Abstract
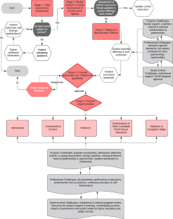
In our previous article, Concentrations in School Psychology: Can specialization empower the evolution of the profession? (Starling, Elias & Coleman 2019), we reflected on how school psychologists can effectively address and respond to the myriad needs of our nation’s ever-changing schools. In this article, we revisit training, specifically in the areas of graduate programs and self-study. Further considerations are given to the ability and capacity for graduate programs to begin a process of establishing and maintaining a program that includes one or more specializations. We explore applicant backgrounds and admission processes, the development of curriculum, program formation, program approval, and ongoing program maintenance. We further examine self-study as an opportunity for school psychologists to further develop skills and expertise in a particular subject area that aligns with a specialization. While discussing each aspect, we also examine the possible challenges at the program, professional, and systems level. We conclude with recommendations for initial steps for programs and for individuals as well as innovative training practices that reach further to meet the skill needs in the potential areas of specialization. As a result, a preliminary blueprint is presented as a flowchart of steps and stages of the program innovation process. While our discussion will be grounded in supporting future training practices, we acknowledge that some of our hypotheses and suggestions could be strengthened through empirical study. To address this, we will also provide recommendations for future practice related to the evolution of specialization in school psychology.

Similar content being viewed by others
References
Dozois, D., Mikail, S., Alden, L., Bieling, P., Bourgon, G., Clark, D., Drapeau, M., Gallson, D., Greenberg, L., Hunsley, J., & Johnston, C. (2014). The CPA presidential task force on evidence-based practice of psychological treatments. Canadian Psychology/Psychologie canadienne, 55, 153–160. https://doi.org/10.1037/a0035767.
Lilienfeld, S., Lynn, S., Ruscio, J., & Beyerstein, B. (2009). 50 great myths of popular psychology. Hoboken, NJ: Wiley-Blackwell.
National Association of School Psychologists (NASP). (2020). About the NASP Practice Model. Retrieved from https://www.nasponline.org/standards-and-certification/nasp-practice-model/about-the-nasp-practice-model
Sobrero, P.M., & Craycraft, C.G. (2008). Virtual communities of practice: A 21st century method for learning, programming, and developing professionally. 46.
Starling, N., Elias, E., & Coleman, M. (2019). Concentrations in school psychology: Can specialization empower the evolution of the profession? Contemporary School Psychology, 1–8. https://doi.org/10.1007/s40688-019-00264-x.
Vanderheyden, A. M. (2018). Why do school psychologists cling to ineffective practices? Let’s do what works. School Psychology Forum, 12, 44–52.
Wenger, E. (1998). Communities of practice: Learning, meaning and identity. New York: Cambridge University Press.
Wenger, E. (2000). Communities of practice and social learning systems. Organization, 7, 225–246. https://doi.org/10.1177/135050840072002.
Author information
Authors and Affiliations
Corresponding author
Ethics declarations
Conflict of Interest
The author(s) declared no potential financial conflicts of interest with respect to the research, authorship, and/or publication of this article. The author(s) disclosed no receipt of financial support for the research, authorship, and/or publication of this article.
The author(s) have personal and professional relationships with their respective institutions, whose interests could be positively influenced by the article’s content (authors have interest in supporting the development of new programs/curricula in school psychology).
Human and Animal Rights and Informed Consent
The author(s) declared no part of this research or authorship involved research with human participants and/or animals. Likewise, no informed consent process was necessary.
Additional information
Publisher’s Note
Springer Nature remains neutral with regard to jurisdictional claims in published maps and institutional affiliations.
Rights and permissions
About this article
Cite this article
Starling, N.R., Elias, E.M. & Coleman, M.S. Further Exploration in the Specialization of School Psychology: Graduate Training and Self-Study. Contemp School Psychol 26, 111–119 (2022). https://doi.org/10.1007/s40688-020-00325-6
Accepted:
Published:
Issue Date:
DOI: https://doi.org/10.1007/s40688-020-00325-6
