Skip to main content

Integrative analysis of key candidate genes and signaling pathways in autoimmune thyroid dysfunction related to anti-CTLA-4 therapy by bioinformatics

Summary

Cytotoxic T lymphocyte-associated antigen-4 (CTLA-4), the first immune checkpoint to be targeted clinically, has provided an effective treatment option for various malignancies. However, the clinical advantages associated with CTLA-4 inhibitors can be offset by the potentially severe immune-related adverse events (IRAEs), including autoimmune thyroid dysfunction. To investigate the candidate genes and signaling pathways involving in autoimmune thyroid dysfunction related to anti-CTLA-4 therapy, integrated differentially expressed genes (DEGs) were extracted from the intersection of genes from Gene Expression Omnibus (GEO) datasets and text mining. The functional enrichment was performed by gene ontology (GO) annotation and Kyoto encyclopedia of genes and genomes (KEGG) pathway analysis. Protein-protein interaction (PPI) network, module enrichment, and hub gene identification were constructed and visualized by the online Search Tool for the Retrieval of Interacting Genes (STRING) and Cytoscape software. A total of 22 and 17 integrated human DEGs in hypothyroidism and hyperthyroidism group related to anti-CTLA-4 therapy were identified, respectively. Functional enrichment analysis revealed 24 GO terms and 1 KEGG pathways in the hypothyroid group and 21 GO terms and 2 KEGG pathways in the hyperthyroid group. After PPI network construction, the top five hub genes associated with hypothyroidism were extracted, including ALB, MAPK1, SPP1, PPARG, and MIF, whereas those associated with hyperthyroidism were ALB, FCGR2B, CD44, LCN2, and CD74. The identification of the candidate key genes and enriched signaling pathways provides potential biomarkers for autoimmune thyroid dysfunction related to anti-CTLA-4 therapy and might contribute to the future diagnosis and management of IRAEs for cancer patients.

Introduction

Immune checkpoint blockade represents one of the most promising anti-tumor immunotherapeutic strategies. Cytotoxic T lymphocyte-associated antigen-4 (CTLA-4), as a key negative regulator of T cell responses, is the first immune checkpoint to be clinically targeted in oncology [1]. CTLA-4 is a type 1 transmembrane glycoprotein of the immunoglobin superfamily and shares 31% amino acid identity with CD28 [2]. It inhibits T cell activity by competing with CD28 for B7 engagement and delivering an inhibitory signal directly from its cytoplasmic tail [3]. Anti-CTLA-4 antibodies, such as ipilimumab and tremelimumab, can exert their antitumor effects via activating CD8 + effector T cells and modulating the function of CD4 + T cells [1]. Ipilimumab alone, or in combination with nivolumab has shown overall survival benefits in patients suffering from metastatic melanoma, metastatic renal cell carcinoma, and other malignancies [4, 5].

However, CTLA-4 inhibition also leads to autoimmune manifestations that are referred to as immune-related adverse events (IRAEs). IRAEs result from the induction of a tolerance break against the tumor and involve a wide range of organ systems [6]. Autoimmune thyroid dysfunction is one of the common IRAEs reported clinically and is described at potentially high risk after checkpoint inhibitor treatment. This includes hypothyroidism and hyperthyroidism, especially after single CTLA-4, PD-1 blockade therapy, or the combination treatment regime [7, 8]. The autoimmune thyroid dysfunction is either caused by primary thyroid gland disorders or as a result of pituitary dysfunction both induced by immune checkpoint blockade [9]. Clinical studies have shown that the incidence of primary and secondary hypothyroidism after administration of ipilimumab was 5.6% and 7.6% of the patients, respectively [9, 10]. However, the time point of primary hypothyroidism occurrence was not clarified. It could be ranging from 5 months to 3 years. Hyperthyroidism is usually found as a transient symptom at the beginning of autoimmune thyroiditis or associated with Graves’ disease after anti-CTLA-4 treatment. Persistent primary hyperthyroidism is significantly less frequent than hypothyroidism with an occurrence of 1.7% [6]. The patients who develop autoimmune thyroiditis after CTLA-4 blockade therapy exhibit symptoms such as pain, hand tremor, periorbital swelling, or tachycardia [11]. These symptoms have a considerable negative influence on the quality of life of patients who are suffering from cancer. Thus, it is critical to identify proper strategies to effectively manage autoimmune thyroid dysfunction after anti-CTLA-4 therapy.

With the advances in high-throughput gene expression profiling technologies, microarrays have become a valuable method to provide insight into the gene expression pattern on a global basis [12]. Gene Expression Omnibus (GEO) database is a repository for high-throughput gene expression data and accessible for the public [13]. Gene data stored in the platform makes it possible to identify differentially expressed genes (DEGs) and find promising biomarkers of human diseases [14]. Another technique that should be emphasized is text mining, also known as Intelligence Text Analysis. Text mining is a powerful tool automatically extracting large amounts of biological information from various written resources by computer [15]. We adopted the public tool pubmed2ensembl to perform text mining. Pubmed2ensembl is an extension of the Ensembl BioMart that integrates the large amounts of genomic data from Ensembl and biological literature from PubMed [16]. This tool allows us to find a set of functionally related genes based on the relevant literature.

The laboratory mouse provides a valuable and accessible model for investigating and elucidating the genetic foundation of human diseases. The rapid development in comparative genetics makes the human and mouse homolog map more detailed and increases our understanding of the high conservation of cellular and metabolic pathways between mouse and human on a molecular and genetic level [17, 18]. Studies have shown that gene expression between the corresponding tissues from different organisms is more similar and conserved than that of the alternative tissues from the identical organism [19]. Mouse gene chips not only provide a complete expression profile of mouse genome but also give us an ideal reference to investigate the underlying mechanism of human diseases on a genetic level.

In this study, we downloaded GSE32445 and GSE58062, the mouse hypothyroidism and hyperthyroidism gene expression profile, respectively, from the GEO database. R language was utilized to standardize and analyze the microarray datasets to obtain DEGs. We then converted the mouse DEGs to their human orthologous genes to deduce the expression pattern of human genes from their mouse orthologues. Text mining about anti-CTLA-4 therapy was then performed by the online tool pubmed2ensembl [16]. After achieving the common genes from microarrays and text mining, the integrated DEGs were subsequently analyzed via GO enrichment and KEGG pathway. The protein-protein interaction (PPI) networks were constructed using the online Search Tool for the Retrieval of Interacting Genes (STRING) and Cytoscape software to identify the candidate hub genes and highly related functional modules.

Materials and methods

Microarray data

Gene expression profile matrix files of GSE32445 and GSE58062 based on the Illumina MouseWG-6 v2.0 expression beadchip were downloaded from the GEO database (https://www.ncbi.nlm.nih.gov/geo/). The GSE32445 dataset includes five euthyroid and four hypothyroid mouse liver tissue samples, while the GSE58062 dataset contains four euthyroid and four hyperthyroid mouse liver tissue samples.

Analysis of DEGs

The downloaded matrix TXT files were normalized with the preprocessCore R package [20]. The DEGs between hypothyroidism or hyperthyroidism and control groups were identified by the empirical Bayes t-test in the Limma R package with |log2 fold change (FC)|>1 and P value < 0.05 set as the threshold values [21]. Then the mouse DEGs were converted to their human orthologs in the HGNC symbol by the Biomart package in R [22, 23].

Text mining

The public tool pubmed2ensembl (http://pubmed2ensembl.ls.manchester.ac.uk/) was used to perform text mining. The queries “CTLA-4”, “ipilimumab” and “tremelimumab” were retrieved from up to 100,000 document IDs in the dataset of Homo sapiens genes (GRCh37) filtered in MEDLINE. The common genes from DEGs and text mining were then extracted for the following analysis.

Gene ontology and pathway enrichment analysis

The GO annotation and KEGG pathway enrichment were performed using the Database for Annotation Visualization and Integrated Discovery (DAVID) (version 6.8) (https://david.ncifcrf.gov/) which offers a series of functional annotation tools to analyze the biological meaning of gene lists systematically. The gene lists achieved above were analyzed with a significance threshold of P value < 0.05.

Integration of PPI network 

We used the online tool STRING (version 11.0) (https://string-db.org/) database to evaluate the relationship between the identified genes above and only interactions with a combined score > 0.4 were considered to be significant. Cytoscape software (version 3.7.2) was used to analyze and visualize the PPI networks acquired from STRING. The Cytoscape plugin Molecular Complex Detection (MCODE) (version 1.5.1) was used to identify the functional modules within the PPI networks with the following default parameters: Degree Cutoff = 2, Node Score Cutoff = 0.2, K-Core = 2 and Max.Depth = 100. Moreover, to explore key proteins in biological networks, another Cytoscape plugin cytoHubba (version 0.1) was applied to identify the hub genes which rank the top five in all nodes based on the topological analysis method “Degree”.

Results

Identification of integrated DEGs related to hypothyroidism/hyperthyroidism and anti-CTLA-4 therapy

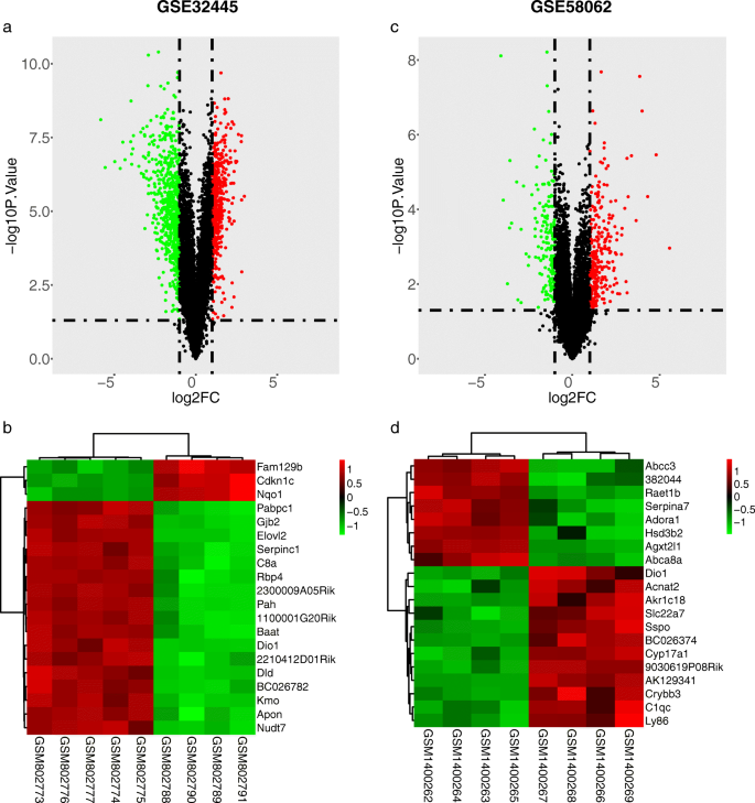
Firstly, the hypothyroidism gene expression series GSE32445 and hyperthyroidism gene expression series GSE58062 were normalized, and the results are shown in Fig. 1a-d. After being screened by the limma package, a total of 1270 DEGs between hypothyroid samples and normal controls were identified from the GSE32445 dataset, including 558 upregulated genes and 712 downregulated genes. 475 DEGs between hyperthyroid samples and normal controls were defined from the GSE58062 dataset, including 293 upregulated genes and 182 downregulated genes. The overall distribution and top 100 DEGs of the two datasets are shown in volcano plots and heatmaps, respectively (Fig. 2a-d).

Fig. 1
figure 1

Normalization of gene expression profile matrix. a, b Before and after normalization of the hypothyroidism GSE32445 dataset. c, d Before and after normalization of the hyperthyroidism GSE58062 dataset

Fig. 2
figure 2

Differentially expressed genes between hypothyroid/hyperthyroid and control groups. a, b Volcano plot and cluster heat map of the top 20 differentially expressed genes from GSE32445. c, d Volcano plot and cluster heat map of the top 20 differentially expressed genes from GSE58062. Red represents the upregulated genes based on |log2FC|>1 and P value < 0.05 and green represents the downregulated genes based on the same statistical requirements

The DEGs acquired from the two mouse microarray datasets were converted to their human orthologs. A total of 948 human DEGs were obtained in the hypothyroidism group, containing 420 upregulated genes and 528 downregulated genes (S.Table 1a). 341 DEGs related to hyperthyroidism were identified and consist of 216 upregulated genes and 125 downregulated genes (S.Table 1b).

452 human genes associated with anti-CTLA-4 therapy were revealed by text mining (S.Table 1). After comparing the DEGs from microarray data to the gene list derived from text mining, the intersections of genes were obtained and involved 22 genes in the hypothyroidism group and 17 genes in the hyperthyroidism group (Fig. 3).

Fig. 3
figure 3

Venn diagram of DEGs from microarray data and genes list from text mining. a Intersection of genes between DEGs generated from GSE32445 and anti-CTLA-4 gene list from text mining. b Intersection of genes between DEGs generated from GSE58062 and anti-CTLA-4 gene list from text mining. DEGs, differentially expressed genes

Functional enrichment analysis

DAVID was utilized to perform GO and KEGG enrichment analysis based on the integrated DEGs achieved above. This was done to investigate the correlated biological function of the integrated DEGs in autoimmune thyroid dysfunction related to anti-CTLA-4 therapy. In the results of GO analysis, 10 biological process (BP) terms, 10 cell component (CC) terms, and 4 molecular function (MF) terms were identified in the integrated DEGs of hypothyroidism with a P value < 0.05 as the significant threshold. 5 genes were mainly enriched in the BP term “negative regulation of apoptotic process”, 12 genes fell into in the CC term “extracellular exosome” and 7 genes were involved in the MF term “identical protein binding” (Fig. 4 and S.Table 3a). In hyperthyroidism, integrated DEGs were significantly enriched in 21 GO terms including 8 BP terms, 6 CC terms and, 7 MF terms. The genes were primarily enriched in the following terms: “regulation of immune response” in BP, “extracellular exosome” in CC, and “drug binding” in MF. These were the top 3 terms of GO annotation with the integrated genes enriched most significantly (Fig. 5 and S. Table 3b).

Fig. 4
figure 4

GO analysis of common genes associated with hyperthyroidism and anti-CTLA-4 therapy. a biological process. b cell component. c molecular function

The KEGG enrichment analysis revealed that the integrated DEGs were significantly enriched in the KEGG pathway “tuberculosis” in hypothyroidism group and “osteoclast differentiation”, “tuberculosis” in the hyperthyroidism group (Fig. 6 and S.Table 4). Notably, even though the other three pathways “thyroid cancer”, “focal adhesion” and “prion diseases” in hypothyroidism were not considered significant, the gene MAPK1 was enriched in all the hypothyroidism related KEGG pathways.

Construction and module analysis of PPI network

The STRING database and Cytoscape platform were adopted to perform PPI network generation, module analysis, and visualization based on the 22 genes in the hypothyroidism group and 17 genes in the hyperthyroidism group. A PPI network containing 23 interactions was generated based on 14 integrated DEGs correlated with hypothyroidism (Fig. 7a). Also, the PPI network in the hyperthyroid group was constructed and contained 14 connected DEGs (Fig. 7b). According to the degree value, the top five hub genes extracted from the hypothyroidism group were ALB (albumin), MARK1 (microtubule affinity regulating kinase 1), SPP1 (secreted phosphoprotein 1), PPARG (peroxisome-proliferator activated receptor gamma) and MIF (macrophage migration inhibitory factor). On the other hand, in the hyperthyroid group, the top five hub genes were ALB, FCGR2B (Fc fragment of IgG receptor IIb), CD44, LCN2 (lipocalin 2), and CD47 (Table 1).

Fig. 5
figure 5

GO analysis of common genes associated with hyperthyroidism and anti-CTLA-4 therapy. a biological process. b cell component. c molecular function

Table 1 Top five hub genes identified from the PPI networks

MCODE algorithm was performed to detect highly interconnected subnets that are usually protein complexes and parts of pathways based on the topological structure. One highly connected cluster was constructed with 5 nodes and 9 edges from the PPI network of hypothyroidism, including 3 upregulated and 2 downregulated genes (Fig. 7c). A cluster from the network of hyperthyroidism was generated with 4 nodes and 6 edges, containing 2 upregulated and 2 downregulated genes (Fig. 7d). Further functional enrichment analysis of the identified modules revealed that genes in the module of hypothyroidism were primarily enriched in the GO terms of “response to stress”, “perinuclear region of cytoplasm”, “identical protein binding” and KEGG pathway of “PI3K-Akt signaling pathway” (Table 2a). Genes in the module of hyperthyroidism mainly fell into the GO terms of “response to nutrient”, “Golgi apparatus” and “drug binding” (Table 2b).

Table 2 Functional enrichment analysis of genes from the highly interconnected modules. P value<0.05
Fig. 6
figure 6

KEGG pathway enrichment of the integrated DEGs associated with autoimmune thyroid dysfunction and anti-CTLA-4 therapy. a hypothyroidism. b hyperthyroidism. DEGs, differentially expressed genes

Fig. 7
figure 7

PPI network and highly connected modules of integrated genes. a, b PPI network in hypothyroidism and hyperthyroidism group. c, d Modules from the PPI network in hypothyroidism and hyperthyroidism group generatedby the MCODE algorithm in Cytoscape. Red indicates relative upregulated genes and green indicates relative downregulated genes. The size of the edges represents the strength of the interactions based on the combined score

Discussion

IRAEs occur in approximately 60% of the patients after ipilimumab administration [5]. They can potentially involve every organ system, but the gastrointestinal tract, skin, liver, and endocrine glands are more commonly affected [24]. When the combination of CTLA-4 and PD-1 blockades are adopted, the symptoms are more severe and can be fatal in some cases [25, 26]. Even though IRAEs are frequently described, the optimal treatment strategies have not been defined and primarily depend on consensus opinion [27].

Autoimmune thyroid dysfunction related to CTLA-4 antibody therapy is one of the common IRAEs clinically. A single-center study reported that a total of 23% of patients with melanoma treated with ipilimumab developed different degrees of thyroid abnormalities, including primary or sub-clinical hypothyroidism and hyperthyroidism [8]. It is crucial to discriminate between primary and secondary thyroid dysfunction and exclude the pre-existing thyroid disorders for the proper treatment. Thus, the thyroid function of patients before and after anti-CTLA-4 antibody treatment should be assessed routinely. Despite its importance, scheduled thyroid laboratory evaluation is often complicated and inaccessible in cancer patients. This is due to the fact that both, acute illnesses and antitumor therapy, can affect triiodothyronine (T3) levels in patients [28]. Furthermore, repeating evaluation and following up of thyroid function also becomes a burden for both patients and medical resources. Therefore, it is critical to elucidate the molecular mechanism of the autoimmune thyroid dysfunction after anti-CTLA-4 therapy in order to find effective biological markers and efficient strategies for the diagnosis, monitoring, and treatment of patients.

In this study, 22 and 17 genes in the hypothyroidism and hyperthyroidism group, respectively, associated with anti-CTLA-4 therapy were identified for functional analysis by GO and KEGG enrichment. Results from GO annotation suggest that these DEGs are mainly involved in apoptosis, protein binding and immune regulation. It should also be noted that MAPK1 is the common gene in all the enriched KEGG pathways in the hypothyroidism group and is one of the hub genes identified from the PPI network. MAPK1, also known as mitogen-activated protein kinase 1, is a member of the MAP kinase family and is involved in a wide range of biological processes like cell proliferation and angiogenesis. Thyroid hormone activates MAPK by binding to the hormone receptor ανβ3 integrin expressed on various tumor cells to promote cell proliferation. A study demonstrated that an inhibitory thyroxine (T4) analogue tetraiodothyroacetic acid (tetrac) blocked MAPK activation induced by thyroid hormone and prevented the proliferation of myeloma cells [29].

The common genes enriched in two KEGG terms of the hyperthyroid group were FCGR2B and FCGR3A. FCGR2B, also named CD32, and FCGR3A, also named CD16A, are low-affinity receptors for the Fc region of immunoglobulin gamma (IgG) belonging to the immunoglobulin superfamily and involved in a series of immune response. FCGR2B is the only inhibitory IgG Fc receptor that prevents the immune overstimulation and regulates immunologic balance [30]. FCGR2B expressing on B cells suppresses humoral immunity by restraining their activation and inhibiting B cell-mediated antigen presentation to T cells [31]. Therefore, the dysfunction of FCGR2B affects the susceptibility to several autoimmune diseases. The activating Fc receptor FCGR3A is mainly expressed in NK cells and macrophages and plays an important role in autoimmune disease [32]. A previous study indicated that the hypothyroidism due to rabbit immunoglobulins injection was attenuated in mice lacking FCGR3, but not in mice lacking FCGR2B [33].

By the PPI network construction, functional enrichment analysis of the highly connected modules revealed that genes in the hypothyroidism module were mainly enriched in the KEGG term “PI3K-Akt signaling pathway”. Phosphatidylinositol 3′ -kinase (PI3K) is responsible for the generation of phosphatidylinositol 3,4,5-trisphosphate, a second messenger essential for the translocation of Akt (Protein kinase B). Activation of Akt involves in fundamental cellular functions such as cell proliferation and survival. The PI3K-Akt pathway is associated with the development of various diseases such as cancer, diabetes mellitus, and autoimmunity [34]. Furthermore, five hub genes with the highest degree of connectivity were identified separately from the hypothyroidism and hyperthyroidism group. The top five hub genes associated with hypothyroidism are ALB, MAPK1, SPP1, PPARG, and MIF, whereas those associated with hyperthyroidism are ALB, FCGR2B, CD44, LCN2, and CD74.

Specifically, the hypothyroidism and hyperthyroidism group share the same hub gene ALB, also known as albumin. Albumin is a multifunctional plasma protein that is highly abundant in human blood [35]. The center of Albumin consists of hydrophobic radicals which are binding sites for a wide range of compounds, such as the hormone T4. It serves as a critical fast exchange resource of the thyroid hormone to rapidly stabilize T4 level [36]. A total of four binding sites for T4 have been identified on the subdomains IIA, IIIA, and IIIB of human serum albumin [37]. The mutation of residue R218 in its subdomain IIA is related to familial dysalbuminemic hyperthyroxinemia (FDH) which is induced by the increased affinity for thyroxine after conformation change and the further elevated serum T4 levels [38].

SPP1, also named osteopontin, plays an important role in cell-mediated immunity and immunoglobulin production by B cells [39, 40]. It is involved in various autoimmune diseases including systemic lupus erythematosus, rheumatoid arthritis, and multiple sclerosis [41]. It was demonstrated that SPP1 levels were increased in the serum of patients suffering from Graves’ disease [42].

PPARG encodes a member of the peroxisome proliferator-activated receptor (PPAR) subfamily. There are three known isotypes: PPARα, PPARβ, and PPARγ. PPARγ is primarily expressed in adipose tissue, colon and immune system and takes part in distinct diseases including obesity, diabetes, atherosclerosis and cancer [43]. A previous study indicated that the PPARγ agonist rosiglitazone raised the thyroxine hormone levels in circulation and PPARs and thyroid hormone receptors could crosstalk to influence a series of biological processes [44, 45].

MIF is a lymphokine released by macrophages, lymphocytes and epithelial cells and involved in a variety of cell-mediated immune response and inflammation. T4 is considered as a potential antagonist of MIF as the binding of T4 suppresses the catalytic activity of the hydrophobic pocket that is associated with the pro-inflammatory activities of MIF. In patients with active antineutrophil cytoplasmic antibody (ANCA)-associated vasculitis (AAV), an increase in MIF was detected with a decreased fT3 level [46]. It is noteworthy that MIF binds to its natural receptor CD74, a type II transmembrane protein, to initiate downstream inflammatory signals. The recruitment of CD44, a transmembrane glycoprotein with tyrosine kinase activity, is necessary in the following activation of SRC family non-receptor tyrosine kinases, which result in the phosphorylation of ERK1 and ERK2 [47, 48]. In addition, a study about Graves’ disease (GD) showed that the injection of GD lymphocytes into thyroid tissue transplants increased the expression of CD44 significantly, indicating the important role of CD44 in the pathology of autoimmune thyroid diseases [49].

LCN2 is a small extracellular protein belonging to the lipocalin family. Besides its transportation function of hydrophobic molecules such as lipids, steroids, and retinoids, LCN2 is also associated with immune modulation, metabolic regulation, and tumorigenesis [50]. LCN2 was indicated to be regulated by the thyroid hormone. A study showed that thyroid hormone receptors bound directly to thyroid hormone response elements that are located between positions − 1444 and − 1427 of the LCN2 promotor and T3 upregulated the expression of LCN2 in a time- and dose-dependent way [51].

Conclusions

As one of the relatively common IRAEs, autoimmune thyroid dysfunction after anti-CTLA-4 therapy should be brought to the forefront, especially in the systematic therapeutic regime of malignancies in clinical practice. In the present study, the pivotal role of candidate key genes such as MAPK1 and FCGR2B, and the enriched signaling pathway such as PI3K-Akt pathway in the molecular regulation network of autoimmune thyroid disorders were highlighted by integrated bioinformatic analysis and this provided potential targets for the future diagnosis and clinical treatment. Nevertheless, in vitro or in vivo experiments should be performed for further verification of the obtained findings.

References

  1. Pardoll DM (2012) The blockade of immune checkpoints in cancer immunotherapy. Nat Rev Cancer 12(4):252. https://doi.org/10.1038/nrc3239

    CAS  Article  PubMed  PubMed Central  Google Scholar 

  2. Brunet J-F, Denizot F, Luciani M-F, Roux-Dosseto M, Suzan M, Mattei M-G, Golstein P (1987) A new member of the immunoglobulin superfamily—CTLA-4. Nature 328(6127):267. https://doi.org/10.1038/328267a0

    CAS  Article  PubMed  Google Scholar 

  3. Teft WA, Kirchhof MG, Madrenas J (2006) A molecular perspective of CTLA-4 function. Annu Rev Immunol 24:65–97. https://doi.org/10.1146/annurev.immunol.24.021605.090535

    CAS  Article  PubMed  Google Scholar 

  4. Hammers HJ, Plimack ER, Infante JR, Rini BI, McDermott DF, Ernstoff M, Voss MH, Sharma P, Pal SK, Razak AR (2015) Expanded cohort results from CheckMate 016: a phase I study of nivolumab in combination with ipilimumab in metastatic renal cell carcinoma (mRCC). Am Soc Clin Oncol. https://doi.org/10.1200/jco.2015.33.15_suppl.4516

  5. Hodi FS, O’Day SJ, McDermott DF, Weber RW, Sosman JA, Haanen JB, Gonzalez R, Robert C, Schadendorf D, Hassel JC (2010) Improved survival with ipilimumab in patients with metastatic melanoma. N Engl J Med 363(8):711–723. https://doi.org/10.1056/nejmx100063

    CAS  Article  PubMed  PubMed Central  Google Scholar 

  6. Barroso-Sousa R, Barry WT, Garrido-Castro AC, Hodi FS, Min L, Krop IE, Tolaney SM (2018) Incidence of endocrine dysfunction following the use of different immune checkpoint inhibitor regimens: a systematic review and meta-analysis. JAMA oncology 4(2):173–182. https://doi.org/10.1001/jamaoncol.2017.3064

    Article  PubMed  Google Scholar 

  7. Byun DJ, Wolchok JD, Rosenberg LM, Girotra M (2017) Cancer immunotherapy—immune checkpoint blockade and associated endocrinopathies. Nat Rev Endocrinol 13(4):195. https://doi.org/10.1038/nrendo.2016.205

    CAS  Article  PubMed  PubMed Central  Google Scholar 

  8. Morganstein D, Lai Z, Spain L, Diem S, Levine D, Mace C, Gore M, Larkin J (2017) Thyroid abnormalities following the use of cytotoxic T-lymphocyte antigen‐4 and programmed death receptor protein‐1 inhibitors in the treatment of melanoma. Clin Endocrinol (Oxf) 86(4):614–620. https://doi.org/10.1111/cen.13297

    CAS  Article  Google Scholar 

  9. Postow MA (2015) Managing immune checkpoint-blocking antibody side effects. Am Soc Clin Oncol Educ Book 35(1):76–83. https://doi.org/10.14694/edbook_am.2015.35.76

    Article  Google Scholar 

  10. Ryder M, Callahan M, Postow MA, Wolchok J, Fagin JA (2014) Endocrine-related adverse events following ipilimumab in patients with advanced melanoma: a comprehensive retrospective review from a single institution. Endocr Relat Cancer 21(2):371–381. https://doi.org/10.1530/erc-13-0499

    CAS  Article  PubMed  PubMed Central  Google Scholar 

  11. Le Min AV, Becker C (2011) Thyroid autoimmunity and ophthalmopathy related to melanoma biologic therapy. Eur J Endocrinol 164(2):303. https://doi.org/10.1530/eje-10-0833

    CAS  Article  PubMed  Google Scholar 

  12. Townsend JP, Cavalieri D, Hartl DL (2003) Population genetic variation in genome-wide gene expression. Mol Biol Evol 20(6):955–963. https://doi.org/10.1093/molbev/msg106

    CAS  Article  PubMed  Google Scholar 

  13. Edgar R, Domrachev M, Lash AE (2002) Gene Expression Omnibus: NCBI gene expression and hybridization array data repository. Nucleic Acids Res 30(1):207–210. https://doi.org/10.1093/nar/30.1.207

    CAS  Article  PubMed  PubMed Central  Google Scholar 

  14. Kulasingam V, Diamandis EP (2008) Strategies for discovering novel cancer biomarkers through utilization of emerging technologies. Nat Rev Clin Oncol 5(10):588. https://doi.org/10.1038/ncponc1187

    CAS  Article  Google Scholar 

  15. Gupta V, Lehal GS (2009) A survey of text mining techniques and applications. J Emerg Technol Web Intell 1(1):60–76. https://doi.org/10.4304/jetwi.1.1.60-76

    CAS  Article  Google Scholar 

  16. Baran J, Gerner M, Haeussler M, Nenadic G, Bergman CM (2011) pubmed2ensembl: a resource for mining the biological literature on genes. PLoS One 6(9):e24716. https://doi.org/10.1371/journal.pone.0024716

    CAS  Article  PubMed  PubMed Central  Google Scholar 

  17. Lin S, Lin Y, Nery JR, Urich MA, Breschi A, Davis CA, Dobin A, Zaleski C, Beer MA, Chapman WC (2014) Comparison of the transcriptional landscapes between human and mouse tissues. Proc Natl Acad Sci 111(48):17224–17229. https://doi.org/10.1073/pnas.1413624111

    CAS  Article  PubMed  Google Scholar 

  18. Darling SM, Abbott CM (1992) Mouse models of human single gene disorders I: Non-transgenic mice. Bioessays 14(6):359–366. https://doi.org/10.1002/bies.950140602

    CAS  Article  PubMed  Google Scholar 

  19. Merkin J, Russell C, Chen P, Burge CB (2012) Evolutionary dynamics of gene and isoform regulation in Mammalian tissues. Science 338(6114):1593–1599. https://doi.org/10.1126/science.1228186

    CAS  Article  PubMed  PubMed Central  Google Scholar 

  20. Bolstad B (2019) preprocessCore: a collection of pre-processing functions. R package version 1.48.0. https://www.githubcom/bmbolstad/preprocessCore

  21. Ritchie ME, Phipson B, Wu D, Hu Y, Law CW, Shi W, Smyth GK (2015) limma powers differential expression analyses for RNA-sequencing and microarray studies. Nucleic Acids Res 43(7):e47–e47. https://doi.org/10.1093/nar/gkv007

    CAS  Article  PubMed  PubMed Central  Google Scholar 

  22. Durinck S, Spellman PT, Birney E, Huber W (2009) Mapping identifiers for the integration of genomic datasets with the R/Bioconductor package biomaRt. Nat Protoc 4(8):1184. https://doi.org/10.1038/nprot.2009.97

    CAS  Article  PubMed  PubMed Central  Google Scholar 

  23. Durinck S, Moreau Y, Kasprzyk A, Davis S, De Moor B, Brazma A, Huber W (2005) BioMart and Bioconductor: a powerful link between biological databases and microarray data analysis. Bioinformatics 21(16):3439–3440. https://doi.org/10.1093/bioinformatics/bti525

    CAS  Article  PubMed  Google Scholar 

  24. Spain L, Diem S, Larkin J (2016) Management of toxicities of immune checkpoint inhibitors. Cancer Treat Rev 44:51–60. https://doi.org/10.1016/j.ctrv.2016.02.001

    CAS  Article  Google Scholar 

  25. Khoja L, Day D, Wei-Wu Chen T, Siu L, Hansen A (2017) Tumour-and class-specific patterns of immune-related adverse events of immune checkpoint inhibitors: a systematic review. Ann Oncol 28(10):2377–2385. https://doi.org/10.1093/annonc/mdx286

    CAS  Article  PubMed  Google Scholar 

  26. Robert C, Schachter J, Long GV, Arance A, Grob JJ, Mortier L, Daud A, Carlino MS, McNeil C, Lotem M (2015) Pembrolizumab versus ipilimumab in advanced melanoma. N Engl J Med 372(26):2521–2532. https://doi.org/10.1056/NEJMoa1503093

    CAS  Article  Google Scholar 

  27. Postow MA, Sidlow R, Hellmann MD (2018) Immune-related adverse events associated with immune checkpoint blockade. N Engl J Med 378(2):158–168. https://doi.org/10.1056/nejmra1703481

    CAS  Article  PubMed  PubMed Central  Google Scholar 

  28. Kaplan MM, Larsen PR, Crantz FR, Dzau VJ, Rossing TH, Haddow JE (1982) Prevalence of abnormal thyroid function test results in patients with acute medical illnesses. Am J Med 72(1):9–16. https://doi.org/10.1016/0002-9343(82)90565-4

    CAS  Article  PubMed  Google Scholar 

  29. Cohen K, Ellis M, Khoury S, Davis PJ, Hercbergs A, Ashur-Fabian O (2011) Thyroid hormone is a MAPK-dependent growth factor for human myeloma cells acting via αvβ3 integrin. Mol Cancer Res 9(10):1385–1394. https://doi.org/10.1158/1541-7786.mcr-11-0187

    CAS  Article  PubMed  Google Scholar 

  30. Wang J, Li Z, Xu L, Yang H, Liu W (2018) Transmembrane domain dependent inhibitory function of FcγRIIB. Protein cell 9(12):1004–1012. https://doi.org/10.1007/s13238-018-0509-8

    CAS  Article  PubMed  PubMed Central  Google Scholar 

  31. Smith KG, Clatworthy MR (2010) FcγRIIB in autoimmunity and infection: evolutionary and therapeutic implications. Nat Rev Immunol 10(5):328. https://doi.org/10.1038/nri2762

    CAS  Article  PubMed  PubMed Central  Google Scholar 

  32. Marrack P, Kappler J, Kotzin BL (2001) Autoimmune disease: why and where it occurs. Nat Med 7(8):899. https://doi.org/10.1038/90935

    CAS  Article  PubMed  Google Scholar 

  33. Rocchi R, Kimura H, Tzou S-C, Suzuki K, Rose NR, Pinchera A, Ladenson PW, Caturegli P (2007) Toll-like receptor-MyD88 and Fc receptor pathways of mast cells mediate the thyroid dysfunctions observed during nonthyroidal illness. Proc Natl Acad Sci 104(14):6019–6024. https://doi.org/10.1073/pnas.0701319104

    CAS  Article  PubMed  Google Scholar 

  34. Osaki M, Oshimura MA, Ito H (2004) PI3K-Akt pathway: its functions and alterations in human cancer. Apoptosis 9(6):667–676. https://doi.org/10.1023/b:appt.0000045801.15585.dd

    CAS  Article  PubMed  Google Scholar 

  35. Farrugia A (2010) Albumin usage in clinical medicine: tradition or therapeutic? Transfus Med Rev 24(1):53–63. https://doi.org/10.1016/j.tmrv.2009.09.005

    Article  PubMed  Google Scholar 

  36. Schussler GC (2000) The thyroxine-binding proteins. Thyroid 10(2):141–149. https://doi.org/10.1089/thy.2000.10.141

    CAS  Article  PubMed  Google Scholar 

  37. Petitpas I, Petersen CE, Ha C-E, Bhattacharya AA, Zunszain PA, Ghuman J, Bhagavan NV, Curry S (2003) Structural basis of albumin–thyroxine interactions and familial dysalbuminemic hyperthyroxinemia. Proc Natl Acad Sci 100(11):6440–6445. https://doi.org/10.1073/pnas.1137188100

    CAS  Article  PubMed  Google Scholar 

  38. Petersen CE, Scottolini AG, Cody LR, Mandel M, Reimer N, Bhagavan NV (1994) A point mutation in the human serum albumin gene results in familial dysalbuminaemic hyperthyroxinaemia. J Med Genet 31(5):355–359. https://doi.org/10.1136/jmg.31.5.355

    CAS  Article  PubMed  PubMed Central  Google Scholar 

  39. Lampe MA, Patarca R, Iregui MV, Cantor H (1991) Polyclonal B cell activation by the Eta-1 cytokine and the development of systemic autoimmune disease. J Immunol 147(9):2902–2906. https://doi.org/10.1172/jci114831

    CAS  Article  PubMed  Google Scholar 

  40. Ashkar S, Weber GF, Panoutsakopoulou V, Sanchirico ME, Jansson M, Zawaideh S, Rittling SR, Denhardt DT, Glimcher MJ, Cantor H (2000) Eta-1 (osteopontin): an early component of type-1 (cell-mediated) immunity. Science 287(5454):860–864. https://doi.org/10.1126/science.287.5454.860

    CAS  Article  PubMed  Google Scholar 

  41. Cheng CW, Yang SF, Wang YH, Fang WF, Lin YC, Tang KT, Lin JD (2019) Associations of secreted phosphoprotein 1 and B lymphocyte kinase gene polymorphisms with autoimmune thyroid disease. Eur J Clin Invest 49(3):e13065. https://doi.org/10.1111/eci.13065

    CAS  Article  PubMed  Google Scholar 

  42. Xu L, Ma X, Wang Y, Li X, Qi Y, Cui B, Li X, Ning G, Wang S (2011) The expression and pathophysiological role of osteopontin in Graves’ disease. J Clin Endocrinol Metab 96(11):E1866–E1870. https://doi.org/10.1210/jc.2011-1339

    CAS  Article  PubMed  Google Scholar 

  43. Kersten S, Desvergne B, Wahli W (2000) Roles of PPARs in health and disease. Nature 405(6785):421. https://doi.org/10.1038/35013000

    CAS  Article  PubMed  Google Scholar 

  44. Lu C, Cheng S-Y (2010) Thyroid hormone receptors regulate adipogenesis and carcinogenesis via crosstalk signaling with peroxisome proliferator-activated receptors. J Mol Endocrinol 44(3):143. https://doi.org/10.1677/jme-09-0107

    CAS  Article  PubMed  Google Scholar 

  45. Jatwa R, Parmar HS, Panda S, Kar A (2007) Amelioration of corticosteroid-induced type 2 diabetes mellitus by rosiglitazone is possibly mediated through stimulation of thyroid function and inhibition of tissue lipid peroxidation in mice. Basic Clin Pharmacol Toxicol 101(3):177–180. https://doi.org/10.1111/j.1742-7843.2007.00113.x

  46. Wendt M, Börjesson O, Avik A, Bratt J, Anderstam B, Qureshi AR, Miller EJ, Gunnarsson I, Bruchfeld A (2013) Macrophage migration inhibitory factor (MIF) and thyroid hormone alterations in antineutrophil cytoplasmic antibody (ANCA)-associated vasculitis (AAV). Mol Med 19(1):109–114. https://doi.org/10.2119/molmed.2012.00352

    CAS  Article  PubMed  PubMed Central  Google Scholar 

  47. Grieb G, Merk M, Bernhagen J, Bucala R (2010) Macrophage migration inhibitory factor (MIF): a promising biomarker. Drug News Perspect 23(4):257. https://doi.org/10.1358/dnp.2010.23.4.1453629

    CAS  Article  PubMed  PubMed Central  Google Scholar 

  48. Shi X, Leng L, Wang T, Wang W, Du X, Li J, McDonald C, Chen Z, Murphy JW, Lolis E (2006) CD44 is the signaling component of the macrophage migration inhibitory factor-CD74 receptor complex. Immunity 25(4):595–606. https://doi.org/10.1016/j.immuni.2006.08.020

    CAS  Article  PubMed  PubMed Central  Google Scholar 

  49. Jungheim K, Caspar G, Usadel K, Schumm-Draeger P (2001) Expression of intracellular adhesion molecule-1 and vascular cell adhesion molecule-1 and homing factor CD44 after engraftment of Graves’ lymphocytes in xenotransplanted human thyroid tissue in athymic nude mice. Thyroid 11(9):831–837. https://doi.org/10.1089/105072501316973082

    CAS  Article  PubMed  Google Scholar 

  50. Yang J, Moses MA (2009) Lipocalin 2: a multifaceted modulator of human cancer. Cell cycle 8(15):2347–2352. https://doi.org/10.4161/cc.8.15.9224

    CAS  Article  PubMed  PubMed Central  Google Scholar 

  51. Chung I-H, Chen C-Y, Lin Y-H, Chi H-C, Huang Y-H, Tai P-J, Liao C-J, Tsai C-Y, Lin S-L, Wu M-H (2015) Thyroid hormone-mediated regulation of lipocalin 2 through the Met/FAK pathway in liver cancer. Oncotarget 6(17):15050. https://doi.org/10.18632/oncotarget.3670

    Article  PubMed  PubMed Central  Google Scholar 

Download references

Acknowledgements

The author Ying Zhang would like to acknowledge the support from China Scholarship Council.

Funding

Open Access funding provided by Projekt DEAL. This work was supported by funding from the Deutsche Krebshilfe in Bonn, Germany.

Author information

Affiliations

Authors

Corresponding author

Correspondence to Ingo G. H. Schmidt-Wolf.

Ethics declarations

Conflict of Interest

Ying Zhang declares that she has no conflict of interest. Francesca Garofano declares that she has no conflict of interest. Xiaolong Wu declares that he has no conflict of interest. Matthias Schmid declares that he has no conflict of interest. Peter Krawitz declares that he has no conflict of interest. Markus Essler declares that he has no conflict of interest. Ingo G.H. Schmidt-Wolf declares that he has no conflict of interest.

Ethical approval

This article does not contain any studies with human participants or animals performed by any of the authors.

Consent to participate

Not applicable.

Consent for publication

All authors consent to the publication of this study.

Availability of data and material

All data is available under reasonable request.

Code availability

Not applicable.

Additional information

Publisher's note

Springer Nature remains neutral with regard to jurisdictional claims in published maps and institutional affiliations.

Electronic supplementary material

ESM 1

(PDF 186 kb)

Rights and permissions

Open Access This article is licensed under a Creative Commons Attribution 4.0 International License, which permits use, sharing, adaptation, distribution and reproduction in any medium or format, as long as you give appropriate credit to the original author(s) and the source, provide a link to the Creative Commons licence, and indicate if changes were made. The images or other third party material in this article are included in the article's Creative Commons licence, unless indicated otherwise in a credit line to the material. If material is not included in the article's Creative Commons licence and your intended use is not permitted by statutory regulation or exceeds the permitted use, you will need to obtain permission directly from the copyright holder. To view a copy of this licence, visit http://creativecommons.org/licenses/by/4.0/.

Reprints and Permissions

About this article

Verify currency and authenticity via CrossMark

Cite this article

Zhang, Y., Garofano, F., Wu, X. et al. Integrative analysis of key candidate genes and signaling pathways in autoimmune thyroid dysfunction related to anti-CTLA-4 therapy by bioinformatics. Invest New Drugs 38, 1717–1729 (2020). https://doi.org/10.1007/s10637-020-00952-z

Download citation

  • Received:

  • Accepted:

  • Published:

  • Issue Date:

  • DOI: https://doi.org/10.1007/s10637-020-00952-z

Keywords

  • Immune checkpoint blockade
  • CTLA-4
  • Autoimmune thyroid dysfunction
  • Differentially expressed genes
  • Signaling pathway