Abstract
Learners’ metacognitive competencies play a vital role in affecting their learning outcomes, especially for language learners who need to write in English as a foreign language (EFL). Much research has widely explored writers’ metacognitive knowledge and metacognitive strategies in EFL learning contexts, yet the role of metacognitive experiences in writing is underexplored. To fill this gap, we conducted this study to investigate the effects of EFL student-writers’ metacognitive experiences on their writing performance with reference to complexity, accuracy, and fluency. A total of 435 EFL student-writers at a university were invited to complete two writing tasks and the EFL Learners’ Writing Metacognitive Experiences Questionnaire (EFLLWMEQ). Findings of structural equation modelling showed that metacognitive estimates of EFL writing had a significant positive effect on lexical complexity and fluency but a negative effect on writing accuracy. Metacognitive feelings of EFL writing were positively related to syntactic complexity, and online metacognitive strategies of EFL writing also positively contributed to writing accuracy. The findings shed light on the theoretical and pedagogical implications for the role of metacognition in learning to write in EFL.
Similar content being viewed by others
Introduction
Writing is a complex and recursive process involving metacognitive, affective, and behavioural manoeuvres. Given its multidimensional nature, writing, as a problem-solving process, imposes challenges to writers in the first language (L1) and also those in their second or foreign language (L2/FL) due to sophisticated levels of cognitive function (Chen et al., 2022; Hacker et al., 2009; Zhang, 2021). Writing in a L2 requires learners’ good command of linguistic competence. To help L2 learners overcome the difficulties, researchers have made efforts to develop their writing proficiency by tapping into learners’ individual characteristics, particularly the facilitative role of metacognition (e.g., Negretti 2017; Teng et al., 2021; Zhang & Qin, 2018; Zhang & Zhang, 2022; Zhao & Liao, 2021). It is understood that knowing what learners know about themselves, the tasks, and strategies for performing the tasks so that they will enrich their metacognitive experiences for better performance, is significant to student success in performing the new tasks (Qin & Zhang, 2019). This is because metacognition is “thinking about thinking” (Flavell, 1979), and it comprises three subcategories: metacognitive knowledge, metacognitive experiences, and metacognitive strategies (Anderson, 2003; Flavell, 1979; Zhang & Zhang, 2018; 2019). Although it is hard to have a definite demarcation among the three subcategories (Flavell, 1979; Teng, 2020), we can easily see that metacognitive knowledge, metacognitive experiences, and metacognitive strategies complement and enrich one another (Papaleontiou-Louca, 2008; Teng et al., 2021). Specifically, metacognitive experiences instigate learners’ revision of metacognitive knowledge and metacognitive strategies in a cyclical process. And then, metacognitive knowledge influences their metacognitive experiences and promotes the use of metacognitive strategies.
It is also believed that metacognition plays a pivotal role in L2 writing, for through metacognition L2 writers monitor and control the complex process of learning to write (Teng, 2020; Teng et al., 2021). Emanating from Flavell’s (1976) metacognition theory, a number of studies have examined the effect of metacognitive factors, including metacognitive knowledge and metacognitive strategies, on L2 writing (Negretti & Kuteeva, 2011; Ruan, 2014; Zhang & Qin, 2018; Zhang et al., 2021). Nevertheless, metacognitive experiences, the subcomponent of metacognition, have not gained much attention, even though metacognitive experiences not only could help modify L2 learners’ metacognitive knowledge but also activate their strategy use (Lee & Mak, 2018; Teng, 2020; Teng et al., 2021; Zhang & Zhang, 2019).
Our search of the literature shows that metacognitive experiences denote what an individual is aware of and what he or she feels in the cognitive process, including his/her online awareness of task-related knowledge, ideas, feelings, beliefs, goals, judgments, and strategies (Efklides, 2001, 2006a, 2008, 2009; Sun et al., 2021). What distinguishes metacognitive experiences from other metacognitive factors is that metacognitive experiences involve current and ongoing cognition and emotions. Simply put, metacognitive experiences are cognitive and affective experiences in the cognitive process (Flavell, 1979). Metacognitive experiences are the nexus between metacognition and emotions, which are often investigated separately by L2 writing researchers (Sun et al., 2021). Previous studies have provided evidence of the relationships between metacognitive experiences and learning outcomes of specific domains, such as mathematics (Akama & Yamauchi, 2004) and L2 reading (Zhang, 2002). Given the significant role of metacognitive experiences in the learning process, more research on their roles in L2 writing is needed.
While copious research on L2 writing has examined the influence of metacognitive knowledge and metacognitive strategies, the role of metacognitive experiences in L2 writing performance, particularly for English as a foreign language (EFL) learners who are generally exposed to English in the classroom setting, has not been investigated. Considering the critical role of learners’ metacognitive experiences (Efklides, 2002a, 2002b; Sun et al., 2021), the present study set out to fill the lacunae by probing the effects of EFL student-writers’ metacognitive experiences on their writing performance measured on three dimensions of complexity, accuracy, and fluency.
Review of Literature
Metacognitive experiences in general teaching and learning
A wide range of studies has investigated theoretically and empirically learners’ metacognitive experiences in learning (e.g., Efklides et al., 2017; Norman & Furnes, 2016; Papaleontiou-Louca, 2008). Metacognitive experiences involve both cognitive and affective facets that can influence the learning process and outcomes (Flavell, 1979; Teng, 2020). Following Flavell’s (1979) metacognition theory, Efklides (2002a, 2002b) began researching metacognitive experiences by developing a sematic scale questionnaire exclusively measuring metacognitive experiences, involving prospective and retrospective experiences (i.e., before and after the cognitive process) in the field of educational psychology. According to Efklides (2002a, 2002b, 2006a, 2008), metacognitive experiences encompass metacognitive feelings, metacognitive judgments/estimates, and online task-specific metacognitive knowledge. Metacognitive feelings are the feelings that an individual experiences during a cognitive process, indicating affective characteristics of metacognition (see Efklides, 2002b). In our study, we regarded emotions and feelings as interchangeable terms because they are considered as metacognitive elements. In defining metacognitive judgments/estimates, Efklides (2002b) notes that they are cognitive in nature, referring to the quality or features of an individual’s cognitive process. These judgments enable individuals to be aware of the fluency and outcome of a cognitive process (Efklides & Tsiora, 2002). Online task-specific metacognitive knowledge consists of task-related information to which individuals pay attention while dealing with a task (Efklides, 2008). In a series of recent studies, Efklides and her associates have empirically investigated learners’ metacognitive experiences in the general learning process (Efklides et al., 2017; Efklides & Vlachopoulos, 2012), and by doing so, achieved a deeper and broader understanding of the role of metacognitive experiences in the learning process.
Some researchers have strenuously explored metacognitive experiences in subject-specific domains, such as mathematics and L2 learning, two of the most studied subjects in research on metacognitive experiences (e.g., Akama 2007; Efklides et al., 2006; Goh & Vandergrift 2021; Zhang, 2002). For instance, Akama (2007) found positive relationships between metacognitive experiences and task performance among 70 Japanese undergraduates through a questionnaire and mathematics tasks. Goh and Vandergrift (2021) proposed a metacognitive framework for L2 listening (see also Zhang 2001), which included the contribution of metacognitive experiences. They claimed that metacognitive experiences facilitated the development of metacognitive knowledge and contributed to the revision of metacognitive strategies in L2 listening.
Given the affective dimension of metacognitive experiences, research into emotions in L2 learning is an important endeavour. Richards (2020) posits that teaching is a hybrid of rational and social activity, as is the case for L2 teaching and learning, and therefore emotions play a significant role in the L2 learning process. Thararuedee and Wette (2020) stress that “affect can lead students to engage in, avoid, or abandon learning opportunities” (p. 1). Having positive emotions is evidently pivotal to the sustained effort in L2 learning, which is why research along this line has exuberated in recent years in the field of L2 research (Choi, 2013; Jiang & Dewaele, 2019; Jin & Zhang, 2019, 2021; Prior, 2019; Zhang et al., 2022). In his early work, Zhang (2002) investigated the affective experiences by investigating 160 EFL learners’ metacognitive awareness of strategy use in reading. Findings revealed that EFL learners’ feelings of confidence and difficulty in completing reading tasks were pertinent to their performance. In the EFL learning context, Jin and Zhang (2019) re-examined the nature of foreign language classroom enjoyment. They found three dimensions of foreign language enjoyment: enjoyment of teacher support, enjoyment of English learning, and enjoyment of student support.
On the whole, most studies so far have indicated the effect of metacognitive experiences on general learning performance. Surprisingly, to the best of our knowledge, a search of the literature on metacognitive experiences yielded few studies that have specifically focused on the role of metacognitive experiences in L2 learning achievement. Moreover, compared with understanding the cognitive aspects of L2 learning, the influences of affective experiences have been neglected in L2 learning research, despite the affective dimension being considered an influential component of metacognition in L2 learning (Fisher, 2018; Zhang & Zhang, 2018). L2 learning requires learners to employ metacognitive knowledge, orchestrate a range of strategies, and regulate L2 emotions in order to complete a task (Prior, 2019; Zhang & Zhang, 2019; Zhao & Liao, 2021). It seems sensible to address a lack of robust research on L2 learners’ metacognitive experiences, as metacognitive experiences are the channel between learners’ cognitive and emotional regulatory loops (Efklides, 2009).
Metacognition in L2 writing
Since metacognition is fundamental to the general learning process (Tarricone, 2011), it is considered as one of the most potent predictors of successful language learning (Teng et al., 2021; Wu, 2021; Zhang & Zhang, 2019). Writing is a complex problem-solving process that requires metacognitive control, text generation and reviewing, and recursive revising (Teng & Zhang, 2020; Teng et al., 2022). The inextricable connections between metacognition and writing have received research sustained interest as the association provides insights into L2 writing teaching and learning. Therefore, a substantial body of empirical research in L2 writing has indicated that developing learners’ metacognitive knowledge, metacognitive experiences, and metacognitive strategies could improve their writing ability (Negretti & McGrath, 2018; Ruan, 2014; Sun et al., 2021; Yeh, 2015; Zhao & Liao, 2021).
Metacognitive experiences play a crucial role in L2 writing, as they are integrated with metacognitive knowledge and metacognitive strategies (Lee & Mak, 2018; Sun et al., 2021; Teng et al., 2022). In the process of L2 writing, metacognitive experiences instigate the revision of learners’ metacognitive knowledge and the application of metacognitive strategies in a cyclical process. Of the studies that have investigated metacognitive experiences in specific domains, a number of researchers have looked at the contribution of metacognitive experiences in L2 writing (Dong & Zhan, 2019; Kasper, 1997; Wu, 2006). For example, Kasper (1997) investigated L2 learners’ positive and negative experiences when writing an autobiographical passage in English, using questionnaires and protocols. Results revealed that learners had different types of metacognitive experiences, such as happiness and sadness.
Despite some researchers having argued that metacognitive experiences affect L2 writing (e.g., Lee & Mak 2018), research on the metacognitive experiences in EFL writing remains scanty, with only a few exceptions (e.g., Wu 2006; Sun et al., 2021). In the Chinese EFL learning context, Wu’s (2006) research with Chinese EFL writers’ focused specifically on the affective aspect of metacognitive experiences in EFL writing. She proposed that EFL writing metacognitive experiences could be both positive and negative. In a study with metacognitive writing instruction, Dong and Zhan (2019) investigated 56 undergraduates’ EFL writing experiences. Cognitive and affective experiences were found, which aligned with Flavell’s (1979) metacognitive framework. In a recent study, Sun et al. (2021) taxonomised EFL learners’ metacognitive experiences in writing, based on Efklides’ (2002a, 2002b) framework, by developing a task-specific questionnaire. Findings of their best model fit suggested a four-factor model: metacognitive feelings, metacognitive judgments/estimates, online metacognitive knowledge, and online metacognitive strategies of EFL writing. They found the correlation between EFL writers’ metacognitive experiences and their writing scores. Although the above studies have shed lights on the taxonomy of metacognitive experiences in EFL writing, they failed to explore the role of metacognitive experiences in affecting EFL writing performance.
Regarding affective experiences, some researchers have investigated the role of emotions in relation to affective experiences in L2 writing (e.g., Botes et al., 2020; Choi, 2013; Zabihi, 2018; Zabihi et al., 2020). Choi (2013), for instance, examined the relationship between foreign language anxiety and L2 writing performance through questionnaires. They found that there was a positive relationship between foreign language classroom anxiety and L2 writing anxiety, but there was no significant relationship between learners’ writing anxiety and writing performance. In contrast, Zabihi (2018) investigated the direct and indirect effects of L2 learners’ working memory capacity and affective variables, including writing anxiety and writing self-efficacy, on their writing complexity, accuracy and fluency (CAF). Findings showed that L2 learners’ writing self-efficacy directly predicted CAF, while writing anxiety was significantly negative with CAF. While the role of affective experiences in L2 writing has been identified in prior research (e.g., Choi 2013), there is a scarcity of studies concerning L2 leaners’ cognitive and affective experiences in a single study simultaneously.
With regard to metacognitive knowledge and metacognitive strategies, the other two subcategories of metacognition, existing research has focused on the impacts on L2 writing (e.g., Negretti & Kuteeva 2011; Zhao & Liao, 2021). Metacognitive knowledge involving person, task, and strategy knowledge has been investigated in L2 writing research (e.g., Negretti & McGrath 2018; Ruan, 2014). Negretti and Kuteeva (2011) made an effort to build L2 learners’ metacognitive knowledge related to genre knowledge with genre-based academic reading and writing instruction. Findings showed that teaching particular genres facilitated learners’ genre-specific metacognitive knowledge of academic writing. In the EFL context, Ruan (2014) adopted an exploratory study with small-group interviews with 51 English-major students to describe Chinese EFL student-writers’ metacognitive awareness. Findings suggested that person knowledge consisted of motivation, self-efficacy and writing anxiety. For novice EFL writers, the strategy of planning, generating text, and revising was a typical model in writing. Recently, Teng and Huang (2019) found that metacognitive knowledge and metacognitive experiences can predict L2 learners’ writing performance.
Researchers have also investigated the influence of metacognitive strategies on L2 learners’ writing performance (e.g., De Silva & Graham 2015; Qin & Zhang, 2019; Zhang & Zhang, 2022). For example, in a multimedia environment, Yeh (2015) adopted an online writing system involving planning, monitoring, evaluating, and revising to facilitate EFL writers’ metacognitive processes and writing performance in a genre-based approach. Findings showed that metacognition support in an online writing system could raise students’ self-awareness of applying genre knowledge to their own writing. Recently, Zhao and Liao (2021) investigated the type of metacognitive strategies and the effect of metacognitive strategy use in an authentic EFL writing assessment context. Results revealed that EFL writers employed five types of strategies: task interpretation, planning, translating, evaluating, and monitoring; EFL student-writers’ strategies of task interpretation and planning positively contributed to their writing performance.
Despite conceptual and methodological differences in the aforementioned studies, metacognition is a crucial determinant for overall writing quality. Based on our review of the literature, we could conclude that there is a strong association between L2 learners’ metacognition and their writing performance; however, studies on metacognitive factors in L2 writing have yet to address writing performance measured from a multidimensional perspective. Despite much research on metacognitive knowledge and metacognitive strategies, the role of metacognitive experiences in L2 writing performance, particular for EFL learners who have limited exposure to English in daily life, has not been clearly established.
Measuring L2 writing performance from a multidimensional perspective
L2 writing research has investigated the multifaceted dimensions of writing performance (e.g., Lu & Ai, 2015; Xu et al., 2022; Zhan et al., 2021), with writing development being pivotal. As such, L2 learners are expected to produce more complex, accurate, and fluent written texts (Zabihi et al., 2020). Complexity, accuracy, and fluency (CAF) measures can be used to comprehensively understand L2 learners’ writing performance and proficiency (Barrot & Agdeppa, 2021; Lu & Ai, 2015; Zhang & Cheng, 2021). The tripartite view of language development, therefore, has gained increased attention in L2 writing research during the past decades. Of these studies, a pivotal study analysing L2 writing performance measurement is Wolfe-Quintero et al. (1998) which investigated the CAF triad. It reviewed over 100 measures of complexity, accuracy, and fluency when examining L2 writing performance in longitudinal studies and cross-sectional studies. Empirical research on the relationship between task factors and CAF metrics has been burgeoning after Wolfe-Quintero et al.’s (1998) prominent study (e.g., Casal & Lee 2019; Wang et al., 2020; Xu et al., 2022; Zhan et al., 2021). While exploring CAF measures in task-based language teaching is not a focus of our study, CAF measurements have formed the framework for evaluating EFL learners’ writing performance.
Writing complexity relates to language use in written output that is varied and elaborate (Ellis, 2003), of which lexical complexity and syntactic complexity are two constructs that have been widely examined in L2 writing research (Lu, 2014; Yoon & Polio, 2017). Lexical complexity refers to the range and degree of sophistication of L2 learners’ productive vocabulary (Johnson, 2017). A widely used measure is the type-token ratio (TTR). However, researchers have found the TTR is closely connected with text length, which is not likely to capture the multidimensionality of lexical complexity. Recently, lexical development has been examined in a variety of ways that include measuring lexical sophistication, lexical variation, lexical density, and compositionality of lexical elements (Kim & Crossley, 2018; Rahimi & Zhang, 2018).
Syntactic complexity denotes “the range of syntactic structures that are produced and the degree of sophistication of those structures” (Ortega, 2003; Pallotti, 2015, cited in Lu & Ai 2015, p. 17). As a reliable indicator of linguistic features, syntactic complexity enables writing researchers to predict L2 learners’ writing proficiency (Barrot & Adgeppa, 2021). Previous research, therefore, has investigated the relations between writing complexity and L2 writing quality: More proficient L2 writers produce more complex linguistic features (Yoon & Polio, 2017; Zabihi et al., 2020). Researchers also underscore the importance of using multiple metrics to better capture the multidimensional nature of linguistic complexity (Barrot & Agdeppa, 2021; Pallotti, 2015).
Accuracy is regarded as “the extent to which a learner follows the rule system of the target language” (Bui & Skehan, 2018, p. 2). Writing accuracy contributes to clarity in L2 writing (Zhang & Cheng, 2021). Fluency is a proxy for capturing automatic language processing in real time (Plakans et al., 2019). As Johnson (2017) posited, in a large body of research, L2 writers write under writing-time constraints. Thus, the total numbers of words learners produce and the words they generate per minute are indicators of writing fluency (Johnson, 2017). Unlike linguistic complexity, accuracy and fluency are two dimensions that have not been widely examined in L2 writing. Therefore, Polio (2017) recommended that more studies should investigate writing accuracy and fluency to understand L2 writing quality.
From our review of prior literature, we found that most studies used only one or two CAF constructs (Casal & Lee, 2019; Ruiz-Funes, 2015), although some research covered all three CAF constructs (Barrot & Agdeppa, 2021; Rahimi & Zhang, 2018; Zhan et al., 2021). One point that needs to be noted is that: No one dimension of CAF measures that is used singly can be regarded as a valid and reliable indicator of L2 learners’ writing proficiency. Put another way, using one or two constructs does not tell the whole story of multidimentionality of learners’ writing development. Moreover, the effects of learner factors (e.g., metacognitive factors) on CAF have been ignored when many L2 writing studies investigated how CAF measures could be related to L2 writing quality (Casal & Lee, 2019; Kim & Crossley, 2018). Another concern is that little research on metacognitive factors in L2 writing has focused on the role of metacognitive experiences in writing performance. Therefore, more studies are needed to clarify the effects on L2 writing performance, especially in the field of EFL writing. For these reasons, our study was conducted to fill these lacunae.
The Present Study
Using Efklides’ (2002a, 2002b) taxonomy of metacognitive experiences in educational psychology and Sun et al.’s (2021) model of metacognitive experiences in EFL writing as theoretical strands, the present study intends to contribute to the understanding of the effects of metacognitive experiences on L2 learning, particularly in EFL writing, by modelling the relationship between EFL student-writers’ metacognitive experiences and their writing performance regarding lexical complexity, syntactic complexity, accuracy, and fluency. The hypothesised model is displayed in Fig. 1. The following research question was addressed: How do EFL student-writers’ metacognitive experiences affect their writing performance in terms of complexity, accuracy, and fluency?
Methods
Participants
All participants (n = 435) were second-year undergraduates from a national university in mainland China. The sample included 251 males (57.7%) and 184 females (42.3%). They had learned English for an average of 11.57 years (SD = 2.08), and their ages ranged from 18 to 22 (M = 19.71, SD = 0.76). All these EFL student-writers’ first language was Chinese, and they had no overseas learning experience. They had enrolled in an English writing course at the university. As part of the university policy, the writing course was designed to develop students’ writing ability and prepare students for the College English Test-Band 4 (CET-4) Writing Subtest.
Instruments
The EFL Learners’ Writing Metacognitive Experiences Questionnaire (EFLLWMEQ)
In this study, we used the EFLLWMEQ developed by Sun et al. (2021) to assess EFL student-writers’ metacognitive experiences (see Appendix A). Informed by Efklides’ (2002a, 2002b) metacognitive experiences framework in the field of psychology, Sun et al. (2021) designed a context-based and task-specific questionnaire of EFL writing metacognitive experiences in mainland China. The EFLLWMEQ is a 16-item Likert-scale questionnaire, constituting four writing-related subscales: (1) metacognitive estimates of EFL writing (MEEFLW, 5 items), (2) metacognitive feelings of EFL writing (MFEFLW, 4 items), (3) online metacognitive knowledge of EFL writing (OMKEFLW, 3 items), and (4) online metacognitive strategies of EFL writing (OMSEFLW, 4 items).
In this questionnaire, metacognitive feelings refer to the affective experiences that are related to the EFL writing process. For example, students may have feelings of confidence in the writing process. Metacognitive estimates are students’ judgments about the features or qualities of the EFL writing process. Students may focus on the quality of their written production. Online task-specific metacognitive knowledge denotes the online awareness of task-related characteristics and processing about EFL writing. Sun et al. (2021) proposed the fourth subcategory of metacognitive experiences, i.e., online task-specific metacognitive strategies, given that EFL writing is an intricate and recursive process. Online task-specific metacognitive strategies denote mental task-related operations that EFL student-writers use to control their writing process in real time. Sample items include “I pay attention to grammar use in my writing” (metacognitive judgments), “I feel confident about myself as a writer” (metacognitive feelings), “I use what I have learned from my English courses” (online metacognitive knowledge), and “I check my spelling” (online metacognitive strategies).
The questionnaire included two sections. The first part was for eliciting EFL student-writers’ background information, such as age, major, and years of learning English. The second part was pertinent to EFL student-writers’ metacognitive experiences. The questionnaire was anonymous and written in English on a 6-point Likert scale, which ranged from 1 (strongly disagree) to 6 (strongly agree). Sixteen items had been validated with statistical methods to ensure that the questionnaire had satisfactory psychometric properties to assess their metacognitive experiences. Cronbach’s alpha reliability of the questionnaire was acceptable as reported in Sun et al. (2021): 0.85 (MEEFLW), 0.81 (MFEFLW), 0.70 (OMKEFLW), and 0.83 (OMSEFLW).
Writing tasks
Two argumentative writing tasks were selected and adapted from CET-4 (see Appendix B). Argumentation is a typical genre that university students frequently deal with in the writing session of English proficiency tests such as the CET-4 and the Test for English Majors (Zhang & Cheng, 2021). The argumentative writing task is an effective approach to evaluate students’ writing performance based on their linguistic competence, critical thinking, and articulation of ideas (Teng & Zhang, 2020). Students need to complete a writing task within 30 min in the standard CET. The writing topics selected for CET were general, culturally inoffensive, and familiar to undergraduate students’ experiences.
In this study, participants were invited to finish two argumentative writing tasks (at least 150 words each) in 60 min in the classroom setting. The reason for choosing two argumentative writing tasks was because the results of a one-off study may not represent EFL learners’ writing proficiency. Using more than one writing task could generalise learners’ writing performance (Schoonen et al., 2011).
Measures of writing performance
Due to the multicomponential nature of L2 writing performance (Casal & Lee, 2019; Lu, 2011, 2014), we assessed EFL student-writers’ written production in the areas of writing complexity, accuracy, and fluency. Specifically, indices of lexical complexity, syntactic complexity, accuracy, and fluency were used to examine the student-writers’ writing performance. According to Lu (2011), only in this way could we obtain a relatively comprehensive picture of L2 learners’ writing quality. Due to the labour-intensive manual analysis of this study, we adopted computational tools to analyse EFL student-writers’ lexical complexity, syntactic complexity, accuracy, and fluency to ensure the reliability and validity of the coding process.
Lexical complexity
The present study employed 25 indices to measure lexical complexity covering three aspects, namely, lexical density, lexical sophistication, and lexical variation (see Lu 2012 for detail). The L2 Lexical Complexity Analyzer (L2LCA), an automated tool developed by Lu (2012), was employed to measure EFL learners’ lexical complexity regarding the three aspects. The reliability of the L2LCA is more than 0.90 (Wang et al., 2020). In the current study, all values of 25 indices, to measure the multidimensional construct of lexical complexity, were transformed into z-scores to create a consistent scale among the dependent variables of lexical complexity. The z-scores of the 25 indices were then combined to get an overall z-score of lexical complexity. Table 1 presents the 25 indices adopted in our study.
Syntactic complexity
Syntactic complexity is also a multidimensional construct (Wang et al., 2020; Zhan et al., 2021). In the present study, we adopted the L2 Syntactic Complexity Analyzer (L2SCA) developed by Lu (2010) to digitally analyse the syntactic complexity of writing production. According to Lu (2010), the 14 indices are selected based on a synthesis of earlier research, for instance, Wolfe-Quintero et al.’s (1998) research. Analysis of 14 indices can provide a holistic view of EFL writers’ syntactic complexity tapping into four aspects: Length of unit, subordination, coordination, and particular structures. With reference to the reliability of the L2SCA, Lu (2010) reports that the tool is highly reliable for college-level L2 writers at the advanced and intermediate levels (see also Wang et al., 2020).
In our study, however, 12 indices were employed to measure the syntactic complexity of EFL students’ writing production (see Table 2). Two (i.e., C/S and CT/T) of the 14 indices were found to be less effective as indices of language development in some existing studies (e.g., Lu 2011; Lu & Ai, 2015; Yoon & Polio, 2017). All the 12 indices of syntactic complexity were transformed into a composite variable through z-scores following the same transformation procedure described above.
Accuracy
L2 writers’ writing accuracy is usually measured by the ratio of error-free T-units to the total number of T-units ( Rahimi & Zhang 2018). However, it was considered that the measurement of accuracy might not be applicable to the present study for two reasons. First, the participants were Chinese EFL learners who had limited opportunities to use English in daily life. The index, ratio of error-free T-units, might not be applicable to these EFL student-writers. Secondly, manual coding is time-consuming and with 870 compositions collected from the participants, reliability could be reduced due to coder/rater fatigue. Therefore, iWrite, a web-based automated evaluation tool specially designed for Chinese EFL learners, was used to examine students’ writing accuracy (http://iwrite.unipus.cn/). iWrite generates the number of errors, a holistic writing score, and corrective feedback for students’ writing performance. In our study, we adopted the number of errors as an indicator of students’ writing accuracy. According to the Report on College Students’ English Writing Competence in China (2020), the reliability of iWrite and manual marking was 0.90. All hard copies of writing compositions were typed and uploaded to iWrite, which was expected to assess EFL learners’ writing accuracy; 20% of the compositions were manually checked to ensure the correctness of typing information (r = .99). Figure 2 shows batch modes of EFL learners’ holistic scores and the number of errors in their writing.
Fluency
Fluency is measured by the mean number of words per minute of the total time that participants spent on each task (W/M), which has been widely used to measure L2/EFL learners’ writing fluency (Wolfe-Quintero et al., 1998; Zhan et al., 2021; Zhang & Cheng, 2021). The length of each essay was obtained through the word count in Microsoft Word. The fluency of each writing task was calculated by the total number of words produced within 30 min. The higher the ratio is, the more fluent EFL writers are.
Data Collection
All participants were invited to first finish two writing tasks within 60 min and then complete the EFLLWMEQ with 16 items in the classroom setting. The reason for administering the questionnaire after students finished writing tasks was to elicit their reflection on metacognitive experiences. To enhance the reliability and validity of this research, in-class tests and subsequent time constraints were used to control disturbing factors. For instance, students were not able to look up the dictionary or search for information online in the classroom setting. It took participants around 10–15 min to complete the questionnaire.
Data Analysis
IBM SPSS AMOS Version 26.0 was used to analyse quantitative data. We adopted structural equation modelling (SEM) to generate a model in which the four factors of the EFLLWMEQ were simultaneously specified as exogenous variables predicting EFL writers’ writing performance with reference to lexical complexity, syntactic complexity, accuracy, and fluency. SEM is a powerful statistical technique to test theoretical propositions about how latent variables and their observed measures are theoretically linked and the directionality and relationship of those constructs (Byrne, 2016; Kline, 2015). It also served a good purpose for our study.
Given the sensitivity of SEM to outliers and missing values, we thoroughly scrutinised the data. After data screening and cleaning, the final sample size was 397, which met the desired cases-to-variables ratio (5:1) for conducting CFA (Field, 2018). Prior to conducting SEM, all assumptions of normality, linearity, and homogeneity of the collected data for multivariate analysis were examined, and no violation was detected. We evaluated model fit through six indices: The value of the ratio of χ2 divided by its degree of freedom (χ2/df < 3.0; Kline 2015), comparative fit index (CFI > 0.90; Bentler 1990), the Tucker and Lewis index (TLI > 0.90; Tucker & Lewis 1973), the goodness of fit index (GFI > 0.90; Jöreskog & Sörbom 1982), the root means square error of approximation (RMSEA < 0.05; Steiger 1990) with its corresponding 90% confidence interval, and the standardised root mean square residual (SRMR < 0.08; Hu & Bentler 1999). In addition, Cohen’s f² was calculated to measure effect sizes (ES). Cohen’s (1992) guidelines were adopted to interpret the magnitude of the effects (i.e., 0.02 for small effect, 0.15 for medium, and 0.35 for large effect).
Results
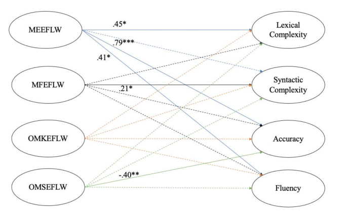
To investigate the role of EFL student-writers’ metacognitive experiences in their writing performance, the results concerning writing complexity, accuracy, and fluency are presented respectively. Regarding the research question, the relationship between the four factors of EFL writing metacognitive experiences and writing performance is presented in Fig. 3. Table 3 shows the descriptive data and correlation matrix of all variables in this study. In Table 4, we report the coefficients for associations between student-writers’ metacognitive experiences and linguistic performance in writing.
Effects of EFL writing metacognitive experiences on lexical complexity
The results of the predictive model of the relationship between EFL writing metacognitive experiences and lexical complexity showed an acceptable model fit (χ2 = 254.259; df = 125; p < .001; χ2/df = 2.034; TLI = 0.916; CFI = 0.931; RMSEA = 0.050 [ 0.041, 0.059]; SRMR = 0.050). Findings of SEM showed that EFL writing metacognitive experiences accounted for 7% of the variance in lexical complexity of linguistic performance. In the predictive model, only metacognitive estimates of EFL writing showed significant correlations with lexical complexity (see Fig. 2). The factor metacognitive estimates positively predicted EFL learners’ lexical complexity. Metacognitive estimates of EFL writing (β = 0.45, p = .02, f² = 0.08, small ES) made a small but unique contribution to explaining the lexical complexity in EFL writing.
Effects of EFL writing metacognitive experiences on syntactic complexity
We found that EFL writing metacognitive experiences explained 4% of the variance in syntactic complexity. The results of the predictive model revealed an acceptable model fit (χ2 = 261.392; df = 125; p < .001; χ2/df = 2.091; TLI = 0.903; CFI = 0.921; RMSEA = 0.052 [ 0.044, 0.061]; SRMR = 0.051). As shown in Fig. 2, only the factor, metacognitive feelings of EFL writing, showed a significant correlation with syntactic complexity. Metacognitive feelings of EFL writing (β = 0.21, p = .04, f² = 0.04, small ES) made a weak positive contribution to explaining the syntactic complexity in EFL writing.
Effects of EFL writing metacognitive experiences on accuracy
The results of the predictive model suggested an acceptable model fit (χ2 = 280.193; df = 125; p < .001; χ2/df = 2.242; TLI = 0.906; CFI = 0.924; RMSEA = 0.056 [ 0.047, 0.065]; SRMR = 0.0520). A total of 27% of the variance in writing accuracy was explained by EFL writing metacognitive experiences (f² = 0.37, large ES). It is noted that the findings of writing accuracy need to be interpreted oppositely. The larger number of errors obtained from iWrite means students made more errors in the written output. Results of SEM showed that metacognitive estimates of EFL writing and online metacognitive strategies of EFL writing significantly predicted learners’ writing accuracy. Specifically, online metacognitive strategies positively predicted writing accuracy, whereas metacognitive estimates of EFL writing were negatively associated with accuracy (see Fig. 2). Metacognitive estimates of EFL writing (β = 0.79, p < .001) made a strong contribution to explaining the accuracy in EFL writing, compared with online metacognitive strategies (β = − 0.40, p = .005) with a moderate impact on writing accuracy.
Effects of EFL writing metacognitive experiences on fluency
The results of the predictive model revealed an acceptable model fit (χ2 = 245.915; df = 125; p < .001; χ2/df = 1.967; TLI = 0.937; CFI = 0.937; RMSEA = 0.048 [ 0.039, 0.057]; SRMR = 0.0485). The predicative model in Fig. 2 indicates that 6% of writing fluency could be estimated by EFL writing metacognitive experiences. Results showed that only metacognitive estimates of EFL writing positively predicted EFL learners’ writing fluency. Metacognitive estimates of EFL writing (β = 0.41, p = .024, f² = 0.06, small ES) made a unique contribution to predicting writing fluency.
The predictive model of EFL metacognitive experiences for linguistic performance
Notes. MEEFLW = Metacognitive estimates of EFL writing; MFEFLW = Metacognitive feelings of EFL writing; OMKEFLW = Online metacognitive knowledge of EFL writing; OMSEFLW = Online metacognitive strategies of EFL writing; * p < .05; ** p < .01; *** p < .001; Statistically significant paths are depicted in solid lines, while the nonsignificant paths are depicted in dash lines
Discussion
This study took the initiative to investigate the effect of EFL student-writers’ metacognitive experiences on writing performance through the empirical test of hypothesised models. Results of SEM revealed that EFL writing metacognitive experiences, a multifaceted construct, predicted student-writers’ linguistic performance in the areas of lexical complexity, syntactic complexity, accuracy, and fluency. The results provide empirical evidence for the importance of writers’ metacognitive experiences, which may advance our understanding of the role of metacognitive experiences in EFL writing.
Results indicated that EFL student-writers’ metacognitive estimates had a significant, positive effect on their lexical complexity and writing fluency. These findings suggest that EFL learners who had a high level of metacognitive judgments/estimates tended to produce rather complex/sophisticated words and fluent texts. These findings support the theoretical claims of Efklides (2001, 2006b, 2008), who noted that metacognitive judgments are cognitive in nature, monitoring an individual’s experience with a task. In the process of EFL writing, students’ metacognitive estimates were related to judgments of their vocabulary use, sentence structures, organisation, and time expenditure, which is in line with some previous empirical studies on metacognition in L2 writing (Anderson, 2003; Negretti, 2017; Teng et al., 2022), indicating that there is a positive relationship between learners’ metacognitive judgments and their quality of writing production. It is no surprise that student-writers were also aware of the need to manage the time they spent. One possible reason is that the Chinese EFL student-writers who participated in our study may have been accustomed to the examination-oriented learning context (Chen et al., 2022; Zhan et al., 2021), in which time constraint is one of the foci in writing tests.
In our study, however, it is surprising that EFL student-writers’ metacognitive estimates compromised their writing accuracy. Our findings have shown that EFL student-writers’ metacognitive estimates had a significant, negative effect on their writing accuracy. One possible explanation is that, as Cai (2011) posited, Chinese EFL learners’ self-assessment heavily relies on their teachers’ feedback so that they might have overestimated their writing abilities. In a Confucian-heritage cultural context, teachers, as a source of knowledge, take control of the classroom activities and direct students’ attention and behaviours (Chan & Rao, 2009; Luk, 2012). As a result, EFL learners do not build high levels of self-awareness of the writing process. Another possible reason is that EFL learners had low calibration of the writing process due to their limited language proficiency, especially when they had to complete the two writing tasks under time pressure, and thus they overestimated their writing accuracy. They might produce well-organised content without accuracy. In this regard, EFL writing instructors need to deploy optimal pedagogical strategies to develop student-writers’ metacognitive judgments so that students may improve their writing accuracy.
Regarding metacognitive feelings of EFL writing, our findings showed that they were positively related to EFL student-writers’ syntactic complexity. This finding suggests that affective experiences are influential factors in improving learners’ linguistic performance, which supports the results of some existing studies on emotion in L2 learning (Botes et al., 2020; Jin & Zhang, 2019, 2021; Zabihi, 2018; Zhang, 2002). Apart from the few studies cited here, little research attention has been given to affective strands of metacognition in EFL writing. As Prior (2019) explained, emotions vary in different learning contexts, and there is a lack of L2 research that makes comprehensive sense of emotions. Our study attempts to add more understanding of the affective dimension of metacognition in learning of EFL writing in arguing for writing instructors to help learners cope with their metacognitive feelings, for example, building up students’ confidence in learning to write, applauding success, and being empathetic towards the challenges involved.
Finally, the results suggest that the impact of EFL student-writers’ online metacognitive strategies significantly exerted a positive effect on their writing accuracy. EFL student-writers had a range of online task-specific metacognitive strategies, namely, planning, monitoring, and evaluating, to produce accurate, written texts. Understandably, the employment of these online metacognitive strategies improved their writing accuracy. The findings of our study are congruent with those of some previous studies on L2 writing (De Silva & Graham, 2015; Yeh, 2015; Zhang & Qin, 2018; Zhao & Liao, 2021), endorsing the argument that deployment of metacognitive strategies improves learners’ writing performance.
As a whole, the results of SEM revealed that EFL student-writers’ metacognitive experiences explained 27% of the variance in writing accuracy, whereas metacognitive experiences did not make strong contributions to learners’ lexical complexity (R² = 0.07), syntactic complexity (R² = 0.04), and writing fluency (R² = 0.06). This might be due to the fact that EFL instructors have paid attention to the instruction of grammar and accuracy, given that students have the pressure of examinations such as the CET in the Chinese EFL context (Woodrow, 2011). Corresponding to previous theoretical claims (for a review, see Efklides 2006a; Efklides et al., 2017), these findings provide empirical evidence for discerning the predictive effects of EFL writing metacognitive experiences on linguistic performance in writing. We emphasise the effects of student-writers’ metacognitive experiences on their writing performance by bringing forth a nuanced understanding of the influence of metacognitive experiences on writing complexity, accuracy, and fluency.
Conclusions
Taken together, our pioneering attempt offers insights into the effect of EFL student-writers’ metacognitive experiences on writing performance in terms of complexity, accuracy, and fluency. Overall, our findings show metacognitive estimates, metacognitive feelings, and online metacognitive strategies of EFL writing had significant impacts on learners’ writing performance. Specifically, metacognitive estimates had a significant, positive effect on lexical complexity and fluency but a negative effect on writing accuracy. Metacognitive feelings were positively related to syntactic complexity, and online metacognitive strategies also positively contributed to writing accuracy.
This study raises several contributions regarding theoretical and practical implications. Theoretically, this study contributes to the literature on the transfer of Efklides’ (2002a, 2002b) framework of metacognitive experiences from educational psychology to the study of EFL writing by providing empirical evidence of the role of metacognitive experiences in an EFL learning context. Secondly, the findings of this study can extend our knowledge of the effect of EFL student-writers’ metacognitive experiences on writing performance, adding to the sparse literature on the impact of metacognitive experiences on EFL writing performance.
Pedagogically, EFL writing instructors and practitioners might need to understand how metacognitive experiences affect EFL students’ writing to promote effective writing instruction. Metacognitive experiences could be usefully integrated into metacognitive instruction in EFL writing curricula, where relevant training and activities could be provided inside and outside classrooms. Teachers should not only pay attention to fostering students’ metacognitive knowledge and strategies, but also enrich students’ repertoire of metacognitive experiences to expedite their learning processes and improve writing performance. Specifically, teachers could help students to develop metacognitive judgments and online metacognitive strategies and promote positive metacognitive feelings to improve their writing performance regarding writing complexity and accuracy. Particularly, EFL writing instruction should be incorporated into the affective dimension of metacognition. Teachers could enhance EFL student-writers’ positive metacognitive experiences by encouraging them to alleviate their anxiety in the learning-to-write process. For instance, pre-class activities, such as EFL writing instructors encouraging students to share their writing experiences and related metacognitive feelingsbefore writing instruction may ensure that students are well-prepared and confident to follow teacher’ instruction.
Some limitations in this study should be noted. Firstly, the relationship between EFL writing metacognitive experiences and writing performance should be interpreted with caution. Other factors, such as learning contexts and language proficiency, are not taken into account in our quantitative study. Future studies might need to capture the factors that may affect learners’ linguistic performance. Secondly, second-year undergraduates were recruited from one university in China in our study. According to Chinese higher education syllabus requirements, second-year undergraduates prepare for the CET-4; thus, these students in our study might have possessed strong motivation for learning to write in EFL. The findings gained in this research might not be broadly generalisable and transferable across all L2 and EFL writing contexts. Further studies could be conducted by recruiting students with different language proficiency levels. Thirdly, the impact of task-related factors (e.g., task difficulty) on writing performance regarding complexity, accuracy, and fluency could not be ignored. However, the influence of task difficulty is not the focus of this research. Additionally, the present study only focused on argumentative writing as it is the prevalent writing genre prescribed for use in English tests at universities in China. Hence, the results of EFL student-writers’ metacognitive experiences might not be applicable to other writing genres and accordingly, further studies are strongly recommended.
Data Availability
All data generated or analysed during this study are included in this published article and its supplementary information file.
References
Akama, K. (2007). Previous task experience in metacognitive experience. Psychological Reports, 100, 1083–1090
Akama, K., & Yamauchi, H. (2004). Task performance and metacognitive experiences in problem-solving. Psychological Reports, 94(2), 715–722. https://doi.org/10.2466/pr0.94.2.715-722
Anderson, N. J. (2003). Metacognition in writing: Facilitating writer awareness. In A. Stubbs, & J. Chapman (Eds.), Rhetoric, uncertainty, and the university as text: How students construct the academic experience (pp. 19–43). Canadian Plains Research Center, University of Regina.
Barrot, J. S., & Agdeppa, J. Y. (2021). Complexity, accuracy, and fluency as indices of college-level L2 writers’ proficiency. Assessing Writing, 47, 1–11. https://doi.org/10.1016/j.asw.2020.100510
Bentler, P. M. (1990). Comparative fit indexes in structural models. Psychological Bulletin, 107(2), 238–246.
Botes, E., Dewaele, J., & Greiff, S. (2020). The Foreign Language Classroom Anxiety scale and academic achievement: An overview of the prevailing literature and a meta-analysis. Journal for the Psychology of Language Learning, 2(1), 26–56
Bui, G., & Skehan, P. (2018). Complexity, accuracy, and fluency. The TESOL encyclopedia of English language teaching, 1–7. Wiley. https://doi.org/10.1002/9781118784235.eelt0046
Byrne, B. M. (2016). Structural equation modelling with AMOS (3rd ed.). Routledge.
Cai, J. (2011). Comparisons between online peer feedback and teacher feedback on Chinese university students’ English writing. Foreign Language World, 143(2), 65–72.
Casal, J. E., & Lee, J. J. (2019). Syntactic complexity and writing quality in assessed first-year L2 writing. Journal of Second Language Writing, 44, 51–62. https://doi.org/10.1016/j.jslw.2019.03.005
Chan, C. K., & Rao, N. (2009). The paradoxes revisited: The Chinese learner in changing educational contexts. In C. K. Chan, & N. Rao (Eds.), Revisiting the Chinese learner: Changing contexts, changing education (pp. 315–355). Comparative Education Research Centre, The University of Hong Kong.
Chen, J., Zhang, L. J., & Parr, J. M. (2022). Improving EFL students’ text revision with the Self-Regulated Strategy Development (SRSD) model. Metacognition and Learning, 17, 191-211. https://doi.org/10.1007/s11409-021-09280-w
Choi, S. (2013). Language anxiety in second language writing: Is it reality a stumbling block? Second Language Studies, 31(2), 1–42.
Cohen, J. (1992). A power primer. Psychological Bulletin, 112(1), 155–159.
De Silva, R., & Graham, S. (2015). The effects of strategy instruction on writing strategy use for students of different proficiency levels. System, 53, 47–59. https://doi.org/10.1016/j.system.2015.06.009
Dong, X. Y., & Zhan, J. (2019). Impacts of metacognitive instruction on college students’ EFL writing metacognitive features: Knowledge experiences and strategies. Foreign Languages in China, 16(1), 62–70. https://doi.org/10.13564/j.cnki.issn.1672-9382.2019.01.009
Efklides, A. (2001). Metacognitive experiences in problem solving: Metacognition, motivation, and self-regulation. In A. Efklides, J. Kuhl, & R. M. Sorrentino (Eds.), Trends and prospects in motivation research (pp. 297–323). Kluwer Academic Publishers.
Efklides, A. (2002a). Feelings and judgments as subjective evaluations of cognitive processing: How reliable are they? Psychology: The Journal of the Hellenic Psychological Society, 9(2), 163–182.
Efklides, A. (2002b). The systemic nature of metacognitive experiences: feelings, judgments, and their interrelations. In P. Chambres, M. Izaute, & P. J. Marescaux (Eds.), Metacognition: process, function and use (pp. 19–34). Kluwer Academic Publishers
Efklides, A. (2006a). Metacognition and affect: What can metacognitive experiences tell us about the learning process? Educational Research Review, 1(1), 3–14. https://doi.org/10.1016/j.edurev.2005.11.001
Efklides, A. (2006b). Metacognitive experiences: The missing link in the self-regulated learning process. Educational Psychology Review, 18(3), 287–291. https://doi.org/10.1007/s10648-006-9021-4
Efklides, A. (2008). Metacognition: Defining its facets and levels of functioning in relation to self- and co-regulation. European Psychologist, 13, 277–287.
Efklides, A. (2009). The role of metacognitive experiences in the learning process. Psicothema, 21(1), 76–82.
Efklides, A., Schwartz, B. L., & Brown, V. (2017). Motivation and affect in self-regulated learning. In D. H. Schunk, & J. A. Greene (Eds.), Handbook of self-regulation of learning and performance (2nd ed., pp. 64–82). Routledge.
Efklides, A., & Tsiora, A. (2002). Metacognitive experiences, self-concept, and self-regulation. Psychologia, 45(4), 222–236. https://doi.org/10.2117/psysoc.2002.222
Efklides, A., & Vlachopoulos, S. P. (2012). Measurement of metacognitive knowledge of self, task, and strategies in mathematics. European Journal of Psychological Assessment, 28(3), 227–239. https://doi.org/10.1027/1015-5759/a000145
Ellis, R. (2003). Task-based language learning and teaching. Oxford University Press.
Field, A. (2018). Discovering statistics using IBM SPSS statistics. Sage.
Fisher, L. (2018). “Emotion recollected in tranquillity” blogging for metacognition in language teacher education. In Å. Haukås, C. Bjørke, & M. Dypedahl (Eds.), Metacognition in language learning and teaching (pp. 224–242). Routledge.
Flavell, J. H. (1976). Metacognitive aspects of problem solving. In L. R. Resnick (Ed.), The nature of intelligence (pp. 231–236). Lawrence Erlbaum Associates.
Flavell, J. H. (1979). Metacognition and cognitive monitoring: A new area of cognitive-developmental inquiry. American Psychologist, 34, 906–911.
Foreign Language Teaching and Research Press, & China Educational Technology (2020). Report on College Students’ English Writing Competence in China. Foreign Language Teaching and Research Press.
Goh, C. C. M., & Vandergrift, L. (2021). Teaching and learning second language listening: Metacognition in action (2nd ed.). Routledge.
Hacker, D. J., Keener, M. C., & Kircher, J. C. (2009). Writing is applied metacognition. In D. J. Hacker, J. Dunlosky, & A. C. Graesser (Eds.), Handbook of metacognition in education (pp. 154–172). Routledge.
Hu, L., & Bentler, P. M. (1999). Cut off criteria for fit indexes in covariance structure analysis: Conventional criteria versus new alternatives. Structural Equation Modeling, 6(1), 1–55. https://doi.org/10.1080/10705519909540118
Jiang, Y., & Dewaele, J. M. (2019). How unique is the foreign language classroom enjoyment and anxiety of Chinese EFL learners? System, 82(59), 13–25. https://doi.org/10.1016/j.system.2019.02.017
Jin, Y. X., & Zhang, L. J. (2019). A comparative study of two scales for foreign language classroom enjoyment. Perceptual and Motor Skills, 126(5), 1024–1041. https://doi.org/10.1177/0031512519864471
Jin, Y. X., & Zhang, L. J. (2021). The dimensions of foreign language classroom enjoyment and their effect on foreign language achievement. International Journal of Bilingual Education and Bilingualism, 24(7), 948–962. https://doi.org/10.1080/13670050.2018.1526253
Johnson, M. D. (2017). Cognitive task complexity and L2 written syntactic complexity, accuracy, lexical complexity, and fluency: A research synthesis and meta-analysis. Journal of Second Language Writing, 37, 13–38. https://doi.org/10.1016/j.jslw.2017.06.001
Jöreskog, K. G., & Sörbom, D. (1982). Recent developments in structural equation modeling. Journal of Marketing Research, 19(4), 404–416.
Kasper, L. (1997). Assessing the metacognitive growth of ESL student writers. Tesl-Ej, 3(1), 1–20
Kim, M., & Crossley, S. A. (2018). Modelling second language writing quality: A structural equation investigation of lexical, syntactic, and cohesive features in source-based and independent writing. Assessing Writing, 37, 39–56. https://doi.org/10.1016/j.asw.2018.03.002
Kline, R. B. (2015). Principles and practice of structural equation modeling (4th ed.). Guilford.
Lee, I., & Mak, P. (2018). Metacognition and Metacognitive instruction in second language writing classrooms. TESOL Quarterly, 52(4), 1085–1097. https://doi.org/10.1002/tesq.436
Lu, X. (2010). Automatic analysis of syntactic complexity in second language writing. International Journal of Corpus Linguistics, 15(4), 474–496.
Lu, X. (2011). A corpus-based evaluation of syntactic complexity measures as indices of college‐level ESL writers’ language development. TESOL Quarterly, 45(1), 36–62.
Lu, X. (2012). The relationship of lexical richness to the quality of ESL learners’ oral narratives. Modern Language Journal, 96(2), 190–208.
Lu, X. (2014). Computational methods for corpus annotation and analysis. Springer.
Lu, X., & Ai, H. (2015). Syntactic complexity in college-level English writing: Differences among writers with diverse L1 backgrounds. Journal of Second Language Writing, 29, 16–27. https://doi.org/10.1016/j.jslw.2015.06.003
Luk, J. C. (2012). Teachers’ ambivalence in integrating culture with EFL teaching in Hong Kong. Language Culture and Curriculum, 25, 249–264.
Negretti, R. (2017). Calibrating genre: Metacognitive judgments and rhetorical effectiveness in academic writing by L2 graduate students. Applied Linguistics, 38(4), 512–539. https://doi.org/10.1093/applin/amv051
Negretti, R., & Kuteeva, M. (2011). Fostering metacognitive genre awareness in L2 academic reading and writing: A case study of pre-service English teachers. Journal of Second Language Writing, 20(2), 95–110. https://doi.org/10.1016/j.jslw.2011.02.002
Negretti, R., & McGrath, L. (2018). Scaffolding genre knowledge and metacognition: Insights from an L2 doctoral research writing course. Journal of Second Language Writing, 40, 12–31. https://doi.org/10.1016/j.jslw.2017.12.002
Norman, E., & Furnes, B. (2016). The relationship between metacognitive experiences and learning: Is there a difference between digital and non-digital study media? Computers in Human Behavior, 54, 301–309. https://doi.org/10.1016/j.chb.2015.07.043
Ortega, L. (2003). Syntactic complexity measures and their relationship to l2 proficiency: A research synthesis of college level L2 writing. Applied Linguistics, 24(4), 492–518.
Pallotti, G. (2015). A simple view of linguistic complexity. Second Language Research, 31(1), 117–134. https://doi.org/10.1177/0267658314536435
Papaleontiou-Louca, E. (2008). Metacognition and theory of mind. Cambridge Scholars Publishing.
Plakans, L., Gebril, A., & Bilki, Z. (2019). Shaping a score: Complexity, accuracy, and fluency in integrated writing performances. Language Testing, 36(2), 161–179. https://doi.org/10.1177/0265532216669537
Polio, C. (2017). Second language writing development: A research agenda. Language Teaching, 50(2), 261–275.
Prior, M. T. (2019). Elephants in the room: An “affective turn,” or just feeling our way? Modern Language Journal, 103(2), 516–527. https://doi.org/10.1111/modl.12573
Qin, L. T., & Zhang, L. J. (2019). English as a foreign language writers’ metacognitive strategy knowledge of writing and their writing performance in multimedia environments. Journal of Writing Research, 12(2), 394–413. https://doi.org/10.17239/jowr-2019.11.02.06
Rahimi, M., & Zhang, L. J. (2018). Effects of task complexity and planning conditions on L2 argumentative writing production. Discourse Processes, 55(8), 726–742. https://doi.org/10.1080/0163853X.2017.1336042
Richards, J. C. (2020). Exploring emotions in language teaching. RELC Journal, 1–15. https://doi.org/10.1177/0033688220927531
Ruan, Z. (2014). Metacognitive awareness of EFL student writers in a Chinese ELT context. Language Awareness, 23(1–2), 76–91. https://doi.org/10.1080/09658416.2013.863901
Ruiz-Funes, M. (2015). Exploring the potential of second/foreign language writing for language learning: The effects of task factors and learner variables. Journal of Second Language Writing, 28, 1–19. https://doi.org/10.1016/j.jslw.2015.02.001
Schoonen, R., Van Gelderen, A., Stoel, R. D., Hulstijn, J., & De Glopper, K. (2011). Modeling the development of L1 and EFL writing proficiency of secondary school students. Language Learning, 61(1), 31–79. https://doi.org/10.1111/j.1467-9922.2010.00590.x
Steiger, J. H. (1990). Structural model evaluation and modification: An interval estimation approach. Multivariate Behavioral Research, 25(2), 173–180.
Sun, Q., Zhang, L. J., & Carter, S. (2021). Investigating students’ metacognitive experiences: Insights from the English as a Foreign Language Learners’ Writing Metacognitive Experiences Questionnaire (EFLLWMEQ). Frontiers in Psychology, 12, 7448812, 1–15. https://doi.org/10.3389/fpsyg.2021.744842
Tarricone, P. (2011). The taxonomy of metacognition. Psychology Press.
Teng, M. F. (2020). The role of metacognitive knowledge and regulation in mediating university EFL learners’ writing performance. Innovation in Language Learning and Teaching, 14(5), 436–450.
Teng, F., & Huang, J. (2019). Predictive effects of writing strategies for self-regulated learning on secondary school learners’ EFL writing proficiency. TESOL Quarterly, 53(1), 232–247.
Teng, M. F., Qin, C., & Wang, C. (2021). Validation of metacognitive academic writing strategies and the predictive effects on academic writing performance in a foreign language context. Metacognition and Learning. https://doi.org/10.1007/s11409-021-09278-4
Teng, M. F., Wang, C., & Zhang, L. J. (2022). Assessing self-regulatory writing strategies and their predictive effects on young EFL learners ’ writing performance. Assessing Writing, 51, 100573
Teng, L. S., & Zhang, L. J. (2020). Empowering learners in the second/foreign language classroom: Can self-regulated learning strategies-based writing instruction make a difference? Journal of Second Language Writing, 48, 100701
Thararuedee, P., & Wette, R. (2020). Attending to learners’ affective needs: Teachers’ knowledge and practices. System, 95, 102375. https://doi.org/10.1016/j.system.2020.102375
Tucker, L. R., & Lewis, C. (1973). A reliability coefficient for maximum likelihood factor analysis. Psychometrika, 38(1), 1–10.
Wang, L. P., Wu, H. Y., & Zhang, L. J. (2020). Effects of task complexity on linguistic complexity in EFL writing. Modern Foreign Languages, 43(4), 503–515.
Wolfe-Quintero, K., Inagaki, S., & Kim, H. (1998). Second language development in writing: Measures of fluency, accuracy, and complexity. University of Hawaii, Second Language Teaching and Curriculum Center.
Woodrow, L. (2011). College English writing affect: Self-efficacy and anxiety. System, 39(4), 510–522. https://doi.org/10.1016/j.system.2011.10.017
Wu, H. Y. (2006). Metacognitive experiences in college students’ EFL writing.Foreign Languages and Their Teaching, (3),28–30.
Wu, M. M. (2021). The social nature of second language metacognition. The Asia-Pacific Education Researcher. https://doi.org/10.1007/s40299-021-00596-4
Xu, T. S., Zhang, L. J., & Gaffney, J. S. (2022). Examining the relative effectiveness of task complexity and cognitive demands on students’ writing in a second language. Studies in Second Language Acquisition, 44(2), 483–506. https://doi.org/10.1017/S0272263121000310
Yeh, H. C. (2015). Facilitating metacognitive processes of academic genre-based writing using an online writing system. Computer Assisted Language Learning, 28(6), 479–498.
Yoon, H. J., & Polio, C. (2017). The linguistic development of students of English as a second language in two written genres. TESOL Quarterly, 51(2), 275–301. https://doi.org/10.1002/tesq.296
Zabihi, R. (2018). The role of cognitive and affective factors in measures of L2 writing. Written Communication, 35(1), 32–57. https://doi.org/10.1177/0741088317735836
Zabihi, R., Mousavi, S. H., & Salehian, A. (2020). The differential role of domain-specific anxiety in learners’ narrative and argumentative L2 written task performances. Current Psychology, 39(4), 1438–1444. https://doi.org/10.1007/s12144-018-9850-6
Zhan, J., Sun, Q. Y., & Zhang, L. J. (2021). Effects of manipulating writing task complexity on learners’ performance in completing vocabulary and syntactic tasks. Language Teaching Research. https://doi.org/10.1177/13621688211024360
Zhang, D. L. (2001). Singaporean secondary school students’ metacognitive knowledge about oral communication skills learning. MA-by-Research thesis. Nanyang Technological University, Singapore.
Zhang, D. L., & Zhang, L. J. (2019). Metacognition and self-regulated learning (SRL) in second/foreign language teaching. In X. Gao (Ed.), Second handbook of English language teaching (pp. 883–898). Springer International Publishing. https://doi.org/10.1007/978-3-319-58542-0_47-1
Zhang, L. J. (2002). Exploring EFL reading as a metacognitive experience: reader awareness and reading performance. Asian Journal of English Language Teaching, 12, 69–94.
Zhang, L. J. (2021). Crossing literacy borders through writing: Transformational apprenticeship and repositioning of EALs. In A. Golden, L. A. Kulbrandstad, & L. J. Zhang (Eds.), Crossing borders, writing texts, being evaluated: Cultural and disciplinary norms in academic writing (pp. 147–163). Multilingual Matters.
Zhang, L. J., & Cheng, X. L. (2021). Examining the effects of comprehensive written corrective feedback on L2 EAP students’ linguistic performance: A mixed-methods study. Journal of English for Academic Purposes, 54, 101043. https://doi.org/10.1016/j.jeap.2021.101043
Zhang, L. J., & Qin, L. T. (2018). Validating a questionnaire on EFL writers’ metacognitive awareness of writing strategies in multimedia environments. In Å. Haukås, C. Bjørke, & M. Dypedahl (Eds.), Metacognition in language learning and teaching (pp. 157–178). Routledge. https://doi.org/10.4324/9781351049146-9
Zhang, L. J., & Zhang, D. (2018). Metacognition in TESOL: Theory and practice. In J. I. Liontas, A. Shehadeh (Eds.), The TESOL encyclopedia of English language teaching (pp. 682–792). Wiley-Blackwell. https://doi.org/10.1002/9781118784235.eelt0803
Zhang, J., & Zhang, L. J. (2022). The effect of feedback on metacognitive strategy use in EFL writing. Computer Assisted Language Learning, 1–26. https://doi.org/10.1080/09588221.2022.2069822
Zhang, W. W., Zhang, L. J., & Wilson, A. J. (2021). Supporting learner success: Revisiting strategic competence through developing an inventory for computer-assisted speaking assessment. Frontiers in Psychology, 12, 689581, 1–14. https://doi.org/10.3389/fpsyg.2021.689581
Zhang, L. J., Saeedian, B., & Fathi, J. (2022). Testing a model of growth mindset, ideal L2 self, boredom, and WTC in an EFL context. Journal of Multilingual and Multicultural Development. https://doi.org/10.1080/01434632.2022.2100893
Zhao, C. G., & Liao, L. (2021). Metacognitive strategy use in L2 writing assessment. System, 98, 102472. https://doi.org/10.1016/j.system.2021.102472
Funding
Open Access funding enabled and organized by CAUL and its Member Institutions.
Author information
Authors and Affiliations
Corresponding author
Ethics declarations
Compliance with ethical Statement
Approval was obtained from the Human Ethics Committee of The University of Auckland, New Zealand. Informed consent was obtained from all individual participants included in the study. The procedures used in this study adhere to the tenets of the Declaration of Helsinki. There are no human images of any kind used in this report and all the participants responded to the questionnaire anonymously and the principle of confidentiality is strictly followed. There is no conflict of interest in whatever sense and the funding that was awarded to the first author for doctoral study from the New Zealand China Doctoral Scholarship Programme is not responsible for the ideas expressed in the research paper. All responsibilities lie with the authors.
Additional information
Publisher’s Note
Springer Nature remains neutral with regard to jurisdictional claims in published maps and institutional affiliations.
Electronic supplementary material
Below is the link to the electronic supplementary material.
Rights and permissions
Open Access This article is licensed under a Creative Commons Attribution 4.0 International License, which permits use, sharing, adaptation, distribution and reproduction in any medium or format, as long as you give appropriate credit to the original author(s) and the source, provide a link to the Creative Commons licence, and indicate if changes were made. The images or other third party material in this article are included in the article’s Creative Commons licence, unless indicated otherwise in a credit line to the material. If material is not included in the article’s Creative Commons licence and your intended use is not permitted by statutory regulation or exceeds the permitted use, you will need to obtain permission directly from the copyright holder. To view a copy of this licence, visit http://creativecommons.org/licenses/by/4.0/.
About this article
Cite this article
Sun, Q., Zhang, L.J. Examining the effects of English as a foreign language student-writers’ metacognitive experiences on their writing performance. Curr Psychol 42, 23743–23758 (2023). https://doi.org/10.1007/s12144-022-03416-0
Received:
Revised:
Accepted:
Published:
Issue Date:
DOI: https://doi.org/10.1007/s12144-022-03416-0





