Skip to main content

Heat-related illnesses in a mass gathering event and the necessity for newer diagnostic criteria: a field study

Abstract

Heat-related illnesses (HRIs), mainly heat exhaustion (HE) and heat stroke (HS), are characterized by an elevation of core body temperature. In this study, we aimed to explore the HRIs’ types and patient characteristics among a sample taken from various representative in-field points in the Hajj season. A cross-sectional study was conducted in 2018 at 80 data collection points distributed in the field. Data related to demographics, features and risk factors were collected and analyzed from all encountered cases with suspected HRIs. Moreover, we developed a diagnostic tree for HRIs by using the XGBoost model. Out of the 1200 persons encountered during the study period, 231 fulfilled the criteria of HRIs spectrum and were included in this study. Around 6% had HS and 20% had HE. All HS cases (100%) were from outside of Saudi Arabia as compared with 72.5% diagnosed with HE (27.5% were from Saudi Arabia). In addition, 16% were considered as heat-induced muscle spasms, and 7% had limb heat edema. Additionally, most of HRIs cases were reported between 11 am and 1 pm. The HRIs diagnostic tree model gave a diagnostic accuracy of 93.6%. This study highlights the magnitude of HRIs among pilgrims in Hajj and provides a diagnostic tree that can aid in the risk stratification and diagnosis of these patients. We advise the implementation of more educational campaigns to pilgrims regarding preventable measures especially for the vulnerable groups (e.g. from outside Saudi Arabia, those with comorbidities and light-skinned people).

Introduction

Every century, there is an estimated increase in global temperature of 0.6 °C in summer (Change IPOCJA 2007). European countries and North America have thousands of fatalities as a result of heat-related illnesses (HRIs) (Kim 2016; Robine et al. 2008). HRIs are characterized by an elevation of core body temperature and usually result from exposure to high environmental temperatures and/or strenuous physical activities (Gauer and Meyers 2019). They constitute a spectrum of conditions mainly heat exhaustion (HE) and heat stroke (HS). In HE, the core temperature rises to a range between 38 and 40 °C along with variable symptoms such as discomfort, thirst, nausea and vomiting in the absence of severe neurologic symptoms (Bouchama and Knochel 2002; Gauer and Meyers 2019). If it is left untreated, it can progress to a life-threatening HS with an elevated core body temperature of greater than 40 °C along with severe neurologic symptoms including confusion and seizures (Bouchama and Knochel 2002). HS is a medical emergency that has a mortality rate of 12% in adult cases (Jardine 2007). As a result, prompt identification and aggressive supportive care are essentially needed to minimize mortality.

The Hajj season, which is the Muslim pilgrimage to Makkah in Saudi Arabia, is considered as one of the largest annual mass gatherings worldwide (Ghaznawi and Ibrahim 1987; Sindy et al. 2015). Before the COVID-19 pandemic, it was estimated that by 2020, around four million pilgrims will gather annually within a few days to perform Hajj. In recent years, the period Hajj coincided with summer seasons during which the temperature has risen to 48.7 °C (Qari and Sciences 2019). Moreover, these pilgrims are predisposed to several risk factors that increase the risk of HRIs including long-distance walking, continuous standing under direct sun exposure, overcrowding, physical exertion and dehydration. Despite all devoted resources and measures (e.g. equipment, facilities and trained staff) taken by the Saudi government and the Ministry of Health (MOH), HRIs are still a big challenge to tackle (Memish 2011).

HRIs in Saudi Arabia were addressed by some literature studies which reported the epidemiology and environmental factors associated with it (Dzaraly et al. 2014; KHOGALI 1983; Noweir and Bafail 2008; Sindy et al. 2015). Those studies assessed climate changes and evaluated HRIs as part of a broader assessment of non-communicable diseases. However, available studies are descriptive in nature. Besides, they lack specifications of the disease course and were conducted in a specific hospital or area and only one study, to the best of our knowledge, has shed the light on the general HRI patient characteristics and their outcomes during Hajj (Abdelmoety et al. 2018). Till now, no study has systematically enrolled encountered pilgrims from the actual field, including those who have not been admitted to hospitals or those who have not yet sought professional medical help. Therefore, the present study aimed to explore the HRIs’ types and patient characteristics from a sample taken from various representative in-field data collection points. The results will shed light on the variable HRI presentations among regular pilgrims to provide a better understanding of the condition.

Methodology

Study design

We conducted a cross-sectional observational study during the Hajj pilgrimage season in 2018 at several data collection points in Arafat and Mena regions. The sites of the data collection points were determined based on the experience of medical volunteers from the Saudi Medical Academy for Volunteering (SMAV) and in cooperation with the Saudi Civil Defense who are known experts in highly crowded pathways. Moreover, the majority of these collection points were set in fields where the medical centers are relatively far from them.

Ethical consideration

The Institutional Review Board of King Fahd Medical City in Riyadh, Saudi Arabia, gave ethical approval for the study protocol. Moreover, written and oral informed consent were taken from each participant before the enrollment in this study.

Participants

All pilgrims who were found in the field or presented to a data collection point with any of HRIs’ symptoms with or without increased body temperature were included in this study. HRIs were defined according to Glazer’s definition (Glazer 2005). Participants were diagnosed with HE if they had mild hyperthermia (core body temperature between 37 and 40 °C) along with dizziness, fatigability, headache, nausea, vomiting and/or shortness of breath. On the other hand, participants were diagnosed with HS if they had hyperthermia (core body temperature ≥ 40 °C) and central nervous system dysfunction (Glasgow coma scale (GCS) < 15). Because some cases had a core body temperature ≥ 40 °C but did not meet the previous definition to be classified as HS, we classified those as suspected HS. Similarly, those who had a core body temperature < 40 °C but with a decline in their GCS < 15 were classified as suspected HS. Also, participants who had normal body temperature but with HE symptoms were classified as suspected HE cases. Based on Glazer’s definition, we also evaluated the heat cramps and heat limb swelling. Heat cramps were defined as contractions of the skeletal muscles, usually the lower limbs after heat exposure with fluid and salt imbalance. Heat limb swelling was defined as a swelling of the dependent regions due to the vasodilation and orthostatic pressure often in unaccustomed individuals.

Data collection

Trained data collectors were distributed in 80 different data collection points from 9 am till 11 pm and used an electronic structured survey powered by Epicollect5 to collect data related to all of the included participants. The survey included questions related to demographics, comorbidities, current use of medications, original skin color (black, brown or white) and skin changes (dry, hot, cold, moist or pale). Noteworthy, vital signs, GCS and blood sugar were assessed in the same setting that these patients were receiving the management.

Statistical analysis

Data analysis was carried out via the statistical package for social sciences software (SPSS version 25). Descriptive statistics were reported with means and standard deviation (SD) for continuous variables and compared by the Student’s t test. Frequency charts and percentages were used for categorical variables and were compared using the chi-square test (or Fisher’s test, as appropriate). We considered P value < 0.05 as statistically significant. An ensemble of Decision Tree (XGBoost) was used to build the predictive machine learning model. The model calculated an F score (feature score) based on the number of occurrences of each feature in the ensemble. The F score is a measure of feature importance when predicting an outcome. When building the model, categorical features were converted to a numerical representation for the model to consume. Since the categories have no natural order, they were transformed into a binary format using a technique known as “one-hot encoding”. Model training was conducted on 80% of the data sample and the results were verified on the remaining 20%. The model was trained to predict one of five possible outcomes: HS, HE, suspected HS, suspected HE and no heat-related illness. The diagnostic tree was built as an aggregation of the tree ensemble. It uses the “Gini impurity” to determine where features appear in the tree and the value they split on. Features with high F scores indicated that they appeared often in separate decision trees. The F score was not used to build the diagnostic tree.

Results

Characteristics of the included participants

Out of 1200 persons encountered during the study period, 231 presented with HRI symptoms and thus were included in this study. The mean age in years for the study participants was 47 and 56% (n = 130) of them were males. Most of these participants were Arabs (55%) followed by Asians (29.4%), and then Africans (6.5%). The majority came from outside Saudi Arabia (76.2%). Among those who reported comorbidities, hypertension was the most prevalent comorbidity (16.5%). Other information related to the characteristics of all participants can be found in Table 1.

Table 1 Description of the sample’s demographics and clinical characteristics (n = 231)

HRI spectrum

Concerning the HRI spectrum, 6% (n = 14) were found to have HS while 17.32% (n = 40) had HE. Nearly two-thirds of the sample were suspected cases of HS (31.17%, n = 72) and HE (34.20%, n = 79) (Fig. 1). In addition, 16% (n = 37) were considered as heat-induced muscle spasms, and 7% (n = 16) had limb heat edema. Additionally, most of HRI cases were reported between 11 am and 1 pm (Fig. 2).

Fig. 1
figure 1

Heat-related illnesses (HRI) spectrum of eligible encountered cases in the field. HE: heat exhaustion; HS: heat stroke

Fig. 2
figure 2

The time distribution of HRI cases during the days of Hajj. It showed the highest risk of getting HRIs in this period of time (11 AM and 1 PM)

Table 2 shows a comparison between HS and HE cases. Ethnicity, residence, GCS, temperature and blood glucose were significantly different between the two groups. The frequency of symptoms in HS and HE cases in order from the highest to lowest were dizziness, fatigability, headaches, shortness of breath, vomiting, and nausea and heat muscle cramps (Fig. 3). Various skin changes were observed for HS and HE cases with the skin being hot and dry in HS cases, while being moist, red and hot in HE cases (Table 3).

Table 2 Descriptive statistics of the demographics and characteristics of HS and HE cases
Fig. 3
figure 3

Reported symptoms among diagnosed HE and HS cases

Table 3 Skin changes among HS and HE cases

HRI diagnostic tree using XGBoost model

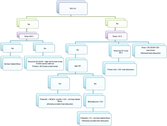
Our model ranked the top seven clinical features based on their F score. The features in descending order were temperature, GCS, diastolic blood pressure, heart rate, systolic blood pressure, age and blood glucose (Fig. 4). The top seven clinical features were then used to train a decision tree model whose output is shown in Fig. 5. The decision tree model achieved a diagnostic accuracy of 93.6%.

Fig. 4
figure 4

HRI feature importance as determined by the XGBoost model shows the F score of each variable from the highest to the lowest (top to bottom). GCS: Glasgow Coma Scale; DBP: diastolic blood pressure; SBP: systolic blood pressure

Fig. 5
figure 5

HRI diagnostic tree based on the XGBoost model. It has a diagnostic accuracy of 93.6%

Discussion

Nowadays, the summer seasons are getting hotter than at any time before. The results of this study provide useful data regarding HRI spectrum in one of the biggest mass gathering events in the world. During this Hajj season, we expected a higher number of critical cases of HRIs in the field due to the excessive exhaustion combined with the extreme climate, which are always present in each pilgrimage season. We think that the lower than expected rates of HRIs in this study is due to the adequate measures taken by the official authorities against HRIs such as the installation of automatic water sprayers along the pilgrims’ paths or even manually by thousands of security officers and many public cold-water taps (Shafi et al. 2016). These simple measures have an important role in the prevention of HRIs as per what we observed in the field. Furthermore, the temperature during the period of Hajj (20th Aug to 23rd Aug 2018) was relatively mild due to the cloudy or partially cloudy weather. Besides, the highest temperatures registered were lower than the average temperatures of that month by 2 to 5 °C, and that fact is to be considered a significant factor in the decreased rates of HRIs (Anonymous).

Hypertension and diabetes mellitus were the most common comorbidities among HS and HE cases in our sample. These two comorbidities in elderly HS cases were shown to be significantly associated with more hospital admissions (Glazer 2005; Semenza et al. 1996). For this reason, pilgrims with chronic diseases who intend to go to Hajj or participate in mass gathering activities need to be aware of the increased risk of HRIs. Also, more attention is needed for elderly individuals in such situations. Low blood flow to the skin, low cardiac output, diminished thirst sensation and decreased sweat gland function are the most important contributors to the thermoregulation malfunction in the elderly (Balmain et al. 2018). For this reason, healthcare providers should suspect HRIs with any symptoms mentioned earlier and must rapidly and adequately manage these patients.

Although HE is not a life-threatening condition, it can easily progress to HS (Bouchama and Knochel 2002). Furthermore, the oxidative hepatic injury along with the hepatic apoptosis was observed due to heat stress in a preclinical study (Khafaga et al. 2019). Therefore, more attention is needed to adequately train health care providers to prevent HS’s rapid progression and high fatality, through the timely management of these cases, especially during such crowding events (Shafi et al. 2016). Moreover, we recommend that all prospective participants to the next Hajj seasons be educated about self-preventive measures including avoiding direct exposure to the sun, using sunblock, taking adequate water, seeking shade and avoiding exhausting activities (Al-Masud et al. 2016; Galal and Salem 2003). This is essentially needed for pilgrims from outside Saudi Arabia, as the study numbers have shown that most cases of HRIs were pilgrims from outside Saudi Arabia (100% of HS and 76% of total HRIs cases). Further studies are required to confirm the role of educational campaigns in reducing the rates of HRIs.

The diagnostic criteria and definitions for HRI spectrum have significant variations in the literature. Besides, more clarification is needed about the cases which are classified as suspected HS or HE. Accordingly, it is recommended that further studies are conducted to better define the diagnostic criteria of HRIs and to establish globally agreed diagnostic criteria for HRIs. Also, 79 cases suffered HE symptoms but fell short of fulfilling the criteria of HE. For the above reasons, we tried to find a new helpful set of diagnostic criteria by developing the algorithm tree mentioned earlier. This can potentially become a simple tool for risk stratification and diagnosis of these patients. However, further studies are warranted to confirm the accuracy of this model and find more accurate diagnostic models and tools.

This study suffers from several limitations related to the cross-sectional design of this study, which prevented us from establishing a temporal relationship between the variables. Also, we were not able to follow the outcomes in these study participants in the long term. Furthermore, we acknowledge that the sample size is small. However, this affects all statistical models and the XGBoost was chosen to mitigate this risk.

Conclusion

This study highlights the magnitude of HRIs among pilgrims in the 2018 Hajj season and provides a diagnostic tree that can aid in screening and risk stratification of these patients. Elderly people and those with chronic diseases were more prone to get HRIs. More efforts are needed to educate these vulnerable groups. In addition, more research needs to be done to develop clearer definitions and diagnostic criteria for cases who have signs in the grey zone between HS and HE as they may eventually develop life-threatening HS.

Data availability

Data are available upon reasonable request. This includes individual participation data that underlie the results reported in this article, after deidentification. Data may be shared with investigators whose proposed use of the data has been approved by an independent review committee identified for this purpose and may be used for individual participant data meta-analysis.

References

  • Abdelmoety DA, El-Bakri NK, Almowalld WO, Turkistani ZA, Bugis BH, Baseif EA, Melbari MH, AlHarbi K, Abu-Shaheen A (2018) Characteristics of heat illness during Hajj: a cross-sectional study. Biomed Res Int 2018:5629474

    Article  Google Scholar 

  • Al-Masud SMR, Bakar AA, Yussof SJSI (2016): Determining the types of diseases and emergency issues in Pilgrims during Hajj: a literature review. 5, 7

  • Anonymous TimeandDate.com. Weather in August 2018 in Makkah, Saudi Arabia 2018

  • Balmain BN, Sabapathy S, Louis M, Morris NR (2018): Aging and thermoregulatory control: the clinical implications of exercising under heat stress in older individuals. Biomed Res Int 2018, 8306154

  • Bouchama A, Knochel JP (2002) Heat stroke. The New England journal of medicine 346:1978–1988

    CAS  Article  Google Scholar 

  • Change IPOCJA (2007) Climate change 2007. The physical science basis. 6:333

    Google Scholar 

  • Dzaraly ND, Rahman NIA, Simbak NB, Wahab SA, Osman O, Ismail S, Haque MJRJoP, Technology (2014): Patterns of communicable and non-communicable diseases in Pilgrims during Hajj. 7, 1052-1059

  • Galal M, Salem KJTEJoCM (2003): Pattern of heat stroke and heat exhaustion among pilgrims. Over 20 years (1982-2001). 21

  • Gauer R, Meyers BK (2019) Heat-Related Illnesses. Am Fam Physician 99:482–489

    Google Scholar 

  • Ghaznawi HI, Ibrahim MAJAoSM (1987): Heat stroke and heat exhaustion in pilgrims performing the Haj (annual pilgrimage) in Saudi Arabia. 7, 323-326

  • Glazer JL (2005) Management of heatstroke and heat exhaustion. Am Fam Physician 71:2133–2140

    Google Scholar 

  • Jardine DS (2007) Heat illness and heat stroke. Pediatr Rev 28:249–258

    Article  Google Scholar 

  • Khafaga AF, Noreldin AE, Taha AE (2019) The adaptogenic anti-ageing potential of resveratrol against heat stress-mediated liver injury in aged rats: role of HSP70 and NF-kB signalling. J Therm Biol 83:8–21

    CAS  Article  Google Scholar 

  • Khogali M (1983) Epidemiology of heat illnesses during the Makkah Pilgrimages in Saudi Arabia. International Journal of Epidemiology 12:267–273

    CAS  Article  Google Scholar 

  • Kim EJJotAPA (2016): The impacts of climate change on human health in the United States: a scientific assessment, by us global change research program. 82, 418-419

  • Memish ZA (2011) Saudi Arabia has several strategies to care for pilgrims on the Hajj. Bmj 343:d7731

    Article  Google Scholar 

  • Noweir MH, Bafail AO (2008) Jomoah IMJEm, assessment. Study of heat exposure during Hajj (pilgrimage). 147:279–295

    Google Scholar 

  • Qari SJJoLuoM, Sciences H (2019): The Hajj: hazards of heat exposure and prevalence of heat illnesses among pilgrims. 18, 252-257

  • Robine JM, Cheung SL, Le Roy S, Van Oyen H, Griffiths C, Michel JP, Herrmann FR (2008) Death toll exceeded 70,000 in Europe during the summer of 2003. C R Biol 331:171–178

    Article  Google Scholar 

  • Semenza JC, Rubin CH, Falter KH, Selanikio JD, Flanders WD, Howe HL, Wilhelm JL (1996) Heat-related deaths during the July 1995 heat wave in Chicago. The New England journal of medicine 335:84–90

    CAS  Article  Google Scholar 

  • Shafi S, Dar O, Khan M, Khan M, Azhar EI, McCloskey B, Zumla A, Petersen E (2016) The annual Hajj pilgrimage-minimizing the risk of ill health in pilgrims from Europe and opportunity for driving the best prevention and health promotion guidelines. Int J Infect Dis 47:79–82

    Article  Google Scholar 

  • Sindy AI, Baljoon MJ, Zubairi NA, Dhafar KO, Gazzaz ZJ, Deiab BA, Hothali FA (2015) Pattern of patients and diseases during mass transit: the day of Arafat experience. Pak J Med Sci 31:1099–1103

    Article  Google Scholar 

Download references

Acknowledgements

The authors want to thank the Saudi Medical Academy for Volunteering (SMAV) that helped in doing and organizing this research especially in recruiting and training the volunteers for data collection. Special thanks to Dr. Mohammed Al Zamzami, Dr. Ghassan Abdullah Matbouly and Mrs. Maysoun Abdulrazaq for their significant efforts in doing this research. In addition, authors would like to thank all the members of the Research Group* who volunteered as assistants and data collectors of the research and to Dr Mohammed Halawy for his reviewing. *Research Group: Esraa Mohammednoor Alsharif,Abdullah Mohammed Alwadie, Redha Abdulhadi A Alshareef, Sara Adnan Habis, Albaraa Yahya M Abbas, Abdulrahman Ahmad M Waly, Abdulrahman Abdullah BinAfif, Sulaiman abdulaziz R Alodhaylah, Ghaleb Abdo AL Mekhlafi,Emtinan Abdullah Fallatah, Manal Abdullah Bakhsh, Reem Omar aldosary, Fatimah Ibrahim Alsannat, nujud ayman boubsit, Ghadeer Abdulrahman Almuhanna, Linah turki al-labban, Alaa Ahmad Al-Mashaikhi, Noura Mohammed Alsalamah, Rafah adel jumah, Leenah Abdullah Alqarawi, Amirah Saad Algethami, Walaa Yahya Qadah, Rahma Saleh Al Ghanem, Lujain Fahad Alsamani, Huda Fouad Azhari, Meshari Abdulrahman Alharbi, Omar Mohammed Alfaifi, Khalid Abdulaziz Althagafi, Basim Hassan K Alshehri, Ali Talal Alhashem, Khalid Dhaifallah Alazwari, Awidah Mohammed Alrabaee, Abdullah Ibrahim Alamoudi, Abdulrahman abdullah alarfaj, Nasser Nasser Almutairi, Abdullah zaher Abdullah, Mosaab Mohammed Qohal,Khalaf Mohammed Algafel, Abdulaziz Mohammed Alzhrani, Salman Abdullah Almokhlef, Ahmed Saud Alharbi, Salem Mohammed ghazwani, Basim Hassan K Alshehri, Lujain Jamil Alghamdi, Fahad Abdulmohsen Almejrad, Raghad Abdulrahman Almushawah, Halah Bahakeem, Manahil Mansour Al.hawsawi, Khulood Alzahrani, Sarah Adnan Murad, Norah Hadi AlQahtani, Mashayel Bakr Howsawi, Alshaymaa Mohammad arishy, Elaf Hasan Alhebshi.

Funding

This study was funded by the Saudi Medical Academy for Volunteering (SMAV).

Author information

Affiliations

Authors

Contributions

- Study conception and design: WA, STA, MD.

- Acquisition of data: WA, STA.

- Analysis and interpretation of data: WA, AMR, MAK, MD, MZ.

- Drafting of manuscript: WA, AMR, MD, MZ.

- Critical revision: STA, MD, MZ.

-All authors approved the final version to be submitted.

Corresponding author

Correspondence to Mohsin Zaman.

Ethics declarations

Conflict of interest

The authors declare that they have no conflict of interest.

Ethics approval

This study has been approved by the Institutional Review Board of King Fahd Medical City in Riyadh, Saudi Arabia.

Consent to participate

Informed written consent was taken voluntarily from each eligible participant.

Consent for publication

Not applicable.

Additional information

Publisher’s note

Springer Nature remains neutral with regard to jurisdictional claims in published maps and institutional affiliations.

Responsible Editor: Lotfi Aleya

Rights and permissions

Reprints and Permissions

About this article

Verify currency and authenticity via CrossMark

Cite this article

Alkassas, W., Rajab, A.M., Alrashood, S.T. et al. Heat-related illnesses in a mass gathering event and the necessity for newer diagnostic criteria: a field study. Environ Sci Pollut Res 28, 16682–16689 (2021). https://doi.org/10.1007/s11356-020-12154-4

Download citation

  • Received:

  • Accepted:

  • Published:

  • Issue Date:

  • DOI: https://doi.org/10.1007/s11356-020-12154-4

Keywords

  • Heat-related illnesses
  • HRIs
  • Heat exhaustion
  • Heat stroke
  • Field study
  • Hajj
  • Crowds