Abstract
Canine influenza A virus (CIV) causes a respiratory disease among dog populations and is prevalent in North America and Asia. Recently, Asian H3N2 CIV infection has been of particular concern, with recent reports related to reassortants with pandemic 2009 strains, direct transmission from a human H3N2, a possibility of H3N2 CIV transmission to other mammals, and even the first outbreak of H3N2 CIVs in North America in April 2015. However, despite these global concerns, our understanding of how influenza A virus transmission impacts the overall populations of H3N2 CIVs remains incomplete. Hence, we investigated the evolutionary history of the most recent two Korean CIV isolates, A/canine/Korea/BD-1/2013 and A/canine/Korea/DG1/2014, along with 57 worldwide CIVs, using comprehensive molecular analyses based on genomic genotyping. This study presents that the new Korean CIV isolates are closely related to the predominantly circulating H3N2 CIVs with genotypes K, G, E, 3B, F, 2D, F, and 1E, carrying several mutations in antigenic and host determinant sites. Also, our findings show that the genome-wide genetic variations within the H3N2 CIVs are low; however, two antigenic protein (HA and NA) analysis demonstrates genetic diversification of the H3N2 CIVs, which evolves independently between Korea and China.
Similar content being viewed by others
Avoid common mistakes on your manuscript.
Introduction
Influenza A virus (IAV) is highly contagious and causes respiratory diseases with symptoms ranging from minor to severe, depending on the host and the subtype of IAV [e.g., H5N1 and H7N7 as highly pathogenic avian influenza (HPAI)] [1]. It has infected various species, such as humans, other mammals (e.g., swine, equines, canines, and felines), and a broad range of domestic or wild birds [1, 2]. Like a typical RNA virus, it shows high mutation rates caused by poor proofreading during gene replication [3].Occasionally, mixed infections of IAV from different hosts can produce genetic recombination due to the eight-segmented genes, thereby generating a novel virus with new genomic genotypes that can cross host barriers [1, 2, 4]. Because of these characteristics, previous reassortants, known as the Spanish flu H1N1 (1918), the Asian flu H2N2 (1957), the Hong Kong flu H3N2 (1968), and the swine-origin pandemic H1N1 (2009), resulted in hundreds of thousands casualties and significant economic loss [1, 2, 4]. Accordingly, monitoring interspecies transmission events has drawn greater attention to preventing newly emerging IAVs with pandemic potential. Among the various mammalian hosts, dogs have been considered to have zoonotic capacity as an intermediate host because they are in close contact with humans as companion animals [1, 5]. More importantly, because the respiratory tract of the dog was found to have both α-2,6- and α-2,3-sialic acid-linked influenza virus receptors that are targets for influenza virus infection [6], the emergence of CIVs is expected to have a greater likelihood of interspecies transmission.
Since the first report of two different types of canine influenza virus (CIV)—H3N2 in the Republic of Korea as early as 2005 [7] and a major outbreak of H3N8 in the USA in 2004 [8]—dogs have played a key role in facilitating mammalian host adaptation of CIV and its subsequent spread. In light of phylogenetic analysis, the CIVs have formed two distinct lineage groups within the IAVs over the last decade—an Asian H3N2 avian-origin lineage and a North American H3N8 equine-origin lineage– as a result of a direct interspecies transmission from different hosts [8–11]. For this reason, the H3N2 CIVs have shown low levels of genetic diversity in the distinct lineage group belonging to the Eurasian avian lineages [10–20]; similarly, H3N8 CIVs have formed a single monophyletic group separated from the H3N8 equine lineage [8, 9, 21].
Until earlier this year, the geographic distribution of H3N2 CIV had been limited to Asian regions, such as the Republic of Korea, China, and Thailand [10, 12–17, 19, 20]; however, since the first outbreak in dogs in the USA in April 2015, it has rapidly spread to other Midwestern location from Chicago [22, 23]. In contrast, H3N8 CIV has undergone a discontinuous distribution in three disjunctive continental areas: the USA [21] since 2004, Australia in 2007 [24], and the United Kingdom in 2002 [25]. Although the long-distance transmission of CIVs has occurred across continents and country boundaries in recent years, the transmission mechanism and reassortment events through space and time remain unclear.
Further, the pandemic 2009 H1N1 and human H3N2 reassortants have occasionally jumped the host barrier, causing H3N2 CIV-pandemic mixed strains or complete transmission strains from human H3N2 [26–30]. The concern has been emphasized more because recent clinical studies of the transmission of H3N2 CIV have shown the possibility of infecting a broad host range, including dogs, cats, mice, ferrets, and guinea pigs [10, 17, 20, 31–35]. Accordingly, despite the limited sampling of H3N2 CIVs across geographic regions and over time, the occurrence of relatively many subtypes of IAV infection in dogs in Asia has resulted in a warning of a potential pandemic threat, exemplified by H5N1 (A/dog/Thailand-Suphanburi/KU-08/04) [36], H5N2 (A/dog/Shandong/JT01/2009) [37],H1N1 (A/canine/Beijing/cau2/2009) [30], and H9N2 (A/canine/Guangxi/1/2011) [38].
To date, phylogenetic studies and genetic analyses of H3N2 CIV have been broadly conducted [10–20]; however, genome-wide genotyping studies have been lacking. To fill this gap, we quantified the genotypes of CIV prevalent into Asia using currently available H3N2 CIV sequences with two recent South Korean isolates, and we then examined the patterns of genome-wide genetic variation of H3N2 CIVs.
This study was performed with the following specific objectives: (1) to reveal the evolutionary history of two recent Korean H3N2 CIVs, and (2) to investigate the global distribution and prevalence of the extant H3N2 CIV genotypes using various molecular analyses.
Materials and methods
Korean CIV isolates and RNA extraction
In this study, two Korean CIVs were collected from nasal swabs of pet dogs at animal hospitals in Seongnam in 2013 (A/canine/Korea/BD-1/2013) and in Daegu in 2014 (A/canine/Korea/DG1/2014), respectively. For the virus isolation, the IAVs were propagated in 10-day-old embryonated specific pathogen-free (SPF) chicken eggs (VALO, USA), and 3 days later, the allantoic fluid was harvested. The procedure was conducted according to the instructions from World Organization for Animal Health (OIE) terrestrial manual [39] and viruses from the first passage were used for RNA extraction. The viral RNAs in the allantoic fluid were extracted using the RNeasy Mini Kit (QIAGEN, USA), according to the manufacturer’s protocol. All of the influenza viral RNAs were confirmed using M segment primers previously described by Shin et al. [40] for the detection of IAVs.
RT-PCR, cloning, and sequencing of the two Korean CIV isolates
To amplify the eight viral segments of the two Korean CIV isolates, universal primers from Hoffmann et al. (2001) [41] were used with modifications (primer sequences available on request). For the reverse transcription and PCR amplification reactions for sequencing, a One-Step RT-PCR kit (QIAGEN, USA) was used. The amplifications were performed in a total reaction volume of 20 µL, containing 5X RT-Buffer, 1 µL of dNTP mix (10 mM each), 0.5 µL of the RT-PCR enzyme mix, 2.5–3 µL of RNA template, and 3 µL of the primer sets (10 pmol/µL), according to the manufacturer’s instructions. The thermocycling conditions included 30 min at 50 °C for a reverse transcription step, 15 min at 95 °C as a heating step, and 30 cycles of PCR: 94 °C for 30 s, 55–58 °C for 30 s, and 72 °C for 1 min, followed by a terminal 10 min extension at 72 °C. All of the PCR reactions were performed in a BiometraT3000 thermal cycler (Biometra, the Netherlands) and then were analyzed on 1–1.5 % SeaKem LE agarose gel (Lonza, USA) containing RedSafe™ Nucleic Acid Staining Solution (iNtRon Biotechnology, South Korea), in 0.5X Tris–acetate-EDTA (TAE) buffer (BIOSESANG Inc., South Korea). The RT-PCR products were ligated to pGEM-T Easy Vectors with T4 ligase (Promega, USA), according to the manufacturer's instructions. After transformation of the ligated products into DH5α chemically competent E. coli (Enzynomics, South Korea), the transformed bacteria were left for 1 hour in S.O.C. medium (Invitrogen, USA) at 37 °C for recovery, and later, 200 µL of the transformation culture were plated onto an LB agar plate containing ampicillin (AMRESCO Inc., USA) (100 mg/mL), IPTG (Bioneer Corp., South Korea) (1 M) and X-gal (iNtRon Biotechnology, Korea) (20 mg/mL), which was cultured overnight at 37 °C. The obtained white colonies were screened by colony PCR, and the recombinant plasmids were isolated from the colonies with an IncloneTM Plasmid mini prep kit, version 2.0 (Inclone Biotech, South Korea), according to the manual. Each plasmid was sent to a commercial company (Macrogen, South Korea) for confirmation and characterization by sequencing. All of the sequences were edited using CLC Main Workbench software, version 6.9 (CLC Bio), and ambiguous bases were resolved by repeated sequencing. The BLAST search was used to determine the most similar sequences to those of the isolates. Based on the BLAST results, the two isolates were confirmed as H3N2 subtypes of CIV, showing particularly high homology with H3N2 Korean CIVs. The genomic sequences of the isolates have been deposited in GenBank under the following accession numbers: KR154318-KR154325 for A/canine/Korea/BD-1/2013 and KR154326-KR154333 for A/canine/Korea/DG1/2014.
Sequence alignment and composition
For genotyping and phylogenetic studies of H3N2 CIVs, all of the publicly available H3N2 CIV sequences over the past 8 years (from 2004 to 2012) as of February 2015 were downloaded from the NIAID IRD [42] (Influenza Research Database: http://www.fludb.org), with representatives of the different subtypes of CIVs (e.g., H3N1, H3N8, H5N1/N2, H1N1, H9N2) (Supporting Table S1). Each segment was aligned with two newly isolated H3N2 Korean CIVs, using MAFFT, version 7 [43], from http://mafft.cbrc.jp/alignment/server/, according to the FFT-NS-2 strategy with default parameters. Finally, the total of 59 CIV genomic sequences were used for this study, and their data composition was as follows: 5 countries: South Korea (16), China (39), Thailand (2), the USA(1), and Australia (1); and each segment length (in most cases): PB2 (2277 bp), PB1 (2271 bp), PA (2148 bp), HA (1698 bp), NP (1494 bp), NA (1413 bp), M (979 bp), and NS (838 bp). The following segments with various sequences were used to estimate genetic variation and structure: PB2 (54), PB1 (53), PA (54), HA (54), NA (52), NP (55), M (57), and NS (55). However, for accurate molecular analyses, different genotype segments caused by direct transmission or reassortment events and strains with missing segments were manually excluded from 59 CIV genomic sequences, depending on the purpose of the analysis. Finally, 40 H3N2 CIVs with genomic sequences (i.e., the total number of characters: 13,118 bp) were used to reveal the evolutionary position of the two Korean CIVs among the H3N2 CIVs.
Genomic genotyping
The genotype of each of eight segments from the 59 CIVs were determined by FluGenome (http://www.flugenome.org/) [44], which defines significant lineages classified by 10 % nucleotide difference based on p-distance (i.e., the proportion of sites that differ between two sequences). Using FluGenome, the default thresholds for the sequence comparison using the BLAST algorithm were set to at 95 % identity, 95 % coverage, 96 word-size, and 1e-5 E-value. The genotype nomenclature for each segment was referred to by the names previously determined by Lu et al. [44] and Dong et al. [45].
Phylogenetic analyses
To infer phylogenetic relationships between the two Korean H3N2 CIV isolates and worldwide CIVs, the following phylogenetic methods were employed depending on different datasets: (a) RAxML 7.4.2 [46] implemented in raxmlGUI, version 1.3 [47] for a maximum likelihood (ML) method; (b) Garli 2.01 [48] using genetic algorithm approaches for the ML search, allowing all possible submodels of the GTR (General Time Reversible) model; and (c) MrBayes, version 3.3.2 [49], for Bayesian inference (BI) using the Markov chain-Monte Carlo (MCMC) method.
Before phylogenetic analyses, nucleotide substitution models and the best-fit partitioning schemes were estimated to consider the different evolutionary rates of each segment and evolutionary rate per site at codon by two programs: (a) jModelTest, version 2.1.6 [50] for nucleotide substitution models of a single partition (i.e., each segment and concatenated genome) under the Akaike Information Criterion (AIC), corrected AIC (AICc), and Bayesian Information Criterion (BIC); and (b) PartitionFinder, version 1.1.1 [51], for the best partitioning schemes according to the BIC. Because M and NS segments produce two polyproteins each (i.e., M1, M2, NS1, NS2) due to ribosomal slippage during translation [2], codon partitions were not applied for them. The detailed information of parameter settings for each analytical method is further described in the supporting information (see S3).
Additionally, the genetic distance between and within genotype lineages in all of the trees was calculated using p-distance in MEGA, version 5.1 [52]. For the genetic distance, all of the ambiguous positions were removed for each sequence pair. Based on the genetic distance results, the most divergent group was used as an outgroup for each segment tree result.
Genetic variation of H3N2 CIVs
The genetic diversity and population structure of each segment were estimated using DnaSP, version 5.1 [55], and PopART, version 1.7 [56]. The following summary statistics were calculated: polymorphic (segregating) sites (S); parsimony informative sites (Pi); the number of haplotypes (i.e., the set of DNA variations) (h); haplotype diversity (Hd); nucleotide diversity (π); average number of nucleotide differences (k); and Tajima’s D (i.e., to estimate demographic events). In addition, to estimate genealogical relationships of haplotypes for HA and NA, their haplotypes were further analyzed using a median-joining network [57]. Analysis of molecular variance (AMOVA), implemented in PopART, was used to estimate the correlation of haplotypic diversity at different levels of subdivision: South Korea and China including Thailand. Subsequently, the deduced amino acid sequences of eight segments from the two Korean CIVs were compared with those of other H3N2 CIVs based on several functional sites (e.g., cleavage sites, glycosylation sites, receptor-binding sites, and antigenic sites), along with H3N2 CIV-specific host markers, which have been described in recent studies [16, 19, 20, 11]. Also, for the comparison with other IAVs, amino acids with a high frequency of occurrence at each site of H3N2 IAV genomic sequences from avian, swine, and human hosts were further investigated using the Analyze Sequence Variation (SNP) tool in IRD.
Results
CIV genotyping
In the genotype profiles of 59 CIVs by FluGenome, the conserved genotypic patterns of H3N2 CIVs were identified (Table 1). Nine distinct genotypes were observed in CIVs from five countries during the last decade (2004-2014). However, most of them were abruptly generated by reassortment events or by transmission. Two genotypes were commonly distributed into the two continents: Asia (K, G, E, 3B, F, 2D, F, and 1E) and North America (USA) (C, I, G, 3F, C, 8B, E, and 1D). Within the Asian region (Korea, China, and Thailand), the genotype frequency was more than 73 % (42/57). The two newly isolated CIV isolates from Korea also possessed the same genotype combinations detected in Asian CIVs. Interestingly, it was in Korea that four CIV reassortants with a pandemic 2009 strain were observed (Table 1). In contrast, five different subtypes with different genotype patterns of CIVs were observed in China and Thailand, along with equine-origin H3N8 in the USA and Australia (Table 1). Notably, the PB1, NP, M, and NS segments possessed each persistent genotype—G, F, F, and 1E, respectively—despite several reassortment and transmission events. In particular, the F genotype of the M segment was indicated as the most common among CIVs in Asia.
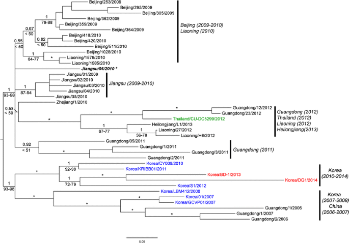
Phylogenetic analyses based on genotyping
The phylogenetic relationships between the 57 H3N2 CIVs and the two recent Korean CIV isolates are presented in S1 Fig. and Fig. 1. As selected results, M and NS segments are presented in Fig. 1. Overall, the ML and BI trees showed the exactly same topologies, in which each segment was divided into several subgroups corresponding to genotype lineages. A few genotype lineages were not fully resolved in ML trees with less than 70 supporting values (e.g., 61 of C in PB2; 68 of 3B in HA3; see Supporting Fig. S1), compared to BI (i.e., > 0.87 posterior value). As shown in Fig. 1, each segment exhibited a monophyletic group of H3N2 CIVs within well-established intersubtypic CIVs from different hosts. All of the segments of Korean two isolates belonged to the H3N2 CIV lineage with the dominant genotypic pattern [i.e., (K, G, E, 3B, F, 2D, F, 1E)]. In particular, all eight of the segments of the two Korean CIVs were grouped together with the previous Korean CIVs isolated between 2010 and 2012. Moreover, the inferred phylogenetic trees from all of the segments exhibited distinct clades of variants separated from the H3N2 CIVs. The reassortants were clearly located outside the main H3N2 CIV clade, demonstrating that their segments are variants caused by reassortment events or direct transmission with different origins. Such differentiation was also observed in other segments according to the two events (S1 Fig.).
Phylogenetic trees of CIVs according to genotypes based on M (a) and NS (b). Korean isolates are shown in blue; CIVs isolated in the present study are shown in red and the Thailand isolate in green. The remaining isolates are from China. Numbers at nodes indicate support values for maximum likelihood (RAxML) and posterior probabilities for Bayesian inference (MrBayes). Only support values >50 are shown. H3N2 isolates belonging to distinct lineages separated from H3N2 CIVs are in magenta with two asterisks. Genotypes for each group are indicated with vertical lines. Each tree is rooted on the most distant group or isolate, based on p-genetic distance (See Table S2)
Along with the results, inconsistent phylogenetic relationships related to genotype lineages were discovered in internal segments. This finding reflected a historical reassortant origin of each genotype lineage. As an illustration, A/canine/Korea/VC123578/2012, which is a reassortant with a pandemic 2009 strain, was clustered in the same genotype (F) with the main H3N2 CIV in M segment, whereas it was separated from the main H3N2 CIV by the 1A genotype in the NS segment (Fig. 1). The results were plausible that a pandemic 2009 strain was composed of eight segments from four different origins [4]: avian (PB2, PA), swine (classical swine: HA, NP, NS and Eurasian avian-like swine: NA, M), and human (PB1). Thus, pandemic 2009 in the PB2, PA, or M segment showed close relationships with the main H3N2 CIV clade having an avian origin; otherwise, they were separated into different genotypes (Fig. 1 and Fig. S1). For a clear explanation of the topology patterns, the genetic distances between genotype lineage and different subtypes were calculated using p-distances, and they are summarized in Table 2 and Table S2, according to common group names. The closest group from the main H3N2 CIV in internal segments was H5N1, H5N2, or H9N2 at 4.7–10 %. In contrast, the most distant group from H3N2 CIV was mostly H3N2 human at 12.7–19.1 %. However, in PB1 and NS, the farthest genetic distances were H3N8 CIV at 18.7 % and pandemic 2009 at 16.4 %, respectively.
A genome-wide phylogenetic tree, reconstructed under specific partition schemes (e.g., by codon and by segment) suggested by Partition Finder, produced similar topologies, except for the differences in support values in all of the analyses (Fig. 2). As mentioned above, all of tree results supported that the two Korean CIVs isolated in this study were closely related to the most recent Korean isolates. Those results were consistent with individual segment analysis. The phylogenetic results of their full genome showed that A/canine/Korea/S1/2012 was the closest isolate.
Bayesian inference phylogenetic tree of 40 H3N2 CIVs based on the concatenated eight segments. Korean isolates are shown in blue; CIVs isolated in the present study are in red, and the Thailand isolate is in green. The remaining isolates are from China. Support values from ML analyses are presented with posterior probabilities for Bayesian inference. Only support values >50 are shown. An asterisk at the node indicates high support values presenting more than 98 in ML and 1.0 of BI analyses in all of the analyses
Genetic variation of each segment
Genetic analysis of each segment from H3N2 CIVs was conducted using different numbers of sequences due to incomplete sequencing, and the results were described in Table 3. Overall, various genetic parameters did not show notable differences among segments, but HA, NA, and NP are more genetically diverse than the other segments. Interestingly, M was the most conserved segment showing the lowest values in nucleotide and haplotype diversity. In particular, Tajima’s D provided negative values from −1.29 to −2.09 in all of the segments, indicating population size expansion or evidence for purifying selection, which is responsible for the preservation of the adaptive characteristics of organisms. Therefore, genetic variation within the main H3N2 CIVs was not dramatically dynamic, and adaptation of H3N2 CIVs was expected to be mediated by subtle changes.
Median-joining network based on HA and NA
The estimated genealogical relationships of haplotypes from two antigenic proteins (HA and NA) are shown in Fig. 3. Largely, HA and NA showed sporadic and regional distribution patterns, according to geographical affinities and isolation years. For instance, in 46 HA haplotype sequences, two distinct Korean groups were identified: Guangdong (2006–2007) and Korean isolates (2010–2014). At the same time, Chinese H3N2 CIVs showed multiple routes based on complex reticular events: Beijing (2009–2010), Jiangsu (2009–2010), Guangdong (2011), and multiple regions (2011–2013). In 33 NA, one major dispersion center was identified, which consisted of CIVs from two closely located regions: Beijing (2009–2010) and Jiangsu (2009–2010). In particular, in South Korea, three distinct groups with different routes were observed. The first group was related to the early isolates of Chinese in 2006–2007, and the other two showed different evolutionary pathways with more recent Korean isolates. Similar to the HA distribution pattern, Guangdong CIVs were mostly dispersed with other regional CIVs. In addition, when closely examining the mutation steps, it was evident that the branches of Korea/DG1/2014 in NA and Guangdong/04/2011 in HA were unusually long with more mutations.
Median-joining phylogenetic network of H3N2 CIVs based on HA and NA. Each unique sequence is represented by a circle, the size of which is proportional to haplotype frequency. The small lines and black dots reflect mutations and median vectors, respectively. H3N2 CIVs are colored according to geographical locations
AMOVA test between Korean and Chinese H3N2 CIVs
To estimate population differentiation between Korea and China including Thailand, AMOVA was conducted, and its results are described in the following. When considering the Φ value of AMOVA, close to 0 indicates no differentiation between the overall population and its subpopulations, whereas close to 1 indicates highly differentiated populations. First, little differentiation among populations was observed within the same geographical region: Φ SC = 0.06955 in HA and −0.01539 in NA. There was, however, substantial differentiation among regions: Φ CT = 0.19194 in HA and 0.24270 in NA. As a result, the differences among populations in different regions responsible for nearly all of the differences among populations produced significant values: Φ ST = 0.24814 (p < 0.001) in HA and 0.23104 (p < 0.001) in NA. Thus, the results suggested that the independent evolution process is ongoing between the two countries.
Amino acid changes
The amino acid residues of the eight segments of the two Korean isolates did not significantly differ from other H3N2 CIVs, based on the specific sites previously described in recent reports (data not shown). Only 11 amino acid changes were obviously observed as possible adaptation mutations for the two isolates (Table 4). For details, the NA segment showed more amino acid changes: NA stalk insertion was not recovered from the two Korean CIVs; three mutations in antigenic sites—B (R201K), C (S336N), and D (N467D)—were identified. In HA, one mutation (A10V) of the glycosylation site at 8–10 was observed, which overlapped with the H3N2 CIV host adaptation site. Other changes in H3N2 CIVs occurred in additional host adaptation sites of PB2 (M76I), PB1 (S216 N), PA (Y65H and C241Y), and NP (I109V). Interestingly, the unique mutation for the two isolates was discovered at 327 in PA (E- > K). In general, A/canine/Korea/BD-1/2013 had more mutations in the ribonucleoprotein (RNP) complex, consisting of PB2, PB1, PA, and NP, whereas A/canine/Korea/DG1/2014 harbored four mutations in antigenic sites of HA and NA.
Discussion
CIV genotyping
In this study, the analyzed genomic genotype of H3N2 CIVs showed that it was occasionally changed due to reassortment events with a pandemic 2009 strain since 2009, but one genotype, (K, G, E, 3B, F, 2D, F, 1E), is predominantly circulating in Asian regions. Notably, the general genotype pattern of domestic poultry (K/G, G, D/E, 4, F, 6, F, 1E/1F/2A) previously described in Dong et al. (2011) [45], is highly similar to the current genotype of H3N2 CIVs, indicating a close relationship with the origin of H3N2 CIVs. In particular, the genotypes of H3N2 AIVs from Korean domestic poultry, such as A/duck/Korea/U14-1/2007 (K, G, D, 3B, F, 2D, F, 1E) and A/duck/Korea/U4-1/2007 (G, G, E, 3B, F, 2D, F, 1E), determined in FluGenome, were almost same as the H3N2 CIVs.
Using FluGenome, 10 % delimitation by p-distance to classify IAVs lineages seemed inappropriate for the current CIVs because the criterion could not fully classify the lineages caused by the recent interspecies transmission due to minor differences (Fig. 1; A/canine/Korea/MV1/2012 in M and A/canine/Guangdong/2/2007 in NS). Therefore, it was believed that its classification should be more adjusted to distinguish new lineages from recent years.
Phylogenetic analysis and median-joining network
Phylogenetic analyses for each segment showed that lineages caused by reassortment events were clearly separated from the H3N2 CIVs with different genotypes, but depending on historical origins, the reassortant lineages showed a phylogenetic affinity with the H3N2 CIVs. In this study, the full genomic segments of two Korean strains revealed that they are closely related to a group consisting of the most recent Korean H3N2 CIVs isolated from 2010 to 2012 (Fig. 2).
In addition, median-joining networking, based on the HA and NA of H3N2 CIVs, illustrated several interesting relationships among them, which were presumably undescribed (Fig. 3). First, since the early detection (2007–2008) of H3N2 CIVs, Korean and Chinese CIVs have appeared to evolve into distinct groups, indicating that the movement of the dog population between the two countries was well controlled during recent years; otherwise, migratory birds intermediating H3N2 CIVs might have influenced the limited distribution. As shown in Fig. 3, in South Korea, two distinct groups in HA and three in NA were identified, which were distinct from the Chinese main group. Next, intrasubtypic reassortants have occurred the most often in Guangdong in China since the first isolation (2006) in both HA and NA. For this reason, the haplotype of H3N2 CIVs from the Guangdong was sporadically observed across locations within China, suggesting that H3N2 CIVs might have derived from frequent local travel and animal trade. Indeed, Guangdong province, which is located very close to Hong Kong, where frequent animal trade occurs, was expected to be a risky location for H3N2 CIV infections and their spread [16].
Genetic variation of each segment
According to the population genetic indices, each segment of H3N2 CIVs was more affected by purifying selection; thus, mutations occurred and accumulated at silent sites, showing that nucleotide diversity is relatively small but with many segregating sites (Table 3). In the comparison of the deduced amino acids based on specific functional sites between the newly isolated Korean CIVs and other H3N2 CIVs, the total of 11 changes was observed (Table 4). The mutations were mostly observed in antigenic sites of NA segments, indicating that these changes influenced on the host adaptation process. Further, the remaining mutations of host-specific residues were associated with specific binding domains of RNP complex (PB2 [M76I], PB1 [S216N], PA [Y65H], and NP [I109 V]), which were previously described in Zhu et al. [11], Chen et al. [58], Naffakh et al. [59], and Hu et al. [60]. The mutations were interesting that the RNP complex is involved in replication and interacts with host factors; thus, it was expected to have host specificity. In addition, the independent emergence of the PA E327 K mutation for the two isolates was first discovered among H3N2 CIVs. Finally, one unique change was observed in the nuclear localization signal of PA(C241Y), which was previously mentioned as 1918 H1N1-specific marker [61]. Based on the comparison with amino acids of human, swine, and avian hosts, a few changes of the two H3N2 CIVs were relatively unique in Table 4. However, if considering its frequency in currently available influenza A viral sequences, the mutations were possible events. Thus, the biological processes caused by those changes need to be further examined by functional studies in vivo.
Conclusions
In this study, for an explicit and rapid approach to identifying each segment lineage of H3N2 CIVs, genotype classification suggested by FluGenome was attempted for the first time. For the approaches, comprehensive molecular analyses were conducted to reveal the evolutionary history of 57 CIVs. In addition, two newly isolated Korean CIVs, A/canine/Korea/BD-1/2013 and A/canine/Korea/DG1/2014, were characterized using complete genomic sequences. Phylogenetic relationships among the CIVs based on genotype profiling and genetic analysis for each segment within the H3N2 CIVs showed that the two Korean CIVs were closely related to the recent Korean isolates (2010–2012), which are predominantly circulating in Asia with genotype patterns K, G, E, 3B, F, 2D, F, and 1E. Analysis of the amino acids of two H3N2 CIVs showed 11 mutations distinct from general H3N2 CIVs occurring in the binding domains of ribonucleoprotein (RNP) complex, antigenic sites of NA, and a glycosylation site of HA. In addition, median-joining networking, based on HA and NA, showed diversification within the H3N2 CIVs processed independently between Korea and China since the first outbreak in 2006–2007. In general, H3N2 CIVs tended to cluster together according to geographic affinities, but intrasubtypic reassortment events were often observed in Guandong province in China, indicating the possibility of frequent animal trade.
References
M. Ozawa, Y. Kawaoka, Cross talk between animal and human influenza viruses. Annu. Rev. Anim. Biosci. 1, 21–42 (2013)
M.I. Nelson, E.C. Holmes, The evolution of epidemic influenza. Nat. Rev. Genet. 8(3), 196–205 (2007)
S. Boivin, S. Cusack, R.W. Ruigrok, D.J. Hart, Influenza A virus polymerase: structural insights into replication and host adaptation mechanisms. J. Biol. Chem. 285(37), 28411–28417 (2010)
R.A. Medina, A. Garcia-Sastre, Influenza A viruses: new research developments. Nat. Rev. Microbiol. 9(8), 590–603 (2011)
T.C. Harder, T.W. Vahlenkamp, Influenza virus infections in dogs and cats. Vet. Immunol. Immunopathol. 134(1–2), 54–60 (2010)
Z.Y. Ning, X.T. Wu, Y.F. Cheng, W.B. Qi, Y.F. An, H. Wang, G.H. Zhang, S.J. Li, Tissue distribution of sialic acid-linked influenza virus receptors in beagle dogs. J. Vet. Sci. 13(3), 219–222 (2012)
Y.N. Lee, D.H. Lee, H.J. Lee, J.K. Park, S.S. Yuk, H.J. Sung, H.M. Park, J.B. Lee, S.Y. Park, I.S. Choi et al., Evidence of H3N2 canine influenza virus infection before 2007. Vet. Rec. 171(19), 477 (2012)
P.C. Crawford, E.J. Dubovi, W.L. Castleman, I. Stephenson, E.P. Gibbs, L. Chen, C. Smith, R.C. Hill, P. Ferro, J. Pompey et al., Transmission of equine influenza virus to dogs. Science 310(5747), 482–485 (2005)
E.P. Gibbs, T.C. Anderson, Equine and canine influenza: a review of current events. Anim. Health. Res. Rev. 11(1), 43–51 (2010)
D. Song, B. Kang, C. Lee, K. Jung, G. Ha, D. Kang, S. Park, B. Park, J. Oh, Transmission of avian influenza virus (H3N2) to dogs. Emerg. Infect. Dis. 14(5), 741–746 (2008)
H. Zhu, J. Hughes, P.R. Murcia, Origins and evolutionary dynamics of H3N2 canine influenza virus. J. Virol. 89(10), 5406–5418 (2015)
H. Wang, K. Jia, W. Qi, M. Zhang, L. Sun, H. Liang, G. Du, L. Tan, Z. Shao, J. Ye et al., Genetic characterization of avian-origin H3N2 canine influenza viruses isolated from Guangdong during 2006-2012. Virus Genes 46(3), 558–562 (2013)
S. Su, Z. Yuan, J. Chen, J. Xie, H. Li, Z. Huang, M. Zhang, G. Du, Z. Chen, L. Tu et al., Short communication: isolation and phylogenetic analysis of an avian-origin H3N2 canine influenza virus in dog shelter, China. Virus genes 46(3), 554–557 (2013)
Q. Teng, X. Zhang, D. Xu, J. Zhou, X. Dai, Z. Chen, Z. Li, Characterization of an H3N2 canine influenza virus isolated from Tibetan mastiffs in China. Vet. Microbiol. 162(2–4), 345–352 (2013)
S. Li, Z. Shi, P. Jiao, G. Zhang, Z. Zhong, W. Tian, L.P. Long, Z. Cai, X. Zhu, M. Liao et al., Avian-origin H3N2 canine influenza A viruses in Southern China. Infect. Genet. Evol. 10(8), 1286–1288 (2010)
Y. Sun, S. Sun, J. Ma, Y. Tan, L. Du, Y. Shen, Q. Mu, J. Pu, D. Lin, J. Liu, Identification and characterization of avian-origin H3N2 canine influenza viruses in northern China during 2009–2010. Virology 435(2), 301–307 (2013)
D.S. Song, D.J. An, H.J. Moon, M.J. Yeom, H.Y. Jeong, W.S. Jeong, S.J. Park, H.K. Kim, S.Y. Han, J.S. Oh et al., Interspecies transmission of the canine influenza H3N2 virus to domestic cats in South Korea, 2010. J. Gen. Virol. 92(Pt 10), 2350–2355 (2011)
Y. Chen, Y.N. Mo, H.B. Zhou, Z.Z. Wei, G.J. Wang, Q.X. Yu, X. Xiao, W.J. Yang, W.J. Huang, Emergence of human-like H3N2 influenza viruses in pet dogs in Guangxi, China. Virol. J. 12(1), 10 (2015)
N. Bunpapong, N. Nonthabenjawan, S. Chaiwong, R. Tangwangvivat, S. Boonyapisitsopa, W. Jairak, R. Tuanudom, D. Prakairungnamthip, S. Suradhat, R. Thanawongnuwech et al., Genetic characterization of canine influenza A virus (H3N2) in Thailand. Virus Genes 48(1), 56–63 (2014)
Y. Lin, Y. Zhao, X. Zeng, C. Lu, Y. Liu, Genetic and pathobiologic characterization of H3N2 canine influenza viruses isolated in the Jiangsu Province of China in 2009-2010. Vet. Microbiol. 158(3–4), 247–258 (2012)
H.L. Pecoraro, S. Bennett, M.E. Spindel, G.A. Landolt, Evolution of the hemagglutinin gene of H3N8 canine influenza virus in dogs. Virus Genes 49(3), 393–399 (2014)
Influenza updates: Cornell’s Animal Health Diagnostic Center publishes H3N2 map. http://www.vet.cornell.edu/Baker/News/AHDCMapsH3N2canineflucases.cfm
Midwest Canine Influenza outbreak caused by new strain of virus. http://mediarelations.cornell.edu/2015/04/12/midwest-canine-influenza-outbreak-caused-by-new-strain-of-virus/
P.D. Kirkland, D.S. Finlaison, E. Crispe, A.C. Hurt, Influenza virus transmission from horses to dogs, Australia. Emerg. Infect. Dis. 16(4), 699–702 (2010)
J.M. Daly, A.S. Blunden, S. Macrae, J. Miller, S.J. Bowman, J. Kolodziejek, N. Nowotny, K.C. Smith, Transmission of equine influenza virus to English foxhounds. Emerg. Infect. Dis. 14(3), 461–464 (2008)
D. Song, H.J. Moon, D.J. An, H.Y. Jeoung, H. Kim, M.J. Yeom, M. Hong, J.H. Nam, S.J. Park, B.K. Park et al., A novel reassortant canine H3N1 influenza virus between pandemic H1N1 and canine H3N2 influenza viruses in Korea. J. Gen. Virol. 93(Pt 3), 551–554 (2012)
Y. Sun, Y. Shen, X. Zhang, Q. Wang, L. Liu, X. Han, B. Jiang, R. Wang, H. Sun, J. Pu et al., A serological survey of canine H3N2, pandemic H1N1/09 and human seasonal H3N2 influenza viruses in dogs in China. Vet. Microbiol. 168(1), 193–196 (2014)
D. Song, H. Kim, W. Na, M. Hong, S.J. Park, H. Moon, B. Kang, K.S. Lyoo, M. Yeom, D.G. Jeong et al., Canine susceptibility to human influenza viruses (A/pdm 09H1N1, A/H3N2 and B). J. Gen. Virol. 96(Pt 2), 254–258 (2015)
W.G. Dundon, P. De Benedictis, E. Viale, I. Capua, Serologic evidence of pandemic (H1N1) 2009 infection in dogs, Italy. Emerg. Infect. Dis. 16(12), 2019–2021 (2010)
D. Lin, S. Sun, L. Du, J. Ma, L. Fan, J. Pu, Y. Sun, J. Zhao, H. Sun, J. Liu, Natural and experimental infection of dogs with pandemic H1N1/2009 influenza virus. J. Gen. Virol. 93, 119–123 (2012)
H.Y. Jeoung, S.I. Lim, B.H. Shin, J.A. Lim, J.Y. Song, D.S. Song, B.K. Kang, H.J. Moon, D.J. An, A novel canine influenza H3N2 virus isolated from cats in an animal shelter. Vet. Microbiol. 165(3–4), 281–286 (2013)
H. Kim, D. Song, H. Moon, M. Yeom, S. Park, M. Hong, W. Na, R.J. Webby, R.G. Webster, B. Park et al., Inter- and intraspecies transmission of canine influenza virus (H3N2) in dogs, cats, and ferrets. Influenza Other Respir. Viruses 7(3), 265–270 (2013)
K.S. Lyoo, J.K. Kim, B. Kang, H. Moon, J. Kim, M. Song, B. Park, S.H. Kim, R.G. Webster, D. Song, Comparative analysis of virulence of a novel, avian-origin H3N2 canine influenza virus in various host species. Virus Res. 195, 135–140 (2015)
Y.N. Lee, D.H. Lee, J.K. Park, S.S. Yuk, J.H. Kwon, S.S. Nahm, J.B. Lee, S.Y. Park, I.S. Choi, C.S. Song, Experimental infection and natural contact exposure of ferrets with canine influenza virus (H3N2). J. Gen. Virol. 94(Pt 2), 293–297 (2013)
D. Song, C. Lee, B. Kang, K. Jung, T. Oh, H. Kim, B. Park, J. Oh, Experimental infection of dogs with avian-origin canine influenza A virus (H3N2). Emerg. Infect. Dis. 15(1), 56–58 (2009)
A. Amonsin, T. Songserm, S. Chutinimitkul, R. Jam-On, N. Sae-Heng, N. Pariyothorn, S. Payungporn, A. Theamboonlers, Y. Poovorawan, Genetic analysis of influenza A virus (H5N1) derived from domestic cat and dog in Thailand. Arch. Virol. 152(10), 1925–1933 (2007)
G.J. Zhan, Z.S. Ling, Y.L. Zhu, S.J. Jiang, Z.J. Xie, Genetic characterization of a novel influenza A virus H5N2 isolated from a dog in China. Vet. Microbiol. 155(2–4), 409–416 (2012)
X. Sun, X. Xu, Q. Liu, D. Liang, C. Li, Q. He, J. Jiang, Y. Cui, J. Li, L. Zheng et al., Evidence of avian-like H9N2 influenza A virus among dogs in Guangxi, China. Infect. Genet. Evol. 20, 471–475 (2013)
Manual of Diagnostic Tests and Vaccines for Terrestrial Animals 2015. http://www.oie.int/international-standard-setting/terrestrial-manual/access-online/
Y.K. Shin, S.S. Yoon, J.Y. Song, J.B. Kim, D.T.T. Hang, J.W. Park, M.Y. Kim, S.H. Kim, C.K. Park, O.S. Li, One-step multiplex reverse-transcriptase PCR for detecting pandemic (H1N1) 2009 influenza virus. J. Vet. Med. Sci. 73(1), 55–63 (2011)
E. Hoffmann, J. Stech, Y. Guan, R.G. Webster, D.R. Perez, Universal primer set for the full-length amplification of all influenza A viruses. Arch. Virol. 146(12), 2275–2289 (2001)
R.B. Squires, J. Noronha, V. Hunt, A. Garcia-Sastre, C. Macken, N. Baumgarth, D. Suarez, B.E. Pickett, Y. Zhang, C.N. Larsen et al., Influenza research database: an integrated bioinformatics resource for influenza research and surveillance. Influenza Other Respir. Viruses 6(6), 404–416 (2012)
K. Katoh, D.M. Standley, MAFFT multiple sequence alignment software version 7: improvements in performance and usability. Mol. Biol. Evol. 30(4), 772–780 (2013)
G. Lu, T. Rowley, R. Garten, R.O. Donis, FluGenome: a web tool for genotyping influenza A virus. Nucleic Acids Res 35(Web Server issue), W275–W279 (2007)
C. Dong, L. Ying, D. Yuan, Detecting transmission and reassortment events for influenza A viruses with genotype profile method. Virol. J 8, 395 (2011)
A. Stamatakis, RAxML-VI-HPC: maximum likelihood-based phylogenetic analyses with thousands of taxa and mixed models. Bioinformatics 22(21), 2688–2690 (2006)
D. Silvestro, I. Michalak, raxmlGUI: a graphical front-end for RAxML. Org. Divers. Evol. 12(4), 335–337 (2011)
GARLI 2.0. https://www.nescent.org/wg_garli/
F. Ronquist, M. Teslenko, P. van der Mark, D.L. Ayres, A. Darling, S. Hohna, B. Larget, L. Liu, M.A. Suchard, J.P. Huelsenbeck, MrBayes 3.2: efficient Bayesian phylogenetic inference and model choice across a large model space. Syst. Biol. 61(3), 539–542 (2012)
D. Darriba, G.L. Taboada, R. Doallo, D. Posada, jModelTest 2: more models, new heuristics and parallel computing. Nat. Methods 9(8), 772 (2012)
R. Lanfear, B. Calcott, S.Y. Ho, S. Guindon, Partitionfinder: combined selection of partitioning schemes and substitution models for phylogenetic analyses. Mol. Biol. Evol. 29(6), 1695–1701 (2012)
K. Tamura, D. Peterson, N. Peterson, G. Stecher, M. Nei, S. Kumar, MEGA5: molecular evolutionary genetics analysis using maximum likelihood, evolutionary distance, and maximum parsimony methods. Mol. Biol. Evol. 28(10), 2731–2739 (2011)
J. Sukumaran, M.T. Holder, DendroPy: a Python library for phylogenetic computing. Bioinformatics 26(12), 1569–1571 (2010)
Tracer v1.6. http://beast.bio.ed.ac.uk/Tracer
P. Librado, J. Rozas, DnaSP v5: a software for comprehensive analysis of DNA polymorphism data. Bioinformatics 25(11), 1451–1452 (2009)
PopART v.1.7. http://popart.otago.ac.nz
H.J. Bandelt, P. Forster, A. Rohl, Median-joining networks for inferring intraspecific phylogenies. Mol. Biol. Evol. 16(1), 37–48 (1999)
G.W. Chen, S.C. Chang, C.K. Mok, Y.L. Lo, Y.N. Kung, J.H. Huang, Y.H. Shih, J.Y. Wang, C. Chiang, C.J. Chen et al., Genomic signatures of human versus avian influenza A viruses. Emerg. Infect. Dis. 12(9), 1353–1360 (2006)
N. Naffakh, A. Tomoiu, M.A. Rameix-Welti, S. van der Werf, Host restriction of avian influenza viruses at the level of the ribonucleoproteins. Annu. Rev. Microbiol. 62, 403–424 (2008)
Y.J. Hu, P.C. Tu, C.S. Lin, S.T. Guo, Identification and chronological analysis of genomic signatures in influenza A viruses. PLoS One 9(1), e84638 (2014)
J.K. Taubenberger, A.H. Reid, R.M. Lourens, R. Wang, G. Jin, T.G. Fanning, Characterization of the 1918 influenza virus polymerase genes. Nature 437(7060), 889–893 (2005)
S.J. Park, H.J. Moon, B.K. Kang, M. Hong, W. Na, J.K. Kim, H. Poo, B.K. Park, D.S. Song, Complete genome sequence of an avian-origin H3N2 canine influenza virus isolated from dogs in South Korea. J. Virol. 86(17), 9548–9549 (2012)
H.J. Lee, J.S. Kwon, D.H. Lee, Y.N. Lee, H.N. Youn, Y.J. Lee, M.C. Kim, O.M. Jeong, H.M. Kang, J.H. Kwon et al., Continuing evolution and interspecies transmission of influenza viruses in live bird markets in Korea. Avian Dis. 54(1 Suppl), 738–748 (2010)
I.H. Kim, H.J. Kwon, S.H. Lee, D.Y. Kim, J.H. Kim, Effects of different NS genes of avian influenza viruses and amino acid changes on pathogenicity of recombinant A/Puerto Rico/8/34 viruses. Vet. Microbiol. 175(1), 17–25 (2015)
M. Hong, W. Na, M. Yeom, N. Park, H. Moon, B.K. Kang, J.K. Kim, D. Song, Complete Genome Sequences of H3N2 Canine Influenza Virus with the Matrix Gene from the Pandemic A/H1N1 Virus. Genome Announc 2(5), e01010–e01014 (2014)
S. Su, H.T. Li, F.R. Zhao, J.D. Chen, J.X. Xie, Z.M. Chen, Z. Huang, Y.M. Hu, M.Z. Zhang, L.K. Tan et al., Avian-origin H3N2 canine influenza virus circulating in farmed dogs in Guangdong, China. Infect Genet. Evol. 14, 444–449 (2013)
S. Su, N. Cao, J. Chen, F. Zhao, H. Li, M. Zhao, Y. Wang, Z. Huang, L. Yuan, H. Wang et al., Complete genome sequence of an avian-origin H3N2 canine influenza A virus isolated in farmed dogs in southern China. J. Virol. 86(18), 10238 (2012)
X. Xie, Y. Lin, M. Pang, Y. Zhao, D.H. Kalhoro, C. Lu, Y. Liu, Monoclonal antibody specific to HA2 glycopeptide protects mice from H3N2 influenza virus infection. Vet. Res. 46(1), 33 (2015)
X. Yang, C. Liu, F. Liu, D. Liu, Y. Chen, H. Zhang, L. Qu, Y. Li, D. Xia, M. Liu, Identification and genetic characterization of avian-origin H3N2 canine influenza viruses isolated from the Liaoning province of China in 2012. Virus Genes 49(2), 342–347 (2014)
Acknowledgments
This study was supported by a grant from the Animal and Plant Quarantine Agency (QIA), Ministry of Agriculture, Food and Rural Affairs, Republic of Korea.
Author information
Authors and Affiliations
Corresponding author
Additional information
Edited by Paul Schnitzler.
Electronic supplementary material
Below is the link to the electronic supplementary material.
Rights and permissions
Open Access This article is distributed under the terms of the Creative Commons Attribution 4.0 International License (http://creativecommons.org/licenses/by/4.0/), which permits unrestricted use, distribution, and reproduction in any medium, provided you give appropriate credit to the original author(s) and the source, provide a link to the Creative Commons license, and indicate if changes were made.
About this article
Cite this article
Lee, E., Kim, EJ., Kim, BH. et al. Molecular analyses of H3N2 canine influenza viruses isolated from Korea during 2013–2014. Virus Genes 52, 204–217 (2016). https://doi.org/10.1007/s11262-015-1274-x
Received:
Accepted:
Published:
Issue Date:
DOI: https://doi.org/10.1007/s11262-015-1274-x





