Skip to main content

Predictors of changes in physical, psychosocial, sexual quality of life, and comfort with food after obesity surgery: a 12-month follow-up study

Abstract

Purpose

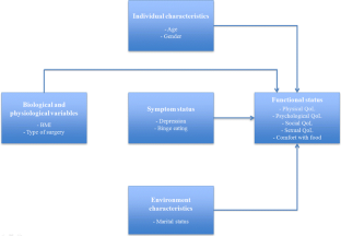
Although obesity surgery provides significant postoperative improvement in quality of life (QoL), it is still unclear which factors might predict improvement in QoL after surgery. We aimed to determine which factors might predict changes in physical, psychosocial, sexual QoL, and comfort with food 12 months after surgery, by putting to the test a QoL model based on Wilson and Cleary’s model.

Methods

We included 126 obese patients (48.4 % had gastric banding, 34.1 % had sleeve gastrectomy, and 17.5 % had gastric bypass). At baseline, we assessed QoL (Quality of Life, Obesity and Dietetics rating scale), BMI, depression (Beck Depression Inventory), and binge eating (Bulimic Investigatory Test, Edinburgh). At 12 months, we assessed QoL and BMI. To determine the predictors for changes in each QoL dimension after surgery, we used linear mixed models adjusted for preoperative age, BMI, time, type of surgery, preoperative binge eating severity, and preoperative depression severity.

Results

After 12 months, we found significant improvement in physical, psychosocial, sexual QoL, but not in comfort with food. Increased weight loss was associated with better improvement in physical and psychosocial QoL. Higher preoperative depression severity predicted poorer improvement in physical, psychosocial, and sexual QoL. Higher preoperative binge eating severity predicted poorer improvement in psychosocial, sexual QoL, and comfort with food.

Conclusions

In addition to weight loss, preoperative levels of binge eating and depression should be considered as important predictors for QoL changes after bariatric surgery. Screening and treatment for preoperative depression and binge eating might improve QoL after bariatric surgery.

This is a preview of subscription content, access via your institution.

Fig. 1

References

  1. Peeters, A., Barendregt, J. J., Willekens, F., Mackenbach, J. P., Al Mamun, A., Bonneux, L., & NEDCOM, the Netherlands Epidemiology and Demography Compression of Morbidity Research Group. (2003). Obesity in adulthood and its consequences for life expectancy: A life-table analysis. Annals of Internal Medicine, 138(1), 24–32.

    Article  Google Scholar 

  2. Guh, D. P., Zhang, W., Bansback, N., Amarsi, Z., Birmingham, C. L., & Anis, A. H. (2009). The incidence of co-morbidities related to obesity and overweight: a systematic review and meta-analysis. BMC Public Health, 9, 88. doi:10.1186/1471-2458-9-88.

    PubMed Central  PubMed  Article  Google Scholar 

  3. Luppino, F. S., de Wit, L. M., Bouvy, P. F., Stijnen, T., Cuijpers, P., Penninx, B. W. J. H., et al. (2010). Overweight, obesity, and depression: A systematic review and meta-analysis of longitudinal studies. Archives of General Psychiatry, 67(3), 220–229.

    PubMed  Article  Google Scholar 

  4. Petry, N., Barry, D., Pietrzak, R., & Wagner, J. (2008). Overweight and obesity are associated with psychiatric disorders: Results from the national epidemiologic survey on alcohol and related conditions. Psychosomatic Medicine, 70(3), 288–297.

    PubMed  Article  Google Scholar 

  5. Fontaine, K. R., & Barofsky, I. (2001). Obesity and health-related quality of life. Obesity Reviews, 2(3), 173–182.

    CAS  PubMed  Article  Google Scholar 

  6. Ul-Haq, Z., Mackay, D. F., Fenwick, E., & Pell, J. P. (2013). Meta-analysis of the association between body mass index and health-related quality of life among adults, assessed by the SF-36. Obesity, 21(3), E322–E327.

    PubMed  Article  Google Scholar 

  7. Sjöström, L., Lindroos, A. K., Peltonen, M., Torgerson, J., Bouchard, C., Carlsson, B., et al. (2004). Lifestyle, diabetes, and cardiovascular risk factors 10 years after bariatric surgery. New England Journal of Medicine, 351(26), 2683–2693.

    PubMed  Article  Google Scholar 

  8. Ballantyne, G. (2003). Measuring outcomes following bariatric surgery: Weight loss parameters, improvement in co-morbid conditions, change in quality of life and patient satisfaction. Obesity Surgery, 13(6), 954–964.

    PubMed  Article  Google Scholar 

  9. Herpertz, S., Kielmann, R., Wolf, A. M., Hebebrand, J., & Senf, W. (2004). Do psychosocial variables predict weight loss or mental health after obesity surgery? A systematic review. Obesity Research, 12(10), 1554–1569.

    CAS  PubMed  Article  Google Scholar 

  10. Van Hout, G. C., Boekestein, P., Fortuin, F. A., Pelle, A. J., & van Heck, G. L. (2006). Psychosocial functioning following bariatric surgery. Obesity Surgery, 16(6), 787–794.

    PubMed  Article  Google Scholar 

  11. Torquati, A., Lutfi, R. E., & Richards, W. O. (2007). Predictors of early quality-of-life improvement after laparoscopic gastric bypass surgery. American Journal of Surgery, 193(4), 471–475.

    PubMed  Article  Google Scholar 

  12. Karlsson, J., Taft, C., Ryden, A., Sjostrom, L., & Sullivan, M. (2007). Ten-year trends in health-related quality of life after surgical and conventional treatment for severe obesity: The SOS intervention study. International Journal of Obesity, 31(8), 1248–1261. Epub 2007 Mar 13. doi:10.1038/sj.ijo.0803573.

  13. Sabbagh, C., Verhaeghe, P., Dhahri, A., Brehant, O., Fuks, D., Badaoui, R., et al. (2010). Two-year results on morbidity, weight loss and quality of life of sleeve gastrectomy as first procedure, sleeve gastrectomy after failure of gastric banding and gastric banding. Obesity Surgery, 20(6), 679–684.

    PubMed  Article  Google Scholar 

  14. Brunault, P., Jacobi, D., Léger, J., Bourbao-Tournois, C., Huten, N., Camus, V., et al. (2011). Observations regarding ‘quality of life’ and ‘comfort with food’ after bariatric surgery: Comparison between laparoscopic adjustable gastric banding and sleeve gastrectomy. Obesity Surgery, 21(8), 1225–1231.

    PubMed  Article  Google Scholar 

  15. O’Brien, P. E., Dixon, J. B., Brown, W., Schachter, L. M., Chapman, L., Burn, A. J., et al. (2002). The laparoscopic adjustable gastric band (Lap-Band): A prospective study of medium-term effects on weight, health and quality of life. Obesity Surgery, 12(5), 652–660.

    PubMed  Article  Google Scholar 

  16. Robert, M., Denis, A., Badol-Van Straaten, P., Jaisson-Hot, I., & Gouillat, C. (2013). Prospective longitudinal assessment of change in health-related quality of life after adjustable gastric banding. Obesity Surgery, 23(10), 1564–1570.

    PubMed  Article  Google Scholar 

  17. Faulconbridge, L. F., Wadden, T. A., Thomas, J. G., Jones-Corneille, L. R., Sarwer, D. B., & Fabricatore, A. N. (2013). Changes in depression and quality of life in obese individuals with binge eating disorder: Bariatric surgery versus lifestyle modification. Surgery for Obesity and Related Diseases, 9(5), 790–796.

    PubMed Central  PubMed  Article  Google Scholar 

  18. Sarwer, D. B., Spitzer, J. C., Wadden, T. A., Mitchell, J. E., Lancaster, K., Courcoulas, A., et al. (2014). Changes in sexual functioning and sex hormone levels in women following bariatric surgery. JAMA Surgery, 149(1), 26–33.

    PubMed  Article  Google Scholar 

  19. Karlsson, J., Sjöström, L., & Sullivan, M. (1998). Swedish obese subjects (SOS)–an intervention study of obesity. Two-year follow-up of health-related quality of life (HRQL) and eating behavior after gastric surgery for severe obesity. International Journal of Obesity and Related Metabolic Disorders, 22(2), 113–126.

  20. Mar, J., Karlsson, J., Arrospide, A., Mar, B., Martínez de Aragón, G., & Martinez-Blazquez, C. (2013). Two-year changes in generic and obesity-specific quality of life after gastric bypass. Eating and Weight Disorders, 18(3), 305–310.

    PubMed  Article  Google Scholar 

  21. Dixon, J. B., Dixon, M. E., & O’Brien, P. E. (2001). Quality of life after lap-band placement: Influence of time, weight loss, and comorbidities. Obesity Research, 9(11), 713–721.

    CAS  PubMed  Article  Google Scholar 

  22. Fezzi, M., Kolotkin, R. L., Nedelcu, M., Jaussent, A., Schaub, R., Chauvet, M. A., et al. (2011). Improvement in quality of life after laparoscopic sleeve gastrectomy. Obesity Surgery, 21(8), 1161–1167.

    PubMed  Article  Google Scholar 

  23. Rothberg, A. E., McEwen, L. N., Kraftson, A. T., Neshewat, G. M., Fowler, C. E., Burant, C. F., et al. (2014). The impact of weight loss on health-related quality-of-life: Implications for cost-effectiveness analyses. Quality of Life Research, 23(4), 1371–1376.

    PubMed  Article  Google Scholar 

  24. de Zwaan, M., Lancaster, K. L., Mitchell, J. E., Howell, L. M., Monson, N., Roerig, J. L., et al. (2002). Health-related quality of life in morbidly obese patients: Effect of gastric bypass surgery. Obesity Surgery, 12(6), 773–780.

    PubMed  Article  Google Scholar 

  25. Overs, S. E., Freeman, R. A., Zarshenas, N., Walton, K. L., & Jorgensen, J. O. (2012). Food tolerance and gastrointestinal quality of life following three bariatric procedures: Adjustable gastric banding, Roux-en-Y gastric bypass, and sleeve gastrectomy. Obesity Surgery, 22(4), 536–543.

    PubMed  Article  Google Scholar 

  26. Masheb, R. M., White, M. A., Toth, C. M., Burke-Martindale, C. H., Rothschild, B., & Grilo, C. M. (2007). The prognostic significance of depressive symptoms for predicting quality of life 12 months after gastric bypass. Comprehensive Psychiatry, 48(3), 231–236.

    PubMed  Article  Google Scholar 

  27. De Zwaan, M., Petersen, I., Kaerber, M., Burgmer, R., Nolting, B., Legenbauer, T., et al. (2009). Obesity and quality of life: A controlled study of normal-weight and obese individuals. Psychosomatics, 50(5), 474–482.

    PubMed  Article  Google Scholar 

  28. Korhonen, P. E., Seppälä, T., Järvenpää, S., & Kautiainen, H. (2014). Body mass index and health-related quality of life in apparently healthy individuals. Quality of Life Research, 23(1), 67–74.

    PubMed  Article  Google Scholar 

  29. Wang, J., Sereika, S. M., Styn, M. A., & Burke, L. E. (2013). Factors associated with health-related quality of life among overweight or obese adults. Journal of Clinical Nursing, 22(15–16), 2172–2182.

    PubMed Central  PubMed  Article  Google Scholar 

  30. Lerdal, A., Andenæs, R., Bjørnsborg, E., Bonsaksen, T., Borge, L., Christiansen, B., et al. (2011). Personal factors associated with health-related quality of life in persons with morbid obesity on treatment waiting lists in Norway. Quality of Life Research, 20(8), 1187–1196.

    PubMed Central  PubMed  Article  Google Scholar 

  31. Masheb, R. M., & Grilo, C. M. (2004). Quality of life in patients with binge eating disorder. Eating and Weight Disorders, 9(3), 194–199.

    CAS  PubMed  Article  Google Scholar 

  32. Perez, M., & Warren, C. S. (2012). The relationship between quality of life, binge-eating disorder, and obesity status in an ethnically diverse sample. Obesity (Silver Spring), 20(4), 879–885.

    Article  Google Scholar 

  33. Sandberg, R. M., Dahl, J. K., Vedul-Kjelsas, E., Engum, B., Kulseng, B., Marvik, R., & Eriksen, L. (2013). Health-related quality of life in obese presurgery patients with and without binge eating disorder, and subdiagnostic binge eating disorders. Journal of Obesity, Article ID 878310. doi:10.1155/2013/878310. Epub 2013 Mar 13.

  34. Andersen, J. R., Aasprang, A., Bergsholm, P., Sletteskog, N., Våge, V., & Natvig, G. K. (2009). Predictors for health-related quality of life in patients accepted for bariatric surgery. Surgery for Obesity and Related Diseases, 5(3), 329–333.

    PubMed  Article  Google Scholar 

  35. Fabricatore, A. N., Wadden, T. A., Sarwer, D. B., & Faith, M. S. (2005). Health-related quality of life and symptoms of depression in extremely obese persons seeking bariatric surgery. Obesity Surgery, 15(3), 304–309.

    PubMed  Article  Google Scholar 

  36. Kalarchian, M. A., Marcus, M. D., Levine, M. D., Courcoulas, A. P., Pilkonis, P. A., Ringham, R. M., et al. (2007). Psychiatric disorders among bariatric surgery candidates: Relationship to obesity and functional health status. American Journal of Psychiatry, 164(2), 328–334.

    PubMed  Article  Google Scholar 

  37. Wilson, I. B., & Cleary, P. D. (1995). Linking clinical variables with health-related quality of life: A conceptual model of patient outcomes. JAMA, 273(1), 59–65.

    CAS  PubMed  Article  Google Scholar 

  38. Bakas, T., McLennon, S. M., Carpenter, J. S., Buelow, J. M., Otte, J. L., Hanna, K. M., et al. (2012). Systematic review of health-related quality of life models. Health and Quality of Life Outcomes, 10, 134.

    PubMed Central  PubMed  Article  Google Scholar 

  39. Ziegler, O., Filipecki, J., Girod, I., & Guillemin, F. (2005). Development and validation of a French obesity-specific quality of life questionnaire: Quality of Life, Obesity and Dietetics (QOLOD) rating scale. Diabetes & Metabolism, 31(3 Pt 1), 273–283.

    CAS  Article  Google Scholar 

  40. Kolotkin, R. L., Head, S., Hamilton, M., & Tse, C. K. (1995). Assessing impact of weight on quality of life. Obesity Research, 3(1), 49–56.

    CAS  PubMed  Article  Google Scholar 

  41. Kolotkin, R. L., Head, S., & Brookhart, A. (1997). Construct validity of the impact of weight on quality of life questionnaire. Obesity Research, 5(5), 434–441.

    CAS  PubMed  Article  Google Scholar 

  42. Beck, A. T., Steer, R. A., & Garbin, M. G. (1988). Psychometric properties of the beck depression inventory: Twenty-five years of evaluation. Clinical Psychology Review, 8(1), 77–100.

    Article  Google Scholar 

  43. Nuevo, R., Dunn, G., Dowrick, C., Vázquez-Barquero, J. L., Casey, P., Dalgard, O. S., et al. (2009). Cross-cultural equivalence of the beck depression inventory: A five-country analysis from the ODIN study. Journal of Affective Disorders, 114(1–3), 156–162.

    PubMed  Article  Google Scholar 

  44. Krukowski, R. A., Friedman, K. E., & Applegate, K. L. (2010). The utility of the beck depression inventory in a bariatric surgery population. Obesity Surgery, 20(4), 426–431.

    PubMed  Article  Google Scholar 

  45. Henderson, M., & Freeman, C. P. (1987). A self-rating scale for bulimia: The’BITE’. British Journal of Psychiatry, 150(1), 18–24.

    CAS  PubMed  Article  Google Scholar 

  46. Ricca, V., Mannucci, E., Moretti, S., Di Bernardo, M., Zucchi, T., Cabras, P. L., et al. (2000). Screening for binge eating disorder in obese outpatients. Comprehensive Psychiatry, 41(2), 111–115.

    CAS  PubMed  Article  Google Scholar 

  47. Brunault, P., Jacobi, D., Miknius, V., Bourbao-Tournois, C., Huten, N., Gaillard, P., et al. (2012). High preoperative depression, phobic anxiety, and binge eating scores and low medium-term weight loss in sleeve gastrectomy obese patients: A preliminary cohort study. Psychosomatics, 53(4), 363–370.

    PubMed  Article  Google Scholar 

  48. R Development Core Team. (2012). R: A language and environment for statistical computing. R Foundation for Statistical Computing, Vienna, Austria. Consulted at: http://www.R-project.org.

  49. Pinheiro, J., Bates, D., DebRoy, S., Sarkar, D., & R Core Team. (2010). nlme: Linear and nonlinear mixed effects models. R package version 3.1-97. http://cran.r-project.org/web/packages/nlme/. Accessed 10 Aug 2014.

  50. Hoffman, L., & Rovine, M. J. (2007). Multilevel models for the experimental psychologist: Foundations and illustrative examples. Behavior Research Methods, 39(1), 101–117.

    PubMed  Article  Google Scholar 

  51. Sarwer, D. B., Lavery, M., & Spitzer, J. C. (2012). A review of the relationships between extreme obesity, quality of life, and sexual function. Obesity Surgery, 22(4), 668–676.

    PubMed  Article  Google Scholar 

  52. Reich, M., Lesur, A., & Perdrizet-Chevallier, C. (2008). Depression, quality of life and breast cancer: A review of the literature. Breast Cancer Research and Treatment, 110(1), 9–17.

    CAS  PubMed  Article  Google Scholar 

  53. Taylor, R. S., Sander, J. W., Taylor, R. J., & Baker, G. A. (2011). Predictors of health-related quality of life and costs in adults with epilepsy: A systematic review. Epilepsia, 52(12), 2168–2180.

    PubMed  Article  Google Scholar 

  54. Ruo, B., Rumsfeld, J. S., Hlatky, M. A., Liu, H., Browner, W. S., & Whooley, M. A. (2003). Depressive symptoms and health-related quality of life: The heart and soul study. JAMA, 290(2), 215–221.

    PubMed Central  PubMed  Article  Google Scholar 

  55. Livhits, M., Mercado, C., Yermilov, I., Parikh, J. A., Dutson, E., Mehran, A., et al. (2011). Preoperative predictors of weight loss following bariatric surgery: Systematic review. Obesity Surgery, 22(1), 70–89.

    Article  Google Scholar 

  56. Fitzpatrick, R., Fletcher, A., Gore, S., Jones, D., Spiegelhalter, D., & Cox, D. (1992). Quality of life measures in health care. I: Applications and issues in assessment. British Medical Journal, 305(6861), 1074–1077.

    CAS  PubMed Central  PubMed  Article  Google Scholar 

  57. Colles, S. L., Dixon, J. B., & O’Brien, P. E. (2008). Grazing and loss of control related to eating: Two high-risk factors following bariatric surgery. Obesity (Silver Spring), 16(3), 615–622.

    Article  Google Scholar 

  58. Lautenbach, A., Kulinna, U., Löwe, B., & Rose, M. (2013). 100 kg more or less, still the same person (and disorder): From overweight to underweight–exacerbation of an eating disorder after bariatric surgery. International Journal of Eating Disorders, 46(3), 280–283.

    PubMed  Article  Google Scholar 

  59. Niego, S. H., Kofman, M. D., Weiss, J. J., & Geliebter, A. (2007). Binge eating in the bariatric surgery population: A review of the literature. International Journal of Eating Disorders, 40(4), 349–359.

    PubMed  Article  Google Scholar 

  60. Sarwer, D. B., Wadden, T. A., & Fabricatore, A. N. (2005). Psychosocial and behavioral aspects of bariatric surgery. Obesity Research, 13(4), 639–648.

    PubMed  Article  Google Scholar 

  61. Buchwald, H., Avidor, Y., Braunwald, E., Jensen, M. D., Pories, W., Fahrbach, K., et al. (2004). Bariatric surgery: A systematic review and meta-analysis. JAMA, 292(14), 1724–1737.

    CAS  PubMed  Article  Google Scholar 

Download references

Acknowledgments

We thank Jean-Pierre Chevrollier for his help in assessing the patients. We thank Loïc Benjamin and Susan Benjamin for revising the manuscript in English.

Conflict of interest

PB received financial support from Astra Zeneca (2014), and Lundbeck (2012 and 2014). NB received financial support from AstraZeneca (2010), DNA Pharma (2014) and Lundbeck (2013). JF, CC, ID, CBT, MJ, PC and CR: no conflict of interest.

Ethical standard

Although our study did not require institutional review board approval because it was not considered to be biomedical research under French law, this study was performed in accordance with the ethical standards laid down in the 1964 Declaration of Helsinki and its later amendments. We also obtained informed consent from each patient to participate in this follow-up study.

Author information

Affiliations

Authors

Corresponding author

Correspondence to Paul Brunault.

Rights and permissions

Reprints and Permissions

About this article

Verify currency and authenticity via CrossMark

Cite this article

Brunault, P., Frammery, J., Couet, C. et al. Predictors of changes in physical, psychosocial, sexual quality of life, and comfort with food after obesity surgery: a 12-month follow-up study. Qual Life Res 24, 493–501 (2015). https://doi.org/10.1007/s11136-014-0775-8

Download citation

  • Accepted:

  • Published:

  • Issue Date:

  • DOI: https://doi.org/10.1007/s11136-014-0775-8

Keywords

  • Obesity
  • Bariatric surgery
  • Quality of Life
  • Wilson and Cleary’s theoretical model
  • Depression
  • Binge eating