Skip to main content

Blocking mPTP on Neural Stem Cells and Activating the Nicotinic Acetylcholine Receptor α7 Subunit on Microglia Attenuate Aβ-Induced Neurotoxicity on Neural Stem Cells

Abstract

β-Amyloid (Aβ) can stimulate microglia to release a variety of proinflammatory cytokines and induce neurotoxicity. Nicotine has been reported to inhibit TNF-α, IL-1, and ROS production in microglia. Mitochondrial permeability transition pore (mPTP) plays an important role in neurotoxicity as well. Here, we investigated whether activating the microglial α7-nAChR has a neuroprotective role on neural stem cells (NSCs) and the function of mPTP in NSCs in this process. The expression of α7-nAChR in rat NSCs was detected by immunocytochemistry and RT-PCR. The viability of microglia and NSCs was examined by MTT assay. The mitochondrial membrane potential (ΔΨm) and morphological characteristics of NSCs was measured by JC-1 staining and transmission electron microscopy respectively. The distribution of cytochrome c in the subcellular regions of NSCs was visualized by confocal laser scanning microscopy, and the expression levels of cyclophilin D and cleaved caspase-3 were assayed by western blot. The apoptotic rate of NSCs was measured by flow cytometry. The expression of α7-nAChR was detected in microglial cells, but no expression was found in NSCs. The viability of rat microglial cells and NSCs was not affected by reagents or coculture itself. Aβ1–42-mediated microglial activation impaired the morphology and the ΔΨm of mitochondria of NSCs as well as increased cell apoptosis. However, the damage was attenuated when the α7-nAChRs on microglial cells were activated or the mPTPs on NSCs were blocked. Blockade of mPTPs on NSCs and activation of α7-nAChRs on microglia exhibit neuroprotective roles in Aβ-induced neurotoxicity of NSCs.

This is a preview of subscription content, access via your institution.

Fig. 1
Fig. 2
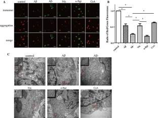
Fig. 3
Fig. 4
Fig. 5
Fig. 6

Abbreviations

AD:

Alzheimer’s disease

Aβ:

β-Amyloid

CsA:

Cyclosporine A

CypD:

Cyclophilin D

IL-1:

Interleukin-1

ΔΨm:

Mitochondrial membrane potential

mPTP:

Mitochondrial permeability transition pore

NSCs:

Neural stem cells

α7-nAChR:

Nicotinic acetylcholine receptor α7 subunit

TNF-α:

Tumor necrosis factor alpha

References

  1. Selkoe DJ (2005) Defining molecular targets to prevent alzheimer disease. Arch Neurol 62:192–195

    Article  PubMed  Google Scholar 

  2. Lopez-Toledano MA, Ali Faghihi M, Patel NS, Wahlestedt C (2010) Adult neurogenesis: a potential tool for early diagnosis in alzheimer’s disease? J Alzheimers Dis 20:395–408

    CAS  PubMed  Google Scholar 

  3. Phillips EC, Croft CL, Kurbatskaya K, O’Neill MJ, Hutton ML, Hanger DP, Garwood CJ, Noble W (2014) Astrocytes and neuroinflammation in Alzheimer’s disease. Biochem Soc Trans 42:1321–1325

    CAS  Article  PubMed  Google Scholar 

  4. Selkoe DJ, Schenk D (2003) Alzheimer’s disease: molecular understanding predicts amyloid-based therapeutics. Annu Rev Pharmacol Toxicol 43:545–584

    CAS  Article  PubMed  Google Scholar 

  5. Eleuteri S, Di Giovanni S, Rockenstein E et al (2015) Novel therapeutic strategy for neurodegeneration by blocking abeta seeding mediated aggregation in models of Alzheimer’s disease. Neurobiol Dis 74:144–157

    CAS  Article  PubMed  PubMed Central  Google Scholar 

  6. Chan WY, Kohsaka S, Rezaie P (2007) The origin and cell lineage of microglia: new concepts. Brain Res Rev 53:344–354

    CAS  Article  PubMed  Google Scholar 

  7. De Simone R, Ajmone-Cat MA, Carnevale D, Minghetti L (2005) Activation of alpha7 nicotinic acetylcholine receptor by nicotine selectively up-regulates cyclooxygenase-2 and prostaglandin e2 in rat microglial cultures. J Neuroinflammation 2:4

    Article  PubMed  PubMed Central  Google Scholar 

  8. Wang H, Yu M, Ochani M et al (2003) Nicotinic acetylcholine receptor alpha7 subunit is an essential regulator of inflammation. Nature 421:384–388

    CAS  Article  PubMed  Google Scholar 

  9. Baines CP, Kaiser RA, Purcell NH et al (2005) Loss of cyclophilin d reveals a critical role for mitochondrial permeability transition in cell death. Nature 434:658–662

    CAS  Article  PubMed  Google Scholar 

  10. Stadler J, Bentz BG, Harbrecht BG, Di Silvio M, Curran RD, Billiar TR, Hoffman RA, Simmons RL (1992) Tumor necrosis factor alpha inhibits hepatocyte mitochondrial respiration. Ann Surg 216:539–546

    CAS  Article  PubMed  PubMed Central  Google Scholar 

  11. Xie Z, Smith CJ, Van Eldik LJ (2004) Activated glia induce neuron death via map kinase signaling pathways involving jnk and p38. Glia 45:170–179

    Article  PubMed  Google Scholar 

  12. Hunter RL, Dragicevic N, Seifert K, Choi DY, Liu M, Kim HC, Cass WA, Sullivan PG, Bing G (2007) Inflammation induces mitochondrial dysfunction and dopaminergic neurodegeneration in the nigrostriatal system. J Neurochem 100:1375–1386

    CAS  Article  PubMed  Google Scholar 

  13. Halliwell B (2006) Oxidative stress and neurodegeneration: Where are we now? J Neurochem 97:1634–1658

    CAS  Article  PubMed  Google Scholar 

  14. Samavati L, Lee I, Mathes I, Lottspeich F, Huttemann M (2008) Tumor necrosis factor alpha inhibits oxidative phosphorylation through tyrosine phosphorylation at subunit i of cytochrome c oxidase. J Biol Chem 283:21134–21144

    CAS  Article  PubMed  PubMed Central  Google Scholar 

  15. Voloboueva LA, Lee SW, Emery JF, Palmer TD, Giffard RG (2010) Mitochondrial protection attenuates inflammation-induced impairment of neurogenesis in vitro and in vivo. J Neurosci 30:12242–12251

    CAS  Article  PubMed  PubMed Central  Google Scholar 

  16. Halestrap A (2005) Biochemistry: a pore way to die. Nature 434:578–579

    CAS  Article  PubMed  Google Scholar 

  17. Crompton M (2004) Mitochondria and aging: a role for the permeability transition? Aging Cell 3:3–6

    CAS  Article  PubMed  Google Scholar 

  18. Halestrap AP, McStay GP, Clarke SJ (2002) The permeability transition pore complex: another view. Biochimie 84:153–166

    CAS  Article  PubMed  Google Scholar 

  19. Halestrap AP (2006) Calcium, mitochondria and reperfusion injury: a pore way to die. Biochem Soc Trans 34:232–237

    CAS  Article  PubMed  Google Scholar 

  20. Crompton M, Barksby E, Johnson N, Capano M (2002) Mitochondrial intermembrane junctional complexes and their involvement in cell death. Biochimie 84:143–152

    CAS  Article  PubMed  Google Scholar 

  21. Zamzami N, Larochette N, Kroemer G (2005) Mitochondrial permeability transition in apoptosis and necrosis. Cell Death Differ 12(Suppl 2):1478–1480

    CAS  Article  PubMed  Google Scholar 

  22. Bernardi P, Krauskopf A, Basso E, Petronilli V, Blachly-Dyson E, Di Lisa F, Forte MA (2006) The mitochondrial permeability transition from in vitro artifact to disease target. FEBS J 273:2077–2099

    CAS  Article  PubMed  Google Scholar 

  23. Du H, Guo L, Fang F et al (2008) Cyclophilin d deficiency attenuates mitochondrial and neuronal perturbation and ameliorates learning and memory in alzheimer’s disease. Nat Med 14:1097–1105

    CAS  Article  PubMed  PubMed Central  Google Scholar 

  24. Gao J, Sana R, Calder V, Calonge M, Lee W, Wheeler LA, Stern ME (2013) Mitochondrial permeability transition pore in inflammatory apoptosis of human conjunctival epithelial cells and t cells: effect of cyclosporin a. Invest Ophthalmol Vis Sci 54:4717–4733

    CAS  Article  PubMed  Google Scholar 

  25. Bradham CA, Qian T, Streetz K, Trautwein C, Brenner DA, Lemasters JJ (1998) The mitochondrial permeability transition is required for tumor necrosis factor alpha-mediated apoptosis and cytochrome c release. Mol Cell Biol 18:6353–6364

    CAS  Article  PubMed  PubMed Central  Google Scholar 

  26. Pastorino JG, Simbula G, Yamamoto K, Glascott PA Jr, Rothman RJ, Farber JL (1996) The cytotoxicity of tumor necrosis factor depends on induction of the mitochondrial permeability transition. J Biol Chem 271:29792–29798

    CAS  Article  PubMed  Google Scholar 

  27. Manczak M, Anekonda TS, Henson E, Park BS, Quinn J, Reddy PH (2006) Mitochondria are a direct site of a beta accumulation in Alzheimer’s disease neurons: implications for free radical generation and oxidative damage in disease progression. Hum Mol Genet 15:1437–1449

    CAS  Article  PubMed  Google Scholar 

  28. Caspersen C, Wang N, Yao J et al (2005) Mitochondrial abeta: a potential focal point for neuronal metabolic dysfunction in Alzheimer’s disease. FASEB J 19:2040–2041

    CAS  PubMed  Google Scholar 

  29. McCarthy KD, de Vellis J (1980) Preparation of separate astroglial and oligodendroglial cell cultures from rat cerebral tissue. J Cell Biol 85:890–902

    CAS  Article  PubMed  Google Scholar 

  30. Zujovic V, Taupin V (2003) Use of cocultured cell systems to elucidate chemokine-dependent neuronal/microglial interactions: control of microglial activation. Methods 29:345–350

    CAS  Article  PubMed  Google Scholar 

  31. Cao X, Li LP, Qin XH et al (2013) Astrocytic adenosine 5′-triphosphate release regulates the proliferation of neural stem cells in the adult hippocampus. Stem Cells 31:1633–1643

    CAS  Article  PubMed  Google Scholar 

  32. Solaini G, Sgarbi G, Lenaz G, Baracca A (2007) Evaluating mitochondrial membrane potential in cells. Biosci Rep 27:11–21

    CAS  Article  PubMed  Google Scholar 

  33. Vaseva AV, Marchenko ND, Ji K, Tsirka SE, Holzmann S, Moll UM (2012) P53 opens the mitochondrial permeability transition pore to trigger necrosis. Cell 149:1536–1548

    CAS  Article  PubMed  PubMed Central  Google Scholar 

  34. Shytle RD, Mori T, Townsend K et al (2004) Cholinergic modulation of microglial activation by alpha 7 nicotinic receptors. J Neurochem 89:337–343

    CAS  Article  PubMed  Google Scholar 

  35. Borovikova LV, Ivanova S, Zhang M et al (2000) Vagus nerve stimulation attenuates the systemic inflammatory response to endotoxin. Nature 405:458–462

    CAS  Article  PubMed  Google Scholar 

  36. Polazzi E, Contestabile A (2002) Reciprocal interactions between microglia and neurons: from survival to neuropathology. Rev Neurosci 13:221–242

    Article  PubMed  Google Scholar 

  37. Meda L, Cassatella MA, Szendrei GI, Otvos L Jr, Baron P, Villalba M, Ferrari D, Rossi F (1995) Activation of microglial cells by beta-amyloid protein and interferon-gamma. Nature 374:647–650

    CAS  Article  PubMed  Google Scholar 

  38. Fujii YX, Fujigaya H, Moriwaki Y, Misawa H, Kasahara T, Grando SA, Kawashima K (2007) Enhanced serum antigen-specific igg1 and proinflammatory cytokine production in nicotinic acetylcholine receptor alpha7 subunit gene knockout mice. J Neuroimmunol 189:69–74

    CAS  Article  PubMed  Google Scholar 

  39. Mattson MP, Gleichmann M, Cheng A (2008) Mitochondria in neuroplasticity and neurological disorders. Neuron 60:748–766

    CAS  Article  PubMed  PubMed Central  Google Scholar 

  40. Jiang DQ, Wei MD, Wang KW, Lan YX, Zhu N, Wang Y (2016) Nicotine contributes to the neural stem cells fate against toxicity of microglial-derived factors induced by Aβ via the Wnt/β-catenin pathway. Int J Neurosci 126(3):257–268

    CAS  Article  PubMed  Google Scholar 

  41. Youle RJ, Strasser A (2008) The bcl-2 protein family: opposing activities that mediate cell death. Nat Rev Mol Cell Biol 9:47–59

    CAS  Article  PubMed  Google Scholar 

  42. Shoshan-Barmatz V, Ben-Hail D (2012) Vdac, a multi-functional mitochondrial protein as a pharmacological target. Mitochondrion 12:24–34

    CAS  Article  PubMed  Google Scholar 

  43. Hansson MJ, Morota S, Chen L et al (2011) Cyclophilin d-sensitive mitochondrial permeability transition in adult human brain and liver mitochondria. J Neurotrauma 28:143–153

    Article  PubMed  PubMed Central  Google Scholar 

  44. Uchino H, Hatakeyama K, Morota S et al (2013) Cyclophilin-d inhibition in neuroprotection: dawn of a new era of mitochondrial medicine. Acta Neurochir Suppl 118:311–315

    PubMed  Google Scholar 

  45. Behrens MM, Ali SS, Dugan LL (2008) Interleukin-6 mediates the increase in nadph-oxidase in the ketamine model of schizophrenia. J Neurosci 28:13957–13966

    CAS  Article  PubMed  PubMed Central  Google Scholar 

  46. Hou FF, Jiang JP, Guo JQ, Wang GB, Zhang X, Stern DM, Schmidt AM, Owen WF Jr (2002) Receptor for advanced glycation end products on human synovial fibroblasts: role in the pathogenesis of dialysis-related amyloidosis. J Am Soc Nephrol 13:1296–1306

    CAS  Article  PubMed  Google Scholar 

  47. Li P, Nijhawan D, Budihardjo I, Srinivasula SM, Ahmad M, Alnemri ES, Wang X (1997) Cytochrome c and datp-dependent formation of apaf-1/caspase-9 complex initiates an apoptotic protease cascade. Cell 91:479–489

    CAS  Article  PubMed  Google Scholar 

  48. Zou H, Henzel WJ, Liu X, Lutschg A, Wang X (1997) Apaf-1, a human protein homologous to c. Elegans ced-4, participates in cytochrome c-dependent activation of caspase-3. Cell 90:405–413

    CAS  Article  PubMed  Google Scholar 

Download references

Acknowledgments

This work was supported in part by grants from the National Natural Science Foundation of China (No. 30973162) and the National Natural Science Foundation of Guangdong Province (No. S2013010015546). In addition, this work was supported in part by the Guangdong Provincial Key Laboratory of Malignant Tumor Epigenetics and Gene Regulation, Sun Yat-Sen Memorial Hospital, Sun Yat-Sen University.

Authors’ Contributions

YW§, QC, and SJ designed the research. QC and DJ conducted the analysis. QC, DJ, KW, ML, YW, and NZ contributed to the MTT assay, western blotting, and immunofluorescence experiments. QC, XX, and YW performed the RT-PCR experiments. QC and YW performed the flow cytometry and cell culture experiments. QC performed the electron microscopy analyses. YW§, QC, and SJ analyzed the data and wrote the paper.

Author information

Affiliations

Authors

Corresponding author

Correspondence to Yong Wang.

Ethics declarations

Conflict of interest

The author(s) declare that there are no conflicts of interest.

Additional information

Qingzhuang Chen and Kewan Wang have contributed equally to this work.

Electronic supplementary material

Below is the link to the electronic supplementary material.

Supplementary material 1 (DOC 6328 kb)

Rights and permissions

Reprints and Permissions

About this article

Verify currency and authenticity via CrossMark

Cite this article

Chen, Q., Wang, K., Jiang, D. et al. Blocking mPTP on Neural Stem Cells and Activating the Nicotinic Acetylcholine Receptor α7 Subunit on Microglia Attenuate Aβ-Induced Neurotoxicity on Neural Stem Cells. Neurochem Res 41, 1483–1495 (2016). https://doi.org/10.1007/s11064-016-1862-8

Download citation

  • Received:

  • Revised:

  • Accepted:

  • Published:

  • Issue Date:

  • DOI: https://doi.org/10.1007/s11064-016-1862-8

Keywords

  • Mitochondrial permeability transition pore
  • Microglia
  • Neural stem cells
  • Inflammatory response
  • β-Amyloid
  • Nicotinic acetylcholine receptor α7 subunit