Skip to main content

Genomic identification and expression analysis of the BBX transcription factor gene family in Petunia hybrida

Abstract

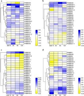
The B-box proteins (BBXs) are a class of zinc finger transcription factors containing one or two B-BOX domains that play important roles in plant growth, development and stress response. The petunia (Petunia hybrida) is a model ornamental plant, and its draft genome has been published. However, no systematic study of the BBX gene family in Petunia has been reported. In this study, a total of 28 BBX members from the Petunia genome were identified. We performed analyses of their phylogenetic relationships, structures, conserved motifs, promoter regions, and expression patterns. Based on the phylogenetic relationship, the PhBBXs were divided into six groups. Analysis of the gene structures and conserved motifs further confirmed the closer relationships in each group. Based on the RNA-seq data, the transcript abundance of PhBBXs in different tissues were divided into two major groups. The analysis of cis-elements showed that many stress responsive elements appeared in the promoter region of most PhBBX genes. The stress response patterns of PhBBXs were detected under drought, salinity, cold and heat treatments. Based on the RNA-seq data, we found that 3 genes responded to drought, 8 genes responded to salt, 18 genes responded to cold, and 15 genes responded to heat. In conclusion, this study may facilitate further functional studies of BBXs in Petunia.

This is a preview of subscription content, access via your institution.

Fig. 1
Fig. 2
Fig. 3
Fig. 4
Fig. 5
Fig. 6

Data availability

The datasets generated during and/or analyzed during the current study are available from the corresponding author on reasonable request.

References

  1. Chu Z, Wang X, Li Y, Yu H, Li J, Lu Y, Li J, Lu Y, Li H, Ouyang B (2016) Genomic organization, phylogenetic and expression analysis of the B-Box genefamily in tomato. Front Plant Sci 7:1–15. https://doi.org/10.3389/fpls.2016.01552

    Article  Google Scholar 

  2. Gangappa SN, Botto JF (2014) The BBX family of plant transcription factors. Trends Plant Sci 19:460–470. https://doi.org/10.1016/j.tplants.2014.01.010

    CAS  Article  PubMed  Google Scholar 

  3. Khanna R, Kronmiller B, Maszle DR, Coupland G, Holm M, Mizuno T, Wu SH (2009) The arabidopsis B-Box zinc finger family. Plant Cell 21:3416–3420. https://doi.org/10.1105/tpc.109.069088

    CAS  Article  PubMed  PubMed Central  Google Scholar 

  4. Gendron JM, Pruneda-Paz JL, Doherty CJ, Gross AM, Kang SE, Kay SA (2012) Arabidopsis circadian clock protein, TOC1, is a DNA-binding transcription factor. Proc Natl Acad Sci USA 109:3167–3172. https://doi.org/10.1073/pnas.1200355109

    Article  PubMed  Google Scholar 

  5. Yan H, Marquardt K, Indorf M, Jutt D, Kircher S, Neuhaus G, Franco MR (2011) Nuclear localization and interaction with COP1 are required for STO/BBX24 function during Photomorphogenesis. Plant Physiol 156:1772–1782. https://doi.org/10.1104/pp.111.180208

    CAS  Article  PubMed  PubMed Central  Google Scholar 

  6. Huang J, Zhao X, Weng X, Wang L, Xie W (2012) The rice B-Box zinc finger gene family: genomic identification, characterization, expression profiling and diurnal analysis. PLoS ONE 7:15–17. https://doi.org/10.1371/journal.pone.0048242

    CAS  Article  Google Scholar 

  7. Zou Z, Wang R, Wang R, Yang S, Yang Y (2018) Genome-wide identification, phylogenetic analysis, and expression profiling of the BBX family genes in pear. J Hortic Sci Biotechnol 93:37–50. https://doi.org/10.1080/14620316.2017.1338927

    CAS  Article  Google Scholar 

  8. Liu X, Li R, Dai Y, Chen X, Wang X (2018) Genome-wide identification and expression analysis of the B-box gene family in the Apple (Malus domestica Borkh.) genome. Mol Genet Genomics 293:303–315. https://doi.org/10.1007/s00438-017-1386-1

    CAS  Article  PubMed  Google Scholar 

  9. An H, Roussot C, Suárez-López P, Corbesier L, Vincent C, Piñeiro M, Hepworth S, Mouradov A, Justin S, Turnbull C, Coupland G (2004) CONSTANS acts in the phloem to regulate a systemic signal that induces photoperiodic flowering of Arabidopsis. Development 131:3615–3626. https://doi.org/10.1242/dev.01231

    CAS  Article  PubMed  Google Scholar 

  10. Putterill J, Robson F, Lee K, Simon R, Coupland G (1995) The CONSTANS gene of arabidopsis promotes flowering and encodes a protein showing similarities to zinc finger transcription factors. Cell 80:847–857. https://doi.org/10.1016/0092-8674(95)90288-0

    CAS  Article  PubMed  PubMed Central  Google Scholar 

  11. Yano M, Katayose Y, Ashikari M, Yamanouchi U, Monna L, Fuse T, Baba T, Yamamoto K, Umehara Y, Nagamura Y, Sasaki T (2000) Hd1, a major photoperiod sensitivity quantitative trait locus in rice, is closely related to the Arabidopsis flowering time gene CONSTANS. Plant Cell 12:2473–2483. https://doi.org/10.1105/tpc.12.12.2473

    CAS  Article  PubMed  PubMed Central  Google Scholar 

  12. Cheng XF, Wang ZY (2005) Overexpression of COL9, a CONSTANS-LIKE gene, delays flowering by reducing expression of CO and FT in Arabidopsis thaliana. Plant J 43:758–768. https://doi.org/10.1111/j.1365-313X.2005.02491.x

    CAS  Article  Google Scholar 

  13. Ledger S, Strayer C, Ashton F, Kay SA, Putterill J (2001) Analysis of the function of two circadian-regulated CONSTANS-LIKE genes. Plant J 26:15–22. https://doi.org/10.1046/j.1365-313X.2001.01003.x

    CAS  Article  Google Scholar 

  14. Hassidim M, Harir Y, Yakir E, Kron I, Green RM (2009) Over-expression of CONSTANS-LIKE 5 can induce flowering in short-day grown Arabidopsis. Planta 230:481–491. https://doi.org/10.1007/s00425-009-0958-7

    CAS  Article  PubMed  Google Scholar 

  15. Datta S, Hettiarachchi GHCM, Deng XW, Holm M (2006) Arabidopsis CONSTANS-LIKE3 is a positive regulator of red light signaling and root growth. Plant Cell 18:70–84. https://doi.org/10.1105/tpc.105.038182

    CAS  Article  PubMed  PubMed Central  Google Scholar 

  16. Kim SK, Yun CH, Lee JH, Jang YH, Park HY, Kim JK (2008) OsCO3, a CONSTANS-LIKE gene, controls flowering by negatively regulating the expression of FT-like genes under SD conditions in rice. Planta 228:355–365. https://doi.org/10.1007/s00425-008-0742-0

    CAS  Article  Google Scholar 

  17. Tan J, Jin M, Wang J, Wu F, Sheng P, Cheng Z, Wang J, Zheng X, Chen L, Wang M, Zhu S, Guo X, Zhang X, Liu X, Wang C, Wang H, Wu C, Wan J (2016) OsCOL10, a CONSTANS-like gene, functions as a flowering time repressor downstream of Ghd7 in rice. Plant Cell Physiol 57:798–812. https://doi.org/10.1093/pcp/pcw025

    CAS  Article  PubMed  Google Scholar 

  18. Lee YS, Jeong DH, Lee DY, Yi J, Ryu CH, Kim SL, Jeong HJ, Choi SC, Jin P, Yang J, Cho L-H, Choi H, An G (2010) OsCOL4 is a constitutive flowering repressor upstream of Ehd1 and downstream of OsphyB. Plant J 63:18–30. https://doi.org/10.1111/j.1365-313X.2010.04226.x

    CAS  Article  PubMed  Google Scholar 

  19. Kikuchi R, Kawahigashi H, Oshima M, Ando T, Handa H (2012) The differential expression of HvCO9, a member of the CONSTANS-like gene family, contributes to the control of flowering under short-day conditions in barley. J Exp Bot 63:773–784. https://doi.org/10.1093/jxb/err299

    CAS  Article  PubMed  PubMed Central  Google Scholar 

  20. Li F, Sun J, Wang D, Bai S, Clarke AK, Holm M (2014) The B-box family gene STO (BBX24) in Arabidopsis thaliana regulates flowering time in different pathways. PLoS ONE 9:e87544. https://doi.org/10.1371/journal.pone.0087544

    CAS  Article  PubMed  PubMed Central  Google Scholar 

  21. Park HY, Lee SY, Seok HY, Kim SH, Sung ZR, Moon YH (2011) EMF1 interacts with EIP1, EIP6 or EIP9 involved in the regulation of flowering time in Arabidopsis. Plant Cell Physiol 52:1376–1388. https://doi.org/10.1093/pcp/pcr084

    CAS  Article  PubMed  Google Scholar 

  22. Hannah MA, Heyer AG, Hincha DK (2005) A global survey of gene regulation during cold acclimation in Arabidopsis thaliana. PLoS Genet 1:0179–0196. https://doi.org/10.1371/journal.pgen.0010026

    CAS  Article  Google Scholar 

  23. Winter D, Vinegar B, Nahal H, Ammar R, Wilson GV, Provart NJ (2007) An “electronic fluorescent pictograph” Browser for exploring and analyzing large-scale biological data sets. PLoS ONE 2:1–12. https://doi.org/10.1371/journal.pone.0000718

    CAS  Article  Google Scholar 

  24. Chen J, Chen J, Wang J, Kuang J, Shan W, Lu W (2012) Molecular characterization and expression profiles of MaCOL1, a CONSTANS-like gene in banana fruit. Gene 496:110–117. https://doi.org/10.1016/j.gene.2012.01.008

    CAS  Article  Google Scholar 

  25. Weng X, Wang L, Wang J, Hu Y, Du H, Xu C, Xing Y, Li X, Xiao J, Zhang Q (2014) Grain Number, Plant Height, and Heading Date7 is a central regulator of growth, development, and stress response. Plant Physiol 164:735–747. https://doi.org/10.1104/pp.113.231308

    CAS  Article  PubMed  PubMed Central  Google Scholar 

  26. Kiełbowicz-Matuk A, Rey P, Rorat T (2014) Interplay between circadian rhythm, time of the day and osmotic stress constraints in the regulation of the expression of a Solanum Double B-box gene. Ann Bot 113:831–842. https://doi.org/10.1093/aob/mct303

    CAS  Article  PubMed  PubMed Central  Google Scholar 

  27. Wang Q, Tu X, Zhang J, Chen X, Rao L (2013) Heat stress-induced BBX18 negatively regulates the thermotolerance in Arabidopsis. Mol Biol Rep 40:2679–2688. https://doi.org/10.1007/s11033-012-2354-9

    CAS  Article  PubMed  Google Scholar 

  28. Nagaoka S, Takano T (2003) Salt tolerance-related protein STO binds to a Myb transcription factor homologue and confers salt tolerance in Arabidopsis. J Exp Bot 54:2231–2237. https://doi.org/10.1093/jxb/erg241

    CAS  Article  PubMed  Google Scholar 

  29. Takuhara Y, Kobayashi M, Suzuki S (2011) Low-temperature-induced transcription factors in grapevine enhance cold tolerance in transgenic Arabidopsis plants. J Plant Physiol 168:967–975. https://doi.org/10.1016/j.jplph.2010.11.008

    CAS  Article  PubMed  Google Scholar 

  30. Yang Y, Ma C, Xu Y, Wei Q, Imtiaz M, Lan H, Gao S, Cheng L, Wang M, Fei Z, Hong B, Gao J (2014) A zinc finger protein regulates flowering time and abiotic stress tolerance in chrysanthemum by modulating gibberellin biosynthesis. Plant Cell 26:2038–2054. https://doi.org/10.1105/tpc.114.124867

    CAS  Article  PubMed  PubMed Central  Google Scholar 

  31. Diao WP, Snyder JC, Wang SB, Liu JB, Pan BG, Guo GJ, Ge W (2016) Erratum to Genome-wide identification and expression analysis of WRKY gene family in Capsicum annuum L. Front Plant Sci 7:211. https://doi.org/10.3389/fpls.2016.00211

    Article  PubMed  PubMed Central  Google Scholar 

  32. Imtiaz M, Yang Y, Liu R, Xu Y, Khan MA, Wei Q, Gao J, Hong B (2015) Identification and functional characterization of the BBX24 promoter and gene from chrysanthemum in Arabidopsis. Plant Mol Biol 89:1–19. https://doi.org/10.1007/s11103-015-0347-5

    CAS  Article  PubMed  Google Scholar 

  33. Ohmiya A, Oda-Yamamizo C, Kishimoto S (2019) Overexpression of CONSTANS-like 16 enhances chlorophyll accumulation in petunia corollas. Plant Sci 280:90–96. https://doi.org/10.1016/j.plantsci.2018.11.013

    CAS  Article  PubMed  Google Scholar 

  34. Bombarely A, Moser M, Amrad A, Bao M, Bapaume L, Barry CS et al (2016) Insight into the evolution of the Solanaceae from the parental genomes of Petunia hybrida. Nat Plants 2:1–9. https://doi.org/10.1038/nplants.2016.74

    CAS  Article  Google Scholar 

  35. Letunic I, Bork P (2019) Interactive Tree Of Life (iTOL) v4: recent updates and new developments. Nucleic Acids Res 47:W256–W259. https://doi.org/10.1093/nar/gkz239

    CAS  Article  PubMed  PubMed Central  Google Scholar 

  36. Crooks G, Hon G, Chandonia J, Brenner S (2004) NCBI GenBank FTP Site\nWebLogo: a sequence logo generator. Genome Res 14:1188–1190. https://doi.org/10.1101/gr.849004.1

    CAS  Article  PubMed  PubMed Central  Google Scholar 

  37. Stephens RM (1990) Sequence logos: a new way to display consensus sequences. Nucleic Acids Res 18:6097–6100. https://doi.org/10.1093/nar/18.20.6097

    Article  PubMed  PubMed Central  Google Scholar 

  38. Malviya N, Jaiswal P, Yadav D (2016) Genome-wide characterization of Nuclear Factor Y (NF-Y) gene family of sorghum [Sorghum bicolor (L.) Moench]: a bioinformatics approach. Physiol Mol Biol Plants 22:33–49. https://doi.org/10.1007/s12298-016-0349-z

    CAS  Article  PubMed  PubMed Central  Google Scholar 

  39. Hu B, Jin J, Guo AY, Zhang H, Luo J, Gao G (2015) GSDS 2.0: an upgraded gene feature visualization server. Bioinformatics 31:1296–1297. https://doi.org/10.1093/bioinformatics/btu817

    Article  PubMed  PubMed Central  Google Scholar 

  40. Lescot M (2002) PlantCARE, a database of plant cis-acting regulatory elements and a portal to tools for in silico analysis of promoter sequences. Nucleic Acids Res 30:325–327. https://doi.org/10.1093/nar/30.1.325

    CAS  Article  PubMed  PubMed Central  Google Scholar 

  41. Higo K, Ugawa Y, Iwamoto M, Korenaga T (1999) Plant cis-acting regulatory DNA elements (PLACE) database: 1999. Nucleic Acids Res 27:297–300. https://doi.org/10.1093/nar/27.1.297

    CAS  Article  PubMed  PubMed Central  Google Scholar 

  42. Wei Q, Wen S, Lan C, Yu Y, Chen GJ (2020) Genome-wide identification and expression profile analysis of the NF-Y transcription factor gene family in Petunia hybrida. Plants 9:336. https://doi.org/10.3390/plants9030336

    CAS  Article  PubMed Central  Google Scholar 

  43. Chen C, Chen H, Zhang Y et al (2020) TBtools—an integrative toolkit developed for interactive analyses of big biological data. Mol Plant. https://doi.org/10.1016/j.molp.2020.06.009

    Article  PubMed  PubMed Central  Google Scholar 

  44. Mallona I, Lischewski S, Weiss J et al (2010) Validation of reference genes for quantitative real-time PCR during leaf and flower development in Petunia hybrida. BMC Plant Biol. https://doi.org/10.1186/1471-2229-10-4

    Article  PubMed  PubMed Central  Google Scholar 

  45. Crocco CD, Botto JF (2013) BBX proteins in green plants: Insights into their evolution, structure, feature and functional diversification. Gene 531:44–52. https://doi.org/10.1016/j.gene.2013.08.037

    CAS  Article  PubMed  Google Scholar 

Download references

Acknowledgements

This research was supported by National Natural Science Foundation of China (31701953), and the Natural Science Foundation of Guangdong Province of China (2019A1515012168).

Author information

Affiliations

Authors

Contributions

QW designed experiments; SW and YD performed the experiments; YZ and SW analyzed the data and wrote the original draft paper; GC supervised the study; YY and QW revised the manuscript. All authors have read and agreed to the published version of the manuscript.

Corresponding author

Correspondence to Qian Wei.

Ethics declarations

Conflicts of interest

The authors declare that they have no conflict of interest.

Research involving human participants and/or animals

No human participants participated in this study.

Additional information

Publisher's Note

Springer Nature remains neutral with regard to jurisdictional claims in published maps and institutional affiliations.

Electronic supplementary material

Below is the link to the electronic supplementary material.

Supplementary file1 (DOCX 595 kb) Figure S1: The PhBBX protein motifs as derived by MEME analysis

Supplementary file2 (XLSX 8 kb) Table S1: Primer sequence for qPCR.

11033_2020_5678_MOESM3_ESM.xlsx

Supplementary file3 (XLSX 12 kb) Table S2: The amounts of the cis-elements that were identified in more than ten BBX genes in Petunia.

Rights and permissions

Reprints and Permissions

About this article

Verify currency and authenticity via CrossMark

Cite this article

Wen, S., Zhang, Y., Deng, Y. et al. Genomic identification and expression analysis of the BBX transcription factor gene family in Petunia hybrida. Mol Biol Rep 47, 6027–6041 (2020). https://doi.org/10.1007/s11033-020-05678-y

Download citation

  • Received:

  • Accepted:

  • Published:

  • Issue Date:

  • DOI: https://doi.org/10.1007/s11033-020-05678-y

Keywords

  • Petunia hybrida
  • BBX gene family
  • Gene expression
  • Abiotic stress