Skip to main content

Delphinidin prevents hypoxia-induced mouse embryonic stem cell apoptosis through reduction of intracellular reactive oxygen species-mediated activation of JNK and NF-κB, and Akt inhibition

Abstract

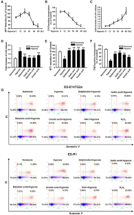
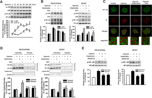
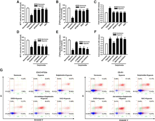
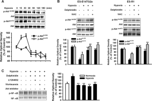
Delphinidin, gallic acid, betulinic acid, and ursolic acid, which are bio-active ingredients in a variety of fruits, vegetables, and herbs, have potent antioxidant activity and various biological activities. However, it is not clear whether these bio-active ingredients can significantly contribute to the protection of embryonic stem (ES) cells from hypoxia-induced apoptosis. In the present study, hypoxia-induced ES cells apoptosis with time, which were abrogated by pretreatment with all ingredients. Hypoxia-induced ROS generation was blocked by pretreatment with all ingredients in a dose-dependent manner, with the maximum ROS scavenging effect observed for delphinidin. Hypoxia increased phosphorylation of JNK and NF-κB were blocked by pretreatment of delphinidin as well as NAC. Hypoxia decreased phosphorylation of Aktthr308 and ser473; these decreases were reversed by pretreatment with delphinidin or NAC. However, Akt inhibition did not affect NF-κB phosphorylation. Delphinidin attenuated the hypoxia-induced increase in Bax, cleaved caspase-9, cleaved caspase-3, and decrease in Bcl-2, which were diminished by pretreatment of Akt inhibitor. Hypoxia induced Bax translocation from the cytosol to mitochondria. Furthermore, hypoxia induced mitochondria membrane potential loss and cytochrome c release in cytosol, which were blocked by delphinidin pretreatment. Hypoxia induced cleavage of procaspase-9 and procaspase-3 which were blocked by delphinidin or SP600125, but Akt inhibitor abolished the protection effect of delphinidin. Moreover, inhibition of JNK and NF-κB abolished hypoxia-induced ES cell apoptosis and inhibition of Akt attenuated delphinidin-induced blockage of apoptosis. The results indicate that delphinidin can prevent hypoxia-induced apoptosis of ES cells through the inhibition of JNK and NF-κB phosphorylation, and restoration of Akt phosphorylation.

This is a preview of subscription content, access via your institution.

Fig. 1
Fig. 2
Fig. 3
Fig. 4
Fig. 5
Fig. 6
Fig. 7

References

  1. Csete M (2005) Oxygen in the cultivation of stem cells. Ann N Y Acad Sci 1049:1–8

    PubMed  Article  CAS  Google Scholar 

  2. Agarwal A, Gupta S, Sharma RK (2005) Role of oxidative stress in female reproduction. Reprod Biol Endocrinol 3:28

    PubMed  Article  Google Scholar 

  3. Martin I, Grotewiel MS (2006) Oxidative damage and age-related functional declines. Mech Ageing Dev 127(5):411–423

    PubMed  Article  CAS  Google Scholar 

  4. Fischer B, Bavister BD (1993) Oxygen tension in the oviduct and uterus of rhesus monkeys, hamsters and rabbits. J Reprod Fertil 99(2):673–679

    PubMed  Article  CAS  Google Scholar 

  5. Forsyth NR, Musio A, Vezzoni P, Simpson AH, Noble BS, McWhir J (2006) Physiologic oxygen enhances human embryonic stem cell clonal recovery and reduces chromosomal abnormalities. Cloning Stem Cells 8(1):16–23

    PubMed  Article  CAS  Google Scholar 

  6. Holbrook NJ, Ikeyama S (2002) Age-related decline in cellular response to oxidative stress: links to growth factor signaling pathways with common defects. Biochem Pharmacol 64(5–6):999–1005

    PubMed  Article  CAS  Google Scholar 

  7. Juranek I, Bezek S (2005) Controversy of free radical hypothesis: reactive oxygen species–cause or consequence of tissue injury? Gen Physiol Biophys 24(3):263–278

    PubMed  CAS  Google Scholar 

  8. Lee SH, Suh HN, Lee YJ, Seo BN, Ha JW, Han HJ (2012) Midkine prevented hypoxic injury of mouse embryonic stem cells through activation of Akt and HIF-1α via low-density lipoprotein receptor-related protein-1. J Cell Physiol 227(4):1731–1739

    PubMed  Article  CAS  Google Scholar 

  9. Prata C, Maraldi T, Zambonin L, Fiorentini D, Hakim G, Landi L (2004) ROS production and Glut1 activity in two human megakaryocytic cell lines. BioFactors 20(4):223–233

    PubMed  Article  Google Scholar 

  10. Baker MA, Aitken RJ (2005) Reactive oxygen species in spermatozoa: methods for monitoring and significance for the origins of genetic disease and infertility. Reprod Biol Endocrinol 3:67

    PubMed  Article  Google Scholar 

  11. Gutierrez-Adan A, Rizos D, Fair T, Moreira PN, Pintado B, de la Fuente J, Boland MP, Lonergan P (2004) Effect of speed of development on mRNA expression pattern in early bovine embryos cultured in vivo or in vitro. Mol Reprod Dev 68(4):441–448

    PubMed  Article  CAS  Google Scholar 

  12. Kitagawa Y, Suzuki K, Yoneda A, Watanabe T (2004) Effects of oxygen concentration and antioxidants on the in vitro developmental ability, production of reactive oxygen species (ROS), and DNA fragmentation in porcine embryos. Theriogenology 62(7):1186–1197

    PubMed  Article  CAS  Google Scholar 

  13. Hafeez BB, Siddiqui IA, Asim M, Malik A, Afaq F, Adhami VM, Saleem M, Din M, Mukhtar H (2008) A dietary anthocyanidin delphinidin induces apoptosis of human prostate cancer PC3 cells in vitro and in vivo: involvement of nuclear factor-κB signaling. Cancer Res 68(20):8564–8572

    PubMed  Article  Google Scholar 

  14. McCune LM, Kubota C, Stendell-Hollis NR, Thomson CA (2011) Cherries and health: a review. Crit Rev Food Sci Nutr 51(1):1–12

    PubMed  Article  CAS  Google Scholar 

  15. Prior RL, Wu X (2006) Anthocyanins: structural characteristics that result in unique metabolic patterns and biological activities. Free Radic Res 40(10):1014–1028

    PubMed  Article  CAS  Google Scholar 

  16. Atalay M, Gordillo G, Roy S, Rovin B, Bagchi D, Bagchi M, Sen CK (2003) Anti-angiogenic property of edible berry in a model of hemangioma. FEBS Lett 544(1–3):252–257

    PubMed  Article  CAS  Google Scholar 

  17. Bomser J, Madhavi DL, Singletary K, Smith MA (1996) In vitro anticancer activity of fruit extracts from Vaccinium species. Planta Med 62(3):212–216

    PubMed  Article  CAS  Google Scholar 

  18. Wang H, Nair MG, Strasburg GM, Chang YC, Booren AM, Gray JI, DeWitt DL (1999) Antioxidant and antiinflammatory activities of anthocyanins and their aglycon, cyanidin, from tart cherries. J Nat Prod 62(5):802

    PubMed  Article  CAS  Google Scholar 

  19. Noda Y, Kaneyuki T, Mori A, Packer L (2002) Antioxidant activities of pomegranate fruit extract and its anthocyanidins: delphinidin, cyanidin, and pelargonidin. J Agric Food Chem 50(1):166–171

    PubMed  Article  CAS  Google Scholar 

  20. Mauray A, Felgines C, Morand C, Mazur A, Scalbert A, Milenkovic D (2012) Bilberry anthocyanin-rich extract alters expression of genes related to atherosclerosis development in aorta of apo E-deficient mice. Nutr Metab Cardiovasc Dis 22(1):72–80

    PubMed  Article  CAS  Google Scholar 

  21. Avery S, Inniss K, Moore H (2006) The regulation of self-renewal in human embryonic stem cells. Stem Cells Dev 15(5):729–740

    PubMed  Article  CAS  Google Scholar 

  22. Niwa H (2001) Molecular mechanism to maintain stem cell renewal of ES cells. Cell Struct Funct 26(3):137–148

    PubMed  Article  CAS  Google Scholar 

  23. Murry CE, Keller G (2008) Differentiation of embryonic stem cells to clinically relevant populations: lessons from embryonic development. Cell 132(4):661–680

    PubMed  Article  CAS  Google Scholar 

  24. Fernandes TG, Diogo MM, Fernandes-Platzgummer A, da Silva CL, Cabral JM (2010) Different stages of pluripotency determine distinct patterns of proliferation, metabolism, and lineage commitment of embryonic stem cells under hypoxia. Stem Cell Res 5(1):76–89

    PubMed  Article  CAS  Google Scholar 

  25. Lee HJ, Jeong CH, Cha JH, Kim KW (2010) PKC-δ inhibitors sustain self-renewal of mouse embryonic stem cells under hypoxia in vitro. Exp Mol Med 42(4):294–301

    PubMed  Article  CAS  Google Scholar 

  26. Kim MH, Kim MO, Heo JS, Kim JS, Han HJ (2008) Acetylcholine inhibits long-term hypoxia-induced apoptosis by suppressing the oxidative stress-mediated MAPKs activation as well as regulation of Bcl-2, c-IAPs, and caspase-3 in mouse embryonic stem cells. Apoptosis 13(2):295–304

    PubMed  Article  Google Scholar 

  27. Brett CM, Washington CB, Ott RJ, Gutierrez MM, Giacomini KM (1993) Interaction of nucleoside analogues with the sodium-nucleoside transport system in brush border membrane vesicles from human kidney. Pharm Res 10(3):423–426

    PubMed  Article  CAS  Google Scholar 

  28. Bradford MM (1976) A rapid and sensitive method for the quantitation of microgram quantities of protein utilizing the principle of protein-dye binding. Anal Biochem 72:248–254

    PubMed  Article  CAS  Google Scholar 

  29. Khan N, Afaq F, Mukhtar H (2008) Cancer chemoprevention through dietary antioxidants: progress and promise. Antioxid Redox Signal 10(3):475–510

    PubMed  Article  CAS  Google Scholar 

  30. Vuorela S, Kreander K, Karonen M, Nieminen R, Hamalainen M, Galkin A, Laitinen L, Salminen JP, Moilanen E, Pihlaja K, Vuorela H, Vuorela P, Heinonen M (2005) Preclinical evaluation of rapeseed, raspberry, and pine bark phenolics for health related effects. J Agric Food Chem 53(15):5922–5931

    PubMed  Article  CAS  Google Scholar 

  31. Chintharlapalli S, Papineni S, Lei P, Pathi S, Safe S (2011) Betulinic acid inhibits colon cancer cell and tumor growth and induces proteasome-dependent and -independent downregulation of specificity proteins (Sp) transcription factors. BMC Cancer 11:371

    PubMed  Article  CAS  Google Scholar 

  32. Cvorovic J, Tramer F, Granzotto M, Candussio L, Decorti G, Passamonti S (2010) Oxidative stress-based cytotoxicity of delphinidin and cyanidin in colon cancer cells. Arch Biochem Biophys 501(1):151–157

    PubMed  Article  CAS  Google Scholar 

  33. Liang CZ, Zhang X, Li H, Tao YQ, Tao LJ, Yang ZR, Zhou XP, Shi ZL, Tao HM (2012) Gallic acid induces the apoptosis of human osteosarcoma cells in vitro and in vivo via the regulation of mitogen-activated protein kinase pathways. Cancer Biother Radiopharm 27(10):701–710

    PubMed  Article  CAS  Google Scholar 

  34. Liu Y, Luo W (2012) Betulinic acid induces Bax/Bak-independent cytochrome c release in human nasopharyngeal carcinoma cells. Mol Cells 33(5):517–524

    PubMed  Article  Google Scholar 

  35. Liu Z, Li D, Yu L, Niu F (2012) Gallic acid as a cancer-selective agent induces apoptosis in pancreatic cancer cells. Chemotherapy 58(3):185–194

    PubMed  Article  CAS  Google Scholar 

  36. Song YH, Jeong SJ, Kwon HY, Kim B, Kim SH, Yoo DY (2012) Ursolic acid from Oldenlandia diffusa induces apoptosis via activation of caspases and phosphorylation of glycogen synthase kinase 3 beta in SK-OV-3 ovarian cancer cells. Biol Pharm Bull 35(7):1022–1028

    PubMed  Article  CAS  Google Scholar 

  37. Xavier CP, Lima CF, Pedro DF, Wilson JM, Kristiansen K, Pereira-Wilson C (2013) Ursolic acid induces cell death and modulates autophagy through JNK pathway in apoptosis-resistant colorectal cancer cells. J Nutr Biochem 24(4):706–712

    Google Scholar 

  38. el Abdel-Aal SM, Abou-Arab AA, Gamel TH, Hucl P, Young JC, Rabalski I (2008) Fractionation of blue wheat anthocyanin compounds and their contribution to antioxidant properties. J Agric Food Chem 56(23):11171–11177

    Article  CAS  Google Scholar 

  39. Sun HY, Wang NP, Halkos M, Kerendi F, Kin H, Guyton RA, Vinten-Johansen J, Zhao ZQ (2006) Postconditioning attenuates cardiomyocyte apoptosis via inhibition of JNK and p38 mitogen-activated protein kinase signaling pathways. Apoptosis 11(9):1583–1593

    PubMed  Article  CAS  Google Scholar 

  40. Czabotar PE, Lessene G (2010) Bcl-2 family proteins as therapeutic targets. Curr Pharm Des 16(28):3132–3148

    PubMed  Article  CAS  Google Scholar 

  41. Lessene G, Czabotar PE, Colman PM (2008) BCL-2 family antagonists for cancer therapy. Nat Rev Drug Discov 7(12):989–1000

    PubMed  Article  CAS  Google Scholar 

  42. Lindsay J, Esposti MD, Gilmore AP (2011) Bcl-2 proteins and mitochondria—specificity in membrane targeting for death. Biochim Biophys Acta 1813(4):532–539

    PubMed  Article  CAS  Google Scholar 

  43. Grimm T, Schneider S, Naschberger E, Huber J, Guenzi E, Kieser A, Reitmeir P, Schulz TF, Morris CA, Sturzl M (2005) EBV latent membrane protein-1 protects B cells from apoptosis by inhibition of BAX. Blood 105(8):3263–3269

    PubMed  Article  CAS  Google Scholar 

  44. Wang T, Zhang X, Li JJ (2002) The role of NF-κB in the regulation of cell stress responses. Int Immunopharmacol 2(11):1509–1520

    PubMed  Article  CAS  Google Scholar 

  45. Sharpe JC, Arnoult D, Youle RJ (2004) Control of mitochondrial permeability by Bcl-2 family members. Biochim Biophys Acta 1644(2–3):107–113

    PubMed  Article  CAS  Google Scholar 

  46. Xin M, Deng X (2006) Protein phosphatase 2A enhances the proapoptotic function of Bax through dephosphorylation. J Biol Chem 281(27):18859–18867

    PubMed  Article  CAS  Google Scholar 

  47. Yin Q, Jin P, Liu X, Wei H, Lin X, Chi C, Liu Y, Sun C, Wei Y (2011) SDF-1α inhibits hypoxia and serum deprivation-induced apoptosis in mesenchymal stem cells through PI3K/Akt and ERK1/2 signaling pathways. Mol Biol Rep 38(1):9–16

    PubMed  Article  CAS  Google Scholar 

  48. Bai Y, Meng Z, Cui M, Zhang X, Chen F, Xiao J, Shen L, Zhang Y (2009) An Ang1-Tie2-PI3K axis in neural progenitor cells initiates survival responses against oxygen and glucose deprivation. Neuroscience 160(2):371–381

    PubMed  Article  CAS  Google Scholar 

  49. Chong ZZ, Lin SH, Li F, Maiese K (2005) The sirtuin inhibitor nicotinamide enhances neuronal cell survival during acute anoxic injury through AKT, BAD, PARP, and mitochondrial associated “anti-apoptotic” pathways. Curr Neurovasc Res 2(4):271–285

    PubMed  Article  CAS  Google Scholar 

  50. Tait SW, Green DR (2010) Mitochondria and cell death: outer membrane permeabilization and beyond. Nat Rev Mol Cell Biol 11(9):621–632

    PubMed  Article  CAS  Google Scholar 

  51. Zamzami N, Marchetti P, Castedo M, Decaudin D, Macho A, Hirsch T, Susin SA, Petit PX, Mignotte B, Kroemer G (1995) Sequential reduction of mitochondrial transmembrane potential and generation of reactive oxygen species in early programmed cell death. J Exp Med 182(2):367–377

    PubMed  Article  CAS  Google Scholar 

  52. Li P, Nijhawan D, Budihardjo I, Srinivasula SM, Ahmad M, Alnemri ES, Wang X (1997) Cytochrome c and dATP-dependent formation of Apaf-1/caspase-9 complex initiates an apoptotic protease cascade. Cell 91(4):479–489

    PubMed  Article  CAS  Google Scholar 

  53. Simon HU, Haj-Yehia A, Levi-Schaffer F (2000) Role of reactive oxygen species (ROS) in apoptosis induction. Apoptosis 5(5):415–418

    PubMed  Article  CAS  Google Scholar 

  54. Srinivasula SM, Ahmad M, Fernandes-Alnemri T, Alnemri ES (1998) Autoactivation of procaspase-9 by Apaf-1-mediated oligomerization. Mol Cell 1(7):949–957

    PubMed  Article  CAS  Google Scholar 

  55. Lee SH, Kim MH, Han HJ (2009) Arachidonic acid potentiates hypoxia-induced VEGF expression in mouse embryonic stem cells: involvement of Notch, Wnt, and HIF-1α. Am J Physiol Cell Physiol 297(1):C207–216

    PubMed  Article  CAS  Google Scholar 

  56. Lee SH, Lee MY, Han HJ (2008) Short-period hypoxia increases mouse embryonic stem cell proliferation through cooperation of arachidonic acid and PI3K/Akt signalling pathways. Cell Prolif 41(2):230–247

    PubMed  Article  CAS  Google Scholar 

Download references

Acknowledgments

This work was supported by a grant from the Next-Generation BioGreen 21 Program (No. PJ009090), Rural Development Administration, the Health Technology R&D project (A120216), Ministry of Health and Welfare, and Research Settlement Fund (550-20110054) for the new faculty of SNU, Republic of Korea.

Author information

Affiliations

Authors

Corresponding author

Correspondence to Ho Jae Han.

Additional information

B. N. Seo and J. M. Ryu contributed equally to this study.

Rights and permissions

Reprints and Permissions

About this article

Cite this article

Seo, B.N., Ryu, J.M., Yun, S.P. et al. Delphinidin prevents hypoxia-induced mouse embryonic stem cell apoptosis through reduction of intracellular reactive oxygen species-mediated activation of JNK and NF-κB, and Akt inhibition. Apoptosis 18, 811–824 (2013). https://doi.org/10.1007/s10495-013-0838-2

Download citation

  • Published:

  • Issue Date:

  • DOI: https://doi.org/10.1007/s10495-013-0838-2

Keywords

  • Delphinidin
  • Apoptosis
  • Hypoxia
  • Embryonic stem cells