Zusammenfassung
Dieses Kapitel beschäftigt sich mit Datenflüssen und spezifischer der Frage, wie Daten innerhalb von Dateninfrastrukturen „beweglich“ gemacht werden. Während Datenflüsse im Rahmen datenbasierter Steuerung bzw. Schulentwicklung oftmals funktional betrachtet und auch visuell dargestellt werden – also etwa bezüglich einer möglichst „reibungsfreien“ Datenweitergabe – liegt der Fokus dieses Kapitels im Sinne einer critical data studies Perspektive vor allem auf den für Datafizierung hochgradig konstitutiven Reibungen, Brüchen, Spannungen sowie auf der aktiven „Herstellung“ von Datenbewegung als Festschreibung, aber auch als Verhandlung bestimmter datafizierter Sichtbarkeiten. Gleichzeitig stellt sich die Frage, ob und wie die Darstellung einer derartigen Perspektive modelliert und damit visualisiert werden kann. Beides diskutieren wir am Beispiel von Unterrichtsausfalldaten, deren Produktion, Verarbeitung und Weitergabe uns im DATAFIED-Verbund als hochpolitischer, und als ebenso komplexer und ambivalenter Prozess begegnet ist.
You have full access to this open access chapter, Download chapter PDF
Similar content being viewed by others
Schlüsselwörter
- Datenreise
- Datenfluss
- Datenbasierte Bildungssteuerung
- Datenpraktiken
- Schulinformationssystem
- Schulmonitoringsystem
- Unterrichtsausfall
- Visualisierung von Datenflüssen
1 Einleitung
Blickt man in die gängige Literatur zur sogenannten evidenz- bzw. datenbasierten Bildungssteuerung, spielt die Frage, wie Daten innerhalb und zwischen Bildungsorganisationen (besser) fließen (können), eine zentrale Rolle. Immer wieder wurde und wird hierbei diskutiert, wie Daten beispielsweise einfacher oder schneller verknüpft werden können, Reibungseffekte beim Datentransfer – zum Beispiel aufgrund unterschiedlicher Datenformate – minimiert (z. B. Fickermann 2021) sowie eine stärkere „Passung“ zwischen Datenproduzent*innen – (zum Beispiel Schulleitungen, Lehrkräfte – und Datenempfänger*innen – zum Beispiel Akteur*innen des Schulmonitorings, Produzenten von Learning Analytics – hergestellt werden kann (z. B. Ifenthaler 2021; Kemethofer et al. 2021; Pietsch et al. 2015; Sendzik und Abendroth 2016; Thiel et al. 2019; Wacker et al. 2012). Unterschiedliche Formen von Datenflussgrafiken oder auch Modellierungen von „Datenzyklen“ spiegeln diesen Wunsch nach Reibungslosigkeit wider, etwa in prozessorientierten Regelkreisbildern (Förschler und Hartong 2020) oder in Darstellungen von Dateninfrastrukturen (siehe Abb. 1).
Unterbrechungen oder Verkomplizierungen von Datenflüssen – zum Beispiel, wenn Daten mühsam zusammengesucht werden müssen oder bei fehlerhafter Datenaufbereitung – werden im Sinne einer solchen Vorstellung oftmals kritisch betrachtet. Dies bedeutet nicht, dass Daten im Prozess ihrer Erhebung, Verarbeitung oder Nutzung nicht ihre Form verändern können oder sollen. Im Gegenteil wird in dieser Fähigkeit von Daten, ihre Form und ihr Format zu ändern und an verschiedene Kontexte anpassbar zu sein, eine Grundvoraussetzung für ihre Relevanz gesehen. Und in der Tat gehen gerade neuere Entwicklungen der deutschsprachigen Bildungssteuerungsforschung zunehmend auf diese „produktiven Spannungen“ ein und betonen etwa, dass die Unterschiedlichkeit, zum Beispiel bei der Sinnzuschreibung von Daten oder auch die Integration von Daten und Erfahrungswissen zentral für eine gelingende datenbasierte Schulentwicklung seien (z. B. Diedrich 2021; hierzu auch kritisch Heinrich 2021). Gleichzeitig verlieren Daten ihre Relevanz aber auch, wenn derartige Unterschiedlichkeit bzw. der Interpretationsspielraum (zu) beliebig werden und damit genau die erstrebte, (vermeintlich) objektivierte und damit von Kontexten (vermeintlich) generalisierbare „Evidenz“ verloren geht.
Obgleich sich also zeigt, dass sowohl Gelingensbedingungen als auch produktive Brüche bei Datenflüssen bereits seit Längerem auch in der deutschen Bildungsforschung Beachtung finden, so bestehen gleichzeitig nach wie vor Blindstellen, zu deren Erhellung ein Perspektivwechsel hin zu critical data studies beitragen kann, wie er – als sehr breit gedachter Ansatz – im DATAFIED-Verbund verfolgt worden ist (siehe Breiter und Bock 2023 in diesem Buch, Kap. „Datafizierte Gesellschaft | Bildung | Schule“ sowie z. B. Hepp et al. 2022; Jarke und Breiter 2019; Macgilchrist et al. 2022). Denn auch im Bereich der critical data studies spielt die Frage von Datenflüssen eine große Rolle, hier jedoch vor allem mit einem Fokus auf die sozialen, politischen oder organisationalen Aspekte von Macht bei der Herstellung datafizierter bzw. datafizierender Dateninfrastrukturen, zu denen Datenflüsse gehören. Mit anderen Worten geht es um die „Arbeit“ bzw. um die vielfältigen Entscheidungs- und Verhandlungsmomente und um die Spannungen, die das „Beweglichmachen“ von Daten konstituieren (z. B. Aula 2019; Bates 2018; Leonelli 2020; Lewis und Hartong 2021). Und genau diese „Arbeit“ der Herstellung von Datenflüssen ist es, die von Seiten der critical data studies als zentraler Forschungsgegenstand erachtet wird, um etwas über die Bedeutung, aber auch die Wirkmacht von Datafizierung jenseits funktionaler Aspekte – zum Beispiel der Frage, ob Daten erfolgreich fließen oder nicht – aber auch jenseits normativer Wertungen – zum Beispiel, ob Datenverknüpfungen gut oder schlecht sind – aussagen zu können.
Vor diesem Hintergrund erscheinen Visualisierungen dann auch nicht (nur) als Methode zur vereinfachten Abbildung von Datenflüssen, sondern vielmehr selbst als ein zentrales Instrument von Datafizierung, indem ausgewählte Elemente auf ausgewählte Art und Weise in Relation zueinander gebracht und mit Bedeutung, Verantwortungszuschreibung bzw. Handlungsimplikationen versehen werden (Hartong 2021; Jarke und Macgilchrist 2021). Mit anderen Worten spielen Visualisierungen eine zentrale Rolle bei der (zunehmend datafizierten) Modellierung von Bildungswelt und prägen entsprechend zunehmend die Relevanzrahmen von Bildungsakteur*innen. Relevanzrahmen verstehen wir hierbei als Sinnhorizonte von Akteur*innen bzw. von Akteur*innenkonstellationen, also (sehr breit gefasst) sowohl deren politische, finanzielle oder pädagogische Interessen und Dispositionen als auch ihre Normen, Werte oder Praktiken (z. B. Gitelman und Jackson 2013; Jones 2019; Zakharova und Jarke 2022). Hierzu zählen in unserem Kontext dann auch die für diese Akteur*innen legitimen Metriken der Vermessung und Beurteilung von „guter Schule“. All diese Aspekte manifestieren sich aber nicht nur in Datenvisualisierungen, sondern ganz generell sowohl in der erfolgreichen Herstellung von Datenbeweglichkeit als auch, wenn es zu Brüchen, Momenten des Stockens, zu Unklarheit kommt – zum Beispiel, wo Daten eigentlich herkommen bzw. hingehen – oder Konflikten – zum Beispiel, wenn die möglichen Folgen einer Datenweitergabe als kritisch antizipiert werden. Gerade diese Momente sind es, die aus der Perspektive der critical data studies besonders interessant erscheinen, weil sie für das „Wie“ sowie für die Ambivalenzen von Datafizierung zentral konstitutiv sind.
Gleichzeitig wird in der critical data studies Literatur zunehmend die Frage gestellt, ob sich nicht auch im Bereich der Visualisierung von Dateninfrastrukturen oder Datenflüssen (alternative) Wege bzw. Methoden finden lassen, um gerade diese machtgeprägten Entscheidungs-/Verhandlungsmomente bzw. Spannungen sichtbar zu machen. Denn auch wenn Visualisierungen immer mit einer systematischen Komplexitätsreduktion und damit mit bestimmten Handlungsimplikationen einhergehen, so sind sie auch im Sinne der critical data studies von zentraler Bedeutung, um zum Beispiel größere datafizierte Zusammenhänge zu systematisieren bzw. überhaupt verstehbar zu machen. Aber auch für emanzipatorische Anliegen – zum Beispiel Bildungsakteur*innen über Mechanismen und Zusammenhänge der Datafizierung aufzuklären und die Auseinandersetzung zu fördern – scheinen Visualisierungen von Datenflüssen unverzichtbar. Wie wir in diesem Kapitel zeigen werden, ist die Aufgabe, Datenflüsse derart zu visualisieren, bzw. hierbei den Anspruch der critical data studies „durchzuhalten“, jedoch extrem herausfordernd und wird voraussichtlich auch in Zukunft eine zentrale Aufgabe für die kritische Datafizierungsforschung darstellen. Hier zeigt sich auch, dass Datenvisualisierungen erst im engen Wechselspiel mit analytischen Tiefenbohrungen – im DATAFIED-Verbund etwa die zahlreichen Interviews, die mit unterschiedlichen Akteur*innen der Schulen und Schulbehörden geführt wurden – ein wirkliches Verständnis für die Komplexität „hinter“ Datenflüssen ermöglichen. Denn diese Tiefenbohrungen sind es, die letztendlich die entscheidenden Einblicke auf „Hinterbühnen“ von Datenflüssen geben und damit die Aufmerksamkeit auf Facetten lenken, die auch in sehr nuancierten Visualisierungen oftmals unsichtbar bleiben.
Bei dem Versuch, Datenflüsse – zum Beispiel innerhalb von Schulen oder zwischen Schulen und Schulbehörden – aus einer critical data studies Perspektive heraus zu betrachten, haben wir im DATAFIED-Verbund unterschiedliche Visualisierungsansätze, aus der Informatik aber auch aus aktueller Literatur der critical data studies, empirisch erprobt und in ihrer Anwendbarkeit bzw. in Hinblick auf ihr Analysepotenzial kritisch reflektiert. In diesem Kapitel wollen wir beispielhafte Ergebnisse dieser Auseinandersetzung an der Schnittstelle von Schulaufsicht und Schulmanagement darstellen. Als konkretes Fallbeispiel nutzen wir hierbei Datenflüsse von Unterrichtsausfalldaten. Neben alternativen Visualisierungsversuchen dieser Datenflüsse stellen wir ausgewählte Tiefenbohrungen vor, die eine Sicht auf die besagte „Hinterbühne“ der Herstellung der Datenflüsse geben. Vor dem Hintergrund dieser Befunde diskutieren wir in einem letzten Schritt Potenziale, aber auch weiter bestehende Herausforderungen für die kritische Datafizierungsforschung im Bildungsbereich, was die Beforschung sowie das Visualisieren von Datenflüssen angeht.
2 Zur Erfassung und Visualisierung von Datenflüssen: Ein Blick in die Forschungsliteratur
In der Informatik und insbesondere auch Wirtschaftsinformatik spielt die Visualisierung von Datenflüssen schon seit den 1970er-Jahren eine große Rolle. Flussdiagramme (wie Abb. 1) werden genutzt, um Relationen zwischen verschiedenen Informationssystemen und Datenbanken zu dokumentieren und zu visualisieren. Eines der ersten Modelle, die in dieser Zeit für die Datenmodellierung entwickelt wurden, war das Entity-Relationship-Modell (ERM) von Peter Pin-Shan Chen (1976). Ziel des Modells war, die Visualisierung komplexer, konzeptioneller Zusammenhänge in eine möglichst leicht verständliche und auf andere Fälle übertragbare, grafische Notation zu überführen (siehe auch Becker et al. 2012).
Aufbauend auf derartigen Überlegungen, jedoch stärker auf Prozesse der Informationsverarbeitung bezogen, wurden in den frühen 1990er-Jahren sogenannte Prozessmodellierungssprachen – etwa ereignisgesteuerte Prozessketten bzw. Event-Driven Process Chains (EPC) – entwickelt (van der Aalst et al. 2002). Mit ARIS (Architektur integrierter Informationssysteme) schlug August-Wilhelm Scheer (2000) ein umfassendes Modell für Geschäftsprozesse vor, das verschiedene Visualisierungen integrierte: Datenflüsse mit ERM, Organigramme, Funktionsbäume, Sequenzdiagramme und EPCs. Damit wurde eine Grundlage für die Entwicklung zunehmend komplexer Informationssysteme geschaffen. Im Software-Engineering (z. B. Sommerville 2007) basieren die Visualisierungen hingegen häufig auf der Unified Modelling Language (UML). Sie deckt zwar ein breites Spektrum von Prozessen ab, ist aber nicht für Praktiker*innen und Domänenexpert*innen, sondern eher für Softwareentwickler*innen konzipiert. Daher wurden neue Formen von Modellierungsnotationen vorgeschlagen. Heute ist die sogenannte Business Process Modelling Notation (BPMN), welche Geschäftsprozesse durch vordefinierte Symbole für Rollen, Aktivitäten, Konnektoren und Ereignisse visualisiert, eine der am stärksten verbreitetsten (z. B. Freund und Rücker 2012). Die zweite Version von BPMN (BPMN 2.0) wurde diesbezüglich erweitert, um Datenobjekte besser darzustellen und Nicht-Expert*innen ein besseres Verständnis der Prozessmodellierung zu ermöglichen.
Um soziale und technische Barrieren – etwa unterschiedliche Anforderungen über den Detailgrad der Daten oder unterschiedliche Datenformate – für die Datenbewegung innerhalb und zwischen Organisationen im Gesundheitswesen zu identifizieren, entwickelten etwa Iliada Eleftheriou et al. (2016, 2018) eine alternative Modellierungsnotation (siehe Abb. 2). Hier werden Organisationskontexte durch verschiedenfarbige Rahmen dargestellt. Reibungspunkte, an denen der Datenfluss ins Stocken gerät oder unterbrochen wird, werden durch Stopp-Symbole markiert. Diese Barrieren wurden als Gründe dafür identifiziert, warum „die Bewegung von Daten innerhalb von und zwischen Organisationen ein Schlüsselindikator für hohe Kosten und Risiken war“ (Eleftheriou et al. 2016, S. 11).
Beispiel einer Datenreise von Eleftheriou et al. (2018)
Gemeinsam ist sämtlichen bisher angeführten Ansätzen, dass sie sich primär auf die funktionalen Aspekte von Datenflüssen konzentrieren, etwa weil auf die Effizienz von Arbeitsabläufen und Geschäftsprozessen fokussiert wird. Daten werden in diesem Sinne als Nebenprodukte organisatorischer Aktivitäten verstanden – insbesondere in den Darstellungen von Eleftheriou et al. (2018) und BPMN. Was entsprechend kaum in den bekannten Visualisierungsformaten berücksichtigt wird, sind kulturelle, soziale oder politische Aspekte von Datenflüssen, und damit die zentrale Rolle menschlicher Handlungskontexte „hinter“ der Datenverarbeitung. Stattdessen werden Handlungskontexte durch stabile, unveränderliche und emotionslose Rollen und Aktivitäten dargestellt. Es wird eine Transparenz und Vorhersehbarkeit für die Arbeit mit Daten unterstellt, die ihrer wirklichen Komplexität nicht gerecht wird.
Genau diesen Aspekt adressieren hingegen Untersuchungen in den interdisziplinären Feldern der science and technology studies und der critical data studies; zunächst jeweils mit einem etwas anderen Fokus, aber ähnlich in ihrer kritischen Perspektive auf soziokulturelle, soziopolitische und soziotechnische Mechanismen und Effekte von Datafizierung – und Datenflüssen als Teil hiervon. In den science and technology studies interessieren sich Wissenschaftler*innen etwa für die Art und Weise, wie Daten – insbesondere Phänomene wie Big Data oder automatisierte Datenproduktionen – zunehmend wissenschaftliche Praxis verändern. Die Wissenschaftsphilosophin Sabina Leonelli (2013, 2014) verwendete beispielsweise den Begriff „Data Journey“, um Implikationen von Big Data auf die Forschung in Biologie und Biomedizin zu untersuchen. Insbesondere interessierte die Autorin sich hierbei für Datenpraktiken und Prozesse, die Datenflüsse im Rahmen unterschiedlicher wissenschaftlicher Felder ermöglichen, etwa die Klassifizierung, Auswahl, Formatierung oder Standardisierung von Daten (siehe auch Leonelli 2020).
Im Feld der critical data studies wurde der Begriff der „Data Journey“ später von Jo Bates und Kolleginnen genutzt (Bates et al. 2015, 2016), um soziokulturelle Werte, Machtdynamiken, politische und organisatorische Kontexte rund um die Produktion und Verarbeitung von Wetterdaten zu verstehen, welche lokale Wetterstationen, Klimadatendashboards, wie auch Finanzmärkte verbinden (Bates et al. 2016). Ein weiteres Beispiel ist die auf Gesundheitsdaten fokussierende Studie von Itzelle Medina Perea (2021), in der sie rekonstruiert, wie verschiedene Akteur*innen den Daten im Verlauf ihrer Bewegung durch Gesundheitsorganisationen unterschiedliche Werte zusprechen und durch diese Wertzuweisung die konkret stattfindenden Datenflüsse wiederum signifikant beeinflussen.
Insgesamt lässt sich sagen, dass im Feld der critical data studies bei der Analyse von Datenflüssen die Frage im Vordergrund steht, wie sich im Kontext der Produktion, Verarbeitung und Nutzung von Daten – das heißt, im Kontext der Arbeit, Daten beweglich zu machen (Aula 2019; Bates 2018; Edwards et al. 2011) – Rollen, Beziehungen und Praktiken von Akteur*innen sowie ihre jeweiligen Relevanzrahmen sowohl verdeutlichen als auch verändern (siehe auch Lewis und Hartong 2021).
Während derartige kritische Perspektiven auf Datenflüsse und ihre zentrale konstitutive Rolle für Datafizierung also deutlich stärker in der critical data studies-Forschung entwickelt worden ist, hat sich bislang noch keine dezidierte Diskussion (also auch ein Sprechen über die Herausforderung) möglicher alternativer Visualisierungen bzw. Modellierungen von Datenflüssen im Sinne einer derartigen kritischen Perspektive etabliert. Der Bereich der Forschung zu Datafizierung von Bildung (z. B. Grant 2022; Hartong und Förschler 2019; Jarke und Breiter 2021) bildet hier keine Ausnahme. So findet sich in Sabina Leonelli’s und Niccolò Tempini’s (2020) Sammelband zu Data Journeys in the Sciences lediglich ein einziger Beitrag, der die untersuchte und rekonstruierte Datenreise idealtypisch visualisiert, hier jedoch vor allem auf Arbeitsschritte der Datenproduktion fokussiert (Griesemer 2020).
Eine andere Visualisierung ist die Kartierung einer „Data Journey“ von Bates et al. (2016; siehe Abb. 3). Auf der Grundlage einer anfänglichen Dokumentenanalyse identifizierten Bates und Kolleg*innen in Großbritannien ansässige Standorte für die Produktion und Nutzung von Wetterdaten, um die Datenflüsse zwischen „relevanten Organisationen, Projekten, Datensätzen und Einzelpersonen mit Hilfe von Post-it-Notizen auf Flipchart-Papier“ zu kartieren (S. 4).
Mapping einer Datenreise (anonymisiert) (Bates et al. 2016)
Später überführten Bates und Kolleginnen ihre ersten Erhebungen über die Reise von Wetter- zu Klimadaten in eine Visualisierung, die an eine Darstellung der Londoner U-Bahn erinnert (Abb. 4). In dieser Visualisierung werden Organisationen als Durchgangspunkte dargestellt, die jeweils Daten produzieren, aneignen, verarbeiten und interpretieren, bevor sie sie an die nächste Station weiterleiten. Die verschiedenen Streckenabschnitte sind unterschiedlich eingefärbt, um die Produktion von Daten, ihre Einbettung in bürgerwissenschaftliche Kontexte, in die Klimawissenschaft und schließlich in die Finanzmärkte zu kennzeichnen.
Der Datenfluss von Wetterdaten, die zu Klimadaten werden (Bates et al. 2016)
Alle vorgestellten Visualisierungen von Datenflüssen wählen eine Darstellung, in der sich Daten durch verschiedene organisatorische Kontexte bewegen. Doch während Bates et al. (2016) verschiedene Abschnitte des Datenflusses farblich kennzeichnen (Abb. 4), markieren Eleftheriou et al. (2018) verschiedene organisatorische Rahmenbedingungen farblich (Abb. 2). Der dargestellte Detailgrad und die Komplexität sind beim Ansatz von Eleftheriou et al. (2018) am größten. Während letztere Nutzer*innenrollen, Datenbanken, Datenobjekte und physische Infrastrukturen modellieren, zeichnen Bates et al. (2016) den Datenfluss durch verschiedene Arten von Akteur*innen in klimapolitischen Debatten mit minimaler Komplexität nach – zum Beispiel bleibt jede Organisation eine blackbox. Sämtliche Visualisierungen konzentrieren sich dabei auf den „Lebensweg“ der Daten von ihrer Generierung, über verschiedene Stadien der Aufbereitung, Reinigung, Verarbeitung und Berichterstattung, wobei sie entweder implizit oder explizit als solche gekennzeichnet sind. Während des gesamten Prozesses durchlaufen die Daten hierbei „Mutationen“ entsprechend der kulturellen Werte und soziomateriellen Bedingungen, in denen sie sich bewegen (Bates et al. 2016).
Zusammenfassend lässt sich herausstellen, dass beide Forschungsbereiche, sowohl die Informatik mit einer klaren Fokussierung auf Fragen der visuellen (aber funktionalen) Modellierung von Datenflüssen einerseits, als auch critical data studies sowie science and technology studies mit einer klaren Fokussierung auf Fragen der „Arbeit“ hinter der Herstellung von Datenflüssen – ohne Debatte über Visualisierungen – andererseits, wichtige Erkenntnisse bereitstellen, aber ebenso zentralen Weiterentwicklungsbedarf aufweisen.
3 Die Rekonstruktion von Datenflüssen im DATAFIED-Verbund
Aufbauend auf diesem allgemeinen Überblick zu Datenflüssen, insbesondere aus einer critical data studies Perspektive, möchten wir im Folgenden exemplarisch illustrieren, wie wir diese Perspektive für Analysen im Kontext von DATAFIED nutzbar gemacht bzw. empirisch erprobt haben. Hierbei werden wir einerseits zeigen, wie die Perspektive in der Tat auch im Feld der Schulforschung systematisch dabei helfen kann, neues bzw. detaillierteres Wissen über das „Wie“ von Datenflüssen zu generieren bzw. dieses kritisch zu reflektieren. Andererseits führte auch im DATAFIED-Verbund die Frage nach einer Visualisierung der „Hinterbühne“ von Datenflüssen zu einer Reihe an Herausforderungen und Problemen, die wir zum Teil produktiv bearbeiteten, zum Teil aber auch (noch) nicht lösen konnten. Das konkrete Fallbeispiel, anhand dessen wir beide Seiten im Folgenden veranschaulichen, ist der Fluss von Unterrichtsausfalldaten.
3.1 Warum der Fokus auf Unterrichtsausfall?
Der Prozess der Produktion, Verarbeitung und Nutzung von Unterrichtsausfalldaten erwies sich unseres Erachtens als besonders interessant, da er unterschiedlichste Akteur*innen und Ebenen in Politik und Medien, in den Behörden – Statistikreferate, Schulaufsicht, zum Teil Behördenleitung – und in den jeweiligen Schulen – Lehrkräfte, zum Teil Sekretariate, Schulleitungen, aber auch Erziehungsberechtige und Schüler*innen – betrifft. Mit anderen Worten lässt sich anhand der Bewegung von Unterrichtsausfalldaten sehr anschaulich zeigen, wie diese Daten sehr unterschiedliche Relevanzrahmen, Grenzen und Brüche durchlaufen und dabei immer wieder „Spannungen“ ((engl. friction, vgl. Aula 2019; Bates 2018; Edwards et al. 2011) verursachen. Im Kontext dieser Spannungen, so werden wir argumentieren, wird Unterrichtsausfall einerseits immer wieder (anders re-)konstruiert, andererseits verändert die Herstellung des Datenflusses zu Unterrichtsausfall selbst Praktiken und Sichtweisen von Akteur*innen und dies teilweise gravierend.
Unterrichtsausfalldaten sind aber auch deswegen besonders interessant, weil ihnen über die letzten Jahre hinweg eine zunehmend hohe politische Relevanz zugeschrieben wird, die „Politik der Datafizierung“ hier also besonders stark zum Ausdruck kommt. So wird im öffentlichen bzw. medialen Bildungsdiskurs in wachsendem Maße gefordert, dass der Staat, der für die Bildung von Schüler*innen zu sorgen habe, die Versorgung mit ausreichend fachlichem Unterricht sicherstellen müsse. Der seit den 2000er-Jahren aufkommende Fokus auf Leistungen im Bildungssystem hat diese Forderung nochmals besonders verstärkt, da der Zusammenhang zwischen Unterrichtsausfall und ausbleibendem Lernerfolg nun auch im Rahmen von Studien systematisch nachgewiesen wurde (z. B. Brühwiler et al. 2017). Aber auch die grundsätzliche Aufsichtspflicht der Schule über (meist minderjährige) Schüler*innen oder die Rechenschaftspflicht über die Verwendung öffentlicher Steuergelder haben sich zunehmend zu hochpolitischen Themen im Bildungsdiskurs entwickelt, welche entsprechend in die Erfassung und Kommunikation von Unterrichtsausfall einfließen (vgl. Bellenberg und Reintjes 2015). So müssen sich Landesregierungen inzwischen etwa regelmäßig bei großen und kleinen Anfragen für Ausfälle rechtfertigen. Ein hoher Druck wird schließlich auch von den Erziehungsberechtigten ausgeübt, die unter anderem aus Gründen des Betreuungsbedarfs ein wachsendes Interesse an einer möglichst hundertprozentigen Unterrichtsversorgung ihrer Kinder durch Fachkräfte haben.
Aus dieser hohen politischen Relevanz von Unterrichtsausfalldaten ergibt sich eine besondere „Aufladung“ ihrer Dateninfrastruktur mit Konflikten. Diese Konflikte betreffen nicht nur die Frage ihrer Erhebung, Weiterleitung auf Steuerungsebenen sowie ihrer Veröffentlichung (Wie genau wird Unterrichtsausfall definiert und erfasst? Wohin sollen/dürfen/müssen diese Daten weitergegeben werden? Welche Folgen kann eine Veröffentlichung haben?). Die Spannungen tangieren ebenso die Autorität der Bedeutungszuschreibung (Wer kann/darf diese Daten an welcher Stelle sehen, lesen, auswerten und sie interpretieren?). All diese Aspekte sind entsprechend für das Design und die Operativität von Schulinformations- bzw. Schulmonitoringsystemen als Dateninfrastrukturen unmittelbar konstitutiv.
3.2 Die herausfordernde Rekonstruktion des Datenflusses von Unterrichtsausfalldaten: Erste Schritte im DATAFIED-Verbund
In den von uns untersuchten Bundesländern wird flächendeckend die Software Untis für die Erstellung von Stunden- und Vertretungsplänen genutzt, welche damit die Dateninfrastruktur im Kern reguliert. Untis ist ein Softwareprodukt der gleichnamigen österreichischen Firma, wobei es in einzelnen deutschen Bundesländern zusätzliche Kooperationen mit anderen Anbietern gibt. Während den Schulen in einigen Bundesländern (noch) offen steht Untis zu nutzen, ist die Verwendung in anderen Bundesländern mittlerweile verpflichtend. Die Nutzung durch Lehrkräfte regeln Dienstvereinbarungen zwischen Lehrkräften (vertreten durch Personalräte) und ihren Arbeitgebern (Dienststellen).
Durch Untis werden Daten erhoben, die für statistische Auswertungen genutzt werden können. Untis bietet aber auch zentrale Schnittstellen zu weiteren Systemen, von denen für den DATAFIED-Verbund vor allem jene zu zentralisierten Schulinformationssystemen des jeweiligen Bundeslands sowie jene zu Monitoringsystemen der Behörden interessant waren. Die Situation stellt sich in den Bundesländern sehr unterschiedlich dar. So erweist sich aus einer critical data studies Perspektive als bedeutsam, dass die Rhythmisierung der Weitergabe von Unterrichtsausfalldaten an die Behörden ebenso unterschiedlich geregelt ist wie der Zeitpunkt, zu dem Statistiken über Unterrichtsausfall veröffentlicht werden. Noch bedeutsamer ist jedoch, dass der Unterrichtsausfall pro Bundesland unterschiedlich kategorisiert und damit definiert wird, wann etwas als Unterrichtsausfall „zählt“ und wann nicht (siehe Tab. 1).
In den Untis-Dokumentationsmaterialien finden sich interessanterweise weder eine Visualisierung noch Thematisierung von Datenflüssen. Stattdessen beschreiben die Dokumente vor allem die Einrichtung und Nutzung sowie die Funktionen verschiedener Bedienoberflächen und somit primär die Eingabe (= Produktion) von Daten, die beispielhaft in den Materialien visualisiert werden (siehe Abb. 5). Dass Daten innerhalb der Untis-Infrastruktur sowie zwischen Nutzer*innen hin und her fließen, wird in den Materialien entsprechend implizit vorausgesetzt.
Ansicht Bedienoberfläche/Eingabemaske Stundenplanung Untis. (Quelle: Untis Baden-Württemberg GmbH 2019)
Ausgehend vom Eindruck dieser vorhandenen Materialien, untersuchten wir in einem zweiten Schritt die „Arbeit hinter Untis“, das heißt die Arbeit von schulischen Akteur*innen, Daten zum einen in Units einzupflegen und zum anderen so zu bearbeiten, dass sie in die länderspezifischen Schulinformationssysteme übertragen werden können. Um mehr über die Schnittstellen zu erfahren, haben wir zum einen die Softwaredokumentation von Untis, zum anderen die oben angesprochenen Dienstvereinbarungen zwischen Ländern und Lehrkräften herangezogen. Zusätzlich integrierten wir Fragen zum Umgang mit Stundenplansoftware wie Untis in unsere Interviews mit Lehrkräften, Stundenplanverantwortlichen, Sekretariaten, Personen des Schulleitungsteams und der Behörden sowie mit Entwickler*innen der Schulinformationssysteme. Dieser Mix an Materialien und Methoden machte es möglich, die idealtypischen und realen Datenflüsse von Unterrichtsausfalldaten sowie die „Arbeit“ dahinter – das heißt, Referenzrahmen, Spannungen oder Entscheidungsmomente – schrittweise zu rekonstruieren. Wie wir im nächsten Abschnitt am Beispiel des „Übergangs“ von Untis-Daten von der Schule zur Schulaufsicht zeigen, haben die oben dargestellten unterschiedlichen Berichtslegungspflichten zum Unterrichtsausfall in den Bundesländern einen entscheidenden Einfluss auf die Datenpraktiken in den untersuchten Schulen.
3.3 Visualisierungsversuch 1: Unterrichtsausfalldaten als Teil umfassenderer Dateninfrastrukturen und organisationaler Kontexte
Zunächst war unser Ziel, eine visuelle Übersicht über die Dateninfrastrukturen der von uns untersuchten Bundesländer zu erstellen. Abb. 6 stellt in diesem Zusammenhang einen unserer ersten Versuche dar – nach einer ersten Sichtung von Dokumenten und einer ersten Reihe von Explorationsgesprächen – die Datenflüsse zwischen Schulen und Behörden in einem unserer Projektbundesländer zu rekonstruieren. Die Abbildung ist recht komplex und zeigt die Vielfalt und Unübersichtlichkeit, auf die wir gestoßen sind, als wir versuchten zu identifizieren, welche Akteur*innen, technischen Systeme und Beziehungen für Datenflüsse im jeweiligen Bundesland relevant sind.
Abb. 6 verfügt entsprechend über eine Vielzahl verschiedener Symbole und Konnektoren, um unterschiedliche Akteur*innen, Informationssysteme und Datenbanken abbilden zu können. Institutionen wie Schulen oder Behörden werden in und mit Rechtecken abgebildet, teilweise mit Unterstrukturen. Rollen, die Individuen in Organisationen einnehmen und die bestimmte Funktionen beinhalten, werden durch Ovale mit durchgezogener Linie gekennzeichnet, durch Software vorgegebene Nutzer*innenrollen dagegen durch Ovale mit gestrichelten Linien. Außerdem wurden Symbole für selbstentwickelte Software – zum Beispiel durch Landesbehörden – oder proprietäre Programme definiert, ebenso einzelne Module von Software, auf die jeweils bestimmte Nutzer*innengruppen Zugriff haben. Darüber hinaus modellierten wir auch Symbole für Websites, Datenoutputs – wie Berichte, Veröffentlichungen oder Ähnliches – sowie Datenbanken. Ein besonderes Augenmerk galt den verschiedenen Konnektoren, welche die einzelnen Akteur*innen miteinander verbinden. Konnektoren wurden als Linien mit Pfeilspitze modelliert, wobei die Spitze andeutet, in welche „Richtung“ die Verbindung verläuft und zum Beispiel die Weitergabe von Daten fließt. Insgesamt verfügen unsere Landkarten über sechs verschiedene Arten von Konnektoren.
Trotz dieser Detailliertheit zeigen sich für die letztendliche Visualisierung (Abb. 6) weiterhin eine Reihe von Blindstellen oder Unklarheiten darüber, an welchen Stellen zum Beispiel bestimmte Akteur*innen zu verorten sind oder welche Daten tatsächlich an bestimmten Stellen ankommen. In der weiteren Analyse und Diskussion wurden uns entsprechend regelmäßig Notwendigkeiten der weitergehenden visuellen „Schärfung“ oder Modifizierung deutlich – bezüglich derer wir allerdings im Rahmen der Projektkapazitäten auch immer wieder an unsere Grenzen kamen.
So diskutierten wir beispielsweise die Möglichkeit, über die Abbildung stärker sichtbar zu machen, welche Informationssysteme welche Form selektiver Sichtbarkeit von Schule produzieren, und hierfür die gestrichelte Linie zwischen Schul- und Behördenkontext als „Grenze“ zu nutzen. Untis – das in dem abgebildeten Bundesland nicht unmittelbar mit anderen Systemen verzahnt, sondern tatsächlich nur partiell verbunden ist – produziert in diesem Sinne an dieser Grenze ein anderes Datenset über die Schule als andere von der Behörde genutzte statistische Erhebungen, aber auch als Leistungstests oder Inspektionen. Auch sind hier in vielen Fällen unterschiedliche Akteur*innen, Prozesse oder Dateninfrastrukturen anderer organisationaler Kontexte involviert. Ein anderer Vorschlag war, stärker auf die globalen Funktionen der Datenproduktion (insbesondere auf Datenmanagement) zu fokussieren und die unterschiedlichen organisationalen Ebenen aus dieser Perspektive heraus aufzuschlüsseln. Einig waren wir uns in der Diskussion am Ende, dass mit der Visualisierungsversion, wie hier abgebildet, tendenziell „zu viel gewollt wurde“.
Die Erprobung der Visualisierung war trotz dieser tendenziellen Sackgassen dennoch sehr lehrreich. So zeigte sich beispielsweise, dass eine entscheidende Facette von Dateninfrastrukturen kaum modellierbar war, nämlich ihre kontinuierliche Veränderung bzw. ihre dauerhaft dynamische „Hervorbringung“. Dies bezieht sich nicht nur darauf, dass die involvierten Akteur*innen Dateninfrastrukturen immer wieder neu und auch immer wieder anders erzeugen – wobei, wie oben erläutert, zahlreiche Spannungen oder Ambivalenzen entstehen –, sondern dass es eine Reihe von Akteur*innen und Prozessen – zum Beispiel im Anforderungsmanagement – gibt, die dezidiert an der kontinuierlichen Veränderung der Infrastruktur arbeiten, zum Beispiel in Richtung weiterer Verdichtung, Ausweitung oder Standardisierung. Dies bedeutet, mit jedem Modellierungsversuch wird immer nur eine – im Moment der Visualisierung schon wieder veraltete – Momentaufnahme erstellt, während gleichzeitig kaum möglich scheint, derartige „Veränderungsarbeit“ visuell zu erfassen.
3.4 Beobachtungen der „produktiven Hinterbühne“ von Unterrichtsausfalldaten: Das Beispiel der „Übergabe“ von Untis-Daten an die Schulbehörde
Generell ergaben die Interviews in den Schulen bereits nach kurzer Zeit einige interessante Befunde. Einer dieser Befunde war, dass die meisten Interviewpartner*innen nur über wenig Kenntnis zu Untis-Datenflüssen verfügen. Die Interviewpartner*innen bezogen sich entsprechend primär auf ihre eigene Rolle bzw. Wahrnehmung der Softwarenutzung und -funktionalität, ohne zu wissen, wie es „danach“ weitergeht oder auch „woher“ die Daten kommen. Obgleich wir in jeder Schule mit mehreren Funktionsträger*innen sprachen und entsprechende „Puzzleteile“ der Datenflüsse zusammensetzen konnten, verblieben so stets gewisse Zwischenschritte im Dunkeln. In den Behörden manifestierte sich diese Unklarheit zum Teil noch stärker, sodass es uns bis zuletzt in keinem Bundesland möglich war, den tatsächlichen Datenfluss zwischen Unterrichtsausfalldaten-Produktion in der Schule bis hin zu der finalen Nutzung zum Beispiel durch die Schulaufsichten vollständig zu rekonstruieren.
Des Weiteren beobachteten wir in den Schulen, dass das Handeln und individuelle Entscheiden mit und über Daten stark über (subjektive) Annahmen darüber geleitet werden, was auf der „anderen Seite“ mit den Daten passieren bzw. was dies für die eigene (individuelle) Person oder die eigene Schule bedeuten könnte. Der individuelle Kontext bzw. auch die individuellen Werte der interviewten Akteur*innen führten hierbei durchaus zu sehr unterschiedlichen Antizipationen und entsprechend unterschiedlichen Datenpraktiken und Bewertungen der genutzten Informationssysteme, auch innerhalb derselben Schule.
Neben diesen individuellen Unterschieden werden die Datenpraktiken in den einzelnen Schulen sehr stark von den systembedingten Regularien des jeweiligen Bundeslandes geprägt. Gemeint sind insbesondere die oben beschriebenen Übertragungsrhythmen von Unterrichtsausfalldaten an die Behörde sowie deren Kategorisierung und Veröffentlichung. Gerade die (vorgegebene) Kategorisierung scheint etwas zu sein, das bei den Datenproduzent*innen bzw. denjenigen, die die Daten an die Behörde senden müssen, starke Antizipationen hervorruft. Ebenso scheinen die Datenpraktiken sehr stark beeinflusst davon, ob die Übertragung der Daten (teil)automatisiert erfolgt oder aber ein hohes Maß händischer „Anpassungsarbeit“ benötigt wird.
Wie Unterrichtsausfall als solcher einen hochpolitischen und damit sehr wertvollen Analysegegenstand für Datafizierung aus einer critical data studies Perspektive darstellt, so erwies sich vor allem die Schnittstelle „Übergabe von Unterrichtsausfalldaten einer Schule an die Schulbehörde“ als entsprechender Moment „im Kleinen“, in dem zahlreiche Spannungen sichtbar werden. Entsprechend betrachteten wir diesen Moment der Datenflüsse im Rahmen der Analysen genauer und konnten hierbei insgesamt drei „Typen“ von Datenflüssen und entsprechender Datenpraktiken in den Schulen kontrastieren: Im ersten Fall (Hessen) bleiben Unterrichtsausfalldaten in der Schule und werden nur sporadisch an die Behörde übergeben; im zweiten Fall (Brandenburg, Bremen) findet eine regelmäßige, aber punktuell-aggregierte Übertragung an Schulverwaltungssysteme statt; im dritten Fall (Hamburg) ist die dauerhafte Übertragung fest im System implementiert und größtenteils automatisiert.
Für den ersten Fall (Hessen), bei dem Daten nur weitergegeben werden, wenn beispielsweise massiv Unterricht ausfällt oder Eltern sich beschweren – keine bis anlassbezogene Übertragung – zeigten die Analysen, dass mögliche behördliche Reaktionen auf Unterrichtsausfalldaten für die Interviewten maximal als diffuser Referenzpunkt bei der Beschreibung von Datenpraktiken in Erscheinung traten. Im Rahmen der Interviews mit den schulischen Lehrkräften und Schulleitungen wurde dies vor allem als erweiterte Freiheit zum Beispiel für die Vertretungsplaner*innen beschrieben. Diese können das „Problem“ Unterrichtsausfall innerhalb ihrer Schule ziemlich autonom und in Eigenregie bearbeiten und so „bedarfsgerechter“ externe Ersatzkräfte einbestellen, gegebenenfalls auch früher als „vorgesehen“:
Das heißt, man soll erstmal formal die Kollegen bis zu ihrer Schmerzgrenze entsprechend zum Vertreten einsetzen. Und dann eben erst die [externen Ersatzkräfte]. Das […] mache ich nicht immer so. Einfach um das Kollegium auch entsprechend auch dort entlasten zu können. Das könnte im Nachhinein, wenn einmal eine Prüfung käme, müsste ich die Daten ausgeben und dann könnte es nachgeprüft werden. Aber das ist eben, da sind wir nicht gläsern zum Glück, sage ich einmal. (Schulleitung, Hessen, OI_20210419_B4_S3/SL).
Das Zitat zeigt gleichzeitig, dass datenbasierte Handlungen durch die Behörde (hier: „Prüfung“) durchaus als Möglichkeit in Betracht gezogen werden; jedoch scheint dieses Szenario in der Realität so wenig Relevanz zu haben, dass die Schulleitung ihren Entscheidungsbereich als „geschützt“ (hier: „nicht gläsern“) betrachtet.
Etwas anders sieht es im zweiten Fall (Brandenburg und Bremen) aus, in dem Schulen jeweils monatlich oder halbjährlich ihre aggregierten Unterrichtsausfalldaten an die Schulbehörde schicken müssen, also eine regelmäßige, aber punktuelle Übertragung stattfindet. Gleichzeitig erfordert die Übertragung in diesen Bundesländern einen teils händischen Datentransfer von Untis ins Schulverwaltungssystem. Erst von Letzterem aus kann die Behörde die Daten „in Empfang nehmen“ und für ihre Zwecke weiterverarbeiten. Wie die Analysen zeigten, kommt es gerade bei dieser Transferaktivität jedoch zu einer ganzen Reihe an Spannungen sowie zu Praktiken, die die politischen bzw. sozial bedingten Aspekte des Datenflusses verdeutlichen. So berichtet beispielsweise eine Schulleitung von einer starken Skepsis gegenüber „Datenverzerrung“ als Resultat automatischer Datenübertragung, weil die Kategorien von Unterrichtsausfallerfassung in Untis und dem Schulverwaltungssystem nicht identisch seien – etwas, was im Rahmen der Übertragungsarbeit sichtbar würde:
[I]ch nehme mir die Vertretungsstatistik, die mir Untis anbietet und übersetze die quasi in die Vertretungsstatistik, die das Land von uns fordert. (Schulleitung, Brandenburg, I_20201012_S1/SL)
Eine andere Schulleitung äußerte sich ähnlich:
Ein Computer versteht manchmal nicht, was hier so im realen Leben los ist. Und wenn man das einfach so auf Knopfdruck macht, dann spiegelt das nicht die Realität wider. (Schulleitung, Bremen, I_20191217_B2_S2/SL)
Der Vorgang des Übertragens wird von beiden Schulleitungen als komplexe Übersetzungsarbeit beschrieben und im zweiten Zitat gleichzeitig mit der Sorge verbunden, dass sich die „klaren Aussagen“, die eine Statistik „will“, nicht mit der „bunten vielfältigen Schule“ abbilden ließen (I_20191217_B2_S2/SL). Diese Sorge ist interessanterweise nicht konkret bezogen auf befürchtete Reaktionen der Schulaufsicht, sondern sie verdeutlicht vielmehr ein allgemeines Ringen mit der Modellierung von Datensystemen, über welche „auf der anderen Seite“ Statistiken erstellt werden, denen dann eine gegebenenfalls falsche Bedeutung zugeschrieben werden könnte.
Im dritten Fall (Hamburg) findet eine regelmäßige – konkret wöchentliche – Übertragung von Unterrichtsausfalldaten statt, die gleichzeitig teil-automatisch (auf Knopfdruck) erfolgt, da es eine entsprechende Datenschnittstelle zwischen Untis und dem Schulverwaltungssystem des Bundeslandes gibt. Dies bedeutet, eine zusätzliche Bearbeitung der Daten durch die Schule ist unnötig und damit auch jede Form der Übersetzungsarbeit. Interessanterweise – und im Vergleich zum zweiten Fall auch ein wenig überraschend – problematisieren die Schulleitungen in diesem Bundesland eine mögliche Datenverzerrung durch die Modellierung des Systems nicht. Stattdessen berichten sie von Datenpraktiken, die gleichzeitig in zwei Richtungen gehen. Zum einen scheint die automatisiert-wöchentliche Übertragung zu einer deutlich schärferen Kontrolle der Schulen von Seiten der Behörde zu führen, welche diese Daten unmittelbarer in ihr Handeln einfließen lassen (können):
[W]ir müssen jeden Freitag, müssen wir bei unserem Programm auf den Knopf drücken und die Ausfallzahlen an die Behörde melden und wenn die schlecht sind, kriegen wir auch da ein paar Tage später einen Anruf und dann wird gefragt: Warum fällt so viel Unterricht aus. So. Also da ist eine sehr enge Kontrolle. (Schulleitung, Hamburg, OI_I20201126_B3_S3/SL)
Von dieser Art der engen Kontrolle wurde uns in keinem der anderen Bundesländer berichtet. Zum anderen wird aber auch berichtet, dass die regelmäßige Datenübertragung eine Möglichkeit sei, die sich gezielt einsetzen ließe, um „auf der anderen Seite“ auf Probleme in der Schule aufmerksam zu machen und Schulaufsichtshandlung einzufordern:
Es [ist] manchmal auch wichtig, dass die Behörde sieht, wie groß die Belastung in der Schule auch ist. Und dann schicken wir sozusagen auch gezielt schlechte Daten ab. (Schulleitung, Hamburg, OI_20201126_B3_S2/SL).
Gerade das zweite Zitat verdeutlicht also, dass eine teilautomatisierte Datensystemlösung zwar händische Datentransfers überflüssig macht, dies aber nicht automatisch bedeutet, dass keine menschlich geprägte Datenübersetzung oder -anpassung mehr stattfindet. Begründet wird dies – wie auch im zweiten Fall – damit, dass die andere Seite die Realität von Schule richtig einschätzen soll. Anders als im zweiten Fall wird hier aber nicht befürchtet, dass das System diese Realität nicht richtig darstelle, sondern das System wird genutzt, um gezielt ein bestimmtes Bild an die Schulaufsicht zu vermitteln, aus dem heraus Handlungsdruck antizipiert wird. Vermuten lässt sich, dass die hohe Aktualität der Daten in diesem Zusammenhang eine nicht zu unterschätzende Rolle spielt, da die Schulen diese gegebenenfalls als generell passgenauer einschätzen als aggregierte Statistiken, wie sie im zweiten Fall verwendet werden.
Insgesamt zeigt die dargestellte Kontrastierung der drei Fälle von Datenflüssen zwischen Schule und Schulaufsicht via Untis bzw. dem spezifischen Schulverwaltungssystem beispielhaft, wie stark unterschiedliche Datenpraktiken sowohl durch die Gestaltung der Dateninfrastruktur – zum Beispiel Übertragungsrhythmen oder automatisierte Datenschnittstellen – als auch durch die dadurch hervorgerufenen Antizipationen bzw. Referenzrahmen geprägt werden. Sicherlich spielt die politische Gestaltung der Schulaufsicht ebenso eine zentrale Rolle (stark datenorientiert handelnde Schulaufsicht; siehe Beitrag Hartong & Dabisch 2023 in diesem Buch, Kap. „Datafizierte Schulaufsicht?! Zur Erfassung des komplexen Zusammenspiels von wirkmächtigen Dateninfrastrukturen und vielfältigen Datenpraktiken“).
Schließlich ist anzumerken, dass Daten(infrastrukturen) von Unterrichtsausfall an zahlreichen Stellen mit anderen Daten(infrastrukturen) überlappen, aber auch mit diesen brechen – zum Beispiel, wenn andere Daten übertragen werden, aber Unterrichtsausfalldaten nicht. Derartige Überlappungen und Brüche finden sich nicht nur auf bzw. in unterschiedlichen organisationalen Ebenen und Kontexten der Schule, sondern ebenso in den Behörden bzw. Ministerien, welche Daten aus den Schulen für Steuerung bzw. Verwaltung nutzen. Mit anderen Worten zeigte sich, was Helene Ratner und Mie Plotnikof (2021) als „partial connections“ beschreiben, das heißt, dass Dateninfrastrukturen nicht nur Verbindungen oder Kontinuitäten herstellen, sondern immer auch Trennungen oder Diskontinuitäten, und zwar sowohl beabsichtigt als auch unbeabsichtigt.
Insgesamt trug unsere Fallstudie also einerseits dazu bei, genau dasjenige kontextuelle Wissen zu Datenflüssen zu generieren, welches der ursprüngliche Visualisierungs- bzw. Modellierungsversuch verwehrte. Andererseits zeigte sich jedoch auch im Rahmen der Erhebungen, dass Modellierung bzw. Visualisierung im Grunde unverzichtbar sind, um sowohl irgendeine Form der Vogelperspektive – pro Schule, pro Bundesland sowie insgesamt – zu erstellen, als auch, um Datenflüsse analytisch „bearbeiten“ zu können. Da es, wie oben dargestellt, in der Literatur bislang jedoch kaum Beispiele zur Vorbildnahme gibt, wie Datenflüsse aus einer critical data studies Perspektive heraus visualisiert werden können, experimentierten wir im Anschluss an die Interviews entsprechend mit verschiedenen Techniken und Ansätzen, darunter Post-It-Sortiertechniken, Mindmaps, Datenfluss- sowie Prozessdiagrammen. Die Idee war hierbei, im Zusammenspiel aus qualitativen „Tiefenbohrungen“ und analytischer Generalisierung „alternative“ Visualisierungen zu entwickeln, die die „Hinterbühne“ von Datenflüssen in ihrer konstitutiven Wirkung auf Datafizierung stärker mit einbezieht. Im folgenden Abschnitt zeigen und diskutieren wir ein Beispiel für eine derartige Visualisierung.
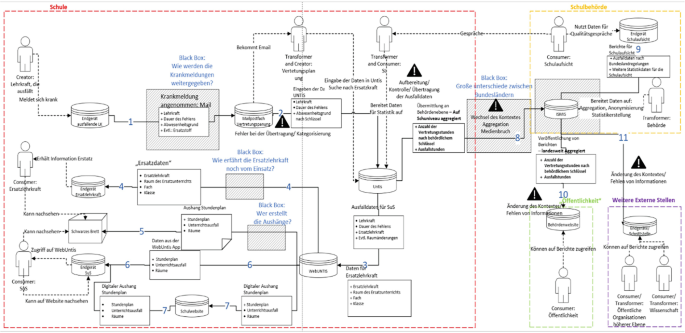
3.5 Alternativer Visualisierungsversuch II: Unterrichtsausfalldaten im „unterbrochenen“ Fluss
Neben dem im letzten Abschnitt dargestellten Beispiels des Übergangs von Untis-Daten von der Schule an die Behörde gab es im Rahmen der Analysen zahlreiche weitere Beispiele für Spannungen, Konflikte oder aber prägende, aber tendenziell unsichtbare Entscheidungsmomente, welche die Datenflüsse von Unterrichtsausfalldaten systematisch mit konstituieren. Entsprechend versuchten wir im Kontext unserer Analysen, diese Vielfältigkeit von Datenpraktiken bzw. „prägenden Momenten“, systematischer zu erfassen und hierfür ein visuelles Modell zu entwickeln (Abb. 7). Konkret lehnten wir uns hierbei an die Notation zu Datenflüssen von Eleftheriou et al. (2018) an, die wir im Rahmen von Abschnitt zwei bereits erläutert haben (Abb. 2), und entwickelten diese weiter. Ziel war auch, Bundeslandunterschiede insoweit zu abstrahieren, dass eine „typische“ Modellierung, die so oder so ähnlich in allen Bundesländern zu finden ist, erreicht wird.
Zunächst verdeutlicht die Abb. 7 unmittelbar die enorme Komplexität, die mit der Produktion und (Weiter-)verarbeitung von Untis-Daten zusammenhängt, darunter eine Vielzahl von involvierten Personen, darunter erkrankte Lehrkräfte, Ersatzlehrkräfte, Schüler*innen, Vertretungsplaner*innen, Schulleitungen oder weitere Personenkreise außerhalb der Schule. Hierbei sind zunächst ausschließlich Personen berücksichtigt worden, welche im Rahmen der Herstellung des Datenflusses eine dezidierte Funktion übernehmen. Wie wir weiter unten diskutieren, bedeutet dies jedoch beispielsweise, dass Sekretariate in der Abbildung nicht auftauchen, obwohl sie im Rahmen der Verarbeitung von Unterrichtsausfall etwa in aller Regelmäßigkeit einspringen, wenn der Datenfluss „hakt“: Sie telefonieren fehlenden Lehrkräften hinterher, organisieren spontan Ersatz aus dem Lehrer*innenzimmer, klären Schüler*innen über Stundenplanänderungen auf oder übernehmen zur Not auch selbst die Aufsicht über eine Klasse.
Des Weiteren illustriert die Abb. 7 eine Reihe von digitalen – zum Beispiel Endgerät, Homepage – aber auch analogen – zum Beispiel schwarzes Brett – Artefakten, die neben Untis als Software für den Datenfluss relevant sind. Mittels der rechteckigen Kästen haben wir systematisiert, welche Daten an welchen Stellen „weitergegeben“ (Aufzählungspunkte) und welche ergänzt bzw. modifiziert werden (Plus) – und damit indirekt auch, welche Daten „verloren gehen“. So gibt beispielsweise der*die Vertretungsplaner*in den Abwesenheitsgrund der Lehrkraft in Untis nicht (mehr) als Fließtext ein, mittels dessen sich die Lehrkraft zum Beispiel per E-Mail abgemeldet hat, sondern strukturiert den Grund digital entlang vorkategorisierter Schlüssel, welche wiederum grundlegend sind für die hieraus zu generierenden Statistiken. Mit anderen Worten weisen derartige Stellen unmittelbar auf Entscheidungsmomente hin, die eine Tiefenbohrung gewinnbringend erscheinen lassen.
In ähnlichem Sinne haben wir in der Abb. 7 weitere Modellierungselemente kreiert, darunter schwarze Dreiecke mit Ausrufezeichen, welche im Rahmen unserer Analysen auf Spannungsreichtum hingewiesen haben, etwa das oben illustrierte Beispiel der Datenübertragung an die Schulbehörde. Auch wurden die oben bereits erwähnten black boxes nun auch visuell einbezogen (graue Kästen), das heißt Stellen, an denen der Datenfluss bis zuletzt unklar geblieben ist oder aber, an denen sich so starke Unterschiede zwischen den Bundesländern oder individuellen Schulen zeigten, dass diese nicht in eine generalisierte Abbildung überführbar waren. Schließlich versuchten wir, unterschiedliche Referenzrahmen, die uns bei den Analysen begegneten, als farbige Kästen zu visualisieren. Derartige Grenzen sollen prägnante Unterschiede in den Handlungslogiken der am Datenfluss beteiligten Akteur*innen verdeutlichen und umfassen neben den Rahmen „Schule“ und „Behörde“ etwa auch die „Öffentlichkeit“. Sicherlich sind derartige Referenzrahmen hier sehr grob gewählt und ließen sich innerhalb der einzelnen Kontexte weiter verfeinern.
Insgesamt betrachten wir die Abb. 7 einerseits als einen wichtigen Schritt in Richtung „Sichtbarmachen“ zentraler Aspekte von Datenflüssen, nämlich den beschwerlichen und mitunter spannungsreichen Datenpraktiken unterschiedlichster Akteur*innen und Relevanzrahmen, die gemeinsam mit digitalen Infrastrukturen einen Datenfluss produzieren. In diesem Sinne diente uns die Visualisierung gleichzeitig als wertvolle Analysemethode, als konzeptuelle Rahmung empirischer Untersuchungen sowie als Kommunikationswerkzeug für die Darstellung zentraler Ergebnisse. Die Abbildung bzw. die Praktiken der Modellierung weisen aber auch unmittelbar auf mehrere Nebeneffekte bzw. Herausforderungen hin: So stellten wir – wie auch bei anderen Abbildungsversuchen fest, dass auch bei größter Anstrengung viele wirklich interessante Details – wie die oben erwähnten Praktiken von Sekretariaten – schlichtweg nicht darstellbar waren bzw. nur zum Preis einer vollständig unübersichtlichen Komplexität. Dies ist wenig überraschend, schließlich dienen Modellierungen bzw. Visualisierungen der systematischen Vereinfachung komplexer Praktiken. Wenn es bei einer Abbildung jedoch darum gehen soll, die Wirkmächtigkeit von Vielfältigkeit bzw. Ambivalenz in den Vordergrund zu stellen, kann die Notwendigkeit der visuellen Vereinfachung extrem kontraproduktiv sein. Hierzu gehört dann auch das Einfügen einer Art „Leserichtung“, was in unserem Fall dazu führte, dass der Datenfluss am Ende doch wieder stark funktional erscheint – etwa durch die Einfügung von Abschnitten (Zahlen 1–11).
4 Reflexionen und Ausblick: (Wie) lassen sich Datenflüsse aus einer critical data studies Perspektive erfassen und modellieren?
Ziel dieses Kapitels war es, anhand der Forschungsprozesse und Analysen im DATAFIED-Verbund, Möglichkeiten und Herausforderungen der Erfassung und Modellierung von Datenflüssen – als Kerndimension von Dateninfrastrukturen – aufzuzeigen und zu diskutieren. Ausgangspunkt war hierbei eine Leerstelle in der Forschung, bei der Modellierungen bzw. Visualisierungen bislang einerseits vor allem aus funktionaler Perspektive heraus erstellt oder aber – im Rahmen der critical data studies – als Element von Datafizierung kritisch in den Blick genommen werden. Weniger wurden Modellierungen bisher als eigenständiger Gegenstand bzw. als Methode thematisiert, um alternative Sichtweisen beispielsweise auf datafizierte Schule zu eröffnen, welche ein besseres Verständnis für die Wirkmächtigkeit, aber ebenso für die datenpraktische Vielfältigkeit (z. B. Förschler et al. 2021) auf der „Hinterbühne“ von Datenflüssen fördern. Entsprechend zielten wir im Rahmen von DATAFIED darauf ab, nicht nur möglichst tiefe Einblicke auf diese Hinterbühne zu erhalten, so etwa durch Dokumentenanalysen, Interviews oder teilnehmenden Beobachtungen. Sondern wir versuchten ebenso, eigene Formen derartiger Modellierung bzw. Visualisierung zu entwickeln.
Gleichzeitig zeigten diese Versuche, dass zumindest mit den uns zur Verfügung stehenden Techniken immer nur ein Ausschnitt der Akteur*innen, Praktiken, Arbeit oder Beziehungen sichtbar gemacht werden konnte, während andere unsichtbar blieben. Einerseits ging es hierbei darum, die „Lesbarkeit“ einer Modellierung zu gewährleisten. Andererseits manifestieren sich Datenflüsse und -infrastrukturen immer nur partiell und gleichzeitig hochgradig dynamisch, was in Modellierungen in der Form kaum abbildbar ist. Je stärker die Modellierung dabei versucht, eine „Vogelperspektive“ zu entwickeln (siehe Abb. 6), also kontextübergreifend zu strukturieren – und hierfür Artefakte heranzuziehen, die aus einzelnen dieser Kontexte heraus produziert wurden – desto weniger wird sie den tatsächlichen Manifestationen von Datenflüssen gerecht.
Trotz dieser Einschränkungen beurteilen wir die Arbeit „mit“ und „an“ Modellierungen von Datenflüssen als extrem gewinnbringend. Beiden hier dargestellten alternativen Modellierungsversuchen gelingt es, Facetten von Datenflüssen sichtbar zu machen, die normalerweise im Hintergrund liegen bzw. auch den an den Dateninfrastrukturen partizipierenden Akteur*innen nur zum Teil bewusst sind. Durch ihre Sichtbarmachung werden derartige Facetten wiederum als konstitutiv für den Datenfluss besprech- und diskutierbar. Wenngleich diese Facetten, wie gesagt, immer nur einen Ausschnitt darstellen, so können sie dennoch eine Auseinandersetzung mit Datenflüssen – und damit Datafizierung insgesamt – fördern. In diesem Sinne haben auch wir im Forschungsteam gerade dann viel über Datafizierung gelernt, wenn wir uns mit Fragen der Modellierung und Visualisierung aktiv auseinandergesetzt haben. Schlussfolgern lässt sich hieraus entsprechend, dass derartige „alternative“ Modellierungsversuche in der Praxis ebenfalls eine vielversprechende Methode darstellen können, um Praktiker*innen an die Auseinandersetzung – gerade über organisationale Kontexte und damit Relevanzrahmen hinweg – und die kritisch-reflektierende Gestaltung von Dateninfrastrukturen heranzuführen.
Gleichzeitig rahmt und unterstützt das Visualisieren im Sinne eines Rekonstruierens von Datenflüssen auch die Erhebung und Analyse hochkomplexer qualitativer Daten. Es hält Forschende dazu an, den Daten über ihre verschiedenen Stationen zu folgen. An Spannungsmomenten oder Momenten der Unklarheit eröffnen sich wiederum Möglichkeiten des Anhaltens, Beobachtens und Hinterfragens von Datenpraktiken, organisationalen Rollen, Akteur*innenkonstellationen oder Relevanzrahmen. Sicherlich sind die im DATAFIED-Verbund durchgeführten „Tiefenbohrungen“ eine verhältnismäßig aufwändige Variante derartigen Innehaltens und „Verstehenwollens“, die sich gegebenenfalls auch anders denken bzw. umsetzen lässt.
Abschließend wollen wir anmerken, dass wir mit unseren Untersuchungen bzw. Überlegungen zur Modellierung noch lange nicht am Ende angelangt sind. So lassen sich einige der genannten Probleme etwa durch interaktive Visualisierungselemente bearbeiten, die eine „Gleichzeitigkeit“ unterschiedlicher Lesarten im selben Visualisierungselement zulassen oder aber durch nutzungsbasierte Adaptivität gezielt produktive Irritationen erzeugen. Wenngleich wir derartige Visualisierungsansätze im Rahmen des DATAFIED-Verbunds nicht mehr umsetzen konnten, so hoffen wir dennoch, mit diesem Beitrag eine Grundlage geschaffen zu haben, an die zukünftige Forschung fruchtbar anknüpfen kann.
Literatur
Aula, V. (2019). Institutions, infrastructures, and data friction – Reforming secondary use of health data in Finland. Big Data & Society, 6(2), Advance online publication. https://doi.org/10.1177/2053951719875980
Bates, J. (2018). The politics of data friction. Journal of Documentation, 74(2), 412–429. https://doi.org/10.1108/JD-05-2017-0080
Bates, J., Goodale, P., & Lin, Y. (2015). Data Journeys as an approach for exploring the socio-cultural shaping of (big) data: The case of climate science in the United Kingdom. IConference 2015 Proceedings, Article 106. https://www.ideals.illinois.edu/handle/2142/73429
Bates, J., Lin, Y.-W., & Goodale, P. (2016). Data journeys: Capturing the socio-material constitution of data objects and flows. Big Data & Society, 3(2), Advance online publicaton. https://doi.org/10.1177/2053951716654502
Becker, J., Probandt, W., & Vering, O. (2012). Modellierungssprachen. In J. Becker, W. Probandt, & O. Vering, Grundsätze ordnungsmäßiger Modellierung (S. 4–30). Springer Berlin Heidelberg. https://doi.org/10.1007/978-3-642-30412-5_2
Bellenberg, G., & Reintjes, C. (2015). Die Bedeutung des Unterrichtsausfalls für den Bildungsauftrag der Schule: Eine steuerungstheoretische Betrachtung. Recht der Jugend und des Bildungswesens, 63(2), 160–172. https://doi.org/10.5771/0034-1312-2015-2-160
Brühwiler, C., Helmke, A., & Schrader, F.-W. (2017). Determinanten der Schulleistung. In M. K. W. Schweer (Hrsg.), Lehrer-Schüler-Interaktion (S. 291–314). Springer Fachmedien. https://doi.org/10.1007/978-3-658-15083-9_13
Chen, P. P.-S. (1976). The entity-relationship model—Toward a unified view of data. ACM Transactions on Database Systems, 1(1), 9–36. https://doi.org/10.1145/320434.320440
Diedrich, M. (2021). Eine verhängnisvolle Affäre? Zum Verhältnis von Bildungsforschung, Bildungspolitik, Bildungsverwaltung und Bildungspraxis. In D. Kemethofer, J. Reitinger, & K. Soukup-Altrichter (Hrsg.), Vermessen? Zum Verhältnis von Bildungsforschung, Bildungspolitik und Bildungspraxis (S. 19–32). Waxmann.
Edwards, P. N., Mayernik, M. S., Batcheller, A. L., Bowker, G. C., & Borgman, C. L. (2011). Science friction: Data, metadata, and collaboration. Social Studies of Science, 41(5), 667–690. https://doi.org/10.1177/0306312711413314
Eleftheriou, I., Embury, S. M., & Brass, A. (2016). Data Journey Modelling: Predicting Risk for IT Developments. In J. Horkoff, M. A. Jeusfeld, & A. Persson (Hrsg.), The Practice of Enterprise Modeling (Bd. 267, S. 72–86). Springer International Publishing. https://doi.org/10.1007/978-3-319-48393-1_6
Eleftheriou, I., Embury, S. M., Moden, R., Dobinson, P., & Brass, A. (2018). Data journeys: Identifying social and technical barriers to data movement in large, complex organisations. Journal of Biomedical Informatics, 78, 102–122. https://doi.org/10.1016/j.jbi.2017.12.001
Fickermann, D. (2021). Daten für Taten. Verbesserung der Datengrundlagen für zielgerichteteres politisches Handeln zur Eindämmung und Bewältigung der Folgen der Corona-Pandemie. Die Deutsche Schule. Zeitschrift für Erziehungswissenschaft, Bildungspolitik und pädagogische Praxis, 113(2), 227–242. https://doi.org/10.25656/01:22241
Förschler, A., & Hartong, S. (2020). Datenpraktiken des Schulmonitorings in staatlichen Bildungsbehörden—Beobachtungen jenseits des Regelkreises. In D. Fickermann, V. Manitius, & M. Karcher (Hrsg.), ’Neue Steuerung’—Renaissance der Kybernetik? (S. 41–57). Waxmann.
Förschler, A., Hartong, S., Kramer, A., Meister-Scheytt, C., & Junne, J. (2021). Zur (ambivalenten) Wirkmächtigkeit datengetriebener Lernplattformen: Eine Analyse des «Antolin»-Leseförderungsprogramms. MedienPädagogik: Zeitschrift für Theorie und Praxis der Medienbildung, 44, 52–72. https://doi.org/10.21240/mpaed/44/2021.10.28.X
Freund, J., & Rücker, B. (2012). Praxishandbuch BPMN 2.0. Hanser.
Gitelman, L., & Jackson, V. (2013). Introduction. In L. Gitelman (Hrsg.), „Raw data“ is an oxymoron (S. 1–14). The MIT Press. https://raley.english.ucsb.edu/wp-content/Engl800/RawData-excerpts.pdf
Grant, L. (2022). Reconfiguring education through data: How data practices reconfigure teacher professionalism and curriculum. In A. Hepp, J. Jarke, & L. Kramp (Hrsg.), The ambivalences of Data Power: New perspectives in critical data studies. Palgrave Macmillan.
Griesemer, J. (2020). A Data Journey Through Dataset-Centric Population Genomics. In S. Leonelli & N. Tempini (Hrsg.), Data Journeys in the Sciences (S. 145–167). Springer International Publishing. https://doi.org/10.1007/978-3-030-37177-7_8
Hartong, S. (2021). The power of relation-making: Insights into the production and operation of digital school performance platforms in the US. Critical Studies in Education, 62, 34–49. https://doi.org/10.1080/17508487.2020.1749861
Hartong, S., & Förschler, A. (2019). Opening the black box of data-based school monitoring: Data infrastructures, flows and practices in state education agencies. Big Data & Society, 6(1), Advance online publication. https://doi.org/10.1177/2053951719853311
Heinrich, M. (2021). Vom Ende der Schulentwicklung als Qualitätsentwicklung?: Ein persönlicher Rückblick auf die Schulentwicklungsdebatte der letzten zwanzig Jahre und ein Plädoyer für eine professionssensible Schulentwicklung. In A. Moldenhauer, B. Asbrand, M. Hummrich, & T.-S. Idel (Hrsg.), Schulentwicklung als Theorieprojekt (S. 291–313). Springer Fachmedien. https://doi.org/10.1007/978-3-658-30774-5_14
Hepp, A., Jarke, J., & Kramp, L. (Hrsg.). (2022). The ambivalences of Data Power: New perspectives in critical data studies. Palgrave Macmillan.
Ifenthaler, D. (2021). Ganzheitliche Schulentwicklung mittels Learning Analytics? In L. Humbert (Hrsg.), INFOS 2021 – 19. GI-Fachtagung Informatik und Schule. (S. 49–59). Gesellschaft für Informatik. https://doi.org/10.18420/INFOS2021_H300
Jarke, J., & Breiter, A. (2019). Editorial: The datafication of education. Learning, Media and Technology, 44(1), 1–6. https://doi.org/10.1080/17439884.2019.1573833
Jarke, J., & Breiter, A. (2021). Die Schule als digitale Bewertungsfiguration?: Zur Soziomaterialität von Algorithmen und Daten. MedienPädagogik: Zeitschrift für Theorie und Praxis der Medienbildung, 44, 140–159. https://doi.org/10.21240/mpaed/44/2021.11.01.X
Jarke, J., & Macgilchrist, F. (2021). Dashboard stories: How narratives told by predictive analytics reconfigure roles, risk and sociality in education. Big Data & Society, 8(1), Advance online publication. https://doi.org/10.1177/20539517211025561
Jones, M. (2019). What we talk about when we talk about (big) data. The Journal of Strategic Information Systems, 28(1), 3–16. https://doi.org/10.1016/j.jsis.2018.10.005
Kemethofer, D., Reitinger, J., & Soukup-Altrichter, K. (Hrsg.). (2021). Vermessen? Zum Verhältnis von Bildungsforschung, Bildungspolitik und Bildungspraxis. Waxmann.
Leonelli, S. (2013). Why the Current Insistence on Open Access to Scientific Data? Big Data, Knowledge Production, and the Political Economy of Contemporary Biology. Bulletin of Science, Technology & Society, 33(1–2), 6–11. https://doi.org/10.1177/0270467613496768
Leonelli, S. (2014). What difference does quantity make? On the epistemology of Big Data in biology. Big Data & Society, 1(1), Advance online publication. https://doi.org/10.1177/2053951714534395
Leonelli, S. (2020). Learning from Data Journeys. In S. Leonelli & N. Tempini (Hrsg.), Data Journeys in the Sciences (S. 1–24). Springer International Publishing. https://doi.org/10.1007/978-3-030-37177-7_1
Leonelli, S., & Tempini, N. (Hrsg.). (2020). Data Journeys in the Sciences. Springer International Publishing. https://doi.org/10.1007/978-3-030-37177-7_1
Lewis, S., & Hartong, S. (2021). New shadow professionals and infrastructures around the datafied school: Topological thinking as an analytical device. European Educational Research Journal, Advance online publication. https://doi.org/10.1177/14749041211007496
Macgilchrist, F., Hartong, S., & Jornitz, S. (2022). Algorithmische Datafizierung und Schule: Kritische Ansätze in einem wachsenden Forschungsfeld. In K. Scheiter & I. Gogolin (Hrsg.), Edition ZfE (Zeitschrift für Erziehungswissenschaft). Springer VS.
Medina Perea, I. A. (2021). Socio-material factors shaping patient data journeys in the United Kingdom. University of Sheffield.
Pietsch, M., van den Ham, A.-K., & Köller, O. (2015). Wirkungen von Schulinspektion. Ein Rahmen zur theoriegeleiteten Analyse von Schulinspektionseffekten. In M. Pietsch, B. Scholand, & K. Schulte (Hrsg.), Schulinspektion in Hamburg. Der erste Zyklus 2007—2013: Grundlagen, Befunde und Perspektiven. (S. 117–135). Waxmann.
Ratner, H., & Plotnikof, M. (2021). Technology and Dis/Organization: Digital data infrastructures as partial connections. Organization Studies, Advance online publication. https://doi.org/10.1177/01708406211053200
Scheer, A.-W. (2000). ARIS – business process modeling. Springer.
Sendzik, N., & Abendroth, S. (2016). Kommunale Bildungsberichte. Impulsgeber für eine datenbasierte Schulentwicklung? b:sl Beruf Schulleitung, 11(3), 35–37. https://doi.org/10.25656/01:12921
Sommerville, I. (2007). Software engineering (8th ed). Addison-Wesley.
Thiel, F., Tarkian, J., Lankes, E.-M., Maritzen, N., & Riecke-Baulecke, T. (2019). Strategien datenbasierter Steuerung zur Sicherung und Entwicklung von Schulqualität in den 16 Ländern – Zusammenfassung und Diskussion. In F. Thiel, J. Tarkian, E.-M. Lankes, N. Maritzen, T. Riecke-Baulecke, & A. Kroupa (Hrsg.), Datenbasierte Qualitätssicherung und -entwicklung in Schulen (S. 313–325). Springer Fachmedien. https://doi.org/10.1007/978-3-658-23240-5_8
Untis Baden-Württemberg GmbH. (2019). Untis Express [Produkt-Website]. Untis Baden-Württemberg GmbH. https://untis-baden-wuerttemberg.de/untis-express
van der Aalst, W. M. P., Desel, J., & Kindler, E. (2002). On the Semantics of EPCs: A Vicious Circle. Proceedings of the EPK 2002: Business Process Management using EPCs, 71–80.
Wacker, A., Maier, U., & Wissinger, J. (Hrsg.). (2012). Schul- und Unterrichtsreform durch ergebnisorientierte Steuerung. VS Verlag für Sozialwissenschaften. https://doi.org/10.1007/978-3-531-94183-7
Zakharova, I., & Jarke, J. (2022). Educational technologies as matters of care. Learning, Media and Technology, 47(1), 95–108. https://doi.org/10.1080/17439884.2021.2018605
Author information
Authors and Affiliations
Corresponding author
Editor information
Editors and Affiliations
Rights and permissions
Open Access Dieses Kapitel wird unter der Creative Commons Namensnennung 4.0 International Lizenz (http://creativecommons.org/licenses/by/4.0/deed.de) veröffentlicht, welche die Nutzung, Vervielfältigung, Bearbeitung, Verbreitung und Wiedergabe in jeglichem Medium und Format erlaubt, sofern Sie den/die ursprünglichen Autor(en) und die Quelle ordnungsgemäß nennen, einen Link zur Creative Commons Lizenz beifügen und angeben, ob Änderungen vorgenommen wurden.
Die in diesem Kapitel enthaltenen Bilder und sonstiges Drittmaterial unterliegen ebenfalls der genannten Creative Commons Lizenz, sofern sich aus der Abbildungslegende nichts anderes ergibt. Sofern das betreffende Material nicht unter der genannten Creative Commons Lizenz steht und die betreffende Handlung nicht nach gesetzlichen Vorschriften erlaubt ist, ist für die oben aufgeführten Weiterverwendungen des Materials die Einwilligung des jeweiligen Rechteinhabers einzuholen.
Copyright information
© 2023 Der/die Autor(en)
About this chapter
Cite this chapter
Jarke, J. et al. (2023). Zur Erfassung und Modellierung der „Hinterbühne“ von Datenflüssen: Das Beispiel Unterrichtsausfall. In: Bock, A., et al. Die datafizierte Schule. Springer VS, Wiesbaden. https://doi.org/10.1007/978-3-658-38651-1_3
Download citation
DOI: https://doi.org/10.1007/978-3-658-38651-1_3
Published:
Publisher Name: Springer VS, Wiesbaden
Print ISBN: 978-3-658-38650-4
Online ISBN: 978-3-658-38651-1
eBook Packages: Education and Social Work (German Language)






