Abstract
The ecosystems of the high mountain regions of Central Asia are rich in biodiversity and provide essential services, such as the regulation and provision of water for the population of the entire region. However, inappropriate land management of these fragile ecosystems combined with their vulnerability to climate change threats (e.g. melting glaciers, changes in water flow regime, droughts) decrease their resilience and thus, the ability to provide continued services to people. A BMUB (German Federal Ministry for the Environment, Nature Conservation, Building and Nuclear Safety) IKI (International Climate Initiative) funded and GIZ-led (Deutsche Gesellschaft für Internationale Zusammenarbeit GmbH) consortium explores the use of an Ecosystem-based Adaptation approach to help people adapt to the adverse impacts of climate change. It aims to strengthen the provision of ecosystem services and thereby enhance the livelihoods of the population depending on them. Although the application of potential ecosystem-based measures in Central Asia is not new, typically relevant climate risk information on people and ecosystems is not considered and thus, has a higher risk of introducing maladaptive interventions. This project used a modified form of the Open Standards for the Practice of Conservation to systematically develop and test an integrated planning framework that used climate risk information to identify key vulnerabilities of people and ecosystem services under several plausible climate change scenarios and developed potential adaptation options. The framework’s guidance can contribute to a paradigm shift: moving away from business as usual approaches to climate informed adaptation processes. In addition, it constitutes a cornerstone for building a bridge between international climate finance mechanisms and climate-informed adaptation of local communities.
Keywords
- Climate change
- Ecosystem-based Adaptation
- Open Standards
- High mountains
- Central Asia
This is a preview of subscription content, access via your institution.
Buying options
Tax calculation will be finalised at checkout
Purchases are for personal use only
Learn about institutional subscriptions







Notes
- 1.
This could be widened to also assess current and desired state of ecosystem service provision and communities.
- 2.
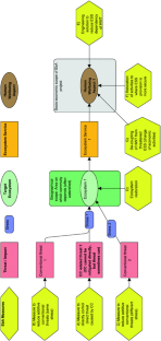
Only ecosystems are considered here although the same classification might apply to species, where these are relevant to EbA at all. The figure shows a simplified geographical scope with only one ecosystem affected by three threats (one CC related and two conventional), and providing one ESS supporting one HWT. Measures are linked to direct threats in this simplified scheme although in practice, they might well link to indirect factors that offer intervention points to address these.
- 3.
A stress is an impaired aspect of an ecosystem that results directly or indirectly from human activities (e.g. low population size; reduced river flows; increased sedimentation; lowered groundwater table level). It is generally equivalent to a degraded key ecological attribute (CMP 2013).
References
Conservation Measures Partnership (CMP). (2013). Open standards for the practice of conservation. Version3/April 2013. Conservation Measures Partnership (51 p). Downloaded on April 28, 2017 at http://cmp-openstandards.org/wp-content/uploads/2014/03/CMP-OS-V3-0-Final.pdf.
Convention on Biological Biodiversity (CBD). (2009). Ecosystem-based adaptation. Downloaded on April 28, 2017 at https://cmsdata.iucn.org/downloads/iucn_position_paper_eba_september_09.pdf.
Critical Ecosystem Partnership Fund (CEPF). (2016). Mountains of Central Asia. Accessed on April 20, 2017 at http://www.cepf.net/resources/hotspots/Europe-and-Central-Asia/Pages/Mountains-of-Central-Asia.aspx.
Doswald, N., Munroe, R., Roe, D., Giuliani, A., Castelli, I., Stephens, J., Möller, I., Spencer, T., Vira, B., Reid, H. (2014). Effectiveness of ecosystem-based approaches for adaptation: review of the evidence-base. Climate and Development, 6(2). dx.doi.org/https://doi.org/10.1080/17565529.2013.867247.
Global Administrative Areas (GADM). (2015). Boundaries without limits. Version is 2.8. Downloaded on April 24, 2017 at http://www.gadm.org/.
Hicks, C., Reid, H., Rivi, A. R., Bertram, M. (in prep). An inventory of tools and methodologies relevant for Ecosystem-based Adaptation (EbA) practitioners.
Lamoreux, J. A., Chatwin, M., Foster, C., Kakoyannis, C., Vynne, K., & Wolniakowski, C. et al. (2014). Overcoming the funder’s dilemma. Biological Conservation, 175, 74–81. Accessed on April 28, 2017 at http://www.sciencedirect.com/science/article/pii/S0006320714001682.
Margoluis, R., Stem, C., Swaminathan, V., Brown, M., Johnson, A., & Placci, G., et al. (2013). Results chains: A tool for conservation action design, management, and evaluation. Ecology and Society, 18(3), 22. Accessed on April 28, 2017 at https://www.ecologyandsociety.org/vol18/iss3/art22/.
Parrish, J. D., Braun, D. P., & Unnasch R (2003). Are we conserving what we say we are? Measuring ecological integrity within protected areas. BioScience, 53(9), 851–860. Accessed on April 28, 2017 at http://www.wec.ufl.edu/academics/courses/wis4554/WebUpdate/ReadingsWIS5555/Indicators/Parrish_et_al03%20Bioscience53_850.pdf.
Reyer, C. P. O., Otto, I. M., Adams, S., Albrecht, T., Baarsch, F., Cartsburg, M., et al. (2015). Climate change impacts in Central Asia and their implications for development. Regional Environmental Change. https://doi.org/10.1007/s10113-015-0893-z.
Salafsky, N. D., Salzer, A. J., Stattersfield, C., Hilton-Taylor, R., Neugarten, S. H. M., & Butchart, B., et al. (2008). A standard lexicon for biodiversity conservation: unified classifications of threats and actions. Conservation Biology, 22(4), 897–911. Accessed on April 28, 2017 at http://www.fosonline.org/wordpress/wp-content/uploads/2010/11/Classification-of-threats-and-actions.pdf.
Schwartz, M. W., Deiner, K., Forrester, T., Grof-Tisza, P., Muir, M. J., Santos, M. J., et al. (2012). Perspectives on the open standards for the practice of conservation. Biological Conservation, 155, 169–177.
World Bank (WB). (2015). Climate adaptation and mitigation program for the aral sea basin (CAMP4ASB). Environmental Management Framework, Vol. III. http://documents.worldbank.org/curated/en/729711468228293250/pdf/SFG1018-V3-REVISED-EA-P151363-Box396251B-PUBLIC-Disclosed-5-6-2016.pdf.
Wulffraat, S., & Morrison, J. (2013). Measuring biological indicators for status assessment of the heart of Borneo. Environmental Conservation, 40(3), 277–286.
Author information
Authors and Affiliations
Corresponding author
Editor information
Editors and Affiliations
Appendices
Annex 1: Temperature and Precipitation Projections for Pilot Areas in Tajikistan and Kyrgyzstan
The Center for Climate Systems Research conducted a detailed study on historical and projected temperature and precipitation for the pilot areas in Tajikistan and Kyrgyzstan. Below are tabulated summarized climate projections based on a suite of 21 climate models run under 2 RCP emissions scenarios. The results are presented as a most likely range of future climate change, reflecting the degree of uncertainty in the projections. The results within the most likely range, extending from the low estimate to the high estimate, can all be considered plausible futures.
Table X1: Temperature in Villages of Bash Kaiyndy
Projected annual and seasonal temperature in the villages in the early 21st century (2011–2040) and mid-21st century (2041–2070) in comparison to the 1980–2005 baseline. Projections show values that represent both the degree change in relation to the baseline (±°C) and estimated absolute future average temperature (°C) in each time slice. The table shows the most likely range of future climate changes. The low estimate in the range refers to the 25th percentile of model outcomes in greenhouse gas emissions scenario RCP 4.5, and the high estimate in the range refers to the 75th percentile of model outcomes in greenhouse gas emissions scenario RCP 8.5.
Villages | Baseline 1980–2005 ( °C) | 2011–2040 low estimate to high estimate | 2041–2070 low estimate to high estimate |
|---|---|---|---|
Annual | 2.0 | 2.9 to 3.8 °Ca (+0.9°C to +1.8 °C)b | 3.7 to 6.0 °C (+1.7 to 3.9 °C) |
Winter (Nov to Feb) | −12.3 | −11.5 to −10.6 °C (+0.7°C to +1.7) | −10.6 to −8.7 °C (+1.6 to +3.6) |
Spring (Mar to May) | 4.6 | 5.4 to 6.4 °C (+0.8 to +1.8) | 6.0 to 8.5 °C (+1.4 to +4.0) |
Summer (Jun to Aug) | 14.9 | 15.8 to 16.8 °C (+0.9 to +1.9) | 16.7 to 19.1 °C (+1.7 to +4.1) |
Autumn (Sept to Oct) | 7.6 | 8.6 to 9.4 °C (+1.1 to +1.8) | 9.6 to 11.8 °C (+2.1 to +4.3) |
Table X2: Precipitation in Villages of Bash Kaiyndy
Projected annual and seasonal precipitation in the villages of the Bash Kaiyndy project site in Kyrgyzstan in the early 21st century (2011–2040) and mid-21st century (2041–2070) in comparison to the 1980–2005 baseline. Projections show values that represent both the percentage change in relation to the baseline (%) and estimated absolute future average precipitation totals (mm) in each time slice. The table shows the most likely range of future climate changes. The low estimate in the range refers to the 25th percentile of model outcomes in greenhouse gas emissions scenario RCP 4.5, and the high estimate in the range refers to the 75th percentile of model outcomes in greenhouse gas emissions scenario RCP 8.5.
Villages | Baseline 1980–2005 (mm) | 2011–2040 low estimate to high estimate | 2041–2070 low estimate to high estimate |
|---|---|---|---|
Annual | 295 | 274 to 354 mma (−7 to +20%)b | 275 to 366 mm (−7 to +24%) |
Winter (Nov to Feb) | 46 | 47 to 58 mm (+2 to +25%) | 52 to 68 mm (+13 to +48%) |
Spring (Mar to May) | 105 | 105 to 126 mm (0 to +20%) | 109 to 138 mm (+4 to +32%) |
Summer (Jun to Aug) | 116 | 100 to 139 mm (−14 to +20%) | 93 to 129 mm (−20 to +11%) |
Autumn (Sept to Oct) | 28 | 22 to 31 mm (−20 to +12%) | 21 to 30 mm (−26 to +7%) |
Table X3: Temperature in Darjomj and Siponj Villages
Projected annual and seasonal temperature in the Darjomj and Siponj villages in Tajikistan in the early 21st century (2011–2040) and mid-21st century (2041–2070) in comparison to the 1980–2005 baseline. Projections show values which represent both, the degree change in relation to the baseline (±°C), and estimated absolute future average absolute temperature (°C) in each timeslice. The table shows the most likely range of future climate changes. The low estimate in the range refers to the 25th percentile of model outcomes in greenhouse gas emissions scenario RCP 4.5, and the high estimate in the range refers to the 75th percentile of model outcomes in greenhouse gas emissions scenario RCP 8.5.
Tajikistan | Baseline 1980–2005 ( °C) | 2011–2040 Low estimate to high estimate | 2041–2070 Low estimate to high estimate |
|---|---|---|---|
Annual | −0.6 | 0.4 to 1.3 °Ca (+0.9 to 1.9 °C)b | 1.3 to 3.7 °C (+1.9 to +4.4 °C) |
Winter (Nov to Feb) | −10.5 | −9.6 to −8.6 °Ca (+0.8°C to +1.8)b | −8.5 to −6.5 °C (+2.0 to +4.0) |
Spring (Mar to May) | −1.6 | −0.8 to 0.3 °C (+0.8 to +1.8) | 0.0 to 2.6 °C (+1.5 to +4.2) |
Summer (Jun to Aug) | 10.4 | 11.5 to 12.2 °C (+1.1 to +1.8) | 12.4 to 14.6 °C (+2.0 to +4.2) |
Autumn (Sept to Oct) | 4.3 | 5.4 to 6.4 °C (+1.2 to +2.1) | 6.5 to 9.5 °C (+2.3 to +5.2) |
Based on the projections, it appears likely that annual precipitation will increase overall, by as much as 20% in the 2011–2040 time slice, and by as much as 32% in the 2041–2070 time period.
Table X4: Precipitation in Darjomj and Siponj Villages in Tajikistan
Projected annual and seasonal precipitation in the Darjomj and Siponj villages in Tajikistan in the early 21st century (2011–2040) and mid-21st century (2041–2070) in comparison to the 1980–2005 baseline. Projections show values which represent both the percentage change in relation to the baseline (%), and estimated absolute future average precipitation totals (mm) in each timeslice. The table shows the most likely range of future climate changes. The low estimate in the range refers to the 25th percentile of model outcomes in greenhouse gas emissions scenario RCP 4.5, and the high estimate in the range refers to the 75th percentile of model outcomes in greenhouse gas emissions scenario RCP 8.5.
Tajikistan | Baseline 1980–2005 (mm) | 2011–2040 low estimate to high estimate | 2041–2070 low estimate to high estimate |
|---|---|---|---|
Annual | 601 | 582 mm to 719 mma (−3% to +20%)b | 591 to 796 mm (−2 to +32%) |
Winter (Nov to Feb) | 266 | 266 to 322 mm (0 to +21%) | 276 to 373 mm (+4 to +21%) |
Spring (Mar to May) | 249 | 245 to 292 mm (−2 to +17%) | 249 to 313 mm (0 to +26%) |
Summer (Jun to Aug) | 46 | 38 to 56 mm (−17 to +22%) | 32 to 60 mm (−29 to +31%) |
Autumn (Sept to Oct) | 40 | 33 to 49 mm (−17 to +23%) | 34 to 50 mm (−15 to +25%) |
Rights and permissions
Copyright information
© 2018 Springer International Publishing AG, part of Springer Nature
About this chapter
Cite this chapter
Schumacher, P. et al. (2018). Using the Open Standards-Based Framework for Planning and Implementing Ecosystem-Based Adaptation Projects in the High Mountainous Regions of Central Asia. In: Alves, F., Leal Filho, W., Azeiteiro, U. (eds) Theory and Practice of Climate Adaptation. Climate Change Management. Springer, Cham. https://doi.org/10.1007/978-3-319-72874-2_2
Download citation
DOI: https://doi.org/10.1007/978-3-319-72874-2_2
Published:
Publisher Name: Springer, Cham
Print ISBN: 978-3-319-72873-5
Online ISBN: 978-3-319-72874-2
eBook Packages: Earth and Environmental ScienceEarth and Environmental Science (R0)
