Abstract
This study addresses a crucial gap in current literature by examining the use of MyData-based health apps among individuals aged 50 and above in the UK and Nordic nations. With the advancement of personalized health technologies, understanding the factors influencing adoption among the elderly is essential. The research provides insights tailored to this demographic within the broader framework of digital health adoption. The primary scientific objective was to identify technological and health-related factors influencing the willingness of senior adults (50 and above) to use MyData-based preventive healthcare applications. The conditions for adoption, technological considerations, health-related variables, willingness to share MyData, and demographic variations were explored. Grounded in the Universal Theory of Acceptance and Use of Technology (UTAUT2) and Health Protection Motivation components, the research employed a quantitative approach, integrating a new concept called sharing personal data into the framework. Data collection occurred through an online survey in the UK and the Nordic region, yielding 374 responses from the Nordic sample and 1165 from the UK sample, resulting in a cleaned dataset of 1016. Findings revealed the significance of willingness to share MyData for both the UK and Nordic regions, with performance expectancy emerging as an outstanding technological factor for the Nordic population, but not for the UK. Across nations and genders, self-efficacy is portrayed as a strong driver in health-related aspects. These contribute to academic knowledge and have societal value by guiding the development of digital health solutions for the elderly, ultimately improving their quality of life and health outcomes.
You have full access to this open access chapter, Download conference paper PDF
Similar content being viewed by others
Keywords
1 Introduction
1.1 Overview
The pervasive integration of technology in our daily lives has transformed healthcare solutions, drawing significant attention to medical issues. The If Nordic Health Report 2023 [28] highlights prevalent health concerns, yet a considerable percentage (26%) of those experiencing health issues do not seek help. Confidence in the public healthcare system is relatively low, with only 45% expressing trust. The State of Health and Care of Older People, 2023 (abridged) [29] reveals high rates of long-term health conditions among individuals over 85 in England, demanding a revival of healthcare systems due to these failures.
The adoption of technology in healthcare, particularly mobile health apps, has expanded the reach of patient treatment beyond traditional one-on-one interactions. However, the aging population and healthcare capacity constraints underscore the need for preventive health applications. These apps collect personal data of individuals. The MyData approach suggests a human-centric personal data model, empowering individuals with their data, transitioning from mere protection to enabling individuals to utilize their data for their benefit [19]. Additionally, it calls for open ecosystems, challenging the dominance of large platforms and promoting individual control over data flow [27]. The MyData principles include human-centric control, individual integration, empowerment, portability, transparency, and interoperability [27]. The study innovatively incorporates the willingness to share personal data, identified as a significant factor to represent MyData approach, into traditional UTAUT2 constructs, adding a novel dimension. Additionally, the study addresses gaps by exploring the role of MyData in preventive healthcare, an aspect often overlooked in previous studies.
Prior research has primarily focused on specific geographic regions, prompting this study to conduct a comparative analysis between two areas. Notably, there is a scarcity of studies targeting the elderly population, with fewer quantitative studies exploring the consumer perspective.
While existing studies on MyData-based healthcare services predominantly originate from China and the USA, emphasizing a government-centered data policy, European countries follow the GDPR, making the MyData concept more applicable. Despite a limited number of studies on consumer adoption in EU countries, this study contributes valuable insights to the literature from a European perspective.
1.2 Related Work
Following thorough literature research, eight key ideas explaining the adoption of a technology were found. These are: Technology acceptance model (TAM), Theory of reasoned action (TRA), Theory of planned behavior (TPB), Motivational model, Combined TAM and TPB, Model of personal computer use, Diffusion of innovations theory and Social cognitive theory [26]. Every theory has a distinct origin and diverse variables that measure in different contexts.
Recently, all eight of the aforementioned theories were combined to create the Universal Theory of Acceptance and Use of Technology (UTAUT), which was established by [24]. They discovered that the UTAUT performed better than the eight separate models, and it is thought to be the most comprehensive acceptance model.
Nevertheless, diverse frameworks have been employed in numerous studies examining the acceptance of healthcare technology applications by consumers. Specifically, [17] and [4] exclusively delve into MyData-based healthcare applications, employing the UTAUT2 model due to its contemporary and superior performance in technology adoption studies. However, [17], in addition to UTAUT2, incorporates three constructs from health behavior theories, rendering it more specialized and tailored to the consumer perspective within the healthcare services sector. Consequently, this research draws substantial inspiration from [17], as it seamlessly integrates both technical and healthcare domains.
1.3 Theoretical Framework
The conceptual framework for this study is a modification of Koivumäki et al. [17] which integrates UTAUT2 and health protection motivation constructs. Figure 1 shows the proposed conceptual framework for this study.
Utaut2
The traditional constructs of Performance Expectancy (PE), Effort Expectancy (EE), Social Influence (SI), Facilitating Conditions (FC) of UTAUT2, along new construct, willingness to share personal data has been introduced based on findings of [25].
Performance Expectancy (PE).
Anticipated benefits of using technology in preventive eHealth services play a crucial role in influencing behavioral intention, as individuals expect assistance in avoiding illnesses through technological applications [11]. Numerous studies focusing on the acceptance of information technology and preventive eHealth have consistently identified performance expectancy as the most influential factor influencing behavioral intention [24].
• Hypothesis 1: Behavioral Intention (BI) is positively influenced by Performance Expectancy (PE).
Effort Expectancy (EE).
The perceived ease of usage, known as effort expectancy, significantly influences the acceptance of preventive eHealth services, particularly among older consumers [22]. Individuals are more likely to embrace a new system if its adoption is perceived as straightforward [23]. Difficulties encountered in utilizing preventive eHealth technology are frequently associated with users’ lack of familiarity with the internet in a broader context [13, 14]. The perception of a technology's ease of use is positively correlated with the intention to use that particular technology [24].
•Hypothesis 2: Behavioral intention (BI) is positively influenced by Effort expectancy (EE).
Social Influence (SI)
Various social circles, including friends, family, and healthcare professionals, significantly shape individuals’ perceptions and attitudes. Social influence, manifested through guidance and motivation, is identified as a positive factor influencing Behavioral Intention (BI) [18, 24].
•Hypothesis 3: Behavioral intention (BI) is positively influenced by Social influence (SI).
Facilitating Conditions
Users’ perception of organizational and technical support structures significantly impacts the utilization of preventive healthcare services. Facilitating conditions impact both the intention to use and the actual usage behavior of the health information system [1, 24].
•Hypothesis 4: Behavioral intention (BI) is influenced positively by Facilitating Conditions (FC).
Willingness to Share Personal Data
Upon understanding potential benefits and risks, many users express readiness to share data, with or without de-identification [25].
•Hypothesis 10: Behavioral intention (BI) is positively influenced by willingness to sharing Personal data (SP).
Health Related Constructs
The study incorporates three theories—Health Belief Model (HBM), Protection Motivation Theory (PMT), and Social Cognitive Theory (SCT) —to explore preventive eHealth.
The HBM looks at what makes people decide to do or not do health-related activities, emphasizing the idea that doing these activities can stop diseases. Perceived barriers, perceived benefits, severity, and vulnerability, with an added self-efficacy component from SCT forms the HBM. PMT was formulated to understand the impact of fears about health affect thoughts and actions, proposing that thinking about dangers and how well someone can handle them leads to the decision to adopt healthy behaviors. PMT considers factors like severity, vulnerability, response cost, response efficacy, and self-efficacy. SCT examines the intention to engage in health-protective activities, emphasizing self-efficacy and providing guidance for behavioral change [17].
Self-efficacy
Self-efficacy is the belief in effectively achieving positive outcomes which aligns with the Theory of Planned Behavior. It encourages ambitious goals, fosters learning, and positively influences the acceptance of preventive eHealth services. In adopting healthier habits through eHealth services, self-efficacy plays a crucial role, increasing the likelihood of success and the belief in improved health outcomes [21].
•Hypothesis 5: Behavioral intention (BI) is positively influenced by Self-efficacy (SE).
High self-efficacy plays a crucial role in overcoming cognitive barriers, as confident individuals see challenges as manageable and persist in pursuing goals [2]. In the context of protection motivation theory, individuals’ choices for preventive health actions are influenced by evaluating benefits and threats, with high self-efficacy reducing perceived barriers and increasing commitment to goals [8].
•Hypothesis 6: Perceived barriers (BA) are negatively influenced by Self-efficacy (SE).
Threat appraisals
Individuals who perceive a higher threat are more motivated to adopt healthy behaviors, expecting stronger intentions to engage in preventive health actions and encountering fewer obstacles in using eHealth services [12]. This holds true even for those with higher healthcare needs, although they may pay less attention to risks. Furthermore, individuals with heightened threat perceptions find preventive eHealth services more useful, particularly if they perceive high health threats [15].
•Hypothesis 7: Behavioral intention (BI) is positively influenced by Threat appraisals (TA).
•Hypothesis 8: Perceived barriers (BA) is negatively influenced by Threat appraisals (TA).
Perceived Barriers
Concerns regarding information and technology risks, lifestyle changes, and technological anxiety among elderly users contribute to cognitive barriers against adopting preventive eHealth services [9]. These barriers include fears of information misuse, invasion of privacy, equipment imprecision, and high costs [6, 12, 22]. According to the Health Belief Model, perceived barriers strongly affect the intention to adopt health-protective actions. Consequently, individuals facing obstacles in using preventive eHealth technologies, including MyData-based services, are likely to have minimal intention to engage in health behavior.
•Hypothesis 9: Behavioral intention (BI) is negatively influenced by Perceived barriers (BA).
2 Methods
2.1 Research Approach
The study aimed to understand the factors influencing elderly citizens (aged 50 and above) in adopting MyData-based preventive health applications. Data was collected through a quantitative, web-based survey accessible via mobile devices, following similar approaches used in previous studies [16, 17]. Quantitative research, known for its numerical data and statistical analysis, was chosen as it addresses questions about who, what, when, where, and how many elements are being examined [7]. This method, favored by businesses for decision-making, aligns with the study's focus on the customer perspective.
The survey underwent verification and refinement with collaboration from Professor Timo Koivumäki from Oulu Business School and Aki Kuivalainen from Predicell. Initially prepared in English, it was later translated into Finnish and Swedish. Google Forms facilitated data collection due to its accessibility and user-friendly nature. Purposive sampling targeted citizens aged 50 and above in specific Nordic and UK regions. Various channels, including LinkedIn, Facebook, Twitter, and university of Oulu staff emails, were utilized for distribution. Motivational incentives included Amazon gift cards for raffle winners. Privacy measures ensured complete anonymity, explaining the purpose of data collection and obtaining consent from participants, separate collection of email addresses for the raffle, storing data for a maximum of a year and compliance with GDPR. The survey covered three sections: demographic information with age gender and level of education, a five-point Likert scale questions section with 1 for Strongly disagree and 5 for Strongly agree, and a conclusion with the raffle draw link. The UK demographic section differed slightly, collecting only age and gender.
2.2 Data Collection and Analysis
The UK survey received 1165 responses over one week, with the first 352 lacking demographic details initially. The Nordic survey spanned four months, accumulating 374 responses—330 English, 40 Finnish, and 4 Swedish. After closing the surveys, data was downloaded and underwent initial cleaning in Excel, including dropping unnecessary columns and renaming headers. Further preprocessing in Python involved filtering out respondents below 50, discarding entries lacking age and gender in the UK dataset, converting gender and country columns to numeric format, and merging the datasets into one with 1016 records. The highest number of responses for the Nordic survey was collected from e-mail followed by Twitter, Facebook and LinkedIn. In the UK survey, Facebook and Reddit were the primary sources of responses.
Initially, a sample analysis was conducted to identify the gender distribution in each market and overall. Subsequently, the distribution of responses by country was examined. Structural Equation Modeling (SEM), based on maximum likelihood estimation, was applied to analyze the conceptual framework of the research, following the approach of [17] and [4] using SPSS AMOS 28. While the overall SEM for the conceptual framework exhibited a good fit, none of the latent variables showed a significant relationship with the dependent variable ‘behavioral intention.’ Consequently, separate SEM analyses were conducted for UTAUT2, and health behavior constructs to explore their impact on behavioral intention. Multi-group analysis was performed to assess the influence of country and gender on behavioral intention.
The data analysis involved three steps:
-
1.
Assessment of model fit:
-
•
Root Mean Square Error of Approximation (RMSEA): A low RMSEA value indicates a good fit, with a value below 0.8 considered reasonable [3].
-
•
Tucker-Lewis Index (TLI) and Comparative Fit Index (CFI): Values close to 0.95 for both TLI and CFI are indicative of a good fit [10].
-
2.
Confirmatory Factor Analysis:
This step examined the association of factors with latent variables, considering a confidence interval of 95%. P values below 0.05 were identified as significant, and insignificant relationships were omitted, repeating the analysis until all second-order constructs were significant.
-
3.
Hypothesis Validation using SEM:
SEM was conducted, and correlations between latent variables with behavioral intention were accepted if the p value was less than 0.05, considering a 95% confidence interval and a significance level of 0.05.
3 Results
3.1 Sample Characteristics
Figure 2 displays the breakdown of responses from the UK and Nordic countries. The majority of the data, constituting 72.5%, has been gathered from the UK, while the remaining 27.5% represents data collected from the Nordic population. Figure 3 illustrates the percentage distribution of gender in the overall dataset. The sample is predominantly composed of males (61.4%), followed by females (38.4%), with the remaining 0.2% representing others or individuals who chose not to specify their gender.
Figure 4 displays the gender breakdown in the UK, with the majority consisting of 60.2% males, 39.6% females, and 0.1% falling into the other/not disclosed category. This distribution mirrors that of the total dataset and the Nordic populations. Figure 5 illustrates the gender distribution in the Nordic population, highlighting male dominance at 64.5%, females constituting 35.1%, and the others/not disclosed category making up 0.4%.
3.2 Data Analysis Using SEM
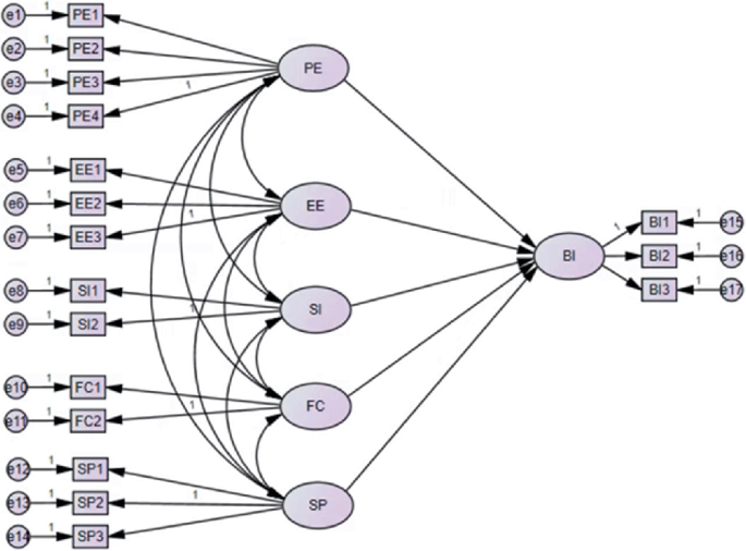
Figure 6 presents the path diagram illustrating the UTAUT2 constructs drawn using SPSS AMOS 28. The latent variables include Performance Expectancy (PE), Effort Expectancy (EE), Social Influence (SI), Facilitating Conditions (FC) from UTAUT2, and sharing personal data (SP). Each latent variable consists of second-order factors, such as PE1, PE2, PE3, and PE4 for performance expectancy, and so forth. The Behavioral Intention (BI) serves as the dependent variable and has three second-order factors. The curved double-headed arrows indicate the correlations between the latent variables.
SEM was conducted for the path diagram of health protection motivation constructs through a multi-group analysis for the UK group and Nordic group, considering both males and females. The model fit indices are detailed in Table 1. According to Table 6, the UTAUT2 model demonstrates a good fit for the UK sample, meeting the baseline comparison values, including an RMSEA below 0.8, a TLI nearly equal to 0.95, and a CFI equal to 0.95. In all the scenarios when applying UTAUT2 irrespective of country and gender, the second order factors showed significant positive relationship to the corresponding latent variable further validating the model.
The regression table (Table 2) for the UK group, utilizing maximum likelihood (ML) estimation, highlights the strength of the relationship, sign indicates the direction, Standard Error (S.E.), Critical Ratio (C.R.), and p-value of relationships between latent variables (PE, EE, SI, FC, and SP). Except SP other latent variables (PE, EE, SI, and FC) do not significantly impact behavioral intention.
Table 3 demonstrates significant positive associations among latent variables (PE, EE, SI, FC, and SP), indicating a robust interplay between these constructs.
Contrastingly, in the Nordic population (Table 4), performance expectancy (PE), willingness to share personal data (SP), and effort expectancy (EE) significantly influence behavioral intention. However, effort expectancy is negatively correlated with behavioral intention.
Table 5 confirms that all latent variables positively and significantly impact each other, emphasizing strong interrelations among the model's constructs.
For the entire male population (Table 6), the latent variables do not significantly influence behavioral intention.
Covariances in Table 7 reveal significant correlations among latent variables associated with PE, EE, SI, FC, and SP, indicating positive relationships.
Table 8 illustrates that among females, latent variables PE, EE, SI, and FC do not significantly impact behavioral intention. Still, SP is significant. Table 9 highlights positive associations between latent constructs, with statistically significant estimates, suggesting robust relationships among these constructs.
Figure 7 depicts the path diagram for the health protection motivation constructs model, featuring latent variables like Self-Efficacy (SE), Threat Appraisals (TA), and Perceived Barriers (BA), each with its set of second-order factors. Behavioral Intention (BI) serves as the dependent variable, connected to three second-order factors. Curved double-headed arrows denote correlations between the latent variables.
Structural Equation Modeling (SEM) was employed for the health protection motivation constructs path diagram using multi-group analysis, considering the UK group, Nordic group, males, and females. The model fit indices in Table 10 indicate a well-aligned health model with the UK sample, meeting baseline comparison values with RMSEA below 0.8, TLI nearly equal to 0.95, and CFI nearly equal to 0.95. Except for the Nordic group, in all other groups, all second-order factors (set, seh, tav, tas, bai, bap, bar, bata, batr) had a significant positive effect on their respective latent variables SE, TA, and BA.
In the UK population, Table 11 indicates that self-efficacy significantly influences behavioral intention, while threat appraisals and perceived barriers do not. Table 12 reports the covariances for UK using health model. For the Nordic group, an initial insignificant p-value for seh3 led to its removal, and in subsequent iterations, seh1 was also eliminated. The revised SEM analysis in Table 13 reveals that only self-efficacy significantly affects behavioral intention. TA and BA are not significant, with all second-order factors (post removal of seh3 and seh2) significantly influencing latent variables.
Table 14 highlights that threat appraisals significantly influence perceived barriers, while self-efficacy does not significantly impact threat appraisals or perceived barriers. In the male population (Table 15), all latent variables significantly impact behavioral intention, contrary to country-wise analyses. Notably, threat appraisals negatively affect behavioral intention. Table 16 indicates that perceived barriers significantly affect threat appraisals, while self-efficacy has no significant influence on either threat appraisals or perceived barriers. For females (Table 17), self-efficacy significantly affects behavioral intention, while TA and BA do not.
Table 18 confirms significant positive associations among all latent variables in the female population, with a negative association between SE and TA and also SE and BA.
3.3 Summary of Findings
The summary of the hypothesis validation under each group analysis is shown in Table 19. The Nordic population significantly embraces MyData-based healthcare applications when they perceive performance expectancy benefits in preventing illnesses, supporting the acceptance of H1. This contradicts [17], where performance expectancy was deemed non-significant, but aligns with [4], emphasizing its significance. Effort expectancy negatively affects behavioral intention in the Nordic population, implying an increased intention to use the application with higher perceived effort, though this seems logically implausible. This discrepancy leads to the rejection of H2, contrary to [17]. Social influence does not significantly impact behavioral intention in the Nordic population, contradicting H3 and aligning with [4] and [20]. Facilitating Conditions do not significantly influence behavioral intention in the Nordic population, leading to the rejection of H4, consistent with [17]. Self-efficacy positively influences behavioral intention in the overall UK population, Nordic population, and across genders, supporting H5. This concurs with [17] and [16]. Self-efficacy negatively influences perceived barriers among females and in the UK, corroborating H6 and aligning with [17]. In the male population, threat appraisals negatively impact behavioral intention, contrary to H7 and differing from [17].
Across all groups, threat appraisals positively influence perceived barriers, rejecting H8 and aligning with [17], suggesting that higher perceived threat correlates with more perceived barriers. Perceived barriers positively influence behavioral intention in the male population, rejecting H9 and presenting a contradictory outcome to [17]. The newly introduced construct, willingness to share personal data, significantly influences behavioral intention in the UK, Nordic, and female groups, supporting H10. However, it does not significantly influence behavioral intention in males.
4 Discussion
4.1 Managerial Implications
Given that performance expectancy lacks significance in the UK, marketing efforts should shift focus towards other aspects, particularly highlighting the privacy and security features of MyData applications. Healthcare providers should underscore the personal health outcomes of MyData applications rather than focusing on general illness prevention. The data privacy concerns in the UK should be acknowledged, necessitating the development of transparent policies and communication strategies to address these concerns. Service providers must emphasize the benefits and protective measures in place for personal data security.
The acknowledgment of performance expectancy influencing customer intention in the Nordic population underscores the importance of highlighting the advantages of eHealth services. Managers should continue promoting these perceived benefits to encourage adoption. Boosting the perceived benefits of the health application can increase the likelihood of user adoption. Strategies should concentrate on effectively communicating the advantages of the service to positively influence users’ intention to use it. Additionally, service providers must leverage the willingness to share personal data in the Nordic population, developing strategies that highlight the advantages of data sharing for personalized healthcare services. Privacy policies and security measures must be clearly communicated.
The acceptance of self-efficacy across genders in both countries suggests a consistent positive influence. Managers should reinforce users’ confidence in their ability to use eHealth services, with an emphasis on training or user-friendly interfaces. Sufficient training, guidance, and support are necessary to improve users’ self-efficacy and boost their confidence in utilizing the application.
For females, the significant role of self-efficacy in overcoming perceived barriers implies the need for tailored interventions and support systems to boost confidence among female users. The negative influence of self-efficacy on perceived barriers among females suggests that efforts to enhance women's confidence in using the application can help reduce perceived obstacles. Managers should focus on providing support, training, and resources to boost self-efficacy among female users, ultimately contributing to a more positive perception and lower perceived barriers, promoting greater acceptance and use of the application.
Development of user-friendly interfaces and educational materials addressing the specific needs and concerns of the elderly is crucial. Investments in technology enhancing the perceived advantages of MyData applications and providing clear benefits to users could be considered. Regular assessments and updates based on evolving user perceptions and preferences must be conducted. Prioritizing user education and awareness campaigns is essential. A user-centric approach that actively seeks feedback and incorporates user insights into the development and marketing processes should be adopted.
4.2 Theoretical Implications
The study investigated the viability of incorporating the UTAUT2 model with health protection motivation constructs to evaluate consumer behavior intention in both Nordic and UK samples. The results suggest that, specifically within these demographics, the UTAUT2 model exhibits superior performance compared to health constructs when augmented with the new component of willingness to share data. Also, the majority of the latent variables had a significant impact on each other proving their interdependency and also the concreteness of the model. A noteworthy contribution is the customization of the UTAUT2 model, involving the exclusion of habit and hedonic motivation while incorporating willingness to share data. Unlike previous studies on MyData-related applications, where UTAUT2 included habit and hedonic motivation without addressing data sharing (as seen in [17]) or traditional UTAUT2 constructs (as in [4]), this research adopts a novel consumer-centric approach. This emphasis is significant considering the prevalent focus on medical journals in eHealth services research, highlighting the importance of interdisciplinary teams to support healthcare professionals, as highlighted by [5].
This theoretical foundation not only serves as a base of research for the healthcare service providers to tailor their MyData based preventive services according to the customer aspirations, but also could be customized by various stakeholders in the MyData based healthcare ecosystem such as physicians, investors, regulatory bodies and so on, according to their needs.
4.3 Limitations
While the study benefits from a substantial dataset of 1016 responses, providing reliable results, it is essential to acknowledge several limitations associated with the research. Firstly, participants were introduced to a hypothetical application, introducing a potential source of ambiguity in their responses as they did not have actual experience with the application. The study primarily focuses on behavioral intention, and the findings may not necessarily correspond to real-world application usage. Additionally, the majority of the total sample comprises respondents from the UK, posing a potential bias in the results. The Nordic sample is limited to Finland and Sweden only, lacking a comprehensive representation of all nations in the region. Furthermore, the respondent distribution is imbalanced, with a majority being Finnish, and there is an overall dominance of males in both regions. Achieving a more balanced gender distribution would have enhanced the study's generalizability.
4.4 Recommendations for Future Work
In future research endeavors, there is an opportunity to expand the model by examining participants’ actual usage behavior through experimental studies. The scope of the sample selection could be widened to encompass representation from additional Nordic countries, promoting a more equitable distribution of responses. Investigating the impact of other moderating variables, such as the participants’ level of education, on behavioral intention could offer valuable insights. Additionally, delving into variations in both actual behavior and behavioral intention among each Nordic country may uncover intriguing findings for further exploration. Moreover, future research efforts may benefit from exploring alternative methods for gathering data or integrating qualitative methodologies to gain deeper insights into participants’ viewpoints and experiences.
References
Aggelidis, V.P., Chatzoglou, P.: Using a modified technology acceptance model in hospitals. Int. J. Medical Informatics. 78, 2 (2009). https://doi.org/10.1016/j.ijmedinf.2008.06.006
Bandura, A.: Health promotion by social cognitive means. Health Educ. Behav.Behav. 31(2), 143–164 (2004). https://doi.org/10.1177/1090198104263660
Browne, M.W., Cudeck, R.: Alternative ways of assessing model fit. Sociological Methods Res. 21(2), 230–258 (1993). https://doi.org/10.1177/0049124192021002005
Choi, W., et al.: Study of the factors influencing the use of MyData platform based on personal health record data sharing system. BMC Med. Inform. Decis. Mak.Decis. Mak. 22(1), 1–13 (2022). https://doi.org/10.1186/s12911-022-01929-z
Cobelli, N., Blasioli, E.: To be or not to be digital? a bibliometric analysis of adoption of eHealth services. The Tqm J. 35(9), 299–331 (2023). https://doi.org/10.1108/tqm-02-2023-0065
Deng, Z.: Understanding public users’ adoption of mobile health service. Int. J. Mob. Commun. 11, 4, 351 (2013). https://doi.org/10.1504/ijmc.2013.055748
Ephraim Matanda: Research Methods and Statistics for Cross-Cutting Research. African Books Collective (2022)
Floyd, D.L., et al.: A meta-analysis of research on protection motivation theory. J. Appl. Soc. Psychol. 30, 2, 407–429 (2000). https://doi.org/10.1111/j.1559-1816.2000.tb02323.x
Guo, X., et al.: Investigating m-health acceptance from a protection motivation theory perspective: gender and age differences. Telemed. e-Health. 21(8), 661–669 (2015). https://doi.org/10.1089/tmj.2014.0166
Hu, L., Bentler, P.M.: Cutoff criteria for fit indexes in covariance structure analysis: conventional criteria versus new alternatives. Struct. Equ. ModelingEqu. Modeling 6(1), 1–55 (1999). https://doi.org/10.1080/10705519909540118
Hung, M.-C., Jen, W.-Y.: The adoption of mobile health management services: an empirical study. J. Med. Syst. 36(3), 1381–1388 (2010). https://doi.org/10.1007/s10916-010-9600-2
Janz, N.K., Becker, M.H.: The health belief model: a decade later. Health Educ. Q. 11(1), 1–47 (1984). https://doi.org/10.1177/109019818401100101
Jung, M.-L., Berthon, P.: Fulfilling the promise: a model for delivering successful online health care. J. Med. Mark. 9(3), 243–254 (2009). https://doi.org/10.1057/jmm.2009.26
Jung, M.-L., Loria, K.: Acceptance of Swedish e-health services. J. Multidiscip. Healthc.Multidiscip. Healthc. 3, 55 (2010). https://doi.org/10.2147/jmdh.s9159
Kim, J., Park, H.-A.: Development of a health information technology acceptance model using consumers’ health behavior intention. J. Med. Internet Res. 14(5), e133 (2012). https://doi.org/10.2196/jmir.2143
Klossner, S.: AI powered m-health apps empowering smart city citizens to live a healthier life –The role of trust and privacy concerns. aaltodoc.aalto.fi. (2022)
Koivumäki, T., et al.: Consumer adoption of future mydata-based preventive ehealth services: an acceptance model and survey study. J. Med. Internet Res. 19(12), e429 (2017). https://doi.org/10.2196/jmir.7821
Lin, S.P.: Determinants of adoption of Mobile Healthcare Service. Int. J. Mob. Commun. 9(3), 298 (2011). https://doi.org/10.1504/ijmc.2011.040608
Poikola, A., et al.: MyData – an introduction to human-centric use of personal data (2020)
Sampa, M.B., et al.: Influence of factors on the adoption and use of ICT-based eHealth technology by urban corporate people. J. Serv. Sci. Manag.Manag. 13(01), 1–19 (2020). https://doi.org/10.4236/jssm.2020.131001
Sun, Y., et al.: Understanding the acceptance of mobile health services: a comparison and integration of alternative models. J. Electron. Commer. Res.Commer. Res. 14, 2 (2013)
Tang, P.C., et al.: Personal health records: definitions, benefits, and strategies for overcoming barriers to adoption. J. Am. Med. Inform. Assoc. 13(2), 121–126 (2006). https://doi.org/10.1197/jamia.m2025
Tarhini, A., et al.: Extending the UTAUT model to understand the customers’ acceptance and use of internet banking in Lebanon. Inf. Technol. People 29(4), 830–849 (2016). https://doi.org/10.1108/itp-02-2014-0034
Venkatesh, V., et al.: User acceptance of information technology: toward a unified view. MIS Q. 27(3), 425–478 (2003). https://doi.org/10.2307/30036540
Weng, C., et al.: A two-site survey of medical center personnel’s willingness to share clinical data for research: implications for reproducible health NLP research. BMC Med. Inform. Decis. Mak.Decis. Mak. 19, S3 (2019). https://doi.org/10.1186/s12911-019-0778-z
Zhang, Y., et al.: Factors influencing patients’ intentions to use diabetes management apps based on an extended unified theory of acceptance and use of technology model: web-based survey. J. Med. Internet Res. 21(8), e15023 (2019). https://doi.org/10.2196/15023
Declaration. https://mydata.org/participate/declaration/. Accessed 27 Feb 2024
The Nordic Health Survey 2023. https://www.if-insurance.com/large-enterprises/insight/the-nordic-health-survey-2023. Accessed 16 Nov 2023
The State of Health and Care of Older People, 2023 (abridged)
Author information
Authors and Affiliations
Corresponding author
Editor information
Editors and Affiliations
Rights and permissions
Open Access This chapter is licensed under the terms of the Creative Commons Attribution 4.0 International License (http://creativecommons.org/licenses/by/4.0/), which permits use, sharing, adaptation, distribution and reproduction in any medium or format, as long as you give appropriate credit to the original author(s) and the source, provide a link to the Creative Commons license and indicate if changes were made.
The images or other third party material in this chapter are included in the chapter's Creative Commons license, unless indicated otherwise in a credit line to the material. If material is not included in the chapter's Creative Commons license and your intended use is not permitted by statutory regulation or exceeds the permitted use, you will need to obtain permission directly from the copyright holder.
Copyright information
© 2024 The Author(s)
About this paper
Cite this paper
Jayathilake, C., Keikhosrokiani, P., Isomursu, M. (2024). The Adoption of MyData-Based Health Applications Among Elderly Citizens in Nordic Countries and the UK. In: Särestöniemi, M., et al. Digital Health and Wireless Solutions. NCDHWS 2024. Communications in Computer and Information Science, vol 2083. Springer, Cham. https://doi.org/10.1007/978-3-031-59080-1_11
Download citation
DOI: https://doi.org/10.1007/978-3-031-59080-1_11
Published:
Publisher Name: Springer, Cham
Print ISBN: 978-3-031-59079-5
Online ISBN: 978-3-031-59080-1
eBook Packages: Computer ScienceComputer Science (R0)









