Crowdsourcing and Massively Collaborative Science: A Systematic Literature Review and Mapping Study
- 9 Citations
- 759 Downloads
Abstract
Current times are denoting unprecedented indicators of scientific data production, and the involvement of the wider public (the crowd) on research has attracted increasing attention. Drawing on review of extant literature, this paper outlines some ways in which crowdsourcing and mass collaboration can leverage the design of intelligent systems to keep pace with the rapid transformation of scientific work. A systematic literature review was performed following the guidelines of evidence-based software engineering and a total of 148 papers were identified as primary after querying digital libraries. From our review, a lack of methodological frameworks and algorithms for enhancing interactive intelligent systems by combining machine and crowd intelligence is clearly manifested and we will need more technical support in the future. We lay out a vision for a cyberinfrastructure that comprises crowd behavior, task features, platform facilities, and integration of human inputs into AI systems.
Keywords
AI Crowdsourcing Distributed scientific collaboration Human computation Human-machine hybrid computation Massively collaborative science Systematic literature review1 Introduction
Increasing amounts of scientific data are being produced at an exponential rate, fueled by the development of high-throughput technology and the rapid growth of research capacity [1]. Thus, data discovery and reuse can be extremely difficult for a researcher working alone. Such processes have been highly individualized, labor-intensive, and error-prone and are not well supported by existing systems since automated reasoning approaches do not encompass the cognitive abilities of a human brain for tasks such as characterizing a field or discipline [2]. To address these challenges, scientists have leveraged the power of crowds and large communities of volunteers to perform tasks that no known efficient algorithms can yet solve. Crowdsourcing has been established as a computing paradigm intended to bridge the gap between machine and human computation [3]. When applied to tackle scientific problems, crowdsourcing can be characterized by openness to a large pool of researchers and citizen scientists and their respective interactions within or outside their institutions [5]. As mentioned by Ranard and colleagues [6], the use of “crowdsourcing can improve the quality, cost, and speed of a research project while engaging large segments of the public and creating novel science”. However, researchers are often reluctant to adopt crowdsourcing for creating, treating, and analyzing research data and there was little discussion on the difficulties associated with crowdsourcing research endeavors and how we might make progress in this area [7].
It is worth noting that there is a lack of systematic studies “investigating the applicability of crowdsourcing in not-for-profit fundamental research (as conducted in traditional universities)” [5]. In addition, few studies have already characterized how the synergies between mechanical and cognitive operators work and how to use them effectively for knowledge discovery and acquisition in scientific work scenarios [3]. Our aim is to describe how research might benefit from crowd computing based on literature found. While numerous areas of literature can illuminate this topic of inquiry, the actual contribution is closer to a survey paper and tries to explore the interplay between technology and the crowd in scientific settings.
In the ensuing section of this work, we try to revisit the theoretical background on crowd-computing hybrids by outlining in detail prior contributions. Section 3 explains the method followed for performing the systematic review presented here. Section 4 describes the main results of our study and discusses some challenges and open issues for further improvement. Section 5 provides some concluding remarks.
2 Background
All science is a social system in its own nature, being characterized by challenges of massive scale [8]. As reported before, the collective wisdom of a crowd can be leveraged as a source of intellectual labor since “humans understand language, inference, implication, abstraction and concepts better than computers” [10]. However, harnessing crowdsourcing and human computation at large scale faces challenges that range from the difficult to scale up complexity and low quality responses [11] to the limited expertise or attention to cope with high-dimensional and ill-structured data [12], lack of motivation for participation [13], and worker honesty [14]. In the literature there are several examples of studies on crowdsourcing scientific tasks using Amazon Mechanical Turk (AMT)1. For instance, Good et al. [15] recruited non-scientists to recognize disease concepts in biomedical paper abstracts. In addition, Brown and Allison [16] showed a high accuracy rate when using AMT to systematically evaluate scientific publications by distributing groups of Human Intelligence Tasks (HITs). Experiments on massive authorship of academic papers reported some challenges related to coordination mechanisms, tool design, content handling, and task differences [17]. There are also examples of leveraging an academic crowd for organizing conference sessions while extracting categories and clusters from high-dimensional data through crowd synthesis [12]. Some thematic reviews have already been performed to help identify parallels between crowd computing classes, descriptions, and systems while revealing gaps in the existing work as opportunities for new research (e.g., [19, 20, 21]).
As we enter an age of steadily larger and noisier data, a combination of both machine and human intelligence is required [22]. AI can help make the crowd more efficient and accurate through machine intelligence. On the other hand, “crowd intelligence can help train, supervise, and supplement automation” [23]. Most studies agree on the use of crowdsourcing as a reliable method for supervised and semi-supervised machine learning (e.g., active learning), from feature generation to prediction, deeper analysis, and classification of mass volumes of data [16]. Active learning and crowd-based human computation can be used to enhance the performance of automatic data classification and minimize the impact of possible erroneous or abusive feedback. Hybrid crowd-machine computation and mixed-initiative systems have been introduced as interactive, intelligent approaches that combine the strengths of human interaction with the algorithmic power of machine learning in order to solve problems that could not be solved by either computers or humans alone [24]. Examples of mixed-initiative systems in scientific discovery include PANDA [25] and Apolo [26]. Furthermore, Higgins [27] integrates automatic information extraction and human computation for crowdsourced knowledge acquisition. This kind of approach can be particularly fruitful in scientific contexts to refine machine-extracted metadata while providing evidence on demand using automatic classification techniques enabled by human crowd workers who can filter, process, and verify the information [3].
3 Method
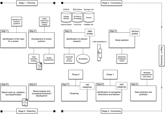
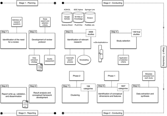
Systematic mapping is a process established on the identification, categorization, and analysis of scientific data concerning a certain research topic. The result is a structured summary that portrays the relationship between literature and categories [28]. SLR represents a critical part of research in evidence-based software engineering. Cruzes and Dybå [29] go even further by describing a SLR as “a concise summary of the best available evidence that uses explicit and rigorous methods to identify, critically appraise, and synthesize relevant studies on a particular topic”. The systematic review and mapping study described here follows published guidelines from works on software engineering (e.g., [30]). This section discusses the review protocol, formulate the research questions that the review intends to answer, and describes the strategy used to search for primary studies, study selection criteria and procedures, sources of studies, data extraction and synthesis strategies, and mapping procedures.
3.1 Study Aims and Research Questions
Our aim is to identify and describe conceptual dimensions behind crowdsourcing and mass collaboration in science towards the creation of a theoretical framework. In order to do this, we undertook a systematic review of publications discussing concepts and techniques related to crowdsourcing and human computation in scientific settings. The rationale is established on understanding the key characteristics of crowds and the social-technical infrastructure of crowd computing in scientific research.
-
RQ1. Which forms of crowdsourcing and human computation have been discussed in the literature? Are they suitable for use in scientific discovery and thus generalized for several disciplines?
-
RQ2. What techniques have been proposed for performing research activities using crowd computing and what is the strength of evidence supporting them?
-
RQ3. To what extent has research examined crowd-computing hybrids concerning the integration of human inputs into AI systems for data-driven scientific discovery?
3.2 Search and Selection Processes
Instead of searching for specific sources, which would not be so efficient due to the lack of perspectives spread across disciplines, reference lists of the publications found were recorded and examined towards identifying relevant studies. Furthermore, direct searches for related publications, prolific authors, and research groups were also performed. The search process was assessed for completeness by acquiring a large corpus of studies based on manual search of relevant sources. Snowballing enlarged the scope of this examination by considering aspects not previously addressed in the initial study. Thus, some limitations concerned with the use of a specific set of search terms, publication sources, and electronic databases were partially overtaken.
3.3 Inclusion/Exclusion Criteria and Primary Study Selection
Inclusion and exclusion criteria (adapted from Kitchenham [30])
The title, abstract, and keywords were used to remove any studies not related to the research focus. From this sample, certain types of documents (e.g., theses and dissertations) were excluded. The SLR only included studies that were published between 2006 and 2017 and the key criterion required by a publication to be included was the relevance of the paper towards answering the research questions defined in this study. Afterwards, the remaining papers were read in order to remove any that do not fulfill the inclusion criteria. From the remaining entries, only 148 papers2 were selected after full paper reading, where the initial and closing sections of each study were evaluated regarding their objectives. Journal and conference papers constitute the largest part of the sample, followed by workshop papers, book chapters, and symposium papers.
3.4 Data Extraction and Synthesis
Data extraction form (adapted from Cruzes and Dybå [29])
4 Results and Discussion
In any review of the literature, placing the individual results within a larger framework is important to help build understanding of the larger pattern. A total of 8 clusters (#) emerged from the systematic review. A deeper insight into the key aspects and forms of crowdsourcing and massively collaborative science (RQ1) led us to explore distinguishing factors, dimensions and sample values as a starting point for academics who are interested in following up the extant literature on this topic. The time-space matrix (#1) was initially proposed by Johansen [31] to classify groupware by when participants are working at the same time (synchronous), same space (co-located), different time (asynchronous), or different places (remote). Schneider and colleagues [19] adopted the original version of this scheme to explain how time and space affect crowdware and crowd work settings. The contribution time (engagement profile) of each user is a relevant aspect of distributed human computation systems and crowd workers can be recruited and made available quickly [32]. As pointed out by Ponciano and co-workers [33], the level of engagement of each volunteer can be measured by relative activity duration, daily devoted time, and variation in periodicity. Uchoa et al. [34] go even further by claiming that “volunteers can assist researchers collecting and/or analyzing massive amounts of data that cover long periods of time or large geographic areas or employing some human cognitive ability in large scale”. As the authors put it, crowdware can reshape scientific work through crowd collaboration without temporal and spatial barriers.
Temporal/spatial issues and modes of digital participation in crowd science.
Key characteristics of crowds.
Motivational factors and reward schemes in crowdsourcing.
Crowdsourcing tasks and processes.
Crowdsourcing platform features (facilities).
Crowd-computing hybrids and mixed-initiative approaches.
General dimensions of crowdsourcing.
5 Concluding Remarks
This paper presented a review of earlier contributions towards a reference model on the components that should be considered in crowd computing for data-driven scientific discovery. Such work shed a light to the theory and practice of innovative interactive systems, and the results achieved act as a foundation for more complex evaluation exercises to be undertaken. Scientific collaboration requires more than technology and there is little knowledge about theoretical frameworks for helping institutions and researchers analyzing concrete situations and identifying requirements before designing crowdsourcing systems. Crowd science can be particularly fruitful for making scientific work more accessible while enriching educational programs and disseminating results. A possible benefit of crowdsourcing is on a closer integration between human and machine intelligence and we need to deal with the question of what parts of scientific work to crowdsource and how to support these processes with AI. Putting AI on guiding (and be guided by) crowds enlarges the design space for application developers [23] and there is a large path of further improvement towards hybrid classifiers embedding crowds inside of machine learning architectures.
Footnotes
Notes
Acknowledgements
This work is financed by the ERDF – European Regional Development Fund through the Operational Programme for Competitiveness and Internationalisation - COMPETE 2020 Programme within project «POCI-01-0145-FEDER-006961», and by National Funds through the Portuguese funding agency, FCT - Fundação para a Ciência e a Tecnologia as part of project «UID/EEA/50014/2013».
References
- 1.Jirotka, M., Lee, C.P., Olson, G.M.: Supporting scientific collaboration: methods, tools and concepts. Comput. Support. Coop. Work 22(4–6), 667–715 (2013)CrossRefGoogle Scholar
- 2.Gil, Y., Greaves, M., Hendler, J., Hirsh, H.: Amplify scientific discovery with artificial intelligence. Science 346(6206), 171–172 (2014)CrossRefGoogle Scholar
- 3.Quinn, A.J., Bederson, B.B.: Human computation: a survey and taxonomy of a growing field. In: Proceedings of the ACM SIGCHI Conference on Human Factors in Computing Systems, pp. 1403–1412 (2011)Google Scholar
- 4.Klippel, A., Sparks, K., Wallgrün, J.O.: Pitfalls and potentials of crowd science: a meta-analysis of contextual influences. In: ISPRS Annals (2015)Google Scholar
- 5.Buecheler, T., Sieg, J.H., Füchslin, R.M., Pfeifer, R.: Crowdsourcing, open innovation and collective intelligence in the scientific method – a research agenda and operational framework. In: ALIFE, pp. 679–686 (2010)Google Scholar
- 6.Ranard, B.L., et al.: Crowdsourcing – harnessing the masses to advance health and medicine, a systematic review. J. Gen. Intern. Med. 29(1), 187–203 (2014)CrossRefGoogle Scholar
- 7.Law, E., Gajos, K.Z., Wiggins, A., Gray, M.L., Williams, A.C.: Crowdsourcing as a tool for research: implications of uncertainty. In: ACM CSCW, pp. 1544–1561 (2017)Google Scholar
- 8.Good, B.M., Su, A.I.: Games with a scientific purpose. Genome Biol. 12(12), 135 (2011)CrossRefGoogle Scholar
- 9.Quinn, A.J., Bederson, B.B., Yeh, T., Lin, J.: Crowdflow: integrating machine learning with mechanical turk for speed-cost-quality flexibility. Technical report HCIL-2010-09, University of Maryland (2010)Google Scholar
- 10.Absalom, R., Luczak-Rosch, M., Hartmann, D., Plaat, A.: Crowd-sourcing fuzzy and faceted classification for concept search. arXiv preprint arXiv:1406.7749 (2014)
- 11.Barowy, D.W., Curtsinger, C., Berger, E.D., McGregor, A.: Automan: a platform for integrating human-based and digital computation. ACM Sigplan Not. 47(10), 639–654 (2012)CrossRefGoogle Scholar
- 12.André, P., Zhang, H., Kim, J., Chilton, L., Dow, S.P., Miller, R.C.: Community clustering: leveraging an academic crowd to form coherent conference sessions. In: Proceedings of the First AAAI Conference on Human Computation and Crowdsourcing (2013)Google Scholar
- 13.Nov, O., Arazy, O., Anderson, D.: Scientists@home: what drives the quantity and quality of online citizen science participation. PLoS ONE 9(4), e90375 (2014)CrossRefGoogle Scholar
- 14.Chandler, J., Paolacci, G., Mueller, P.: Risks and rewards of crowdsourcing marketplaces. In: Michelucci, P. (ed.) Handbook of Human Computation, pp. 377–392. Springer, New York (2013). https://doi.org/10.1007/978-1-4614-8806-4_30CrossRefGoogle Scholar
- 15.Good, B.M., Nanis, M., Wu, C., Su, A.I.: Microtask crowdsourcing for disease mention annotation in PubMed abstracts. In: Pacific Symposium on Biocomputing, pp. 282–293 (2014)Google Scholar
- 16.Brown, A.W., Allison, D.B.: Using crowdsourcing to evaluate published scientific literature: methods and example. PLoS ONE 9(7), e100647 (2014)CrossRefGoogle Scholar
- 17.Tomlinson, B., et al.: Massively distributed authorship of academic papers. In: CHI EA, pp. 11–20 (2012)Google Scholar
- 18.Lease, M.: On quality control and machine learning in crowdsourcing. In: Proceedings of the 11th AAAI Conference on Human Computation, pp. 97–102 (2011)Google Scholar
- 19.Schneider, D., Moraes, K., de Souza, J.M., Esteves, M.G.P.: CSCWD: five characters in search of crowds. In: CSCWD, pp. 634–641 (2012)Google Scholar
- 20.Zhao, Y., Zhu, Q.: Evaluation on crowdsourcing research: current status and future direction. Inf. Syst. Front. 16(3), 417–434 (2014)CrossRefGoogle Scholar
- 21.Hosseini, M., Shahri, A., Phalp, K., Taylor, J., Ali, R.: Crowdsourcing: a taxonomy and systematic mapping study. Comput. Sci. Rev. 17, 43–69 (2015)MathSciNetCrossRefGoogle Scholar
- 22.Kamar, E.: Directions in hybrid intelligence: complementing AI systems with human intelligence. In: IJCAI, pp. 4070–4073 (2016)Google Scholar
- 23.Kittur, A., et al.: The future of crowd work. In: ACM CSCW, pp. 1301–1318 (2013)Google Scholar
- 24.Horvitz, E.: Principles of mixed-initiative user interfaces. In: CHI, pp. 159–166 (1999)Google Scholar
- 25.Dong, Z., Lu, J., Ling, T.W., Fan, J., Chen, Y.: Using hybrid algorithmic-crowdsourcing methods for academic knowledge acquisition. Clust. Comput. 20(4), 3629–3641 (2017)CrossRefGoogle Scholar
- 26.Chau, D.H., Kittur, A., Hong, J.I., Faloutsos, C.: Apolo: making sense of large network data by combining rich user interaction and machine learning. In: CHI, pp. 167–176 (2011)Google Scholar
- 27.Kondreddi, S.K., Triantafillou, P., Weikum, G.: Combining information extraction and human computing for crowdsourced knowledge acquisition. In: ICDE, pp. 988–999 (2014)Google Scholar
- 28.Petersen, K., Feldt, R., Mujtaba, S., Mattsson, M.: Systematic mapping studies in software engineering. EASE 8, 68–77 (2008)Google Scholar
- 29.Cruzes, D.S., Dybå, T.: Research synthesis in software engineering: a tertiary study. Inf. Softw. Technol. 53(5), 440–455 (2011)CrossRefGoogle Scholar
- 30.Kitchenham, B.: Procedures for performing systematic reviews. Keele University, Keele, UK, vol. 33, pp. 1–26 (2004)Google Scholar
- 31.Johansen, R.: Groupware: computer support for business teams. The Free Press (1988)Google Scholar
- 32.Lasecki, W.S., Murray, K.I., White, S., Miller, R.C., Bigham, J.P.: Real-time crowd control of existing interfaces. In: UIST, pp. 23–32 (2011)Google Scholar
- 33.Ponciano, L., Brasileiro, F., Simpson, R., Smith, A.: Volunteers’ engagement in human computation for astronomy projects. CiSE 16(6), 52–59 (2014)Google Scholar
- 34.Uchoa, A.P., Esteves, M.G.P., de Souza, J.M.: Mix4Crowds – toward a framework to design crowd collaboration with science. In: CSCWD, pp. 61–66 (2013)Google Scholar
- 35.Wiggins, A., Crowston, K.: Distributed scientific collaboration: research opportunities in citizen science. In: ACM CSCW 2010 Workshop on Changing Dynamics of Scientific Collaboration (2010)Google Scholar
- 36.Ellis, C.A., Gibbs, S.J., Rein, G.: Groupware: some issues and experiences. Commun. ACM 34(1), 39–58 (1991)CrossRefGoogle Scholar
- 37.Estellés-Arolas, E., González-Ladrón-de-Guevara, F.: Towards an integrated crowdsourcing definition. J. Inf. Sci. 38(2), 189–200 (2012)CrossRefGoogle Scholar
- 38.Gadiraju, U., Demartini, G., Kawase, R., Dietze, S.: Human beyond the machine: challenges and opportunities of microtask crowdsourcing. IEEE Intell. Syst. 30(4), 81–85 (2015)CrossRefGoogle Scholar
- 39.Sakamoto, Y., Tanaka, Y., Yu, L., Nickerson, J.V.: The crowdsourcing design space. In: Schmorrow, Dylan D., Fidopiastis, Cali M. (eds.) FAC 2011. LNCS (LNAI), vol. 6780, pp. 346–355. Springer, Heidelberg (2011). https://doi.org/10.1007/978-3-642-21852-1_41CrossRefGoogle Scholar
- 40.Huang, S.W., Fu, W.T.: Don’t hide in the crowd!: increasing social transparency between peer workers improves crowdsourcing outcomes. In: CHI, pp. 621–630 (2013)Google Scholar
- 41.Deci, E.L., Ryan, R.M.: The general causality orientations scale: self-determination in personality. J. Res. Pers. 19(2), 109–134 (1985)CrossRefGoogle Scholar
- 42.Freitag, A., Pfeffer, M.J.: Process, not product: investigating recommendations for improving citizen science “success”. PLoS ONE 8(5), e64079 (2013)CrossRefGoogle Scholar










