Proceedings of the Scientific-Practical Conference "Research and Development - 2016" pp 679-691 | Cite as
Development of Remote and Contact Techniques for Monitoring the Atmospheric Composition, Structure, and Dynamics
Abstract
Prototypes of a typical automated station for monitoring the atmospheric composition and state, as well as lidars and sodars, have been designed and manufactured within the project, which are to be the components of monitoring stations. Experimental tests of the instruments confirmed their designed-in specifications and functions. For contact measurements of air parameters, a complex air monitoring station and an aerosol multiwave diffusion spectrometer have been also designed and manufactured in accordance with technical assignment requirements. The measurement results have shown a continuous increase in the concentrations of carbon dioxide and nitrous oxide, as well as a renewed increase in the methane concentration in the layer from 0 to 7 km.
Keywords
Atmosphere Greenhouse gases Aerosols Laser sensing Lidar Continuous in-situ measurements Monitoring Aircraft laboratory Satellite sounding SodarIntroduction
There is no proper network for complex air monitoring in Russia today, which covers the whole territory and answer modern requirements. The existing network of the Russian Hydrometeorological Service (Roshydromet) provides only hydrometeorological information and data on urban air pollution. However, these data alone are insufficient in the modern context, even despite the Roshydromet network density. Monitoring of the atmospheric composition, structure, and dynamics does not require such a dense network; however, the requirements for the equipment of the network stations are much higher. Thus, the new-generation Integrated Carbon Observation System (ICOS) [1] was recently created in Europe. This system was initially planned to be used for monitoring of only greenhouse gases on the basis of complex gradient measurements at tall masts (towers) and air sampling for the analysis with the usage of light airplanes. However, while developing the system, it became clear that this is insufficient. Since the atmosphere is a global chemical reactor and permanently interacts with the underlying surface, much more atmospheric admixtures are required to be measured, as well as their fluxes from the Earth’s and ocean surfaces by both local and remote monitoring means.
- 1.Development and creation of new techniques and devices and improvement of processing algorithms.
- 1.1.
Design of a typical automated station for monitoring the atmospheric composition and state.
- 1.2.
Design and manufacturing of a diffusion spectrometer.
- 1.3.
Design of scanning polarization lidar “LOSA-M3”.
- 1.4.
Design of the prototype of “Aerosol-3” lidar.
- 1.5.
Design of the prototype of “ST Ozon” lidar.
- 1.6.
Design of a multifrequency three-channel sodar.
- 1.7.
Development of algorithms for estimation of the wind speed and direction from lidar data.
- 1.8.
Development of algorithms for atmospheric correction of satellite images.
- 1.1.
- 2.
Metrological examination of the devices designed.
- 3.
Continuation of the monitoring at existing stations and setups.
The aim of the project is the development of new techniques for monitoring the atmospheric composition, structure, and dynamics and design of new instruments, their metrological examination, and continuous measurements of currently operating systems for extension of long-term observation series.
Typical Up-to-Date Automated Station for Monitoring the Atmospheric Composition and State
Block diagram of a typical up-to-date atmospheric composition and state monitoring station: CO2/CH4/H2O, CO, SO2, NOx, and O3 gas analyzers (1, 2, 3, 4, and 5, respectively); ultrasonic anemometers (6); temperature and humidity sensors inside a radiation protective case (7); automated precipitation gauge at a rod (8); pyranometers at actinometric holder (9); atmospheric pressure sensor (10); aerosol diffusion spectrometer (11); optical aerosol spectrometer (12); nephelometer (13); aethalometer (14); air samples (15); truss mast (16); airflow distributors (17, 18); tanks filled with calibration gas mixtures (CGM) (19, 20); tank filled with a reference gas mixture (RGM) (21); pumps (22, 23); water eliminators (24); receivers (25); thermostats with SO2 and NO2 microstream sources (26, 27); mass air flow controllers (28); controlling filter (29); cut-off valve (30); compressor (31); Nafion dryer (32); chemical dryer (33); high-pressure sensor (34); three-position electropneumatic distributor (35); aerosol isokinetic sampler (36); control and interface unit (37) UST to RS-232/422/485 converter (38); computer (39). Solid lines with arrow show airline communications; dashed lines, electronic communications
The following components are provided in the prototype for monitoring trace gases: Greenhouse gas analyzer (CO2, CH4, and H2O) (1); CO analyzer (2); gas analyzers for chemically active gases (SO2, NO x , and O3) (3, 4, and 5, respectively); high-pressure tanks filled with calibration gas mixtures (CO2, CH4, and CO) (19 and 20); high-pressure tank filled with a reference gas mixture (21); calibration SO2 and NO2 microstream sources (26 and 27); airflow distributors (17 and 18); and sampling devices (15, 24, 25, 28, 29, 30, 32, 33, 34, and 35). Main specifications of the prototype are given in [2].
General view of the experimental site, container and equipment inside it
The experiments performed [2] have shown the complete correspondence of the prototype specifications to the technical assignment.
Aerosol Multiwave Diffusion Spectrometer
The aerosol (black carbon, BC) multiwave diffusion spectrometer has been designed for the study of absorbing properties of BC-containing atmospheric aerosols, which are generated during numerous natural and anthropogenic combustion processes. The BC diffusion spectrometer allows prompt local control and long-term monitoring of the mass concentration of absorbing matter and its size distribution inside submicron atmospheric aerosol on the basis of recorded signals of light scattered in the visible spectral region by a layer of particles deposited on an aerosol filter.
General view of the BC diffusion spectrometer: Pump and airline communication (1), signal USB ports (2); IBM computer with software for data recording and control (3); eight-section diffusion battery (4); MDA-03 multiwave aethalometer (5); FAN-M multiwave nephelometer (6)
The results of the experimental tests of the BC diffusion spectrometer in laboratory conditions and in the Large Aerosol Chamber of IAO SB RAS [3] witness that its specifications correspond to the requirements of the technical assignment.
Multiwave Scanning Polarization Lidar “LOSA-M3”
LOSA-M3 lidar
The use of elastic and Raman scattering signals at several wavelengths allows retrieval of the aerosol optical parameters (attenuation and backscattering coefficients and mass concentration of aerosols in industrial emissions in the case of special calibration).
A transmit–receive unit of the lidar is assembled on a frame, where a laser with a collimator, near- and far-field receiving lenses, photodetectors, and a separate polarization receiver are mounted. The transmit–receive unit is mounted on a scanning rotating rod, which allows the lidar scanning in vertical and horizontal planes.
Aerosol and Raman scattering signals in day- and nighttime
“Aerosol-3” Lidar
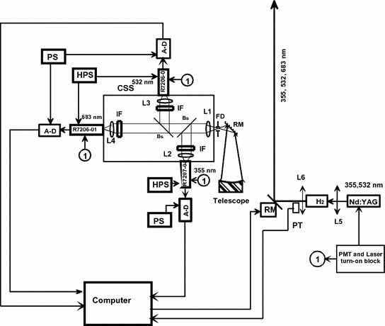
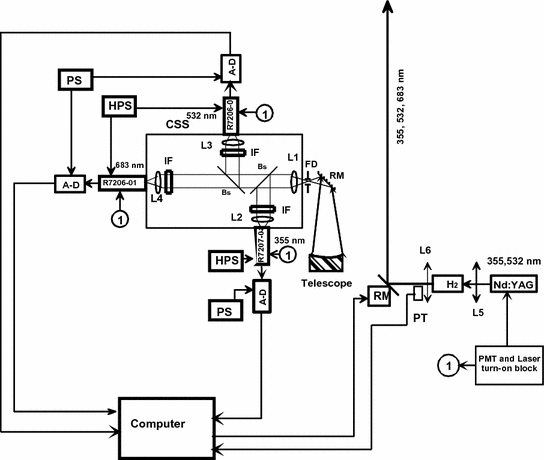
The Aerosol-3 lidar has been designed for measurements of optical and microphysical parameters of atmospheric aerosol on the basis of the analysis of multiwave lidar observation data. The lidar operates in the following way: A directed laser pulse at wavelengths of 355, 532, and 683 nm, which correspond to the third and second harmonic of an Nd:YAG laser and the first Stokes component of the 532 nm radiation conversion in hydrogen on the basis of stimulated Raman scattering (SRS) is sent into the atmosphere. The above wavelengths are implemented in one coaxial beam from one radiation source. This strongly simplifies the adjustment and operation of the three-frequency lidar and allows measurements in the routine mode.
Block diagram of the aerosol-3 three-wavelength lidar for stratospheric aerosol sounding: Solid-state laser (Nd:YAG), SRS conversion cell with H2 (H2), automated rotating mirror (RM), field stop (FS), spectral selection cell with a PMT (SSC), lenses (L), spectral line divider (SD), interferences filters (IF), amplifiers/discriminators (AD), power supplies (PS), high-voltage power supplies (HSU), optical transistor for photon counter actuation (OT)
Elastic backscattering signals recorded at SLS in nighttime on June 13, 2016
The experimental examination of the Arosol-3 lidar has shown the correspondence to the requirements of the technical assignment.
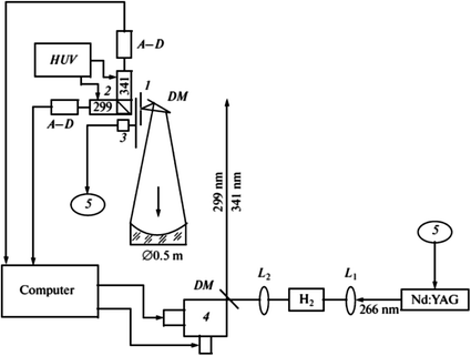
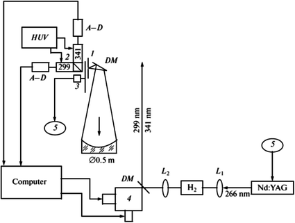
“ST Ozon” Lidar
Block diagram of ST Ozone lidar: Field stop (1), cell for spectral selection (2), mechanical shutter (3), adjustment unit of an output rotating mirror (4); system for synchronizing (5); rotating mirrors (RM); solid-state laser (Nd:YAG); SRS conversion cell with H2 (H2), amplifiers/discriminators (AD); high-voltage power supply units for the PMT (HSU); lenses (L1 and L2)
(a) Lidar signals at 299/341 nm sounding wavelengths recorded at SLS in nighttime on June 14, 2016; (b) ozone vertical profile retrieved from signals (a)
Three-Channel Multifrequency Sodar
Block diagram of the Volna-4M-ST sodar
Comparison of the 08:00–08:10 averaged (June 10, 2016) profiles of the air temperature structural parameter \(C_{T}^{2} (H)\) measured by the sodar and retrieved
Continuation of the Monitoring at Existing Stations and Setups
CO concentrations over south of Western Siberia at altitudes of 0.5, 3.0, and 7.0 km
Figure 12 shows that the CO concentrations increased from 1997 to 2015 at all the altitudes. However, the increase has a peculiarity at an altitude of 0.5 km in summer. The CO concentration varied insignificantly from 1997 to 2005, and it started increasing in 2005, even more rapid than at altitudes of 3.0 and 7.0 km.
Conclusions
Instruments for the remote study of atmospheric composition and structure have been designed and tested within the project, including LOSA-M3, Aerosol-3, and ST Ozon lidars and Volna-4-ST sodar. The experimental examinations of the instruments confirmed the correspondence of their specifications and functional parameters to the technical assignment requirements. A typical automated station for monitoring the atmospheric composition and state and a multiwave diffusion spectrometer have also been designed and manufactured for contact measurements of air parameters. They also answer the technical assignment requirements. The project tasks include the continuation of air composition monitoring at currently operating setups. The measurement results showed the continuing increase in the carbon dioxide and nitrous oxide concentrations, as well as the renewed increase in the methane concentration in the layer from 0 to 7 km.
Notes
Acknowledgements
Research is carried out with the financial support of the state represented by the Ministry of Education and Science of the Russian Federation. Agreement (contract) no. 14.604.21.0100, July 16, 2014. Unique project Identifier: RFMEFI60414X0100.
References
- 1.
- 2.Matvienko, G.G., Belan, B.D., Panchenko, M.V. et. al.: Complex experiment on studying the microphysical, chemical, and optical properties of aerosol particles and estimating the contribution of atmospheric aerosol-to-earth radiation budget. Atmos. Meas. Tech. 8 (10), 4507–4520 (2015)Google Scholar
- 3.Kozlov, V.S., Shmargunov, V.P., Panchenko, M.V. et. al.: Seasonal variability of the black carbon size distribution in the atmospheric aerosol. Russ. Phys. J. 58 (12), 1804–1810 (2016)Google Scholar
- 4.
Copyright information
Open Access This chapter is licensed under the terms of the Creative Commons Attribution 4.0 International License (http://creativecommons.org/licenses/by/4.0/), which permits use, sharing, adaptation, distribution and reproduction in any medium or format, as long as you give appropriate credit to the original author(s) and the source, provide a link to the Creative Commons license and indicate if changes were made.
The images or other third party material in this chapter are included in the chapter’s Creative Commons license, unless indicated otherwise in a credit line to the material. If material is not included in the chapter’s Creative Commons license and your intended use is not permitted by statutory regulation or exceeds the permitted use, you will need to obtain permission directly from the copyright holder.











