Abstract
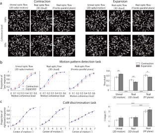
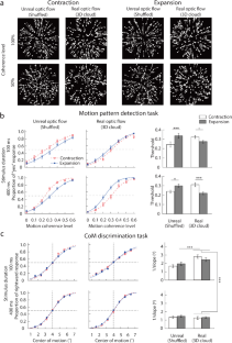
We examined the intricate mechanisms underlying visual processing of complex motion stimuli by measuring the detection sensitivity to contraction and expansion patterns and the discrimination sensitivity to the location of the center of motion (CoM) in various real and unreal optic flow stimuli. We conducted two experiments (N = 20 each) and compared responses to both "real" optic flow stimuli containing information about self-movement in a three-dimensional scene and "unreal" optic flow stimuli lacking such information. We found that detection sensitivity to contraction surpassed that to expansion patterns for unreal optic flow stimuli, whereas this trend was reversed for real optic flow stimuli. Furthermore, while discrimination sensitivity to the CoM location was not affected by stimulus duration for unreal optic flow stimuli, it showed a significant improvement when stimulus duration increased from 100 to 400 ms for real optic flow stimuli. These findings provide compelling evidence that the visual system employs distinct processing approaches for real versus unreal optic flow even when they are perfectly matched for two-dimensional global features and local motion signals. These differences reveal influences of self-movement in natural environments, enabling the visual system to uniquely process stimuli with significant survival implications.


Similar content being viewed by others
Data transparency and code availability
The original study materials, anonymized primary and processed research data, and original analysis scripts of this study are available via the Open Science Framework at: https://osf.io/jcnh2/?view_only=ee71af5d05dc4357abcc35265b1a3169
Notes
Also known as focus of expansion (FoE) for forward translational self-movement.
References
Alliston, E. L. (2004). Glass patterns and random dot motion: Parallel and hierarchical visual processing [Doctoral dissertation]. New York University.
Bremmer, F., Duhamel, J.-R., Ben Hamed, S., & Graf, W. (2002a). Heading encoding in the macaque ventral intraparietal area (VIP). European Journal of Neuroscience, 16(8), 1554–1568.
Bremmer, F., Klam, F., Duhamel, J.-R., Ben Hamed, S., & Graf, W. (2002b). Visual–vestibular interactive responses in the macaque ventral intraparietal area (VIP). European Journal of Neuroscience, 16(8), 1569–1586.
Bruss, A. R., & Horn, B. K. (1983). Passive navigation. Computer Vision, Graphics, and Image Processing, 21(1), 3–20.
Burr, D. C. (1981). Temporal summation of moving images by the human visual system. Proceedings of the Royal Society of London. Series B. Biological Sciences, 211(1184), 321–339. https://doi.org/10.1098/rspb.1981.0010
Burr, D. C., Morrone, M. C., & Vaina, L. M. (1998). Large receptive fields for optic flow detection in humans. Vision Research, 38(12), 1731–1743.
Chow, H. M., Knöll, J., Madsen, M., & Spering, M. (2021). Look where you go: Characterizing eye movements toward optic flow. Journal of Vision, 21(3), 19–19. https://doi.org/10.1167/jov.21.3.19
Crowell, J. A., Royden, C. S., Banks, M. S., Swenson, K. H., & Sekuler, A. B. (1990). Optic flow and heading judgements. Investigative Ophthalmology & Visual Science, 31(Suppl.), 522.
Dukelow, S. P., DeSouza, J. F., Culham, J. C., van den Berg, A. V., Menon, R. S., & Vilis, T. (2001). Distinguishing subregions of the human MT+ complex using visual fields and pursuit eye movements. Journal of Neurophysiology, 86(4), 1991–2000.
Edwards, M., & Badcock, D. R. (1993). Asymmetries in the sensitivity to motion in depth: A centripetal bias. Perception, 22(9), 1013–1023.
Edwards, M., & Ibbotson, M. R. (2007). Relative sensitivities to large-field optic-flow patterns varying in direction and speed. Perception, 36(1), 113–124.
Ehrlich, S. M., Beck, D. M., Crowell, J. A., Freeman, T. C. A., & Banks, M. S. (1998). Depth information and perceived self-motion during simulated gaze rotations. Vision Research, 38(20), 3129–3145. https://doi.org/10.1016/S0042-6989(97)00427-6
Fujimoto, K., & Ashida, H. (2019). Larger head displacement to optic flow presented in the lower visual field. I-Perception. https://doi.org/10.1177/2041669519886903
Gibson, J. J. (1950). The perception of the visual world (pp. xii–242). Houghton Mifflin.
Gilmore, R. O., Hou, C., Pettet, M. W., & Norcia, A. M. (2007). Development of cortical responses to optic flow. Visual Neuroscience, 24(6), Article 6. https://doi.org/10.1017/S0952523807070769
Goodale, M. A., & Milner, A. D. (1992). Separate visual pathways for perception and action. Trends in Neurosciences, 15(1), 20–25.
Greenlee, M. W. (2000). Human cortical areas underlying the perception of optic flow: Brain imaging studies. International Review of Neurobiology, 44, 269–292.
Heeger, D. J., & Jepson, A. D. (1992). Subspace methods for recovering rigid motion I: Algorithm and implementation. International Journal of Computer Vision, 7, 95–117.
Hooge, I. T. C., Beintema, J. A., & Van den Berg, A. V. (1999). Visual search of heading direction. Experimental Brain Research, 129, 615–628.
Iliescu, B. F. (2022). Learning by Exposure in the Visual System. Brain Sciences, 12(4), 508.
Knöll, J., Pillow, J. W., & Huk, A. C. (2018). Lawful tracking of visual motion in humans, macaques, and marmosets in a naturalistic, continuous, and untrained behavioral context. Proceedings of the National Academy of Sciences, 115(44), E10486–E10494. https://doi.org/10.1073/pnas.1807192115
Koenderink, J. J. (1986). Optic flow. Vision Research, 26(1), 161–179. https://doi.org/10.1016/0042-6989(86)90078-7
Koenderink, J. J., & van Doorn, A. J. (1987). Facts on optic flow. Biological Cybernetics, 56(4), 247–254.
Koyama, S., Sasaki, Y., Andersen, G. J., Tootell, R. B., Matsuura, M., & Watanabe, T. (2005). Separate processing of different global-motion structures in visual cortex is revealed by FMRI. Current Biology, 15(22), 2027–2032.
Kravitz, D. J., Saleem, K. S., Baker, C. I., & Mishkin, M. (2011). A new neural framework for visuospatial processing. Nature Reviews Neuroscience, 12(4), 217–230.
Layton, O. W., & Fajen, B. R. (2016). The temporal dynamics of heading perception in the presence of moving objects. Journal of Neurophysiology, 115(1), 286–300.
Li, L., & Warren, W. H. (2000). Perception of heading during rotation: Sufficiency of dense motion parallax and reference objects. Vision Research, 40(28), 3873–3894. https://doi.org/10.1016/S0042-6989(00)00196-6
Li, L., Peli, E., & Warren, W. H. (2002). Heading perception in patients with advanced retinitis pigmentosa. Optometry and Vision Science, 79(9), 581–589.
Li, L., Chen, J., & Peng, X. (2009). Influence of visual path information on human heading perception during rotation. Journal of Vision, 9(3), 29–29. https://doi.org/10.1167/9.3.29
Longuet-Higgins, H. C., & Prazdny, K. (1980). The interpretation of a moving retinal image. Proceedings of the Royal Society of London Series B Biological Sciences, 208(1173), 385–397.
Matthis, J. S., Muller, K. S., Bonnen, K. L., & Hayhoe, M. M. (2022). Retinal optic flow during natural locomotion. PLOS Computational Biology, 18(2), e1009575. https://doi.org/10.1371/journal.pcbi.1009575
Mishkin, M., Ungerleider, L. G., & Macko, K. A. (1983). Object vision and spatial vision: Two cortical pathways. Trends in Neurosciences, 6, 414–417.
Morrone, M. C., Burr, D. C., Di Pietro, S., & Stefanelli, M.-A. (1999). Cardinal directions for visual optic flow. Current Biology, 9(14), 763–766.
Muller, K. S., Matthis, J., Bonnen, K., Cormack, L. K., Huk, A. C., & Hayhoe, M. (2023). Retinal motion statistics during natural locomotion. eLife, 12, e82410. https://doi.org/10.7554/eLife.82410
Rogers, B. (2021). Optic Flow: Perceiving and Acting in a 3-D World. I-Perception, 12(1), 2041669520987257. https://doi.org/10.1177/2041669520987257
Royden, C. S., Crowell, J. A., & Banks, M. S. (1994). Estimating heading during eye movements. Vision Research, 34(23), 3197–3214. https://doi.org/10.1016/0042-6989(94)90084-1
Rutschmann, R. M., Schrauf, M., & Greenlee, M. W. (2000). Brain activation during dichoptic presentation of optic flow stimuli. Experimental Brain Research, 134, 533–537.
Shirai, N., Birtles, D., Wattam-Bell, J., Yamaguchi, M. K., Kanazawa, S., Atkinson, J., & Braddick, O. (2009). Asymmetrical cortical processing of radial expansion contraction in infants and adults. Developmental Science, 12(6), 946–955. https://doi.org/10.1111/j.1467-7687.2009.00839.x
Smith, A. T., Greenlee, M. W., Singh, K. D., Kraemer, F. M., & Hennig, J. (1998). The processing of first-and second-order motion in human visual cortex assessed by functional magnetic resonance imaging (fMRI). Journal of Neuroscience, 18(10), 3816–3830.
Smith, A. T., Wall, M. B., Williams, A. L., & Singh, K. D. (2006). Sensitivity to optic flow in human cortical areas MT and MST. European Journal of Neuroscience, 23(2), 561–569.
Smith, A. T., Beer, A. L., Furlan, M., & Mars, R. B. (2018). Connectivity of the cingulate sulcus visual area (CSv) in the human cerebral cortex. Cerebral Cortex, 28(2), 713–725.
Strong, S. L., Silson, E. H., Gouws, A. D., Morland, A. B., & McKeefry, D. J. (2017). Differential processing of the direction and focus of expansion of optic flow stimuli in areas MST and V3A of the human visual cortex. Journal of Neurophysiology, 117(6), 2209–2217.
Todd, J. T. (1995). Chapter 6—The Visual Perception of Three- Dimensional Structure from Motion. In W. Epstein & S. Rogers (Eds.), Perception of Space and Motion (pp. 201–226). Academic Press. https://doi.org/10.1016/B978-012240530-3/50008-0
Van den Berg, A. V. (1992). Robustness of perception of heading from optic flow. Vision Research, 32(7), 1285–1296.
Wall, M. B., & Smith, A. T. (2008). The representation of egomotion in the human brain. Current Biology, 18(3), 191–194.
Wall, M. B., Lingnau, A., Ashida, H., & Smith, A. T. (2008). Selective visual responses to expansion and rotation in the human MT complex revealed by functional magnetic resonance imaging adaptation. European Journal of Neuroscience, 27(10), 2747–2757.
Warren, R. (1976). The perception of egomotion. Journal of Experimental Psychology: Human Perception and Performance, 2(3), 448–456. https://doi.org/10.1037/0096-1523.2.3.448
Warren, W. H. (2006). The dynamics of perception and action. Psychological Review, 113(2), 358–389. https://doi.org/10.1037/0033-295X.113.2.358
Warren, W. H., Jr., & Hannon, D. J. (1988). Direction of self-motion is perceived from optical flow. Nature, 336(6195), 162–163.
Warren, W. H., Morris, M. W., & Kalish, M. (1988). Perception of translational heading from optical flow. Journal of Experimental Psychology: Human Perception and Performance, 14(4), 646.
Warren, W. H., Blackwell, A. W., Kurtz, K. J., Hatsopoulos, N. G., & Kalish, M. L. (1991). On the sufficiency of the velocity field for perception of heading. Biological Cybernetics, 65, 311–320.
Watanabe, T., Nanez, J. E., & Sasaki, Y. (2001). Perceptual learning without perception. Nature, 413(6858), 844–848.
Watson, A. B. (1979). Probability summation over time. Vision Research, 19(5), 515–522.
Watson, A. B., & Turano, K. (1995). The optimal motion stimulus. Vision Research, 35(3), 325–336. https://doi.org/10.1016/0042-6989(94)00182-L
Zhang, J.-Y., Zhang, G.-L., Xiao, L.-Q., Klein, S. A., Levi, D. M., & Yu, C. (2010). Rule-based learning explains visual perceptual learning and its specificity and transfer. Journal of Neuroscience, 30(37), 12323–12328.
Acknowledgements
We thank Zhoukuidong Shan for his assistance with programming and Lee Stone for his helpful comments on a previous draft of the paper. We also thank two anonymous reviewers for their helpful comments, which have significantly improved the quality and clarity of our paper.
Funding
This study was supported by research grants from the National Natural Science Foundation of China (32161133009, 32071041), Shanghai Science and Technology Committee (20ZR1439500, 19JC1410101), China Ministry of Education (ECNU 111 Project, Base B1601), and NYU Shanghai (the major grant seed fund and the boost fund).
Author information
Authors and Affiliations
Contributions
LL and SK conceptualized the experiments. LL designed the experiments. XS ran the experiments. XS and LL analyzed the data. LL and XS wrote the first draft and revised the paper. We declare no competing financial interests.
Corresponding author
Ethics declarations
Conflicts of interest
The authors declared that there were no conflicts of interest with respect to the authorship or the publication of this article.
Ethics approval
This research complies with the Declaration of Helsinki (2023), aside from the requirement to preregister human subjects research, and received approval from the Institutional Review Board at New York University Shanghai (ID: 0062016).
Consent to participate
We obtained written informed consent from all participants before the commencement of each experiment in this study. The consent form was approved by the Institutional Review Board at New York University Shanghai.
Consent for publication
All authors have read and approved the final manuscript and consent to its publication.
Additional information
Publisher's note
Springer Nature remains neutral with regard to jurisdictional claims in published maps and institutional affiliations.
Supplementary information
Below is the link to the electronic supplementary material.
Supplementary file1 (MP4 34 KB)
Supplementary file2 (MP4 38 KB)
Supplementary file3 (MP4 36 KB)
Supplementary file4 (MP4 39 KB)
Supplementary file5 (MP4 33 KB)
Supplementary file6 (MP4 35 KB)
Supplementary file7 (MP4 34 KB)
Supplementary file9 (MP4 37 KB)
Supplementary file10 (MP4 29 KB)
Supplementary file11 (MP4 77 KB)
Supplementary file12 (MP4 75 KB)
Supplementary file13 (MP4 100 KB)
Supplementary file14 (MP4 37 KB)
Supplementary file15 (MP4 37 KB)
Supplementary file16 (MP4 39 KB)
Supplementary file17 (MP4 37 KB)
Rights and permissions
Springer Nature or its licensor (e.g. a society or other partner) holds exclusive rights to this article under a publishing agreement with the author(s) or other rightsholder(s); author self-archiving of the accepted manuscript version of this article is solely governed by the terms of such publishing agreement and applicable law.
About this article
Cite this article
Li, L., Shen, X. & Kuai, S. Distinct detection and discrimination sensitivities in visual processing of real versus unreal optic flow. Psychon Bull Rev 32, 1540–1550 (2025). https://doi.org/10.3758/s13423-024-02616-y
Accepted:
Published:
Version of record:
Issue date:
DOI: https://doi.org/10.3758/s13423-024-02616-y


