Skip to main content

Angiopoietin-Like Protein 2 Acts as a Novel Biomarker for Diagnosis and Prognosis in Patients with Esophageal Cancer

Abstract

Background

Angiopoietin-like protein 2 (ANGPTL2) mediates chronic inflammation. Tumor cell-derived ANGPTL2 promotes tumor invasion and angiogenesis. Overexpression of ANGPTL2 in tumor cells is associated with tumor progression and has been recognized in lung, breast, colon, and gastric cancer. However, to our knowledge the functional and clinical significance of ANGPTL2 expression has not been investigated in patients with esophageal cancer (EC).

Methods

First, in vitro assays were performed for functional analysis of ANGPTL2 using small interfering RNA. Next, ANGPTL2 expression in EC tissues (n = 71) was evaluated by immunohistochemistry (IHC in patients with EC (n = 71). Finally, serum ANGPLT2 levels from patients with EC (n = 71) and healthy controls (n = 35) were evaluated using enzyme-linked immunosorbent assay.

Results

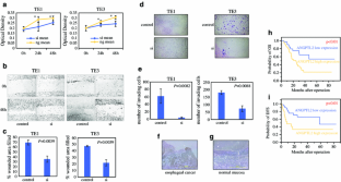
Knockdown of ANGPTL2 expression decreased the proliferative, invasive, and migration capacity in EC cell lines. ANGPTL2 expression in EC tissues was significantly elevated in patients with a high T stage, squamous cell carcinoma, and high TNM stage. Patients with high ANGPTL2 expression had significantly poorer overall and disease-free survival than those with low expression. Furthermore, high ANGPTL2 expression in EC tissues was an independent predictive marker for a poor prognosis. On the other hand, the serum ANGPTL2 level in patients with EC was significantly higher than that in healthy controls, and allowed for highly accurate discrimination between patients with and without EC. However, no significant association between serum ANGPTL2 levels and clinicopathological findings was observed in patients with EC.

Conclusions

We have demonstrated novel evidence for the clinical significance of ANGPTL2 as a biomarker in patients with EC.

This is a preview of subscription content, access via your institution.

Fig. 1
Fig. 2

Abbreviations

ANGPTL2:

angiopoietin-like protein 2

EC:

esophageal cancer

siRNA:

small interfering RNA

ESCC:

esophageal squamous cell carcinoma

EAD:

esophageal adenocarcinoma

IHC:

immunohistochemistry

GC:

gastric cancer

CRC:

colorectal cancer

cDNA:

complementary DNA

qRT-PCR:

quantitative real-time polymerase chain reaction

ELISA:

enzyme-linked immunosorbent assay

OS:

overall survival

DFS:

disease-free survival

ROC:

receiver operating characteristic

References

  1. Jemal A, Bray F, Center MM, Ferlay J, Ward E, Forman D. Global cancer statistics. CA Cancer J Clin. 2011;61:69-90.

    PubMed  Article  Google Scholar 

  2. Lin Y, Totsuka Y, He Y, et al. Epidemiology of esophageal cancer in Japan and China. J Epidemiol. 2013;23:233-42.

    PubMed  Article  Google Scholar 

  3. Enzinger PC, Mayer RJ. Esophageal cancer. N Engl J Med. 2003;349:2241-52.

    CAS  PubMed  Article  Google Scholar 

  4. Mariette C, Balon JM, Piessen G, Fabre S, Van Seuningen I, Triboulet JP. Pattern of recurrence following complete resection of esophageal carcinoma and factors predictive of recurrent disease. Cancer. 2003;97:1616-23.

    PubMed  Article  Google Scholar 

  5. Grivennikov SI, Greten FR, Karin M. Immunity, inflammation, and cancer. Cell. 2010;140:883-99.

    CAS  PubMed Central  PubMed  Article  Google Scholar 

  6. Radojicic J, Zaravinos A, Spandidos DA. HPV, KRAS mutations, alcohol consumption and tobacco smoking effects on esophageal squamous-cell carcinoma carcinogenesis. Int J Biol Markers. 2012;27:1-12.

    CAS  PubMed  Article  Google Scholar 

  7. Toh Y, Oki E, Ohgaki K, et al. Alcohol drinking, cigarette smoking, and the development of squamous cell carcinoma of the esophagus: molecular mechanisms of carcinogenesis. Int J Clin Oncol. 2010;15:135-44.

    CAS  PubMed  Article  Google Scholar 

  8. Gilbert EW, Luna RA, Harrison VL, Hunter JG. Barrett’s esophagus: a review of the literature. J Gastrointest Surg. 2011;15:708-18.

    PubMed  Article  Google Scholar 

  9. Oike Y, Yasunaga K, Suda T. Angiopoietin-related/angiopoietin-like proteins regulate angiogenesis. Int J Hematol. 2004;80:21-8.

    CAS  PubMed  Article  Google Scholar 

  10. Tabata M, Kadomatsu T, Fukuhara S, et al. Angiopoietin-like protein 2 promotes chronic adipose tissue inflammation and obesity-related systemic insulin resistance. Cell Metab. 2009;10:178-88.

    CAS  PubMed  Article  Google Scholar 

  11. Okada T, Tsukano H, Endo M, et al. Synoviocyte-derived angiopoietin-like protein 2 contributes to synovial chronic inflammation in rheumatoid arthritis. Am J Pathol. 2010;176:2309-19.

    CAS  PubMed Central  PubMed  Article  Google Scholar 

  12. Ogata A, Endo M, Aoi J, et al. The role of angiopoietin-like protein 2 in pathogenesis of dermatomyositis. Biochem Biophys Res Commun. 2012;418:494-9.

    CAS  PubMed  Article  Google Scholar 

  13. Aoi J, Endo M, Kadomatsu T, et al. Angiopoietin-like protein 2 is an important facilitator of inflammatory carcinogenesis and metastasis. Cancer Res. 2011;71:7502-12.

    CAS  PubMed  Article  Google Scholar 

  14. Endo M, Nakano M, Kadomatsu T, et al. Tumor cell-derived angiopoietin-like protein ANGPTL2 is a critical driver of metastasis. Cancer Res. 2012;72:1784-94.

    CAS  PubMed  Article  Google Scholar 

  15. Toiyama Y, Takahito Kitajima, Tadanobu Shimura, et al. (2014) Angiopoietin-like protein 2 is a novel serum biomarker of diagnosis and prognosis in patients with gastrointestinal cancer. Gastroenterology.;146(5 Suppl 1):s-30–s-1.

    Article  Google Scholar 

  16. Toiyama Y, Tanaka K, Kitajima T, et al. Elevated serum angiopoietin-like protein 2 correlates with the metastatic properties of colorectal cancer: a serum biomarker for early diagnosis and recurrence. Clin Cancer Res. 2014;20:6175–86.

    CAS  PubMed  Article  Google Scholar 

  17. Strong VE, D’Amico TA, Kleinberg L, Ajani J. Impact of the 7th Edition AJCC staging classification on the NCCN clinical practice guidelines in oncology for gastric and esophageal cancers. J Natl Compr Canc Netw. 2013;11:60-6.

    PubMed  Google Scholar 

  18. Ando N, Ozawa S, Kitagawa Y, Shinozawa Y, Kitajima M. Improvement in the results of surgical treatment of advanced squamous esophageal carcinoma during 15 consecutive years. Ann Surg. 2000;232:225-32.

    CAS  PubMed Central  PubMed  Article  Google Scholar 

  19. Ando N, Iizuka T, Ide H, et al. Surgery plus chemotherapy compared with surgery alone for localized squamous cell carcinoma of the thoracic esophagus: a Japan Clinical Oncology Group Study–JCOG9204. J Clin Oncol. 2003;21:4592-6.

    PubMed  Article  Google Scholar 

  20. Ando N, Kato H, Igaki H, et al. A randomized trial comparing postoperative adjuvant chemotherapy with cisplatin and 5-fluorouracil versus preoperative chemotherapy for localized advanced squamous cell carcinoma of the thoracic esophagus (JCOG9907). Ann Surg Oncol. 2012;19:68-74.

    PubMed  Article  Google Scholar 

  21. Endo M, Yamamoto Y, Nakano M, et al. Serum ANGPTL2 levels reflect clinical features of breast cancer patients: implications for the pathogenesis of breast cancer metastasis. Int J Biol Markers. 2014;29:e23945.

    CAS  PubMed  Article  Google Scholar 

Download references

Disclosure

Shozo Ide, Yuji Toiyama, Tadanobu Shimura, Mikio Kawamura, Hiromi Yasuda, Susumu Saigusa, Masaki Ohi, Koji Tanaka, Yasuhiko Mohri, and Masato Kusunoki have nothig to disclose.

Author information

Affiliations

Authors

Corresponding author

Correspondence to Yuji Toiyama PhD, MD.

Electronic supplementary material

Below is the link to the electronic supplementary material.

10434_2014_4315_MOESM1_ESM.tif

Extent of ANGPTL2 IHC staining.Representative photomicrographs obtained from immunohistochemicalstaining to analyze ANGPTL2 expression in primary esophageal cancer (EC) tissue specimens (original magnification, ×100). Scores for extent of ANGPTL2 staining in EC: 0%: 0, (a) 1–25%: 1, (b) 26–50%: 2, (c) 51–75%: 3, and (d) 76–100%: 4 (TIFF 3916 kb)

10434_2014_4315_MOESM2_ESM.tif

Intensity of ANGPTL2IHC staining.Representative photomicrographs obtained from immunohistochemicalstaining to analyze ANGPTL2 expression in primary esophageal cancer (EC) tissue specimens (original magnification, ×100). Scores for intensity of ANGPTL2 staining in EC: (a) no staining: 0, (b) weak staining: 1, (c) moderate staining: 2, and (d) strong staining: 3 (TIFF 3912 kb)

10434_2014_4315_MOESM3_ESM.tif

Expression and knockdown of ANGPTL2 in EC cell lines.(a)Relative quantification of ANGPTL2 mRNA expression in six esophageal cancer (EC) cell lines based on the 2-⊿Ct method. (b, c) Expression of ANGPTL2 in TE1 and TE2 after siRNA transfection (2-⊿Ct method). (d, e) ANGPTL2 expression in TE1 and TE3 at 48 hours after siRNA transfection as evaluated by ELISA. Control: negative-control siRNA-treated cells, si: ANGPTL2 siRNA-treated cells (TIFF 238 kb)

Supplementary material 4 (DOCX 16 kb)

Rights and permissions

Reprints and Permissions

About this article

Verify currency and authenticity via CrossMark

Cite this article

Ide, S., Toiyama, Y., Shimura, T. et al. Angiopoietin-Like Protein 2 Acts as a Novel Biomarker for Diagnosis and Prognosis in Patients with Esophageal Cancer. Ann Surg Oncol 22, 2585–2592 (2015). https://doi.org/10.1245/s10434-014-4315-0

Download citation

  • Received:

  • Published:

  • Issue Date:

  • DOI: https://doi.org/10.1245/s10434-014-4315-0

Keywords

  • Esophageal Cancer
  • Esophageal Squamous Cell Carcinoma
  • National Comprehensive Cancer Network
  • Poor Overall Survival
  • Esophageal Cancer Cell