Skip to main content

Combination of UVB Absorbing Titanium Dioxide and Quercetin Nanogel for Skin Cancer Chemoprevention

Abstract

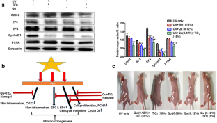
Sunscreens are widely prescribed and used to prevent skin cancer; however, they have been reported to contain various chemicals which mimic hormones and disrupt hormonal functioning in humans. The aim of this study was to develop topical nanogel for skin cancer prevention using an antioxidant compound quercetin (Qu) and inorganic titanium dioxide (TiO2). Two formulations of Qu nanocrystals were optimized with low and high concentration of drug using the Box-Behnken design with the quadratic response surface model and further homogenized with TiO2. Qu nanocrystal (0.08% and 0.12%) formulations showed a particle size of 249.65 ± 2.84 nm and 352.48 ± 3.56 nm with zeta potential of − 14.7 ± 0.41 mV and − 19.6 ± 0.37 mV and drug content of 89.27 ± 1.39% and 90.38 ± 1.81% respectively. Scanning electron microscopy (SEM) images showed rod-shaped nanocrystals with a particle size below 400 nm. Qu (0.08%), Qu (0.12%), Qu (0.12%) + TiO2 (5%), and Qu (0.12%) + TiO2 (15%) nanogels showed over 70% drug release with significantly (p < 0.001) enhanced skin deposition of Qu as compare with Qu suspension within 24 h. The average numbers of tumor, tumor volume, and percentage of animals with tumors at onset in the Qu (0.12%) + TiO2 (15%) nanogel-pretreated group was found to be significantly (p < 0.05) less as compared with the UV only exposed group. Further, Qu (0.12%) + TiO2 (15%) nanogel significantly (p < 0.001) downregulated COX-2, EP3, EP4, PCNA, and cyclin D1 expressions in contrast to Qu and TiO2 only pretreated groups. Therefore, novel combination of Qu (0.12%) + TiO2 (15%) with enhanced skin deposition can be used as a chemopreventive strategy in UVB-induced skin photocarcinogenesis.

This is a preview of subscription content, access via your institution.

Fig. 1
Fig. 2
Fig. 3
Fig. 4
Fig. 5

References

  1. Boakye CH, Shah PP, Doddapaneni R, Patel AR, Safe S, Singh M. Enhanced percutaneous delivery of 1, 1-bis (3-indolyl)-1-(p-chlorophenyl) methane for skin cancer chemoprevention. J Biomed Nanotechnol. 2015;11(7):1269–81.

    CAS  PubMed  Google Scholar 

  2. Bagde A, Mondal A, Singh M. Drug delivery strategies for chemoprevention of UVB-induced skin cancer: a review. Photodermatol Photoimmunol Photomed. 2018;34(1):60–8.

    PubMed  Google Scholar 

  3. Maipas S, Nicolopoulou-Stamati P. Sun lotion chemicals as endocrine disruptors. Hormones. 2015;14(1):32–46.

    PubMed  Google Scholar 

  4. Simonsen AB, Koppelhus U, Sommerlund M, Deleuran M. Photosensitivity in atopic dermatitis complicated by contact allergy to common sunscreen ingredients. Contact Dermatitis. 2016;74(1):56–8.

    PubMed  Google Scholar 

  5. Boakye CH, Patel K, Doddapaneni R, Bagde A, Behl G, Chowdhury N, et al. Ultra-flexible nanocarriers for enhanced topical delivery of a highly lipophilic antioxidative molecule for skin cancer chemoprevention. Colloids Surf B: Biointerfaces. 2016;143:156–67.

    CAS  PubMed  Google Scholar 

  6. Natarajan V, Madhan B, Tiku ML. Intra-articular injections of polyphenols protect articular cartilage from inflammation-induced degradation: suggesting a potential role in cartilage therapeutics. PLoS One. 2015;10(6):e0127165.

    PubMed  PubMed Central  Google Scholar 

  7. Gibellini L, Pinti M, Nasi M, Montagna J, De Biasi S, Roat E, et al. Quercetin and cancer chemoprevention. Evid Based Complement Alternat Med. 2011;591356:2011.

    Google Scholar 

  8. Weng Z, Zhang B, Asadi S, Sismanopoulos N, Butcher A, Fu X, et al. Quercetin is more effective than cromolyn in blocking human mast cell cytokine release and inhibits contact dermatitis and photosensitivity in humans. PLoS One. 2012;7(3):e33805.

    CAS  PubMed  PubMed Central  Google Scholar 

  9. Katiyar SK. Dietary proanthocyanidins inhibit UV radiation-induced skin tumor development through functional activation of the immune system. Mol Nutr Food Res. 2016;60(6):1374–82.

    CAS  PubMed  PubMed Central  Google Scholar 

  10. Hung C-F, Fang C-L, Al-Suwayeh SA, Yang S-Y, Fang J-Y. Evaluation of drug and sunscreen permeation via skin irradiated with UVA and UVB: comparisons of normal skin and chronologically aged skin. J Dermatol Sci. 2012;68(3):135–48.

    CAS  PubMed  Google Scholar 

  11. Nan W, Ding L, Shi X, Sui X-B. Topical use of quercetin-loaded chitosan nanoparticles against ultraviolet B radiation. Front Pharmacol. 2018;9:826.

    PubMed  PubMed Central  Google Scholar 

  12. Zhu X, Zeng X, Zhang X, Cao W, Wang Y, Chen H, et al. The effects of quercetin-loaded PLGA-TPGS nanoparticles on ultraviolet B-induced skin damages in vivo. Nanomedicine. 2016;12(3):623–32.

    CAS  PubMed  Google Scholar 

  13. Boakye CH, Patel K, Singh M. Doxorubicin liposomes as an investigative model to study the skin permeation of nanocarriers. Int J Pharm. 2015;489(1–2):106–16.

    CAS  PubMed  PubMed Central  Google Scholar 

  14. Somagoni J, Boakye CH, Godugu C, Patel AR, Faria HAM, Zucolotto V, et al. Nanomiemgel-a novel drug delivery system for topical application-in vitro and in vivo evaluation. PLoS One. 2014;9(12):e115952.

    PubMed  PubMed Central  Google Scholar 

  15. Boakye CH, Patel K, Doddapaneni R, Bagde A, Marepally S, Singh M. Novel amphiphilic lipid augments the co-delivery of erlotinib and IL36 siRNA into the skin for psoriasis treatment. J Control Release. 2017;246:120–32.

    CAS  PubMed  Google Scholar 

  16. Marepally S, Boakye CH, Patel AR, Godugu C, Doddapaneni R, Desai PR, et al. Topical administration of dual siRNAs using fusogenic lipid nanoparticles for treating psoriatic-like plaques. Nanomedicine. 2014;9(14):2157–74.

    CAS  PubMed  Google Scholar 

  17. Sachdeva MS, Patlolla R. Nanoparticle formulations for skin delivery. Google Patents; 2014.

  18. Shah PP, Desai PR, Channer D, Singh M. Enhanced skin permeation using polyarginine modified nanostructured lipid carriers. J Control Release. 2012;161(3):735–45.

    CAS  PubMed  PubMed Central  Google Scholar 

  19. Kanikkannan N, Andega S, Burton S, Babu R, Singh M. Formulation and in vitro evaluation of transdermal patches of melatonin. Drug Dev Ind Pharm. 2004;30(2):205–12.

    CAS  PubMed  Google Scholar 

  20. Shah PP, Desai PR, Singh M. Effect of oleic acid modified polymeric bilayered nanoparticles on percutaneous delivery of spantide II and ketoprofen. J Control Release. 2012;158(2):336–45.

    CAS  PubMed  Google Scholar 

  21. Babu RJ, Kikwai L, Jaiani LT, Kanikkannan N, Armstrong CA, Ansel JC, et al. Percutaneous absorption and anti-inflammatory effect of a substance P receptor antagonist: spantide II. Pharm Res. 2004;21(1):108–13.

    CAS  PubMed  Google Scholar 

  22. Peltonen L, Hirvonen J. Drug nanocrystals–versatile option for formulation of poorly soluble materials. Int J Pharm. 2018;537(1–2):73–83.

    CAS  PubMed  Google Scholar 

  23. Fernandes A, Ferreira N, Fangueiro J, Santos A, Veiga F, Cabral C, et al. Ibuprofen nanocrystals developed by 22 factorial design experiment: a new approach for poorly water-soluble drugs. Saudi Pharm J. 2017;25(8):1117–24.

    CAS  PubMed  PubMed Central  Google Scholar 

  24. Rhee Y-S, Chang S-Y, Park C-W, Chi S-C, Park E-S. Optimization of ibuprofen gel formulations using experimental design technique for enhanced transdermal penetration. Int J Pharm. 2008;364(1):14–20.

    CAS  PubMed  Google Scholar 

  25. Tyner KM, Zou P, Yang X, Zhang H, Cruz CN, Lee SL. Product quality for nanomaterials: current US experience and perspective. Wiley Interdiscip Rev Nanomed Nanobiotechnol. 2015;7(5):640–54.

    PubMed  Google Scholar 

  26. Dayal P, Pillay V, Babu RJ, Singh M. Box-Behnken experimental design in the development of a nasal drug delivery system of model drug hydroxyurea: characterization of viscosity, in vitro drug release, droplet size, and dynamic surface tension. AAPS PharmSciTech. 2005;6(4):E573–E85.

    PubMed  PubMed Central  Google Scholar 

  27. Shah B, Khunt D, Bhatt H, Misra M, Padh H. Application of quality by design approach for intranasal delivery of rivastigmine loaded solid lipid nanoparticles: effect on formulation and characterization parameters. Eur J Pharm Sci. 2015;78:54–66.

    CAS  PubMed  Google Scholar 

  28. Kandimalla KK, Kanikkannan N, Singh M. Optimization of a vehicle mixture for the transdermal delivery of melatonin using artificial neural networks and response surface method. J Control Release. 1999;61(1–2):71–82.

    CAS  PubMed  Google Scholar 

  29. Marepally S, Boakye CH, Shah PP, Etukala JR, Vemuri A, Singh M. Design, synthesis of novel lipids as chemical permeation enhancers and development of nanoparticle system for transdermal drug delivery. PLoS One. 2013;8(12):e82581.

    PubMed  PubMed Central  Google Scholar 

  30. Katiyar SK, Mantena SK, Meeran SM. Silymarin protects epidermal keratinocytes from ultraviolet radiation-induced apoptosis and DNA damage by nucleotide excision repair mechanism. PLoS One. 2011;6(6):e21410.

    CAS  PubMed  PubMed Central  Google Scholar 

  31. Vaid M, Sharma SD, Katiyar SK. Honokiol, a phytochemical from the Magnolia plant, inhibits photocarcinogenesis by targeting UVB-induced inflammatory mediators and cell cycle regulators: development of topical formulation. Carcinogenesis. 2010;31(11):2004–11.

    CAS  PubMed  Google Scholar 

  32. Grant WB. Solar ultraviolet irradiance and cancer incidence and mortality. Advances in experimental medicine and biology, vol. 810; 2014. p. 52–68.

    Google Scholar 

  33. John SM, Trakatelli M, Ulrich C. Non-melanoma skin cancer by solar UV: the neglected occupational threat. J Eur Acad Dermatol Venereol. 2016;30(Suppl):3:3–4.

    Google Scholar 

  34. Kumar R, Deep G, Agarwal R. An overview of ultraviolet B radiation-induced skin cancer chemoprevention by silibinin. Curr Pharmacol Rep. 2015;1(3):206–15.

    CAS  PubMed  PubMed Central  Google Scholar 

  35. Hao J, Fang X, Zhou Y, Wang J, Guo F, Li F, et al. Development and optimization of solid lipid nanoparticle formulation for ophthalmic delivery of chloramphenicol using a Box-Behnken design. Int J Nanomedicine. 2011;6:683.

    CAS  PubMed  PubMed Central  Google Scholar 

  36. Füredi P, Pápay ZE, Kovács K, Kiss BD, Ludányi K, Antal I, et al. Development and characterization of the voriconazole loaded lipid-based nanoparticles. J Pharm Biomed Anal. 2017;132:184–9.

    PubMed  Google Scholar 

  37. Pradhan M, Singh D, Singh MR. Fabrication, optimization and characterization of triamcinolone acetonide loaded nanostructured lipid carriers for topical treatment of psoriasis: application of box behnken design, in vitro and ex vivo studies. J Drug Deliv Sci Technol. 2017;41:325–33.

    CAS  Google Scholar 

  38. Savjani KT, Gajjar AK, Savjani JK. Drug solubility: importance and enhancement techniques. ISRN Pharm. 2012;2012:1–10.

    Google Scholar 

  39. Sahoo N, Kakran M, Shaal L, Li L, Müller R, Pal M, et al. Preparation and characterization of quercetin nanocrystals. J Pharm Sci. 2011;100(6):2379–90.

    CAS  PubMed  Google Scholar 

  40. Onoue S, Takahashi H, Kawabata Y, Seto Y, Hatanaka J, Timmermann B, et al. Formulation design and photochemical studies on nanocrystal solid dispersion of curcumin with improved oral bioavailability. J Pharm Sci. 2010;99(4):1871–81.

    CAS  PubMed  Google Scholar 

  41. Agrawal A, Gupta P, Khanna A, Sharma R, Chandrabanshi H, Gupta N, et al. Development and characterization of in situ gel system for nasal insulin delivery. Pharmazie. 2010;65(3):188–93.

    CAS  PubMed  Google Scholar 

  42. Prasad R, Katiyar SK. Prostaglandin E2 promotes UV radiation-induced immune suppression through DNA hypermethylation. Neoplasia. 2013;15(7):795–804.

    CAS  PubMed  PubMed Central  Google Scholar 

  43. Rundhaug J, Simper M, Surh I, Fischer S. The role of the EP receptors for prostaglandin E 2 in skin and skin cancer. Cancer Metastasis Rev. 2011;30(3–4):465–80.

    CAS  PubMed  PubMed Central  Google Scholar 

  44. Sivrikoz ON, Kandiloğlu G. The effects of cyclin D1 and Bcl-2 expressıon on aggressive behavior in basal cell and basosquamous carcinoma. Iran J Pathol. 2015;10(3):185.

    Google Scholar 

Download references

Funding

This project was funded by the Specialized Program of Research Excellence (SPORE) a subaward from Moffett Cancer Center (4 P5O CA168536-04, NIH), and National Institute on Minority Health and Health Disparities (NIMHD) P20 program (Grant # IP20MD006738-03 to M.S.)

Author information

Affiliations

Authors

Corresponding author

Correspondence to Mandip Singh.

Additional information

Publisher’s Note

Springer Nature remains neutral with regard to jurisdictional claims in published maps and institutional affiliations.

Guest Editors: Mahavir Bhupal Chougule, Vijaykumar B. Sutariya, and Sudip K. Das

Electronic supplementary material

ESM 1

(DOCX 18 kb)

Rights and permissions

Reprints and Permissions

About this article

Verify currency and authenticity via CrossMark

Cite this article

Bagde, A., Patel, K., Mondal, A. et al. Combination of UVB Absorbing Titanium Dioxide and Quercetin Nanogel for Skin Cancer Chemoprevention. AAPS PharmSciTech 20, 240 (2019). https://doi.org/10.1208/s12249-019-1424-x

Download citation

  • Received:

  • Accepted:

  • Published:

  • DOI: https://doi.org/10.1208/s12249-019-1424-x

KEY WORDS

  • topical delivery
  • skin cancer chemoprevention
  • nanogel
  • quercetin
  • titanium dioxide