In order to foster the knowledge economy, collaboration between government, industry and academy is becoming increasingly important. The Triple-Helix (government–industry–academy) model is geared toward innovation in academic institutions and the transfer of academic knowledge to industrial and/or societal domains. This article studies crucial factors that either encourage or hamper activities in a South Korean university, by comparing each engineering department’s responses to the national Brain Korea 21+ funding scheme that promotes and evaluates the academy’s knowledge transfer performance. Finally, the article discusses the importance of leadership and communication in developing an atmosphere for spontaneous academic activities and the government’s role that might deteriorate innovative atmosphere.




Similar content being viewed by others
Notes
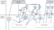
All the names in the picture were treated anonymously. NR indicates new and young scholars who are focusing on the research in the department.
References
Byun, K. (2009) ‘Reality and policy debates surrounding government initiatives to increase institutional autonomy at Korean higher education institutions’ (in Korean), The Journal of Politics of Education 16(1): 135–164.
Calvert, J. (2010) ‘Systems biology, interdisciplinarity and disciplinary identity’, in J.N. Parker, N. Vermeulen and B. Penders (eds.) Collaboration in the New Life Sciences, Surrey: Ashgate Publishing, pp. 201–218.
Charmaz, K. (2014) Constructing grounded theory (2nd ed.), London: Sage Publications.
Cohen, M. D. and March, J. G. (1974) Leadership and ambiguity: The American college president, Boston: Harvard Business School Press.
Corbin, J. and Strauss, A. (2008) Basics of qualitative research: Techniques and procedures for developing grounded theory (3rd ed.), Thousand Oaks: Sage Publications.
D’Este, P. and Patel, P. (2007) ‘University-industry linkages in the UK: What are the factors determining the variety of interactions with industry?’ Research Policy 36(9): 1295–1313.
DiMaggio, P.J. and Powell, W.W. (1983) ‘The iron cage revisited: Institutional isomorphism and collective rationality in organizational fields’, American Sociological Review 48(2): 147–160.
Etzkowitz, H. and Leydesdorff, L. (2000) ‘The dynamics of innovation: From national systems and “Mode 2” to a triple helix of university-industry-government relations’, Research Policy 29(2): 109–123.
Freeman, C. (1991) ‘Networks of innovators: A synthesis of research issues’, Research Policy 20(5): 499–514.
Glaser, B.G. and Strauss, A.L. (1967) The discovery of grounded theory: Strategies for qualitative research. London: Aldine Transaction.
Hall, B.H., Link, A.N. and Scott, J.T. (2001) ‘Barriers inhibiting industry from partnering with universities: Evidence from the advanced technology program’, Journal of Technology Transfer 26(1): 87–98.
Hearn, J.C. and Lacy, T.A. (2012) ‘Governmental policy and the organization of postsecondary education’, in G. Sykes, B. Schneider and D.N. Plank (eds.) Handbook of Education Policy Research, London: Routledge, pp. 958–973.
Hemlin, S., Mumford, M.D., Allwood, C.M. and Martin, B. (2014) Creativity and leadership in science, technology, and innovation, London: Routledge.
Jang, D., Ryu, K., Yi, P. and Craig, D. (2016) ‘The hurdles to being world class: Narrative analysis of the World-Class University Project in Korea’, Higher Education Policy 29(3): 234–253.
Kim, L. and Jang, D. (2013) ‘Framing “World Class” differently: International and Korean participants’ perceptions of the World Class University Project’, Higher Education 65(6): 725–744.
Kim, L.D. and Jang, D.H. (2017) ‘Expert views on innovation and bureaucratization of science: Semantic network analysis of discourses on scientific governance’, Science and Public Policy 45(1): 36–44.
Kim, L.D. (2016) Visualizing discourses and governance of human embryonic stem cell research in South Korea (In comparison to the UK) (Unpublished doctoral dissertation). University of Sussex.
Kim, L. and Park, H. (2015) ‘Diagnosing “collaborative culture” of biomedical science in South Korea: Misoriented knowledge, competition and failing collaboration’, East Asian Science, Technology and Society: An International Journal 9(3): 233–252.
Krackhardt, D. and Stern, R.N. (1988) ‘Informal network and organizational crises: An experimental simulation’, Social Psychology Quarterly 51(2): 123–140.
Kwon, K., Park, H., So, M. and Leydesdorff, L. (2012) ‘Has globalization strengthened south Korea’s National Research System? National and international dynamics of the triple helix of scientific co-authorship relationships in South Korea’, Scientometrics 90(1): 163–176.
Leydesdorff, L. and Meyer. M. (2010) ‘The decline of university patenting and the end of the Bayh-Dole effect’, Scientometrics 83(2): 355–362.
Leydesdorff, L. and Meyer, M. (2006) ‘Triple-helix indicators of knowledge-based innovation systems’, Research Policy 35(10): 1441-1449.
Leydesdorff, L. (2006) The knowledge-based economy: Modeled, measured, simulated, Boca Raton: Universal Publishers.
Luhmann, N. (1995) Social systems, Stanford: Stanford University Press.
Lundvall, B.A. (2013) Innovation studies: A personal interpretation of ‘The State of the Art’, in J. Fagerberg, B.R. Martin and E.R. Anderson (eds.) Innovation Studies: Evolution and Future Challenges, Oxford: Oxford University Press, pp. 21–70.
Meyer, J. Ramirez, F. Frank, D. and Schofer, E. (2007) ‘Higher education as an institution’, in P. Gumport (ed.) Sociology of Higher Education: Contributions and Their Contexts, Baltimore: The Johns Hopkins University Press, pp. 187–221.
Perkmann, M. and Walsh, K. (2008) ‘Engaging the scholar: Three forms of academic consulting and their impact on universities and industry’, Research Policy 37(10): 1884–1891.
Perkmann, M., Tartari, V., McKelvey, M., Autio, E., Broström, A., D’Este, P. and Sobrero, M. (2013) ‘Academic engagement and commercialization: A review of the literature on university-industry relations’, Research Policy 42(2): 423–442.
Phillips, F. (2014) Triple helix and the circle of innovation. Journal of Contemporary Eastern Asia, 13(1): 57–68.
Ranga, M. and Etzkowitz, H. (2013) ‘Triple helix systems: An analytical framework for innovation policy and practice in the knowledge society’, Industry and Higher Education 27(3): 237–262.
Rho, W. (2014) ‘Triple helix for social innovation: The Saemaul Undong for eradicating poverty’, Journal of Contemporary Eastern Asia 13(1): 39–55.
Shannon, C.E. (1948) ‘A mathematical theory of communication’, Bell System Technical Journal 27(3): 379–423.
Shin, J. (2009) ‘Building world-class research university: The Brain Korea 21 project’, Higher Education 58(5): 669–688.
Tammi, T. (2009) ‘The competitive funding of university research: The case of Finnish science universities’, Higher Education 57(5): 657–679.
Thomas, G. and James, D. (2006) ‘Reinventing grounded theory: Some questions about theory, ground and discovery’, British Educational Research Journal 32(6): 767–795.
Valente, T.W. and Rogers, E.M. (1995) ‘The origins and developments of the diffusion of innovations paradigm as an example of scientific growth’, Science Communication 16(3): 242–273.
van Geenhuizen, M. (2016) ‘Living labs as boundary-spanners between triple helix actors’, Journal of Contemporary Eastern Asia 15(1): 78–97.
Van Looy, B., Ranga, M., Callaert, J., Debackere, K. and Zimmermann, E. (2004) ‘Combining entrepreneurial and scientific performance in academia: Towards a compounded and reciprocal Matthew effect?’, Research Policy 33(3): 425–441.
Yoon, J. and Park, H. (2016) ‘Triple helix dynamics of South Korea’s innovation system: A network analysis of inter-regional technological collaborations’, Quality and Quantity 51(3): 989–1007.
Yoon, J., Yang, S. and Park, H. (2017) ‘Quintuple helix structure of Sino-Korean research collaboration in science’, Scientometrics 113(1): 61–81.
Author information
Authors and Affiliations
Corresponding author
Additional information
Publisher's Note
Springer Nature remains neutral with regard to jurisdictional claims in published maps and institutional affiliations.
Appendices
Appendix 1
-
Survey questionnaire




Appendix 2
-
Examples of bibliometric outputs in material engineering department (in 2013)


Appendix 3
-
An example of social network analysis (Material engineering department)Footnote 1

Rights and permissions
About this article
Cite this article
Kim, L., Jang, DH. Culturing Atmosphere for Spontaneous Innovation: Academic Action and Triple-Helix Dynamics in South Korea. High Educ Policy 34, 429–455 (2021). https://doi.org/10.1057/s41307-019-00143-3
Published:
Issue Date:
DOI: https://doi.org/10.1057/s41307-019-00143-3







