Retail shopping centre recycling initiatives
- 794 Downloads
- 2 Citations
Abstract
There is growing pressure on retailing businesses to act responsibly and comprehensively to manage their waste in a sustainable way. In addition, the practical importance of meeting waste directives and environmental credentials has made most businesses value facilities management services to business. Despite Fuller's and Pitt's observations concerning shopping centre waste management trends, little attempt has been made to investigate the existing solid waste recycling from the UK shopping centre sector. Most previous research on waste minimisation through recycling relates to municipal buildings, commercial office buildings, medical facilities, hotels, educational buildings and industrial buildings. Few studies from other sectors have developed critical success factors (CSFs) for waste management and recycling initiatives. Therefore, this article sets out to identify those primary factors that are considered to be of critical importance to the successful implementation of recycling initiatives in UK retail shopping centres. The article establishes how these factors can be determined and validated in accordance with current perspectives. This article reviews the relative importance of CSFs associated with shopping centres solid waste recycling initiatives in the United Kingdom. By doing so, factoring analysis is used to classify a relatively small number of factor groupings that can be used to represent the relationship among a set of many interrelated variables. This technique is significant to explore the groupings that might exist among the CSFs with regard to UK retail shopping centre solid waste recycling initiatives.
Keywords
sustainability solid waste management recycling retail shopping center critical success factorUK SUSTAINABLE SOLID WASTE MANAGEMENT
Experience suggests that sustainability derives its greatest power and affects organisations when it is deeply embraced as a set of core values that genuinely integrate economic prosperity, environmental stewardship and social responsibility: profit, planet and people. The etiquette towards sustainable solid waste management and recycling becomes a necessary part in every business (Agenda21, 1992; DETR, 1999; DETR, 2000; DEFRA, 2008), so as to enable the realisation of financial saving and competitiveness (Envirowise, 1998; Phillips et al, 2006). The earlier over-reliance on landfill has also caused many countries to face shortages of landfill sites. Throughout Europe and the United States, there is an over-reliance on the disposing of waste to landfill. However, in many developing countries, conditions for waste disposal are still basic.
Whereas waste disposal creates the potential causes of various negative impacts on health and the environment, including emissions to air, surface water and groundwater, however, it is entirely dependant on how it is managed. For Henstock (1976), the value of waste is both economic and social. He describes the value of waste should depend entirely on its ability to be recycled. Hence, managing waste in a sustainable way, optimising recycling and limiting the generation of waste materials forms a core part of the UK government policy to protect the environment.
The foremost policy instruments that influence the commercial waste sector in the United Kingdom are the landfill tax, landfill tax credit scheme and landfill allowance trading scheme (DEFRA, 2004). A further landfill tax escalator of £8 per tonne will take the current landfill tax to £48 per tonne in 2010 for active waste to be sent to landfill. This will continue to increase by £8 per tonne each year until 2013. For companies, this relative change in costs could tip the balance between recycling and landfill disposal, making their recycling attempt the most cost-effective option for their business. Unaware of the consequences of these issues, lack of proper waste management may cost companies heavily, not only in terms of monetary losses but also in terms of environmental impact. Cost saving is a key driver towards sustainable solid waste management in the United Kingdom.
Waste trends from various sectors in the United Kingdom have previously been explored. According to DEFRA (2007b) (DEFRA, 2007a), the overall waste sent to landfill sites registered for the tax fell from around 96 million tonnes in 1997/1998 to around 72 million tonnes in 2005/2006, a reduction of around 25 per cent. These trends further highlight the effects of the policies instrument, which has yielded some success. However, DEFRA (2007b) revealed that the commercial sector produces around 25 million tonnes of waste in the country every year. Although approximately one-third of this waste is recycled, about half still goes to landfill. The EU Environment Agency identified that UK waste management trends are among the group with low recovery materials and incineration, with around 25 per cent recovery rates, alongside Portugal, Greece and Slovenia (EEA, 2007). It is revealed that the retailing sector is the individual sector that generated the most waste, with nearly 13 million tonnes of waste (DEFRA, 2007a, 2007b). Paper and corrugated cardboard account for 20 per cent, and over half of the waste is classified as general mixed commercial waste. Hence, it appears that this sector faces a challenging situation in which there is a need for extraction of recyclables from their waste disposal.
Why recycling: Closing the loop
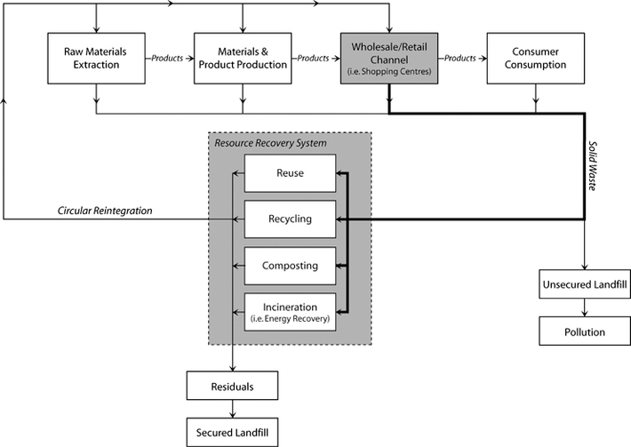
Shopping centre position in materials system life cycle. Adapted from Fuller and Allen (1995) and Neace (1991).
Material recycling as a sub-system creates a marketable physical product that is essentially a substitute for virgin raw materials in the primary production processes. At this point, the material is refined back to essentially its virgin specification; it may subsequently be used for any purpose appropriate to that material. On the other hand, the reuse and incineration sub-systems have as their respective objectives in the development of returnable systems (Korzum et al, 1990), composting and the reduction of waste by energy recovery. These, used together, represent the major elements of an integrated solid waste management program (United Nations, 2003; UNEP, 2007).
RECYCLABLE MATERIALS FROM RETAIL SHOPPING CENTRES
It has been shown that waste recycling is one of the basic sub-systems of a waste management strategy (or resource recovery), which collects, processes and returns former waste materials to productive use. In this way, material recycling is a logical waste management strategy through which shopping centre managers can achieve their waste reduction objectives. Essentially, every shopping centre business has important roles that help to close the loop, thus creating greater supply from the materials recovered throughout their recycling initiatives.
As a unique form of materials recycling, shopping centre recycling can be distinguished by the nature of the waste they generate and the types of material sought. Fuller, D. A. (1994) “Shopping Centers and the Environment: Recycling Strategies for the 1990's, An Exploratory Investigation”, Journal of Shopping Center Research (1)1: 7–37. Fuller (1994) and Fuller and Allen (1997) argue how shopping centres occupy a position described as ‘down-stream’, in the product extended channel. This position places it at the point where bulk breaking associated with product assortment takes place. The collection of these waste places the shopping centre at the head of forward retailer/wholesaler within the product materials circular reintegration, and predictable solid waste streams composed of packaging materials are associated with the shopping centre operations. Normally, shopping centres produce much larger quantities of relatively homogeneous wastes that are by-products of their operations. Previous studies acknowledged that old corrugated cardboard is the largest amount produced in the shopping centre waste stream (Fuller, 1994; Pitt, 2005). Pitt (2005) suggests that waste auditing and segregation could allow shopping centres to see more clearly where their waste is produced and how it could be reduced.
Retail shopping centres recycling in the United Kingdom
The market-based economic scheme implemented for the UK waste management sector (United Nations, 2003) has set the cost of disposal as the key driver for companies to manage their waste proficiently (Envirowise, 2002a). Pitt (2005) revealed that the increasing waste trend may be due to having no recycling plan, poor layout of the shopping centre, using alternative disposal methods (for example, incineration) or having exceptionally high customer flows. This is essentially a management problem.
Traditionally, the facilities manager in a shopping centre acts as waste broker to organise waste disposal for retail units and is required to be registered with the waste regulator. They also make their own arrangements, with service providers (that is, waste contractors and recycling buyers), to exchange, sell, handle, transport, dispose or recover controlled waste. Under the UK Producers Responsibility Act, the shopping centre management is liable for those arrangements, as they control what happens to the waste. They also share responsibility for the proper transfer of the waste with the holders.
Although there is still a lack of waste decision making in this sector (Pitt, 2005), there are some solid waste procurement routes currently put into practice among the UK shopping centres. Conventionally, waste separation is done primarily by each individual shopping centre at the point where the materials become recyclable waste and they then sell them to recycling buyers. Then the residual waste is weighted and charged for disposal at landfill sites. Otherwise, shopping centre waste is separated by their service providers on-site into compostables, recyclables and non-compostables at the source, and then further separated off-site through Material Recycling Facility technology. This is to reduce the amount of co-mingled waste to be sent to landfill. For example, Meadowhall Shopping Centre in Sheffield invested in a Resource Recovery Facility to handle the large quantity of waste they generated (BCSC, 2010). Here, the function of this facility is to serve the shopping centre integrated solid waste management, inclusive of materials sorting for recycling, and also to serve in the preparation of waste recovery for incineration at energy recovery facility.
Summary of the retail shopping centre waste recycling success factors
| Factor grouping | Critical Success Factors | Sources |
|---|---|---|
| Strategic | Established policy/goals for recycling | Folz (1991); Oskamp et al (1991); Chilton (1993); Fullerton and Wu (1998) |
| Making recycling mandatory | ||
| Prioritise source separation | ||
| Provision of multiple service contract for waste and recycling operations | ||
| Organisational | Programme champion at management level | |
| Manage recycling programme as cooperative organisation | Folz (1991); Maran and Lee (1993); Barr et al (2005); Vicente and Reis (2007) | |
| Liaison and partnership with the retail units and the suppliers | ||
| Developmental Process | Dedicated and easily accessible recycling facilities for separate storage | Marans and Lee (1993); Margai (1997); Perrin and Barton (2001); McDoland and Oates (2003); Mannetti et al (2004); Pitt (2005); Envirowise (2008) |
| ISO 14001 implementation | Rondinelli and Vastag (2000); Babakri et al (2004) | |
| Regular monitoring and reporting of waste going to landfill | ||
| Cultural and Organisational Climate | Awareness-raising | |
| Training and retraining | Mongkolnchaiarunya (2005); Hornik et al (1995); Sidique et al (2009) | |
| Provision of retailers’ door-to-door collection service | Key Informant Interview; Fullerton and Wu (1998) | |
| Recyclable materials transported by recycler | Key Informant Interview | |
| Financial | Provision of monetary incentives | Oskamp et al (1991); Perrin and Barton (2001); McDonald and Oates (2003); Timlett and Williams (2008) |
| Investment in modern recycling facilities/technology | ||
| Joint venture in Resource Recovery Facility | Suttibak and Nitivattananon (2008); Guiltinan and Nwokoye (1975) |
RETAIL SHOPPING CENTRE WASTE RECYCLING SUCCESS FACTORS
Rockart (1979) Chief executives define their own data needs, Harvard Business Review (2): 81–93. Rockart (1979) defines Critical Success Factors (CSFs) as: ‘those limited number of areas in which results, if they are satisfactory, will ensure successful competitive performance for the organisation. They are the few key areas where things must go right for the business to flourish. If results in these areas are not adequate, the organisation's efforts for the period will be less than desired. It is the areas of activity that should receive constant and careful attention from management. The current status of performance in each area should be continually measured, and that information should be made available’.
CSFs are those actions that must be performed well in order for the goals or objectives established by an organisation to be met satisfactorily (Brian Atkins and Adrian Brooks, 2009). Here, the CSF methodology is a procedure that attempts to make explicit those few key areas that dictate managerial success (Boynton and Zmud, 1984). This method has been used as a management measure since the 1970s in financial services (Boynton and Zmud, 1984); information systems (Bullen and Rockart, 1981); manufacturing industry (Mohr and Spekman, 1994); waste water management (Keremane and McKay, 2009); and municipals recycling (Suttibak and Nitivattananon, 2008). However, no other attempt has been made previously to explore the CSF methodology in retailing sector solid waste recycling.
- a)
Strategic Factor: Shopping centre recycling initiatives are part of its corporate strategy. Organisational direction and scope for recycling strategy requires a focus and a process. To achieve recycling goals and to promote other means of waste reduction, therefore, requires a recycling strategy. Some have previously suggested establishing a recycling policy (Folz, 1991; Chilton, 1993; Fullerton and Wu, 1998), by prioritising source separation, increasing recycling efficiency (Folz, 1991; Pitt, 2005; Ekere et al, 2009). In addition, making organisational recycling a mandatory activity to be successful is suggested in some studies (Simmons and Widmar, 1990; Folz, 1991; Oskamp et al, 1991). Furthermore, facilities management (FM)provision of appropriate service providers for efficient recycling operations is essentially important (Pitt, 2005). Without such a strategy, progress on recycling and waste minimisation will have to depend on organisational experience alone.
- b)
Development Process Factor: Development process entails those services that comprise the recycling processes – whether done or not and their quality of execution. This takes account of the recycling infrastructure in relation to its physical environment. It has been argued that convenient recycling facilities layout and infrastructure is vital for recycling success (Marans and Lee, 1993; Margai, 1997; Perrin and Barton, 2001; Envirowise, 2002b; McDoland and Oates, 2003; Mannetti et al, 2004; Pitt, 2005). For example, clear and easily recognisable signage is essential in terms of correct system use and low contamination rates. Each system should be colour coded and signed. Signage should be placed on bins and in the waste areas. The importance of managing waste data relative to Performance Indicators has been highlighted (Envirowise, 2002b). Waste and cleaning contractors are essential to the ongoing effective management of waste at sites. Key Performance Indicators (KPI) should be included in contracts as an enabler. Such KPIs may include a requirement to participate in periodic waste meetings; active monitoring and feedback of the systems in place; development of a waste management action plan and so on. In addition, some have suggested that companies’ recycling performance improved as result of companies obtaining the ISO 14001 certification (Rondinelli and Vastag, 2000; Babakri et al, 2004; Walker et al, 2007).
- c)
Organisational Factor: The support of top management is vital when managing a recycling programme (Folz, 1991; Maran and Lee, 1993; Barr et al, 2005; Vicente and Reis, 2007). In addition, the key role of a recycling coordinator as a programme champion at the management level has also been identified in other studies (Fullers, 1994; Enz and Siguaw, 1999). That person will need to work with individuals responsible for FM, materials handling, transportation and procurement, as well as with tenants, waste contractors, employees and the public. Such commitment, by means of tenancy terms and conditions, should include a requirement to actively participate in the recycling initiatives implemented within the shopping centre. This requirement should be such that non-participation would attract financial penalties. Some have suggested that liaison and partnership with retail units and their suppliers significantly helps reduce the amount of waste at source (DEFRA, 2000; Pitt, 2005). Already, few shopping centre establishments offer voluntary measures and recycling commitment for retailers through ‘Green leases’ (Dowden, 2008).
- d)
Cultural and Organisational Climate Factor: A positive culture and climate is vital to successful recycling initiatives whether internal or external to the organisation. This should involve recycling education (Hornik et al, 1995; Mongkolnchaiarunya, 2005; Sidique et al, 2009) as well as a community awareness campaign (Folz, 1991; Mee and Clewes, 2004; Tonglet et al, 2004; ). Hence, a series of information sheets should be developed and issued to tenants on a regular and ongoing basis. These communications will introduce tenants to the systems in place, explain the concepts of recycling, explain avoidance and contamination and promote good practice. These communications should also keep tenants informed of the shopping centre performance in terms of waste generation and diversion. By doing so, it will encourage tenants to carry their recyclable materials to collection point.
- e)
Financial Factor: There is evidence that monetary incentives can modestly boost the recycling outcomes (Oskamp et al, 1991; Diamadopoulos et al, 1995; Perrin and Barton, 2001; McDonald and Oates, 2003; Suttibak and Nitivattananon, 2008; Timlett and Williams, 2008). For shopping centres, financial incentives for recycling infrastructure such as balers, bins for materials segregation on site is essential.
DISCUSSION
It was deduced that the underlying principle behind the retail shopping centre waste recycling is to minimise the risk of environmental costs. From the desk-study undertaken, the factor groupings further reveals some strategic; organisational; cultural and organisational climate; development process; and financial factors that represent a relationship among a set of various interrelated variables associated within the shopping centre sector recycling initiatives. It is imperative to note that most previous research on recycling relates to other sectors than the retail sector, and no work has been undertaken that particularly explores critical success factors that reflect shopping centres recycling practices.
CONCLUSIONS
Recycling initiatives from the shopping centre sector has been reviewed to identify the research problems and gaps. Recycling techniques are expected to lead to cost improvements in service efficiency and performance levels. Having highlighted the challenges and issues that face FMs in the course of managing solid waste recycling initiatives, and delivering the services, the principal factors identified are seen as indicators to the existing problems. Perhaps this could subsequently lead to FM knowledge in recycling innovation (Baharum and Pitt, 2009) and improved services interaction between shopping centre establishments, service providers and their recycling partners. Perhaps this will facilitate the efficiency of this service operation and may overcome the shortcomings in meeting the waste framework directive expectations.
References
- Agenda21. (1992) Agenda 21. United Nations Conference on Environment and Development, Geneva: UN.Google Scholar
- Atkin, B. and Brooks, A. (2009) Total Facilities Management. Oxford: Blackwell Science.Google Scholar
- Babakri, K.A., Bennett, R.A., Rao, S. and Franchetti, M. (2004) Recycling performance of firms before and after adoption of the ISO 14001 standard. Journal of Cleaner Production 12 (6): 633–637.CrossRefGoogle Scholar
- Baharum, M.R. and Pitt, M. (2009) Determining a conceptual framework for green FM intellectual capital. Journal of Facilities Management 7 (4): 267–282.CrossRefGoogle Scholar
- Barr, S., Gilg, A. and Ford, N. (2005) Defining the multi-dimensional aspects of household waste management: A study of reported behavior in Devon. Resources, Conservation and Recycling 45 (2): 172–192.CrossRefGoogle Scholar
- BCSC. (2010) Waste management case study: Meadowhall shopping centre, http://www.bcsc.org.uk, accessed 15 April 2010.
- Boynton, A.C. and Zmud, R.W. (1984) An assessment of critical success factors. Sloan Management Review 26 (4): 17–27.Google Scholar
- Bullen, C.V. and Rockart, J.F. (1981) A Primer on Critical Success Factors. Centre for Information Systems Research, Sloan School of Management. Working Paper no. 69, pp. 1220–1281.Google Scholar
- Chilton, K. (1993) Solid waste policy should be directed by fundamental principles, not ill-founded feelings. Resources, Conservation and Recycling 8 (1–2): 1–20.CrossRefGoogle Scholar
- Department for Environment, Food and Rural Affairs (DEFRA). (2004) Municipal Waste, Commercial Waste and the Landfill Allowances Trading Scheme, http://www.defra.gov.uk/environment/waste/localauth/lats/documents/lats-municipalwastedefine.pdf, accessed 5 May 2008.
- Department for Environment, Food and Rural Affairs (DEFRA). (2007a) Waste Strategy Factsheets: Landfill Tax, http://www.defra.gov.uk/environment/waste/factsheets/landfilltax.htm, accessed 10 April 2008.
- Department for Environment, Food and Rural Affairs (DEFRA). (2007b) Waste Strategy for England 2007, http://www.defra.gov.uk/environment/waste/strategy/strategy07/index.htm, accessed 10 April 2008.
- Department for Environment, Food and Rural Affairs (DEFRA). (2008) Sustainable consumption and production, http://www.defra.gov.uk/environment/business/scp/actions/ems.htm, accessed 10 April 2008.
- Department of the Environment, Transport and the Regions (DETR). (1999) A Better Quality of Life: A Strategy for Sustainable Development in the UK. London, UK.Google Scholar
- Department of the Environment, Transport and the Regions (DETR). (2000) Waste Strategy 2000 for England and Wales: Part 1&, Stationary Office, London.Google Scholar
- Diamadopoulos, E., Koutsantonakis, Y. and Zaglary, V. (1995) Optimal design of municipal solid waste recycling systems. Resources, Conservation and Recycling 14 : 21–34.CrossRefGoogle Scholar
- Dowden, M.J. (2008) Green leases in the UK letting market, RICS, COBRA, London, http://www.rics.org, accessed 4 October 2009.
- EEA. (2007) The Road from Landfilling to Recycling: Common Destination, Different Routes. Luxembourg: European Environment Agency, pp. 1–20.Google Scholar
- Ekere, W., Mugisha, J. and Drake, L. (2009) Factors influencing waste separation and utilization among households in the Lake Victoria crescent, Uganda. Waste Management 29 (12): 3047–3051.Google Scholar
- Envirowise. (1998) Waste minimisation pays: Five business reasons for reducing waste, http://envirowise.wrap.org.uk, accessed 3 February 2008.
- Envirowise. (2002a) Increasing profits by reducing waste in managed shopping centres, http://www.envirowise.gov.uk.
- Envirowise. (2002b) Reducing waste and utility use in managed shopping centres, http://www.envirowise.gov.uk.
- Enz, C.A. and Siguaw, J.A. (1999) Best hotel environmental practices. The Cornell Hotel and Restaurant Administration Quarterly 40 (5): 72–75.CrossRefGoogle Scholar
- Folz, D.H. (1991) Recycling program design, management, and participation: A national survey of municipal experience. Public Administration Review 51 (3): 222–231.CrossRefGoogle Scholar
- Fuller, D.A. (1994) Shopping centers and the environment: Recycling strategies for the 1990's, an exploratory investigation. Journal of Shopping Center Research 1 (1): 7–37.Google Scholar
- Fuller, D.A. and Allen, J. (1995) Typology of reverse channel systems for post consumer recyclables. In: M.J. Polonsky and A.T. Mintu-Wimsatt (eds.). Environmental Marketing: Strategies, Practice, Theory, and Research. New York: The Haworth Press, pp. 241–256.Google Scholar
- Fullerton, D. and Wu, W. (1998) Policies for green design. Journal of Environmental Economics and Management 36 (2): 131–148.CrossRefGoogle Scholar
- Guiltinan, J.R. and Nwokoye, N. (1975) Developing distribution channels and systems in the emerging recycling industries. International Journal of Physical Distribution 6 (1): 28–38.CrossRefGoogle Scholar
- Henstock, M.E. (1976) Modern techniques for recycling. Conservation & Recycling 1 (1): 83–90.CrossRefGoogle Scholar
- Hornik, J., Cherian, J., Madansky, M. and Narayana, C. (1995) Determinants of recycling behavior: A synthesis of research results. Journal of Socio-Economics 24 (1): 105–127.CrossRefGoogle Scholar
- Keremane, G.B. and McKay, J. (2009) Critical Success Factors (CSFs) for private sector involvement in wastewater management: The Willunga Pipeline case study. Desalination 244 (1–3): 248–260.CrossRefGoogle Scholar
- Kleinbaum, D.G., Kupper, L.L. and Muller, K.E. (1998) Applied Regression Analysis and Other Multivariable Methods. Boston, MA: PWS-KENT.Google Scholar
- Korzum, E., Duyar, M.T. and Villaneuva, J. (1990) The Recycling of Energy Values in Municipal Solid Waste: Current Practices and Future Trends. Gainesville, FL: Florida Center for Solid and Hazardous Waste Management State University System of Florida Type I Center.Google Scholar
- Marans, R.W. and Lee, Y.J. (1993) Linking recycling behavior to waste management planning: A case study of office workers in Taiwan. Landscape and Urban Planning 26 (1–4): 203–214.CrossRefGoogle Scholar
- Margai, F.M. (1997) Analyzing changes in waste reduction behavior in a low-income urban community following a public outreach program. Environment and Behavior 29 (6): 769–792.CrossRefGoogle Scholar
- Mcdonald, S. and Oates, C. (2003) Reasons for non-participation in a kerbside recycling scheme. Resource Conservation & Recycling 39: 369–385.CrossRefGoogle Scholar
- Mee, N. and Clewes, D. (2004) The influence of corporate communications on recycling behaviour. Corporate Communications: An International Journal 4 (9): 265–275.CrossRefGoogle Scholar
- Mohr, J. and Spekman, R. (1994) Characteristic of partnership success: Partnership attributes, communication behavior, and conflict resolution technique. Strategic Management Journal 15: 135–152.CrossRefGoogle Scholar
- Mongkolnchaiarunya, J. (2005) Promoting a community-based solid-waste management initiative in local government: Yala municipality, Thailand. Habitat International 29 (1): 27–40.CrossRefGoogle Scholar
- Neace, M.B. (1991) Products and packaging disposal: Some suggestions for marketing thought. In: Terry L. Childers et al (eds.). Marketing Theory and Applications. Chicago: American Marketing Association, pp. 464–472.Google Scholar
- Norusis, M.J. (1992) SPSS for Windows, Profession Statistic, Release 5. Chicago, IL: SPSS INC.Google Scholar
- Oskamp, S., Harrington, M.J., Edwards, T.C. and Sherwood, D.I. (1991) Factors influencing household recycling behavior. Environment and Behavior 4 (23): 494–519.CrossRefGoogle Scholar
- Perrin, D. and Barton, J. (2001) Issues associated with transforming household attitudes and opinions into materials recovery: A review of two kerbside recycling schemes. Resources, Conservation and Recycling 33: 61–74.CrossRefGoogle Scholar
- Phillips, P.S., Barnes, R., Bates, M.P. and Coskeran, T. (2006) A critical appraisal of an UK county waste minimisation programme: The requirement for regional facilitated development of industrial symbiosis/ecology. Resources, Conservation and Recycling 46 (3): 242–264.CrossRefGoogle Scholar
- Phillips, P.S., Pratt, R.M. and Pike, K. (2001) An analysis of UK waste minimization clubs: Key requirements for future cost effective developments. Waste Management 21 (4): 389–404.CrossRefGoogle Scholar
- Pitt, M. (2005) Trends in shopping centre waste management. Facilities 23 (11/12): 522–533.CrossRefGoogle Scholar
- Rockart, J.F. (1979) Chief executives define their own data needs. Harvard Business Review (2): 81–93.Google Scholar
- Rondinelli, D. and Vastag, G. (2000) Panacea, common sense, or just a label?: The value of ISO 14001 environmental management systems. European Management Journal 18 (5): 499–510.CrossRefGoogle Scholar
- Sidique, S.F., Joshi, S.V. and Lupi, F. (2009) Factors influencing the rate of recycling: An analysis of Minnesota counties. Resources, Conservation and Recycling 54 (4): 242–249.CrossRefGoogle Scholar
- Simmons, D. and Widmar, R. (1990) Motivations and barriers to recycling. Journal of Environmental Education 1 (22): 13–18.CrossRefGoogle Scholar
- Suttibak, S. and Nitivattananon, V. (2008) Assessment of factors influencing the performance of solid waste recycling programs. Resources, Conservation and Recycling 53 (1–2): 45–56.CrossRefGoogle Scholar
- Timlett, R.E. and Williams, I.D. (2008) Public participation and recycling performance in England: A comparison of tools for behaviour change. Resources, Conservation and Recycling 52 (4): 622–634.CrossRefGoogle Scholar
- Tonglet, M., Phillips, P.S and Read, A.D. (2004) Using the theory of planned behaviour to investigate the determinants of recycling behaviour: A case study from Brixworth, UK. Resources, Conservation and Recycling 41 (3): 191–214.CrossRefGoogle Scholar
- Turner, R.K. and Powell, J. (1991) Towards an integrated waste management strategy. Environmental Management and Health 2 (1): 6–12.CrossRefGoogle Scholar
- UNEP. (2007) United Nation Environment Program 2007 Annual Report. United Nation Environment Programme.Google Scholar
- United Nations. (2003) Handbook of National Accounting: Integrated Environmental and Economic Accounting 2003 United Nations. New York: United Nations.Google Scholar
- Vicente, P. and Reis, E. (2007) Segmenting households according to attitudes towards recycling in a Portuguese urban area. Resources, Conservation and Recycling 1 (52): 1–12.CrossRefGoogle Scholar
- Walker, D., Pitt, M. and Thakur, U.J. (2007) Environmental management systems: Information management and corporate responsibility. Journal of Facilities Management 5 (1): 49–61.CrossRefGoogle Scholar
