Skip to main content

Talin1 Induces Epithelial-Mesenchymal Transition to Facilitate Endometrial Cell Migration and Invasion in Adenomyosis Under the Regulation of microRNA-145-5p

Abstract

Adenomyosis (ADS) is a commonly encountered benign gynecological disorder. Epithelial-mesenchymal transition (EMT) may serve a pivotal role in the pathogenesis of ADS. Talin1 has been identified to be implicated in multiple human carcinomas, probably through inducing EMT process. However, available data on the precise molecular mechanism of Talin1 in the pathogenesis of ADS remain extremely scanty. In the present study, we aim to investigate the clinical roles of Talin1 and its effects on uterine endometrial cell migration, invasion, and EMT in ADS. Relative mRNA expression of Talin1, microRNA-145-5p (miR-145-5p), and EMT-related markers was determined by qRT-PCR. Immunohistochemistry and immunofluorescence were performed to examine the distribution of Talin1 in ADS endometrium. Protein levels of Talin1, EMT-related markers, and wnt/β-catenin pathway were measured by western blot. Wound healing assay and transwell assay were utilized for evaluating cell migration and invasion respectively. Dual-luciferase reporter assay was performed to verify the relationship between Talin1 and miR-145-5p. We found Talin1 was markedly overexpressed in ADS endometrial tissue and cells, whereas miR-145-5p was downregulated. Elevated Talin1 mRNA level might be closely related to some clinicopathological features of ADS. Through functional experiments, we demonstrated that overexpression of Talin1 induced EMT and enhanced migration and invasion ability of ADS eutopic and ectopic endometrial epithelial cells (ADS_Eu_EEC and ADS_Ec_EEC) in vitro through activating the canonical wnt/β-catenin pathway. From a mechanistic perspective, Talin1 was inversely regulated by miR-145-5p as a direct target. Our findings unveiled that under the regulation of miR-145-5p, Talin1 might promote endometrial cell migration and invasion through inducing EMT, presenting a novel insight for elucidating the pathogenesis of ADS.

This is a preview of subscription content, access via your institution.

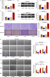
Fig. 1
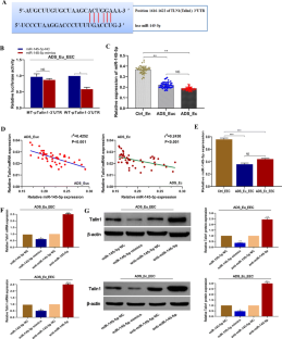
Fig. 2
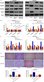
Fig. 3
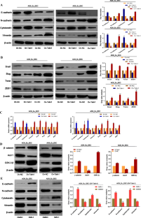
Fig. 4
Fig. 5

Data Availability

The data used to support the findings of this study are available from the corresponding author upon request.

References

  1. Shen X, Duan H, Wang S, et al. Decreased expression of cannabinoid receptors in the eutopic and ectopic endometrium of patients with adenomyosis [J]. Biomed Res Int. 2019;2019:5468954.

    PubMed  PubMed Central  Google Scholar 

  2. Donnez J, Donnez O, Dolmans M-M. Introduction: Uterine adenomyosis, another enigmatic disease of our time [J]. Fertil Steril. 2018;109:369–70.

    PubMed  Google Scholar 

  3. Garcia-Solares J, Donnez J, Donnez O, Dolmans M-M. Pathogenesis of uterine adenomyosis: invagination or metaplasia? Fertil Steril. 2018;109(3):371–9.

    PubMed  Google Scholar 

  4. Guo S-W. The pathogenesis of adenomyosis vis-à-vis endometriosis.[J]. J Clin Med. 2020;9(2). https://doi.org/10.3390/jcm9020485.

  5. Benagiano G, Brosens I, Habiba M. Structural and molecular features of the endomyometrium in endometriosis and adenomyosis.[J]. Hum Reprod Update. 2014;20:386–402.

    CAS  PubMed  Google Scholar 

  6. Yen Chih F, Huang J, Lee Chyi L, et al. Molecular characteristics of the endometrium in uterine adenomyosis and its biochemical microenvironment [J]. Reprod Sci. 2017;24:1346–61.

    Google Scholar 

  7. A. Puisieux, T. Brabletz, J. Caramel. Oncogenic roles of EMT-inducing transcription factors. [J] .Nat Cell Biol,2014,16(6):488–494.

  8. Brabletz T, Kalluri R, Nieto M-A, Weinberg R-A. EMT in cancer [J]. Nat Rev Cancer. 2018;18(2):128–34.

    CAS  PubMed  Google Scholar 

  9. Yang J, Weinberg R-A. Epithelial-mesenchymal transition: at the crossroads of development and tumor metastasis. [J]. Dev Cell. 2008;14:818–29.

    CAS  PubMed  Google Scholar 

  10. Chen Y-J, Li H-Y, Huang C-H, et al. Oestrogen-induced epithelial-mesenchymal transition of endometrial epithelial cells contributes to the development of adenomyosis.[J]. J Pathol. 2010;222:261–70.

    CAS  PubMed  Google Scholar 

  11. Oh S-J, Shin J-H, Kim T-H, et al. β-Catenin activation contributes to the pathogenesis of adenomyosis through epithelial-mesenchymal transition.[J]. J Pathol. 2013;231:210–22.

    CAS  PubMed  Google Scholar 

  12. Liu X-S, Shen M-H, Q-M, Qi S-W. Corroborating evidence for platelet-induced epithelial-mesenchymal transition and fibroblast-to-myofibroblast transdifferentiation in the development of adenomyosis.[J]. Hum Reprod. 2016;31:734–49.

    CAS  PubMed  Google Scholar 

  13. Gough RE, Goult BT. The tale of two talins - two isoforms to fine-tune integrin signalling. [J]. FEBS Lett. 2018;592:2108–25.

    CAS  PubMed  PubMed Central  Google Scholar 

  14. Ji L, Jiang F-Z, Cui W-P, Ji C-KQ. Talin1 knockdown prohibits the proliferation and migration of colorectal cancer cells via the EMT signaling pathway.[J]. Oncol Lett. 2019;18:5408–16.

    CAS  PubMed  PubMed Central  Google Scholar 

  15. Jiang J-F, Sun A-J, Wang Y-F, Deng Y. Increased expression of Talin1 in the eutopic and ectopic endometria of women with adenomyosis.[J]. Gynecol Endocrinol. 2016;32:469–72.

    CAS  PubMed  Google Scholar 

  16. Shen X, Duan H, Wang S, Wang Y-Y, Lin S-L. Expression of cannabinoid receptors in myometrium and its correlation with dysmenorrhea in adenomyosis.[J]. Reprod Sci. 2019;26:1618–25.

    CAS  PubMed  Google Scholar 

  17. Lin S-L, Duan H, Wang S, Li J-J. Overexpression of Lin28B promoted the proliferation of adenomyotic smooth muscle cells of the junctional zone via regulating Let-7a.[J]. Reprod Sci. 2020;27:1156–63.

    CAS  PubMed  Google Scholar 

  18. Zuo W-W, Wu X-Y, Liu H-O, et al. P21-activated kinase 1 overactivates in eutopic endometrium of adenomyosis.[J]. Reprod Sci. 2019;26(9):1235–42.

    CAS  PubMed  Google Scholar 

  19. Chen S-J, Xu J-Y, Su Y, et al. MicroRNA-145 suppresses epithelial to mesenchymal transition in pancreatic cancer cells by inhibiting TGF-β signaling pathway.[J]. J Cancer. 2020;11(9):2716–23.

    CAS  PubMed  PubMed Central  Google Scholar 

  20. Jiang S-B, He X-J, Xia Y-J, et al. MicroRNA-145-5p inhibits gastric cancer invasiveness through targeting N-cadherin and ZEB2 to suppress epithelial-mesenchymal transition.[J]. Onco Targets Ther. 2016;9:2305–15.

    CAS  PubMed  PubMed Central  Google Scholar 

  21. Leyendecke G, Bilgicyildirim A, Inacker M, Stalf T, Huppert P, et al. Adenomyosis and endometriosis. Re-visiting their association and further insights into the mechanisms of auto-traumatisation. An MRI study.[J]. Arch Gynecol Obstet. 2015;291:917–32.

    Google Scholar 

  22. Leyendecker G, Wildt L. A new concept of endometriosis and adenomyosis: tissue injury and repair (TIAR).[J]. Horm Mol Biol Clin Invest. 2011;5:125–42.

    CAS  Google Scholar 

  23. Shen M, Liu Z, Zhang H, Guo S-W. Transforming growth factor β1 signaling coincides with epithelial-mesenchymal transition and fibroblast-to-myofibroblast transdifferentiation in the development of adenomyosis in mice.[J]. Hum Reprod. 2016;31:355–69.

    CAS  PubMed  Google Scholar 

  24. Thiery JP, Acloque H, Huang RY, Nieto MA. Epithelial-mesenchymal transitions in development and disease. Cell. 2009;139(5):871–90.

    CAS  PubMed  Google Scholar 

  25. Vannuccini S, Tosti C, Carmona F, et al. Petraglia. Pathogenesis of adenomyosis: an update on molecular mechanisms.[J]. Reprod BioMed Online. 2017;35:592–601.

    CAS  PubMed  Google Scholar 

  26. Malla R-R, Vempati R-K. Talin: a potential drug target for cancer therapy.[J]. Curr Drug Metab. 2020;21(1):25–32.

    CAS  PubMed  Google Scholar 

  27. Kopp PM, Bate N, Hansen TM, et al. Studies on the morphology and spreading of human endothelial cells define key inter- and intramolecular interactions for talin1.[J]. Eur J Cell Biol. 2010;89:661–73.

    CAS  PubMed  PubMed Central  Google Scholar 

  28. Halder A, Nayak KB, Chakraborty S. Ecotopic viral integration site 1 (EVI1) transcriptionally targets talin1 (TLN1) and upregulates its expression in chronic myeloid leukemia.[J]. Leuk Lymphoma. 2018;59:2008–10.

    CAS  PubMed  Google Scholar 

  29. Malla RR, Vempati RK. Talin: a potential drug target for cancer therapy.[J]. Curr Drug Metab. 2020;21:25–32.

    CAS  PubMed  Google Scholar 

  30. Haydari Z, Shams H, Jahed Z, et al. Kindlin assists Talin to promote integrin activation.[J]. Biophys J. 2020;118(8):1977–91.

    CAS  PubMed  PubMed Central  Google Scholar 

  31. Rosemarie EG, Benjamin TG. The tale of two talins - two isoforms to fine-tune integrin signalling.[J]. FEBS Lett. 2018;592:2108–25.

    Google Scholar 

  32. Shen Y, Qin A-P. Regulation of embryonic signal on Talin1 in mouse endometrium.[J]. Reprod Sci. 2019;26:1277–86.

    CAS  PubMed  Google Scholar 

  33. Ji L, Jiang FZ, Cui XP, Qin CK. Talin1 knockdown prohibits the proliferation and migration of colorectal cancer cells via the EMT signaling pathway. Oncol Lett. 2019;18(5):5408–16.

    CAS  PubMed  PubMed Central  Google Scholar 

  34. Lacheta J. Uterine adenomyosis: pathogenesis, diagnostics, symptomatology and treatment.[J]. Ceska Gynekol. 2019;84:240–6.

    CAS  PubMed  Google Scholar 

  35. Munro Malcolm G. Uterine polyps, adenomyosis, leiomyomas, and endometrial receptivity.[J]. Fertil Steril. 2019;111:629–40.

    CAS  PubMed  Google Scholar 

  36. Mehasseb MK, Panchal R, Taylor AH, Brown L, et al. Estrogen and progesterone receptor isoform distribution through the menstrual cycle in uteri with and without adenomyosis.[J]. Fertil Steril. 2011;95:2228–35 2235.e1.

    CAS  PubMed  Google Scholar 

  37. Li J-J, Chung Jacqueline PW, Wang S, Li TC, Duan H. The investigation and management of adenomyosis in women who wish to improve or preserve fertility.[J]. Biomed Res Int. 2018;2018:6832685.

    PubMed  PubMed Central  Google Scholar 

  38. Polyak K, Weinber RA. Transitions between epithelial and mesenchymal states: acquisition of malignant and stem cell traits.[J]. Nat Rev Cancer. 2009;9:265–73.

    CAS  PubMed  Google Scholar 

  39. He S-Y, Huang Y-F, Dong S-Q, et al. MiR-199a-3p/5p participated in TGF-β and EGF induced EMT by targeting DUSP5/MAP3K11 in pterygium.[J]. J Transl Med. 2020;18:332.

    CAS  PubMed  PubMed Central  Google Scholar 

  40. Cao J, Liu D, Zhao S-Y, Yuan L-W, et al. Estrogen attenuates TGF-β1-induced EMT in intrauterine adhesion by activating Wnt/β-catenin signaling pathway.[J]. Braz J Med Biol Res. 2020;53:e9794.

    PubMed  PubMed Central  Google Scholar 

  41. Pyo Min C, Chae Seung A, Yoo J-H, Lee K-W. A induces epithelial-to-mesenchymal transition and renal fibrosis through TGF-β/Smad2/3 and Wnt1/β-catenin signaling pathways in vitro and in vivo.[J]. Arch Toxicol. 2020;94:3329–42.

    PubMed  Google Scholar 

  42. Kay N, Huang C-Y, Shiu L-Y, Yu Y-C, et al. The effects of anti-TGF-β1 on epithelial-mesenchymal transition in the pathogenesis of adenomyosis.[J]. Reprod Sci. 2020;27:1698–706.

    CAS  PubMed  Google Scholar 

  43. Maschio Daniela A, Matheus Valquíria A, Collares-Buzato CB. Islet cells are the source of Wnts that can induce beta-cell proliferation in vitro.[J]. J Cell Physiol. 2019;234:19852–65.

    CAS  PubMed  Google Scholar 

  44. Tenjin Y, Kudoh S, Kubota S, Yamada T, Matsuo A, et al. Ascl1-induced Wnt11 regulates neuroendocrine differentiation, cell proliferation, and E-cadherin expression in small-cell lung cancer and Wnt11 regulates small-cell lung cancer biology.[J]. Lab Investig. 2019;99:1622–35.

    CAS  PubMed  Google Scholar 

  45. Li J, Yanyan M, Mu L, et al. The expression of Bcl-2 in adenomyosis and its effect on proliferation, migration, and apoptosis of endometrial stromal cells. Pathol Res Pract. 2019;215(08):152477.

    PubMed  Google Scholar 

  46. Di Leva G, Garofalo M, Croce CM. MicroRNAs in cancer. Annual Rev Pathology. 2014;9(1):287–314.

    Google Scholar 

  47. Mutlu M, Raza U, Saatci O, Eyupoglu E, et al. miR-200c: a versatile watchdog in cancer progression, EMT, and drug resistance.[J]. J Mol Med. 2016;94:629–44.

    CAS  PubMed  Google Scholar 

  48. Zhang W, Mao Y-Q, Wang H, et al. MiR-124 suppresses cell motility and adhesion by targeting talin 1 in prostate cancer cells.[J]. Cancer Cell Int. 2015;15:49.

    PubMed  PubMed Central  Google Scholar 

  49. Gao J, Yin X-B, Yu X, et al. Long noncoding RNA LINC00488 functions as a ceRNA to regulate hepatocellular carcinoma cell growth and angiogenesis through miR-330-5.[J]. Dig Liver Dis. 2019;51(7):1050–9.

    CAS  PubMed  Google Scholar 

  50. Tang H-Y, Liu Y, Cheng W, et al. microRNA-96-5p induces the epithelial-mesenchymal transition to promote the metastasis of hepatocellular carcinoma by post-transcriptionally downregulating Talin 1.[J]. Int J Clin Exp Pathol. 2019;12(5):1897–908.

    CAS  PubMed  PubMed Central  Google Scholar 

  51. Li X-Z, Sun Y-L, Huang S-L, et al. Inhibition of AZIN2-sv induces neovascularization and improves prognosis after myocardial infarction by blocking ubiquitin-dependent talin1 degradation and activating the Akt pathway.[J]. EBioMedicine. 2019;39:69–82.

    PubMed  Google Scholar 

  52. Hua M-H, Qin Y-W, Sheng M-H, Cui X-P, et al. miR-145 suppresses ovarian cancer progression via modulation of cell growth and invasion by targeting CCND2 and E2F3.[J]. Mol Med Rep. 2019;19:3575–83.

    CAS  PubMed  PubMed Central  Google Scholar 

  53. Zhang X-F, Zhang X-Q, Chang Z-X, et al. microRNA-145 modulates migration and invasion of bladder cancer cells by targeting N-cadherin.[J]. Mol Med Rep. 2018;17:8450–6.

    CAS  PubMed  Google Scholar 

Download references

Funding

This study was funded by the National Key Research and Development Program of China (2018YFC1004803) and was supported by grants from the National Natural Science Foundation of China (No. 81571412).

Author information

Affiliations

Authors

Corresponding author

Correspondence to Hua Duan.

Ethics declarations

Conflict of Interest

The authors declare that they have no conflict of interest.

Additional information

Publisher’s Note

Springer Nature remains neutral with regard to jurisdictional claims in published maps and institutional affiliations.

Supplementary Information

ESM 1

(DOCX 319 kb)

Rights and permissions

Reprints and Permissions

About this article

Verify currency and authenticity via CrossMark

Cite this article

Wang, Yy., Duan, H., Wang, S. et al. Talin1 Induces Epithelial-Mesenchymal Transition to Facilitate Endometrial Cell Migration and Invasion in Adenomyosis Under the Regulation of microRNA-145-5p. Reprod. Sci. 28, 1523–1539 (2021). https://doi.org/10.1007/s43032-020-00444-8

Download citation

  • Received:

  • Accepted:

  • Published:

  • Issue Date:

  • DOI: https://doi.org/10.1007/s43032-020-00444-8

Keywords

  • Adenomyosis (ADS)
  • Talin1
  • Epithelial-mesenchymal transition (EMT)
  • miR-145-5p
  • Adenomyotic eutopic and ectopic endometrial epithelial cells (ADS_Eu_EEC and ADS_Ec_EEC)
  • Migration
  • Invasion