Skip to main content

Protective Effects of Puerarin on Premature Ovarian Failure via Regulation of Wnt/β-catenin Signaling Pathway and Oxidative Stress

Abstract

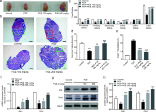
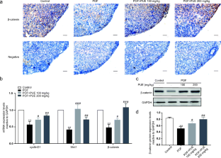
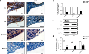
This study was designed to investigate the protective effects of puerarin (PUE), which work via the Wnt/β-catenin signaling pathway, and oxidative stress in the premature ovarian failure (POF) model. Two-month-old female mice were randomly divided into four groups. One group was used as the control, and the other three groups were injected with cyclophosphamide and busulfan to create POF models. Two POF treatment groups were gavaged with 100 or 200 mg/kg PUE for 28 days. Next, the ovaries were fixed, and the numbers of different stage follicles were measured, and the ovarian surface epithelium (OSE) was collected. Oct4 and Mvh expression, Wnt/β-catenin signaling pathway activity, the oxidative stress factors SOD2 and Nrf2, and the apoptosis-related proteins Bcl-2 and Bax were detected by IHC, RT-QPCR, and western blotting. We found that the number of follicles, Oct4 and Mvh expression, and Wnt/β-catenin-signaling activity were reduced in the POF groups (p < 0.05 or p < 0.001). After PUE treatment, the follicle number and the primordial follicle ratio increased (p < 0.01), while the atresia ratio decreased (p < 0.01). In addition, the expression levels of Oct4, Mvh, Wnt1, β-catenin, cyclin D1, SOD2, and Nrf2 showed obvious recovery compared with levels in the POF group (p < 0.01, p < 0.05, or p < 0.001). The Bcl-2/Bax ratio in the POF model had reduced by about 60% compared with the control group (p < 0.001) and improved by about 50% after PUE treatment (p < 0.001). In conclusion, PUE may improve the survival of female reproductive stem cells (FGSCs) and play a protective role against POF via a mechanism involving the Wnt/β-catenin signaling pathway, as well as relieving oxidative stress. Further investigations should focus on the culture of oocytes and FGSCs in vitro in a PUE environment with inhibitors or agonists of the Wnt signaling pathway.

This is a preview of subscription content, access via your institution.

Fig. 1
Fig. 2
Fig. 3
Fig. 4

Availability of Data and Material

Available.

Abbreviations

POF:

premature ovarian failure

PUE:

puerarin

FGSCs:

female germline stem cells

CTX/BU:

cyclophosphamide and busulfan

Mvh:

the mouse vasa homolog

Oct-4:

octamer-4

IRI:

ischemia-reperfusion injury

FZD:

Frizzled

DshD:

disheveled

GSK3:

glycogen synthesis kinase 3

ROS:

reactive oxygen species

GSH-Px:

glutathione peroxidase

SOD:

superoxide dismutase

Nrf2:

NF-E2 p45-related factors 2

ISOs:

soy isoflavones

References

  1. Sullivan SD, Sarrel PM, Nelson LM, Oktay K, Turan V, Titus S, et al. Ovarian aging and premature ovarian failure. Biol Reprod. 2014;15(3):61–7.

    Google Scholar 

  2. Sullivan SD, Sarrel PM, Nelson LM. Hormone replacement therapy in young women with primary ovarian insufficiency and early menopause. Fertil Steril. 2016;106(7):1588–99.

    CAS  PubMed  PubMed Central  Google Scholar 

  3. Oktay K, Turan V, Titus S, Stobezki R, Liu L. BRCA mutations, DNA repair deficiency, and ovarian aging. Biol Reprod. 2015;93(3):61–7.

    Google Scholar 

  4. Lai D, Wang F, Chen Y, Wang L, Wang Y, Cheng W. Human amniotic fluid stem cells have a potential to recover ovarian function in mice with chemotherapy-induced sterility. BMC Dev Biol. 2013;13(1):34–46.

    PubMed  PubMed Central  Google Scholar 

  5. Ebrahimi M, Asbagh FA. Pathogenesis and causes of premature ovarian failure: an update. Int J Fertil Steril. 2011;5(2):54–65.

    PubMed  PubMed Central  Google Scholar 

  6. Bryant H. Screening for cancer in children, adolescents, and young adults: questions—and more questions. Cancer. 2011;117(S10):2275–80.

    PubMed  Google Scholar 

  7. Sukur YE, Balik Kivancli I, Ozmen B. Ovarian aging and premature ovarian failure. J Turk Ger Gynecol Assoc. 2014;15(3):190–6.

    PubMed  PubMed Central  Google Scholar 

  8. Melekoglu R, Ciftci O, Eraslan S, Cetin A, Basak N. Beneficial effects of curcumin and capsaicin on cyclophosphamide-induced premature ovarian failure in a rat model. J Ovarian Res. 2018;11(1):33–40.

    PubMed  PubMed Central  Google Scholar 

  9. Johnson J, Canning J, Kaneko T, Pru JK, Tilly JL. Germline stem cells and follicular renewal in the postnatal mammalian ovary. Nature. 2004;428(6979):145–50.

    CAS  PubMed  Google Scholar 

  10. Gheorghisan-Galateanu AA, Hinescu ME, Enciu AM. Ovarian adult stem cells: hope or pitfall? J Ovarian Res. 2014;7(1):71.

    PubMed  PubMed Central  Google Scholar 

  11. Volarevic V, Bojic S, Nurkovic J, Volarevic A, Ljujic B, Arsenijevic N, et al. Stem cells as new agents for the treatment of infertility: current and future perspectives and challenges. Biomed Res Int. 2014;2014:1–8. https://doi.org/10.1155/2014/507234.

    Article  Google Scholar 

  12. Terraciano P, Garcez T, Ayres L, Durli I, Baggio M, Kuhl CP, et al. Cell therapy for chemically induced ovarian failure in mice. Stem Cells Int. 2014;2014:1–8. https://doi.org/10.1155/2014/720753.

    Article  Google Scholar 

  13. Zhou L, Wang L, Kang JX, Xie W, Li X, Wu C, et al. Production of fat-1 transgenic rats using a post-natal female germline stem cell line. Mol Hum Reprod. 2014;20(3):271–81.

    CAS  PubMed  Google Scholar 

  14. Lu Z, Wu M, Zhang J, Xiong J, Cheng J, Shen W, et al. Improvement in isolation and identification of mouse oogonial stem cells. Stem Cells Int. 2016;2016:1–10. https://doi.org/10.1155/2016/2749461.

    CAS  Article  Google Scholar 

  15. Silva JRV, Van den Hurk R, Van Tol HTA, Roelen BAJ, Figueiredo JR. The kit ligand/c-kit receptor system in goat ovaries: gene expression and protein localization. Zygote. 2006;14(4):317–28.

    CAS  PubMed  Google Scholar 

  16. Gidekel S, Pizov G, Bergman Y, Pikarsky E. Oct-3/4 is a dose-dependent oncogenic fate determinant. Cancer Cell. 2003;4(5):361–70.

    CAS  PubMed  Google Scholar 

  17. Zhou HY, Katsman Y, Dhaliwal NK, Davidson S, Macpherson NN, Sakthidevi M, et al. A Sox2 distal enhancer cluster regulates embryonic stem cell differentiation potential. Genes Dev. 2014;28(24):2699–711.

    PubMed  PubMed Central  Google Scholar 

  18. Abranches E, Bekman E, Henrique D. Generation and characterization of a novel mouse embryonic stem cell line with a dynamic reporter of Nanog expression. PLoS One. 2013;8(3):e59928.

    CAS  PubMed  PubMed Central  Google Scholar 

  19. Hartung O, Forbes MM, Marlow FL. Zebrafish vasa is required for germ-cell differentiation and maintenance. Mol Reprod Dev. 2014;81(10):946–61.

    CAS  PubMed  PubMed Central  Google Scholar 

  20. Toyooka Y, Tsunekawa N, Takahashi Y, Matsui Y, Satoh M, Noce T. Expression and intracellular localization of mouse vasa-homologue protein during germ cell development. Mech Dev. 2000;93(1–2):139–49.

    CAS  PubMed  Google Scholar 

  21. Nichols J, Zevnik B, Anastassiadis K, Niwa H, Klewe-Nebenius D, Chambers I, et al. Formation of pluripotent stem cells in the mammalian embryo depends on the POU transcription factor Oct4. Cell. 1998;95(3):379–91.

    CAS  PubMed  Google Scholar 

  22. Xia ZUO, Lei C. Research progress of stem cells in the treatment of premature ovarian failure. J Int Obstet Gynecol. 2014;41(1):25.

    Google Scholar 

  23. Li J, Zhou F, Zheng T, Pan Z, Liang X, Huang J, et al. Ovarian germline stem cells (OGSCs) and the Hippo signaling pathway association with physiological and pathological ovarian aging in mice. Cell Physiol Biochem. 2015;36(5):1712–24.

    CAS  PubMed  Google Scholar 

  24. Pan Z, Sun M, Jia L, Zhou F, Zheng Y. The expression of markers related to ovarian germline stem cells in the mouse ovarian surface epithelium and the correlation with Notch signaling pathway. Cell Physiol Biochem. 2015;37(6):2311–22.

    CAS  PubMed  Google Scholar 

  25. Ye H, Zheng T, Li W, Li X, Fu X, Huang Y, et al. Ovarian stem cell nests in reproduction and ovarian aging. Cell Physiol Biochem. 2017;43(5):1917–25.

    CAS  PubMed  Google Scholar 

  26. Herraiz S, Pellicer N, Romeu M, Pellicer A. Treatment potential of bone marrow-derived stem cells in women with diminished ovarian reserves and premature ovarian failure. Curr Opin Obstet Gynecol. 2019;31(3):156–62.

    PubMed  Google Scholar 

  27. Zheng G, Zhang X, Zheng J, Meng Q, Zheng D. Estrogen-like effects of puerarin and total isoflavones from Pueraria lobata. Zhong Yao Cai. 2002;25(8):566–8.

    PubMed  Google Scholar 

  28. Gang C, Shi-Fen PAN, Xiang-Li CUI, Li-Hong LIU. Puerarin attenuates angiotensin II-induced cardiac fibroblast proliferation via the promotion of catalase activity and the inhibition of hydrogen peroxide-dependent Rac-1 activation. Chin J Nat Med. 2018;16(1):41–52.

    Google Scholar 

  29. Zhu J, Wang X, Shang Y, Xie X, Zhang F, Chen J, et al. Puerarin reduces endothelial progenitor cells senescence through augmentation of telomerase activity. Vasc Pharmacol. 2008;49(2–3):106–10.

    CAS  Google Scholar 

  30. Liu X, Zhao W, Wang W, Lin S, Yang L. Puerarin suppresses LPS-induced breast cancer cell migration, invasion and adhesion by blockage NF-κB and Erk pathway. Biomed Pharmacother. 2017;92:429–36.

    CAS  PubMed  Google Scholar 

  31. Huang G, Wei S, Huang Y, Xing W, Wang L, Liang L. Mechanism of combined use of vitamin D and puerarin in anti-hepatic fibrosis by regulating the Wnt/β-catenin signalling pathway. World J Gastroenterol. 2018;24(36):4178–85.

    CAS  PubMed  PubMed Central  Google Scholar 

  32. Lin L, He Y, Zhang J, Liu Q, Wang L. The effects and possible mechanisms of Puerarin to treat uterine fibrosis induced by ischemia-reperfusion injury in rats. Med Sci Monit. 2017;23:3404–11.

    PubMed  PubMed Central  Google Scholar 

  33. Wang P-P, Zhu X-F, Yang L, Liang H, Feng S-W, Zhang R-H. Puerarin stimulates osteoblasts differentiation and bone formation through estrogen receptor, p38 MAPK, and Wnt/β-catenin pathways. J Asian Nat Prod Res. 2012;14(9):897–905.

    CAS  PubMed  Google Scholar 

  34. Zhang D, Wang H, Tan Y. Wnt/β-catenin signaling induces the aging of mesenchymal stem cells through the DNA damage response and the p53/p21 pathway. PLoS One. 2011;6(6):e21397.

    CAS  PubMed  PubMed Central  Google Scholar 

  35. Ricken* A, Lochhead P, Kontogiannea M, Farookhi R. Wnt signaling in the ovary: identification and compartmentalized expression of wnt-2, wnt-2b, and frizzled-4 mRNAs. Endocrinology. 2002;143(7):2741–9.

    CAS  PubMed  Google Scholar 

  36. Naillat F, Yan W, Karjalainen R, Liakhovitskaia A, Samoylenko A, Xu Q, et al. Identification of the genes regulated by Wnt-4, a critical signal for commitment of the ovary. Exp Cell Res. 2015;332(2):163–78.

    CAS  PubMed  Google Scholar 

  37. Parakh TN, Hernandez JA, Grammer JC, Weck J, Hunzicker-Dunn M, Zeleznik AJ, et al. Follicle-stimulating hormone/cAMP regulation of aromatase gene expression requires beta-catenin. Proc Natl Acad Sci U S A. 2006;103(33):12435–40.

    CAS  PubMed  PubMed Central  Google Scholar 

  38. Fan H-Y, O’Connor A, Shitanaka M, Shimada M, Liu Z, Richards JS. β-Catenin (CTNNB1) promotes preovulatory follicular development but represses LH-mediated ovulation and Luteinization. Mol Endocrinol. 2010;24(8):1529–42.

    CAS  PubMed  PubMed Central  Google Scholar 

  39. Ighodaro OM, Akinloye OA. First line defence antioxidants-superoxide dismutase (SOD), catalase (CAT) and glutathione peroxidase (GPX): their fundamental role in the entire antioxidant defence grid. Alex J Med. 2018;54(4):287–93.

    Google Scholar 

  40. Kensler TW, Wakabayashi N, Biswal S. Cell survival responses to environmental stresses via the Keap1-Nrf2-ARE pathway. Annu Rev Pharmacol Toxicol. 2007;47:89–116.

    CAS  PubMed  Google Scholar 

  41. Zhao J, Cheng Y, Fan W, Yang C, Ye S, Cui W, et al. Botanical drug puerarin coordinates with nerve growth factor in the regulation of neuronal survival and neuritogenesis via activating ERK 1/2 and PI 3K/Akt signaling pathways in the neurite extension process. CNS Neurosci Ther. 2015;21(1):61–70.

    CAS  PubMed  Google Scholar 

  42. Reed JC, Jurgensmeier JM, Matsuyama S. BCL-2 family proteins and mitochondria. Biochim Biophys Acta. 1998;1366(1):127–37.

    CAS  PubMed  Google Scholar 

  43. Zamzami N, Brenner C, Marzo I, Susin SA, Kroemer G. Subcellular and submitochondrial mode of action of Bcl-2-like oncoproteins. Oncogene. 1998;16(17):2265–82.

    CAS  PubMed  Google Scholar 

  44. Tilly JL. Ovarian follicle counts–not as simple as 1, 2, 3. Reprod Biol Endocrinol. 2003;1(1):11–4.

    PubMed  PubMed Central  Google Scholar 

  45. Cavo M, Bandini G, Benni M, Gozzetti A, Ronconi S, Rosti G, et al. High-dose busulfan and cyclophosphamide are an effective conditioning regimen for allogeneic bone marrow transplantation in chemosensitive multiple myeloma. Bone Marrow Transplant. 1998;22(1):27–32.

    CAS  PubMed  Google Scholar 

  46. Zou K, Yuan Z, Yang Z, Luo H, Sun K, Zhou L, et al. Production of offspring from a germline stem cell line derived from neonatal ovaries. Nat Cell Biol. 2009;11(5):631–6.

    CAS  PubMed  Google Scholar 

  47. White YAR, Woods DC, Takai Y, Ishihara O, Seki H, Tilly JL. Oocyte formation by mitotically active germ cells purified from ovaries of reproductive-age women. Nat Med. 2012;18(3):413–21.

    CAS  PubMed  PubMed Central  Google Scholar 

  48. Jiang Y, Zhang Z, Cha L, Li L, Zhu D, Fang Z, et al. Resveratrol plays a protective role against premature ovarian failure and prompts female germline stem cell survival. Int J Mol Sci. 2019;20(14):3605–20.

    CAS  PubMed Central  Google Scholar 

  49. Jeon Y, Lee J, Lee Y, Kim D. Puerarin inhibits inflammation and oxidative stress in dextran sulfate sodium-induced colitis mice model. Biomed Pharmacother. 2020;124:109847. https://doi.org/10.1016/j.biopha.2020.109847.

    CAS  Article  PubMed  Google Scholar 

  50. Chen X, Yu J, Shi J. Management of diabetes mellitus with puerarin, a natural isoflavone from Pueraria lobata. Am J Chin Med. 2018;46(08):1771–89.

    CAS  PubMed  Google Scholar 

  51. Hernandez Gifford JA. The role of WNT signaling in adult ovarian folliculogenesis. Reproduction. 2015;150(4):E137–R148.

    Google Scholar 

  52. Han Z, Li Y, Yang B, Tan R, Wang M, Zhang B, et al. Agmatine attenuates liver ischemia reperfusion injury by activating Wnt/β-catenin signaling in mice. Transplantation. 2020;104:1906–16. https://doi.org/10.1097/TP.0000000000003161.

    CAS  Article  PubMed  Google Scholar 

  53. Teixeira CP, Florenciosilva R, Sasso GRDS, Carbonel AAF, Simoes RS, Simoes MJ. Soy isoflavones protect against oxidative stress and diminish apoptosis in ovary of middle-aged female rats. Gynecol Endocrinol. 2019;35(7):586–90.

    CAS  PubMed  Google Scholar 

  54. Hong Y, Yin Y, Tan Y, Hong K, Zhou H. The flavanone, naringenin, modifies antioxidant and steroidogenic enzyme activity in a rat model of letrozole-induced polycystic ovary syndrome. Med Sci Monit. 2019;25:395–401.

    CAS  PubMed  PubMed Central  Google Scholar 

Download references

Acknowledgments

This work was supported by the Project. The authors thank every member of our lab. We are grateful for the help from The Key Laboratory of Reproductive Physiology and Pathology of Jiangxi Provincial, Nanchang University.

Funding

This study was funded by the National Natural Science Foundation of China (No. 81660245 and 81771583); the Natural Science Foundation of Jiangxi Province (No. 20192BAB215009); and Program to Cultivate Major Academic and Technical Leaders of Jiangxi Province (No. 20194BCJ22005).

Author information

Affiliations

Authors

Contributions

Cheng Chen: Conception and design, data curation, and original draft writing. Song Li and Jia Li: Investigation, collection, and assembly of data and data analysis. Cong Hu, Weiwei Cao, and Qingfeng Fu: Data collection and original draft writing. Liping Zheng: Writing-reviewing and editing. Jian Huang: Conception and design, writing-reviewing, and editing.

Corresponding author

Correspondence to Jian Huang.

Ethics declarations

Conflict of Interest

The authors declare that they have no conflict of interest.

Ethical Approval

This study was approved by the animal ethics committee of Nanchang University.

Consent to Participate

Not applicable.

Code Availability

Not applicable.

Additional information

Publisher’s Note

Springer Nature remains neutral with regard to jurisdictional claims in published maps and institutional affiliations.

Rights and permissions

Reprints and Permissions

About this article

Verify currency and authenticity via CrossMark

Cite this article

Chen, C., Li, S., Hu, C. et al. Protective Effects of Puerarin on Premature Ovarian Failure via Regulation of Wnt/β-catenin Signaling Pathway and Oxidative Stress. Reprod. Sci. 28, 982–990 (2021). https://doi.org/10.1007/s43032-020-00325-0

Download citation

  • Received:

  • Accepted:

  • Published:

  • Issue Date:

  • DOI: https://doi.org/10.1007/s43032-020-00325-0

Keywords

  • Premature ovarian failure
  • Female reproductive stem cells
  • Puerarin
  • Wnt/β-catenin pathway
  • Oxidative stress