Skip to main content

MiR-93 Inhibits Trophoblast Cell Proliferation and Promotes Cell Apoptosis by Targeting BCL2L2 in Recurrent Spontaneous Abortion

Abstract

Recurrent spontaneous abortion (RSA) is a common health problem that affects 1–5% of women in reproductive age. Plenty of studies have indicated that microRNAs (miRNAs) are involved in the occurrence of miscarriage. MiR-93 has a wide range of functions in mammalian tissues and plays an important role in many diseases especially for cancers. However, it remains unknown whether miR-93 is associated with human RSA. In this report, clinical samples revealed that miR-93 expression was significantly elevated in the villi tissues of RSA patients. Upregulation of miR-93 inhibited human trophoblast cells HTR-8/SVneo cell proliferation, migration, and invasiveness, but promoted cell apoptosis in vitro. Conversely, the downregulation of miR-93 reversed these effects. Bcl-2 like protein 2 (BCL2L2), a potential target gene of miR-93, was inversely correlated with miR-93 expression in the villi of clinical samples. Furthermore, the luciferase reporter system demonstrated that miR-93 directly downregulated the expression of BCL2L2 by binding a specific sequence of its 3′-untranslated region (3′UTR). Collectively, these data strongly suggest that miR-93 regulates trophoblast cell proliferation, migration, invasive, and apoptosis by targeting BCL2L2 expression and is involved in the pathogenesis of RSA.

This is a preview of subscription content, access via your institution.

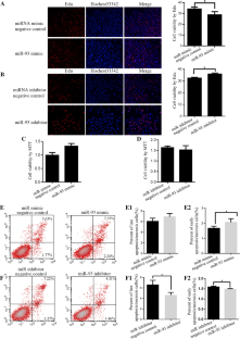
Fig. 1
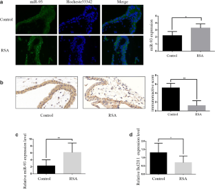
Fig. 2
Fig. 3
Fig. 4
Fig. 5

References

  1. Krieg SA, Fan X, Hong Y, et al. Global alteration in gene expression profiles of deciduas from women with idiopathic recurrent pregnancy loss. Molecular human reproduction. 2012;18(9):442–50.

    CAS  Article  Google Scholar 

  2. Baek KH, Lee EJ, Kim YS. Recurrent pregnancy loss: the key potential mechanisms. Trends Mol Med. 2007;13(7):310–7.

    CAS  Article  Google Scholar 

  3. Rai R, Rega L. Recurrent miscarriage. Lancet. 2006;368(9535):601–11.

    Article  Google Scholar 

  4. Nybo Andersen AM, Wohlfahrt J, Christens P, et al. Maternal age and fetal loss: population based register linkage study. Bmj. 2002;320(7251):1708–12.

    Article  Google Scholar 

  5. Lamont K, Scott NW, Jones GT, Bhattacharya S. Risk of recurrent stillbirth: systematic review and meta-analysis. Bmj. 2015;350:h3080.

    Article  Google Scholar 

  6. Garrido-Gimenez C, Alijotas-Reig J. Recurrent miscarriage: causes, evaluation and management. Postgraduate medical journal. 2015;91(1073):151–62.

    Article  Google Scholar 

  7. Avagliano L, Garò C, Marconi AM. Placental amino acids transport in intrauterine growth restriction. Journal of pregnancy. 2012;2012:972562.

    Article  Google Scholar 

  8. Mendell JT, Olson EN. MicroRNAs in stress signaling and human disease. Cell. 2012;148:1172–87.

    CAS  Article  Google Scholar 

  9. Bartel DP. MicroRNAs: target recognition and regulatory functions. Cell. 2009;136(2):215–33.

    CAS  Article  Google Scholar 

  10. Filipowicz W, Bhattacharyya SN, Sonenberg N. Mechanisms of post-transcriptional regulation by microRNAs: are the answers in sight? Nat Rev Genet. 2008;9(2):102–14.

    CAS  Article  Google Scholar 

  11. Gangaraju VK, Lin H. MicroRNAs: key regulators of stem cells. Nat Rev Mol Cell Biol. 2009;10(2):116–25.

    CAS  Article  Google Scholar 

  12. Pan Q, Niu H, Cheng L, et al. Invasion of trophoblast cell lines is inhibited by miR-93 via MMP-2. Placenta. 2017;53:48–53.

    CAS  Article  Google Scholar 

  13. Santamaria X, Taylor H. MicroRNA and gynecological reproductive diseases. Fertility and sterility. 2014;101(6):1545–51.

    CAS  Article  Google Scholar 

  14. Wang X, Li B, Wang J, et al. Evidence that miR-133a causes recurrent spontaneous abortion by reducing HLA-G expression. Reproductive biomedicine onlin. 2012;e 25(4):415–24.

    Article  Google Scholar 

  15. Dong F, Zhang Y, Xia F, et al. Genome-wide miRNA profiling of villus and decidua of recurrent spontaneous abortion patients. Reproduction. 2014;148(1):33–41.

    CAS  Article  Google Scholar 

  16. Wang Y, Li F, Wang S. MicroRNA-93 is overexpressed and induces apoptosis in glaucoma trabecular meshwork cells. Mol Med Rep. 2016;14(6):5746–50.

    CAS  Article  Google Scholar 

  17. Yan LJ, Fan XW, Yang HT, et al. MiR-93 inhibition ameliorates OGD/R induced cardiomyocyte apoptosis by targeting Nrf2. Eur Rev Med Pharmacol Sci. 2017;21(23):5456–61.

    PubMed  Google Scholar 

  18. Qian Q, Sun W, Zhu W, Liu Y, Ge A, Ma Y, et al. The role of microRNA-93 regulating angiopoietin2 in the formation of malignant pleural effusion. Cancer Med. 2017;6(5):1036–48.

    CAS  Article  Google Scholar 

  19. Liang L, Zhao L, Zan Y, et al. MiR-93-5p enhances growth and angiogenesis capacity of HUVECs by down-regulating EPLIN. Oncotarget. 2017;8(63):107033–43.

    Article  Google Scholar 

  20. Choudhary GS, Al-Harbi S, Mazumder S, et al. MCL-1 and BCL-xL-dependent resistance to the BCL-2 inhibitor ABT-199 can be overcome by preventing PI3K/AKT/mTOR activation in lymphoid malignancies. Cell Death Dis. 2015;6:e1593.

    CAS  Article  Google Scholar 

  21. Gibson L, Holmgreen SP, Huang DC, Bernard O, Copeland NG, Jenkins NA, et al. bcl-w, a novel member of the bcl-2 family, promotes cell survival. Oncogene. 1996;13(4):665–75.

    CAS  PubMed  Google Scholar 

  22. Oda E, Ohki R, Murasawa H, et al. Noxa, a BH3-only member of the Bcl-2 family and candidate mediator of p53-induced apoptosis. Science. 2000;288(5468):1053–8.

    CAS  Article  Google Scholar 

Download references

Funding

This work was supported by grants from The National Key Research and Development Program of China (2016YFC1000307), the National Natural Science Foundation of China (No. 81771590), and CAMS Innovation Fund for Medical Sciences (CIFMS) (2018-I2M-1-004).

Author information

Affiliations

Authors

Corresponding author

Correspondence to Hong-Fei Xia.

Electronic supplementary material

ESM 1

(PDF 200 kb)

Rights and permissions

Reprints and Permissions

About this article

Verify currency and authenticity via CrossMark

Cite this article

Liu, HN., Tang, XM., Wang, XQ. et al. MiR-93 Inhibits Trophoblast Cell Proliferation and Promotes Cell Apoptosis by Targeting BCL2L2 in Recurrent Spontaneous Abortion. Reprod. Sci. 27, 152–162 (2020). https://doi.org/10.1007/s43032-019-00003-w

Download citation

  • Received:

  • Accepted:

  • Published:

  • Issue Date:

  • DOI: https://doi.org/10.1007/s43032-019-00003-w

Keywords

  • miR-93
  • Recurrent spontaneous abortion
  • BCL2L2
  • Trophoblast cells