Abstract
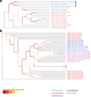
ITS1 and ITS2 of ribosomal DNA (rDNA) of six subfamilies i.e. Epilachaninae, Chilocorinae, Coccinellinae, Coccidulinae, Scymininae Ortaliinae and Sticholotidinae were examined, aligned and conserved motifs in folding patterns of stable consensus secondary structures were assessed. RNAalifold and RNA fold algorithms applied by RNAz program to compute consensus secondary structures and MFE efficiently and derive a number of statistical scores i.e. SCI, Z-score and MPI. Assembled subsets in ITS1 (three sets) and ITS2 (ten sets) were significantly conserved. In this study, analysis of these consensus secondary structures shows that a motif sequence is remain conserved in all the species. Helices in subsets of ITS1 showed compensatory base involvement to maintain the stability and conservation of secondary structures during natural selection. Secondary structures of ITS2 found more conserved than ITS1. MP, BI and ML methods used to establish the evolutionary relationship, compared the topology significance on the basis of SCI and MPI in defined sets. Coccinellinae, Epilachaninae and Scymninae (all strains of species) were monophyletic whereas Coccidulinae, and Chilocorinae had inadequate sequence information. Of Ortaliinae and Sticholotidinae, yet no ITS sequences have been submitted. Thus, analysis of the structural folding patterns of ITS regions provided further prime information of species relatedness and inter-intra-specific variations.






Similar content being viewed by others
Explore related subjects
Discover the latest articles and news from researchers in related subjects, suggested using machine learning.References
Alvarez I, Wendel JF (2003) Ribosomal ITS sequences and plant phylogenetic inference. Mol Phylogenet Evol 29:417–434
Baldwin BG (1992) Phylogenetic utility of the internal transcribed spacers of nuclear ribosomal DNA in plants: an example from the Compositae. Mol Phylogenet Evol 1(1):3–16
Behere GT, Firake DM, Burange PS, Firake PD, Thakur NA, Ngachan SV (2015) Utility of ITS1 as a molecular tool for reliable identification of Henosepilachna pusillanima and H. septima (Coleoptera: Coccinellidae). J. Genet 94(2):19–23
Bernhart SH, Hofacker IL, Will S, Gruber AR, Stadler PF (2008) RNAalifold: improved consensus structure prediction for RNA alignments. BMC Bioinformatics 9(1):474
Brown KM, Costanzo MS, Xu W, Roy S, Lozovsky ER, Hartl DL (2010) Compensatory mutations restore fitness during the evolution of dihydrofolate reductase. Mol Biol Evol 27(12):2682–2690
Coleman AW (2013) Analysis of mammalian rDNA internal transcribed spacers. PLoS One 8(11):e79122
Darriba D, Taboada GL, Doallo R, Posada D (2012) jModelTest 2: more models, new heuristics and parallel computing. Nat Methods 9(8):772
Dixon A F G, Dixon A E (2000) Insect predator-prey dynamics: ladybird beetles and biological control. Cambridge University Press
Gagnon AE, Doyon J, Heimpel GE, Brodeur J (2011) Prey DNA detection success following digestion by intraguild predators: influence of prey and predator species. Mol Ecol Resour 11(6):1022–1032
Gardner PP, Giegerich R (2004) A comprehensive comparison of comparative RNA structure prediction approaches. BMC Bioinformatics 5(1):140
Giorgi JA, Vandenberg NJ, McHugh JV, Forrester JA, Slipinski SA, Miller KB, Whiting MF (2009) The evolution of food preferences in Coccinellidae. Biol Control 51(2):215–231
Goertzen LR, Cannone JJ, Gutell RR, Jansen RK (2003) ITS secondary structure derived from comparative analysis: implications for sequence alignment and phylogeny of the Asteraceae. Mol Phylogenet Evol 29(2):216–234
Gruber AR, Neubock R, Hofacker IL, Washietl S (2007) The RNAz web server: prediction of thermodynamically stable and evolutionarily conserved RNA structures. Nucleic Acids Res 35(suppl. 2):W335–W338
Gruber AR, Bernhart SH, Hofacker IL, Washietl S (2008) Strategies for measuring evolutionary conservation of RNA secondary structures. BMC Bioinformatics 9(1):122
Gruber A R, Bernhart S H, Lorenz R (2015) The ViennaRNA web services. In RNA bioinformatics, 307–326. Humana Press, New York, NY
Guindon S, Gascuel O (2003) A simple, fast, and accurate algorithm to estimate large phylogenies by maximum likelihood. Syst Biol 52(5):696–704
Harris DJ, Crandall KA (2000) Intragenomic variation within ITS1 and ITS2 of freshwater crayfishes (Decapoda: Cambaridae): implications for phylogenetic and microsatellite studies. Mol Biol Evol 17(2):284–291
Hillis DM, Dixon MT (1991) Ribosomal DNA: molecular evolution and phylogenetic inference. Q Rev Biol 66(4):411–453
Hodek I, Honek A (2013) Ecology of coccinellidae. Springer Science & Business Media, 54
Hofacker I L (2007) RNA consensus structure prediction with RNAalifold. In comparative genomics, 527-543: Humana press
Hofacker IL, Fekete M, Stadler PF (2002) Secondary structure prediction for aligned RNA sequences. J Mol Biol 319(5):1059–1066
Hunt T, Bergsten J, Levkanicova Z, Papadopoulou A, John OS, Wild R, Gómez-Zurita J (2007) A comprehensive phylogeny of beetles reveals the evolutionary origins of a superradiation. Science 318(5858):1913–1916
Karthika P, Vadivalagan C, Krishnaveni N, Murugan K, Nicoletti M, Canale A, Benelli G (2017) Contrasting genetic diversity and intra-population polymorphism of the invasive pest Henosepilachna vigintioctopunctata (Coleoptera: Coccinellidae): a DNA barcoding approach. J Asia Pac Entomol 20(1):23–29
Katoh K, Standley DM (2013) MAFFT multiple sequence alignment software version 7: improvements in performance and usability. Mol Biol Evol 30(4):772–780
Katoh K, Rozewicki J, Yamada K D (2017) MAFFT online service: multiple sequence alignment, interactive sequence choice and visualization. Brief Bioinform (in press)
Kovar I (1996) Phylogeny. In ecology of Coccinellidae 19-31. Springer Netherlands
Lorenz R, Bernhart SH, Zu Siederdissen CH, Tafer H, Flamm C, Stadler PF, Hofacker IL (2011) ViennaRNA Package 2.0. Algorithms Mol Biol 6(1):26
Magro A, Lecompte E, Magne F, Hemptinne JL, Crouau-Roy B (2010) Phylogeny of ladybirds (Coleoptera: Coccinellidae): are the subfamilies monophyletic? Mol Phylo Evol 54(3):833–848
Mai JC, Coleman AW (1997) The internal transcribed spacer 2 exhibits a common secondary structure in green algae and flowering plants. J Mol Evol 44(3):258–271
Majerus M, Kearns P, Allington S (1989) Ladybirds, 103. Richmond Publishing, Slough
Mathews DH, Turner DH (2006) Prediction of RNA secondary structure by free energy minimization. Curr Opin Struct Biol 16(3):270–278
Matsubayashi KW, Katakura H (2009) Contribution of multiple isolating barriers to reproductive isolation between a pair of phytophagous ladybird beetles. Evolution: Int J Org Evolution 63(10):2563–2580
Matsubayashi KW, Kahono S, Katakura H (2011) Divergent host plant specialization as the critical driving force in speciation between populations of a phytophagous ladybird beetle. J Evol Biol 24(7):1421–1432
Pompeo P N, Oliveira Filho L C I D, Santos M A B D, Mafra A L, Klauberg Filho O, Baretta D (2017) Morphological diversity of Coleoptera (Arthropoda: Insecta) in agriculture and Forest systems. Revista Brasileira de Ciencia do Solo 41
Rannala B, Yang Z (1996) Probability distribution of molecular evolutionary trees: a new method of phylogenetic inference. J Mol Evol 43(3):304–311
Robertson JA, Whiting MF, McHugh JV (2008) Searching for natural lineages within the Cerylonid series (Coleoptera: Cucujoidea). Mol Phylogenet Evol 46(1):193–205
Ronquist F, Teslenko M, Van Der Mark P, Ayres DL, Darling A, Hohna S, Huelsenbeck JP (2012) MrBayes 3.2: efficient Bayesian phylogenetic inference and model choice across a large model space. Syst Biol 61(3):539–542
Sasaji H (1968) Phylogeny of the family Coccinellidae (Coleoptera). Etizenia 35:1–37
Seago AE, Giorgi JA, Li J, Slipinski A (2011) Phylogeny, classification and evolution of ladybird beetles (Coleoptera: Coccinellidae) based on simultaneous analysis of molecular and morphological data. Mol Phylogenet Evol 60(1):137–151
Silvestro D, Michalak I (2012) raxmlGUI: a graphical front-end for RAxML. Org Divers Evol 12(4):335–337
Stephan W (1996) The rate of compensatory evolution. Genetics 144(1):419–426
Subbotin SA, Deimi AM, Zheng J, Chizhov VN (2011) Length variation and repetitive sequences of internal transcribed spacer of ribosomal RNA gene, diagnostics and relationships of populations of potato rot nematode, Ditylenchus destructor Thorne, 1945 (Tylenchida: Anguinidae). Nematology 13(7):773–785
Suga H, Hirano W, Katoh T, Matsubayashi KW, Katakura H (2016) Introgression and habitat segregation in a pair of ladybird beetle species in the genus Propylea (Coccinellidae, Coccinellinae) in northern Japan. Zool Sci 33(6):603–610
Swofford D L (2001) PAUP: phylogenetic analysis using parsimony (and other methods) 4.0. B5
Torres RA, Ganal M, Hemleben V (1990) GC balance in the internal transcribed spacers ITS 1 and ITS 2 of nuclear ribosomal RNA genes. J Mol Evol 30(2):170–181
Van Herwerden L, Blair D, Agatsuma T (1998) Intra-and inter-specific variation in nuclear ribosomal internal transcribed spacer 1 of the Schistosoma japonicum species complex. Parasitology 116(4):311–317
Vandivier LE, Anderson SJ, Foley SW, Gregory BD (2016) The conservation and function of RNA secondary structure in plants. Annu Rev Plant Biol 67:463–488
Vesgueiro FT, Demari-Silva B, Malafronte RDS, Sallum MAM, Marrelli MT (2011) Intragenomic variation in the second internal transcribed spacer of the ribosomal DNA of species of the genera Culex and Lutzia (Diptera: Culicidae). Mem Instituto Oswaldo Cruz 106(1):01–08
Von der Schulenburg JHG, Hancock JM, Pagnamenta A, Sloggett JJ, Majerus ME, Hurst GD (2001) Extreme length and length variation in the first ribosomal internal transcribed spacer of ladybird beetles (Coleoptera: Coccinellidae). Mol Biol Evol 18(4):648–660
Warberg R, Jensen KT, Frydenberg J (2005) Repetitive sequences in the ITS1 region of ribosomal DNA in congeneric microphallid species (Trematoda: Digenea). Parasitol Res 97(5):420–423
Washietl S, Hofacker IL (2004) Consensus folding of aligned sequences as a new measure for the detection of functional RNAs by comparative genomics. J Mol Biol 342(1):19–30
Washietl S, Hofacker IL, Stadler PF (2005) Fast and reliable prediction of noncoding RNAs. Proc Natl Acad Sci 102(7):2454–2459
Wei DD, Yuan ML, Wang ZY, Wang D, Wang BJ, Dou W, Wang JJ (2011) Sequence analysis of the ribosomal internal transcribed spacers region in psocids (Psocoptera: Liposcelididae) for phylogenetic inference and species discrimination. J Econ Entomol 104(5):1720–1729
Wolf M (2015) ITS so much more. Trends Genet 31(4):175–176
Yao H, Song J, Liu C, Luo K, Han J, Li Y, Chen S (2010) Use of ITS2 region as the universal DNA barcode for plants and animals. PLoS One 5(10):e13102
Yu G (1994) Cladistic analyses of the Coccinellidae (Coleoptera). Insect Science 1(1):17–30
Zakharov I, Shaikevich E (2013) Comparative study of mtDNA in species of the genus Adalia (Coleoptera: Cocinellidae) and origin of ancient mitochondrial haplotypes in the gene pool of Adalia bipunctata. Eur J Entomol 110(3)
Zhang L, Watson LT (2009) Analysis of the fitness effect of compensatory mutations. Human Frontier Sciences 3(1):47–54
Zhao Y, Wang J, Zeng C, Xiao Y (2018) Evaluation of RNA secondary structure prediction for both base-pairing and topology. Biophysics Reports 4(3):123–132
Zuker M, Stiegler P (1981) Optimal computer folding of large RNA sequences using thermodynamics and auxiliary information. Nucleic Acids Res 9(1):133–148
Acknowledgements
CV gratefully acknowledges UGC-NFSC Fellowship by University Grant Commission, New Delhi, India (F1-17.1/2017-18/RGNF-2017-18-SC-UTT-30386 dated July 15, 2017.
Author information
Authors and Affiliations
Corresponding author
Ethics declarations
Conflict of interest
The authors have no conflict of interests.
Additional information
Publisher’s note
Springer Nature remains neutral with regard to jurisdictional claims in published maps and institutional affiliations.
Rights and permissions
About this article
Cite this article
Verma, C., Mishra, G. & Omkar Widespread inspection and comparative analysis of ITS secondary structure conservation and covariation of Coccinellidae. Int J Trop Insect Sci 40, 587–597 (2020). https://doi.org/10.1007/s42690-020-00105-y
Received:
Accepted:
Published:
Issue Date:
DOI: https://doi.org/10.1007/s42690-020-00105-y


