Abstract
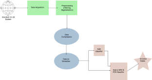
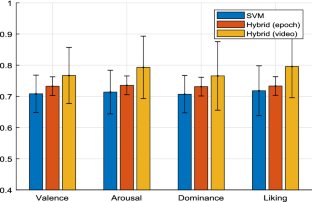
Due to the high dimensional, non-stationary and non-linear properties of electroencephalogram (EEG), a significant portion of research on EEG analysis remains unknown. In this paper, a novel approach to EEG-based human emotion study is presented using Big Data methods with a hybrid classifier. An EEG dataset is firstly compressed using compressed sensing, then, wavelet transform features are extracted, and a hybrid Support Vector Machine (SVM) and Fuzzy Cognitive Map classifier is designed. The compressed data is only one-fourth of the original size, and the hybrid classifier has the average accuracy by 73.32%. Comparing to a single SVM classifier, the average accuracy is improved by 3.23%. These outcomes show that psychological signal can be compressed without the sparsity identity. The stable and high accuracy classification system demonstrates that EEG signal can detect human emotion, and the findings further prove the existence of the inter-relationship between various regions of the brain.








References
Nwe, T. L., Wei, F. S., De Silva L. C.: Speech based emotion classification. In: TENCON 2001. Proceedings of IEEE Region 10 International Conference on Electrical and Electronic Technology, (2001), vol. 1, pp. 297–301. IEEE
Padgett, C., Cottrell, G. W.: Representing face images for emotion classification, in Advances in neural information processing systems, (1997), pp. 894–900
Lien, J.J.-J., Kanade, T., Cohn, J.F., Li, C.-C.: Detection, tracking, and classification of action units in facial expression. Robot. Auton. Syst. 31(3), 131–146 (2000)
Hu, T., De Silva, L.C., Sengupta, K.: A hybrid approach of NN and HMM for facial emotion classification. Pattern Recognit. Lett. 23(11), 1303–1310 (2002)
Baltruaitis et al, T.: Real-time inference of mental states from facial expressions and upper body gestures. In: 2011 IEEE International Conference on Automatic Face & Gesture Recognition and Workshops (FG 2011), (2011), pp. 909–914. IEEE
Gunes, H., Piccardi, M.: Bi-modal emotion recognition from expressive face and body gestures. J. Netw. Comput. Appl. 30(4), 1334–1345 (2007)
Agrafioti, F., Hatzinakos, D., Anderson, A.K.: ECG pattern analysis for emotion detection. IEEE Trans. Affect. Comput. 3(1), 102–115 (2012)
Ahern, G.L., Schwartz, G.E.: Differential lateralization for positive and negative emotion in the human brain: EEG spectral analysis. Neuropsychologia 23(6), 745–755 (1985)
Li, M., Lu, B.-L.: Emotion classification based on gamma-band EEG. In: Annual International Conference of the IEEE, Engineering in Medicine and Biology Society, 2009. EMBC, (2009), pp. 1223–1226. IEEE
Lin, Y.-P.: EEG-based emotion recognition in music listening. IEEE Trans. Biomed. Eng. 57(7), 1798–1806 (2010)
Murugappan, M., Ramachandran, N., Sazali, Y.: Classification of human emotion from EEG using discrete wavelet transform. J. Biomed. Sci. Eng. 3(04), 390 (2010)
Wang, X.-W., Nie, D., Lu, B.-L.: Emotional state classification from EEG data using machine learning approach. Neurocomputing 129, 94–106 (2014)
Liu, Y., Sourina, O., Nguyen, M. K.: Real-time EEG-based human emotion recognition and visualization. In: 2010 International Conference on Cyberworlds (CW), (2010), pp. 262–269. IEEE
Yuan, Q., Zhou, W., Yuan, S., Li, X., Wang, J., Jia, G.: Epileptic EEG classification based on kernel sparse representation. Int. J. Neural Syst. 24(04), 1450015 (2014)
Aviyente, S.: Compressed sensing framework for EEG compression. In: IEEE/SP 14th Workshop on Statistical Signal Processing, 2007. SSP’07, (2007), pp. 181–184. IEEE
Eldar, Y.C., Kutyniok, G.: Compressed Sensing: Theory and Applications. Cambridge University Press, Cambridge (2012)
Zhang, Z., Jung, T.-P., Makeig, S., Rao, B.D.: Compressed sensing of EEG for wireless telemonitoring with low energy consumption and inexpensive hardware. IEEE Trans. Biomed. Eng. 60(1), 221–224 (2013)
Islam, M., Ahmed, T., Mostafa, S. S., Yusuf, M. S. U., Ahmad, M., Human emotion recognition using frequency & statistical measures of EEG signal. In: 2013 International Conference on Informatics, Electronics & Vision (ICIEV), (2013), pp. 1–6. IEEE
Petrantonakis, P.C., Hadjileontiadis, L.J.: Emotion recognition from EEG using higher order crossings. IEEE Trans. Inf. Technol. Biomed. 14(2), 186–197 (2010)
Yuankui, Y., Jianzhong, Z.: Recognition and analyses of EEG & ERP signals related to emotion: from the perspective of psychology. In: 2005 First International Conference on Neural Interface and Control, Proceedings 2005, (2005), pp. 96–99. IEEE
Duan, R.-N., Zhu, J.-Y., Lu, B.-L.: Differential entropy feature for EEG-based emotion classification. In: 2013 6th International IEEE/EMBS Conference on Neural Engineering (NER), (2013), pp. 81–84. IEEE
Ravindran, R. M.: Classification of human emotions from EEG signals using filtering and ANFIS classifier. In: 2014 2nd International Conference on Current Trends in Engineering and Technology (ICCTET), (2014), pp. 113–119. IEEE
Candra et al, H.: Investigation of window size in classification of EEG-emotion signal with wavelet entropy and support vector machine. In: 2015 37th Annual International Conference of the IEEE Engineering in Medicine and Biology Society (EMBC), (2015), pp. 7250–7253. IEEE
Bhardwaj, A., Gupta, A., Jain, P., Rani, A., Yadav, J.: Classification of human emotions from EEG signals using SVM and LDA Classifiers. In: 2015 2nd International Conference on Signal Processing and Integrated Networks (SPIN), (2015), pp. 180–185. IEEE
Bos, D.O.: EEG-based emotion recognition. Influ. Vis. Audit. Stimul. 56(3), 1–17 (2006)
Torres-Valencia, C. A., Garcia-Arias, H. F., Lopez, M. A. A., Orozco-Gutirrez, A. A.: Comparative analysis of physiological signals and electroencephalogram (eeg) for multimodal emotion recognition using generative models. In: 2014 XIX Symposium on Image, Signal Processing and Artificial Vision (STSIVA), (2014), pp. 1–5. IEEE
Zhengm W.-L., Dong, B.-N., Lu, B.-L.: Multimodal emotion recognition using EEG and eye tracking data. In: 2014 36th Annual International Conference of the IEEE Engineering in Medicine and Biology Society (EMBC), (2014), pp. 5040–5043. IEEE
Jirayucharoensak, S., Pan-Ngum, S., Israsena, P.: EEG-based emotion recognition using deep learning network with principal component based covariate shift adaptation. Sci. World J. (2014)
Chai, T.Y., Woo, S.S., Rizon, M., Tan, C.S.: Classification of human emotions from EEG signals using statistical features and neural network. In: International, vol. 1, pp. 1–6. Penerbit UTHM (2010)
Valstar, M., Pantic, M.: Combined support vector machines and hidden markov models for modeling facial action temporal dynamics, HumanComputer Interaction, pp. 118–127, (2007)
Chen, G., Pham, T.T.: Introduction to Fuzzy Systems. CRC Press, Boca Raton (2005)
Murugappan, M., Rizon, M., Nagarajan, R., Yaacob, S., Zunaidi, I., Hazry, D.: EEG feature extraction for classifying emotions using FCM and FKM. Int. J. Comput. Commun. 1(2), 21–25 (2007)
Glykas, M.: Fuzzy Cognitive Maps: Advances in Theory, Methodologies, Tools and Applications. Springer, Berlin (2010)
Kosko, B.: Fuzzy cognitive maps. Int. J. ManMach. Stud. 24(1), 65–75 (1986)
van Vliet, M., Kok, K., Veldkamp, T.: Linking stakeholders and modellers in scenario studies: the use of fuzzy cognitive maps as a communication and learning tool. Futures 42(1), 1–14 (2010)
Papageorgiou, E.I., Salmeron, J.L.: A review of fuzzy cognitive map research during the last decade. IEEE Trans. Fuzzy Syst. 99, 1–14 (2011)
Salmeron, J.L.: Fuzzy cognitive maps for artificial emotions forecasting. Appl. Soft Comput. 12(12), 3704–3710 (2012)
Koelstra, S.: Deap: a database for emotion analysis; using physiological signals. IEEE Trans. Affect. Comput. 3(1), 18–31 (2012)
Author information
Authors and Affiliations
Corresponding author
Rights and permissions
About this article
Cite this article
Guo, K., Chai, R., Candra, H. et al. A Hybrid Fuzzy Cognitive Map/Support Vector Machine Approach for EEG-Based Emotion Classification Using Compressed Sensing. Int. J. Fuzzy Syst. 21, 263–273 (2019). https://doi.org/10.1007/s40815-018-0567-3
Received:
Revised:
Accepted:
Published:
Issue Date:
DOI: https://doi.org/10.1007/s40815-018-0567-3