Abstract
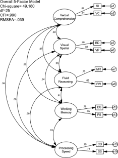
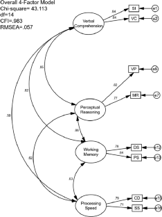
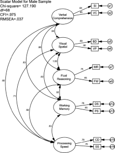
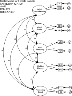
The purpose of this paper is to examine the factorial invariance of the Wechsler Intelligence Scale for Children-Fifth Edition (WISC-V) between genders in a sample of Black students in an urban, public school district. Few researchers test the validity of cognitive assessments on Black samples and even fewer do so utilizing samples other than those used during standardization. Results from confirmatory factor analytic techniques and multi-group structural equation modeling using AMOS indicated that although the subtests of the WISC-V are measuring similar underlying constructs across genders, the intercepts differ on the Similarities and Coding subtests. This indicates that the scores are not necessarily interpretable at the same level in the domains of Verbal Comprehension and Working Memory, respectively. Furthermore, based on our sample of Black children, scores derived from the WISC-V should be interpreted with caution, as the five-factor model prescribed by the publishers did not fit. Implications for equitable cognitive assessment procedures, as well as noteworthy areas of additional research on cognitive assessment validity for Black children and samples not used during standardization are discussed.





Similar content being viewed by others
Data Availability
Not applicable.
References
American Educational Research Association, American Psychological Association, & National Council on Measurement in Education. (2014). Standards for educational and psychological testing. American Educational Research Association.
Arbuckle, J. L. (2016). Analysis of moment structures (version 24.0). IBM.
Archer, R. P., Buffington-Vollum, J. K., Stredny, & Handel, R. W. (2006). A survey of test use patterns among forensic psychologists. Journal of Personality Assessment, 87(1), 64–94. https://doi.org/10.1207/s15327752jpa8701_07.
Bowden, S. C. (2013). Theoretical convergence in assessment of cognition. Journal of Psychoeducational Assessment, 31(2), 148–156.
Brown, R. T., Reynolds, C. R., & Whitaker, J. S. (1999). Bias in mental testing since bias in mental testing. School Psychology Quarterly, 14(3), 208–238. https://doi.org/10.1037/h0089007.
Burnham, K. P., & Anderson, D. R. (2004). Multimodel inference: understanding AIC and BIC in model selection. Sociological Methods & Research, 33(2), 261–304. https://doi.org/10.1177/0049124104268644.
Burton, D., Sepehri, A., Hecht, F., VandenBroek, A., Ryan, J. J., & Drabman, R. (2001). A confirmatory factor analysis of the WISC-III in a clinical sample with cross-validation in the standardization sample. Child Neuropsychology, 7(2), 104–116. https://doi.org/10.1076/chin.7.2.104.3130.
Bush, S., Sweet, J., Bianchini, K., Johnson-Greene, D., Dean, P., & Schoenberg, M. (2018). Deciding to adopt revised and new psychological and neuropsychological tests: an inter-organizational position paper. The Clinical Neuropsychologist, 32(3), 319–325. https://doi.org/10.1080/13854046.2017.1422277.
Byrne, B. M. (2013). Structural equation modeling with AMOS: basic concepts, applications, and programming (2nd ed.). Taylor and Francis.
Canivez, G. L. (2014). Construct validity of the WISC-IV with a referred sample: direct versus indirect hierarchical structures. School Psychology Quarterly, 29(1), 38–51. https://doi.org/10.1037/spq0000032.
Canivez, G. L., & Watkins, M. W. (1998). Long-term stability of the Wechsler Intelligence Scale for Children—Third Edition. Psychological Assessment, 10(3), 285–291. https://doi.org/10.1037/e413782005-540.
Canivez, G. L., Watkins, M. W., & Dombrowski, S. C. (2016). Factor structure of the Wechsler Intelligence Scale for Children–Fifth Edition: Exploratory factor analyses with the 16 primary and secondary subtests. Psychological Assessment, 28(8), 975.
Carroll, J. B. (1993). Human cognitive abilities: a survey of factor-analytic studies. Cambridge University Press.
Chen, H., & Zhu, J. (2012). Measurement invariance of WISC-IV across normative and clinical samples. Personality and Individual Differences, 52(2), 161–166.
Chen, H., Zhang, O., Raiford, S. E., Zhu, J., & Weiss, L. G. (2015). Factor invariance between genders on the Wechsler Intelligence Scale for Children–Fifth Edition. Personality and Individual Differences, 86, 1–5. https://doi.org/10.1016/j.paid.2015.05.020.
Cheung, G. W., & Rensvold, R. B. (2002). Evaluating goodness-of-fit indexes for testing measurement invariance. Structural Equation Modeling, 9(2), 233–255. https://doi.org/10.1207/s15328007sem0902_5.
Dombrowski, S. C. (2015). Psychoeducational assessment and report writing. Springer Science.
Dombrowski, S. C., Canivez, G. L., Watkins, M. W., & Beaujean, A. A. (2015). Exploratory bifactor analysis of the Wechsler Intelligence Scale for Children-Fifth Edition with the 16 primary and secondary subtests. Intelligence, 53, 194–201. https://doi.org/10.1016/j.intell.2015.10.009.
Dombrowski, S. C., Canivez, G. L., & Watkins, M. W. (2018). Factor structure of the 10 WISC-V primary subtests across four standardization age groups. Contemporary School Psychology, 22, 90–104. https://doi.org/10.1007/s40688-017-0125-2.
Graves, S. L., & Aston, C. (2016). History of psychological assessment and intervention with minority populations. In S. L. Graves & J. J. Blake (Eds.), Applying psychology in the schools book series. Psychoeducational assessment and intervention for ethnic minority children: Evidence-based approaches (pp. 9–21). American Psychological Association. https://doi.org/10.1037/14855-002.
Graves, S., & Mitchell, A. (2011). Is the moratorium over? African American psychology professionals’ views on intelligence testing in response to changes to federal policy. Journal of Black Psychology, 37(4), 407–425. https://doi.org/10.1177/0095798410394177.
Guthrie, R. V. (2004). Even the rat was white: a historical view of psychology (2nd ed.) Pearson Education.
Hilliard, A. (1983). IQ and the courts’ Larry P. vs. Wilson Riles and PASE vs. Hannon. Journal of Black Psychology, 10(1), 1–18.
Horn, J. L., & Blankson, N. (2005). Foundations for better understanding of cognitive abilities. In D. P. Flanagan & P. L. Harrison (Eds.), Contemporary intellectual assessment: Theories, tests, and issues (2nd ed., pp. 41–68) Guilford.
Hu, L.-T., & Bentler, P. M. (1995). Evaluating model fit. In R. H. Hoyle (Ed.), Structural equation modeling: Concepts, issues, and applications (p. 76–99). Sage Publications, Inc.
Hu, L. T., & Bentler, P. M. (1999). Cutoff criteria for fit indexes in covariance structure analysis: conventional criteria versus new alternatives. Structural Equation Modeling: A Multidisciplinary Journal, 6(1), 1–55. https://doi.org/10.1080/10705519909540118.
Kamin, L. J. (2006). African IQ and mental retardation. South Africa Journal of Psychology, 36(1), 1–9. https://doi.org/10.1177/008124630603600101.
Kan, K. J., Wicherts, J. M., Dolan, C. V., & van der Maas, H. L. (2013). On the nature and nurture of intelligence and specific cognitive abilities: the more heritable, the more culture dependent. Psychological Science, 24(12), 2420–2428. https://doi.org/10.1177/0956797613493292.
Keith, T. Z., Fine, J. G., Taub, G. E., Reynolds, M. R., & Kranzler, J. H. (2006). Higher order, multisample, confirmatory factor analysis of the Wechsler Intelligence Scale for Children—Fourth Edition: what does it measure? School Psychology Review, 35(1), 108–127.
Konold, T. R., Kush, J. C., & Canivez, G. L. (1997). Factor replication of the WISC-III in three independent samples of children receiving special education. Journal of Psychoeducational Assessment, 15(2), 123–137. https://doi.org/10.1177/073428299701500203.
Millsap, R. E., & Kwok, O. M. (2004). Evaluating the impact of partial factorial invariance on selection in two populations. Psychological Methods, 9(1), 93–115. https://doi.org/10.1037/1082-989x.9.1.93.
Nisbett, R. E., Aronson, J., Blair, C., Dickens, W., Flynn, J., Halpern, D. F., & Turkheimer, E. (2012). Intelligence: new findings and theoretical developments. American Psychologist, 67(2), 130–159. https://doi.org/10.1037/a0026699.
Norfolk, P. A., Farmer, R. L., Floyd, R. G., Woods, I. L., Hawkins, H. K., & Irby, S. M. (2015). Norm block sample sizes: a review of 17 individually administered intelligence tests. Journal of Psychoeducational Assessment, 33(6), 544–554. https://doi.org/10.1177/0734282914562385.
Oakland, T. (2009). How universal are test development and use? In E. L. Grigorenko (Ed.), Multicultural psychoeducational assessment (pp. 1–40). Spring Publishing Co..
Oakland, T., Douglas, S., & Kane, H. (2016). Top ten standardized tests used internationally with children and youth by school psychologists in 64 countries: a 24-year follow-up study. Journal of Psychoeducational Assessment, 34(2), 166–176. https://doi.org/10.1177/0734282915595303.
Okazaki, S., & Sue, S. (1995). Methodological issues in assessment research with ethnic minorities. Psychological Assessment, 7(3), 367–375. https://doi.org/10.1037/1040-3590.7.3.367.
Reynolds, M. R., & Keith, T. Z. (2017). Multi-group and hierarchical confirmatory factor analysis of the Wechsler Intelligence Scale for Children-Fifth Edition: what does it measure? Intelligence, 62, 31–47. https://doi.org/10.1016/j.intell.2017.02.005.
Scheiber, C. (2016). Is the Cattell–Horn–Carroll-based factor structure of the Wechsler Intelligence Scale for Children—Fifth Edition (WISC-V) construct invariant for a representative sample of African American, Hispanic, and Caucasian male and female students ages 6 to 16 years? Journal of Pediatric Neuropsychology, 2(3–4), 79–88. https://doi.org/10.1007/s40817-016-0019-7.
Schneider, W. J., & Kaufman, A. S. (2017). Let's not do away with comprehensive cognitive assessments just yet. Archives of Clinical Neuropsychology, 32(1), 8–20. https://doi.org/10.1093/arclin/acw104.
Shaw, S. (2016). Research to practice in school psychology: challenges ahead and the role of NASP’s School Psychology Forum. School Psychology Forum, 4(10), 340–348.
Smith, L. V., & Cokley, K. (2016). Stereotype threat vulnerability: a psychometric investigation of the social identities and attitudes scale. Measurement and Evaluation in Counseling and Development, 49(2), 145–162. https://doi.org/10.1177/0748175615625752.
Tobin, R. M. (2013). An introduction to the Wechsler Intelligence Tests: revisiting theory and practice. Journal of Psychoeducational Assessment, 31(2), 91–93. https://doi.org/10.1177/0734282913478029.
Trundt, K. M., Keith, T. Z., Caemmerer, J. M., & Smith, L. V. (2017). Testing for construct bias in the Differential Ability Scales: a comparison among African American, Asian, Hispanic, and Caucasian children. Journal of Psychoeducational Assessment, 36(7), 670–683. https://doi.org/10.1177/0734282917698303.
Watkins, M. W. (2006). Orthogonal higher order structure of the Wechsler Intelligence Scale for Children– Fourth Edition. Psychological Assessment, 18(1), 123–125. https://doi.org/10.1037/1040-3590.18.1.123.
Watkins, M. W., Wilson, S. M., Kotz, K. M., Carbone, M. C., & Babula, T. (2006). Factor structure of the Wechsler Intelligence Scale for Children–Fourth Edition among referred students. Educational and Psychological Measurement, 66(6), 975–983. https://doi.org/10.1177/0013164406288168.
Wechsler, D. (2003). Wechsler Intelligence Scale for Children-Fourth Edition. Administration and scoring manual (4th ed.). The Psychological Corporation.
Wechsler, D. (2014a). Wechsler Intelligence Scale for Children-Fifth Edition. Administration and scoring manual (5th). Pearson.
Wechsler, D. (2014b). Wechsler Intelligence Scale for Children-Fifth Edition. Technical and interpretive manual (5th). Pearson.
Weiss, L. G., Keith, T. Z., Zhu, J., & Chen, H. (2013). WISC-IV and clinical validation of the four-and five-factor interpretative approaches. Journal of Psychoeducational Assessment, 31(2), 114–131. https://doi.org/10.1177/0734282913478032.
Wicherts, J. M., Dolan, C. V., & van der Maas, H. L. (2010). The dangers of unsystematic selection methods and the representativeness of 46 samples of African test-takers. Intelligence, 38(1), 30–37. https://doi.org/10.1016/j.intell.2009.11.003.
Widaman, K. F., & Reise, S. P. (1997). Exploring the measurement invariance of psychological instruments: applications in the substance use domain. In K. J. Bryant, M. Windle, & S. G. West (Eds.), The science of prevention: Methodological advances from alcohol and substance abuse research (pp. 281–324). American Psychological Association. https://doi.org/10.1037/10222-009.
Worrell, F. C., & Roberson, C. C. B. (2016). 2014 Standards for Educational and Psychological Testing: implications for ethnic minority youth. In S. L. Graves Jr. & J. J. Blake (Eds.), Psychoeducational assessment and intervention for ethnic minority youth: evidence-based approaches (pp. 41–57). American Psychological Association. https://doi.org/10.1037/14855-004.
Author information
Authors and Affiliations
Corresponding author
Ethics declarations
Conflict of Interest
The authors declare that they have no conflict of interest.
Research Involving Human Participants and/or Animals
This research study was conducted retrospectively from data obtained for clinical purposes. We consulted extensively with the data collection site’s IRB who determined that our study did not need ethical approval. An IRB official waiver of ethical approval was granted from the IRB of data collection site.
Informed Consent
No identifying information was collected as part of this study. All data was gathered as de-identified from pre-existing educational/clinical records.
Code Availability
Not applicable.
Additional information
Publisher’s Note
Springer Nature remains neutral with regard to jurisdictional claims in published maps and institutional affiliations.
Rights and permissions
About this article
Cite this article
Smith, L.V., Graves, S.L. An Exploration of Gender Invariance of the WISC-V Among Black Children in an Urban School District. Contemp School Psychol 25, 170–182 (2021). https://doi.org/10.1007/s40688-020-00307-8
Published:
Issue Date:
DOI: https://doi.org/10.1007/s40688-020-00307-8


