Skip to main content

Combined Treatment with Methylprednisolone and Human Bone Marrow-Derived Mesenchymal Stem Cells Ameliorate Experimental Autoimmune Encephalomyelitis

Abstract

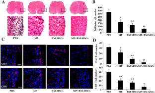
Multiple sclerosis (MS) is an inflammatory demyelinating disease of the central nervous system. Although advances have been made in the treatment of MS, such as the use of IFN-β, glucocorticoids and stem cells, the therapeutic effects of these treatments are not sufficient. In the present study, we evaluated whether the combination of methylprednisolone (MP) and human bone marrow-derived mesenchymal stem cells (BM-MSCs) could enhance the therapeutic effectiveness in experimental autoimmune encephalomyelitis (EAE), a model for MS. EAE was induced by immunizing C57BL/6 mice with myelin oligodendrocyte glycoprotein 35-55 (MOG 35-55). The immunized mice received an intraperitoneal injection of MP (20 mg/kg), an intravenous injection of BM-MSCs (1 × 106 cells) or both on day 14 after immunization. Combination treatment significantly ameliorated the clinical symptoms, along with attenuating inflammatory infiltration and demyelination, compared to either treatment alone. Secretion of pro-inflammatory cytokines (IFN-γ, TNF-α, IL-17) was significantly reduced, and anti-inflammatory cytokines (IL-4, IL-10) was significantly increased by the combination treatment as compared to either treatment alone. Flow cytometry analysis of MOG-reactivated T cells in spleen showed that combination treatment reduced the number of CD4+CD45+ and CD8+ T cells, and increased the number of CD4+CD25+Foxp3+ regulatory T cells. Furthermore, combination treatment enhanced apoptosis in MOG-reactivated CD4+ T cells, a key cellular subset in MS pathogenesis. Combination treatment with MP and BM-MSCs provides a novel treatment protocol for enhancing therapeutic effects in MS.

This is a preview of subscription content, access via your institution.

Fig. 1
Fig. 2
Fig. 3
Fig. 4
Fig. 5
Fig. 6
Fig. 7

References

  1. El Behi M, Dubucquoi S, Lefranc D, Zéphir H, De Seze J, Vermersch P, et al. New insights into cell responses involved in experimental autoimmune encephalomyelitis and multiple sclerosis. Immunol Lett. 2005;96:11–26.

    Article  PubMed  Google Scholar 

  2. Reichardt HM, Gold R, Lühder F. Glucocorticoids in multiple sclerosis and experimental autoimmune encephalomyelitis. Expert Rev Neurother. 2006;6:1657–70.

    CAS  Article  PubMed  Google Scholar 

  3. Sospedra M, Martin R. Antigen-specific therapies in multiple sclerosis. Int Rev Immunol. 2005;24:393–413.

    CAS  Article  PubMed  Google Scholar 

  4. Hedegaard CJ, Krakauer M, Bendtzen K, Lund H, Sellebjerg F, Nielsen CH. T helper cell type 1 (Th1), Th2 and Th17 responses to myelin basic protein and disease activity in multiple sclerosis. Immunology. 2008;125:161–9.

    CAS  Article  PubMed  PubMed Central  Google Scholar 

  5. Pfeiffer F, Schäfer J, Lyck R, Makrides V, Brunner S, Schaeren-Wiemers N, et al. Claudin-1 induced sealing of blood-brain barrier tight junctions ameliorates chronic experimental autoimmune encephalomyelitis. Acta Neuropathol. 2011;122:601–14.

    CAS  Article  PubMed  PubMed Central  Google Scholar 

  6. Imitola J, Chitnis T, Khoury SJ. Cytokines in multiple sclerosis: from bench to bedside. Pharmacol Ther. 2005;106:163–77.

    CAS  Article  PubMed  Google Scholar 

  7. Duffy SS, Lees JG, Moalem-Taylor G. The contribution of immune and glial cell types in experimental autoimmune encephalomyelitis and multiple sclerosis. Mult Scler Int. 2014;2014:285245.

    PubMed  PubMed Central  Google Scholar 

  8. Hartung HP, Gonsette R, König N, Kwiecinski H, Guseo A, Morrissey SP, et al. Mitoxantrone in progressive multiple sclerosis: a placebo-controlled, double-blind, randomised, multicentre trial. Lancet. 2002;360:2018–25.

    Article  PubMed  Google Scholar 

  9. Kappos L, Radue EW, O’Connor P, Polman C, Hohlfeld R, Calabresi P, et al. A placebo-controlled trial of oral fingolimod in relapsing multiple sclerosis. N Engl J Med. 2010;362:387–401.

    CAS  Article  PubMed  Google Scholar 

  10. Polman CH, O’Connor PW, Havrdova E, Hutchinson M, Kappos L, Miller DH, et al. A randomized, placebo-controlled trial of natalizumab for relapsing multiple sclerosis. N Engl J Med. 2006;354:899–910.

    CAS  Article  PubMed  Google Scholar 

  11. Goodin DS, Frohman EM, Garmany GP Jr, Halper J, Likosky WH, Lublin FD, et al. Disease modifying therapies in multiple sclerosis: report of the therapeutics and technology assessment subcommittee of the american academy of neurology and the MS council for clinical practice guidelines. Neurology. 2002;58:169–78.

    CAS  Article  PubMed  Google Scholar 

  12. Gross-Aviv T, Vago R. The role of aragonite matrix surface chemistry on the chondrogenic differentiation of mesenchymal stem cells. Biomaterials. 2009;30:770–9.

    CAS  Article  PubMed  Google Scholar 

  13. Lee HK, Lee BH, Park SA, Kim CW. The proteomic analysis of an adipocyte differentiated from human mesenchymal stem cells using two-dimensional gel electrophoresis. Proteomics. 2006;6:1223–9.

    CAS  Article  PubMed  Google Scholar 

  14. Aleynik A, Gernavage KM, Mourad YSh, Sherman LS, Liu K, Gubenko YA, et al. Stem cell delivery of therapies for brain disorders. Clin Transl Med. 2014;3:24.

    Article  PubMed  PubMed Central  Google Scholar 

  15. Al Jumah MA, Abumaree MH. The immunomodulatory and neuroprotective effects of mesenchymal stem cells (MSCs) in experimental autoimmune encephalomyelitis (EAE): a model of multiple sclerosis (MS). Int J Mol Sci. 2012;13:9298–331.

    CAS  Article  PubMed  PubMed Central  Google Scholar 

  16. Morando S, Vigo T, Esposito M, Casazza S, Novi G, Principato MC, et al. The therapeutic effect of mesenchymal stem cell transplantation in experimental autoimmune encephalomyelitis is mediated by peripheral and central mechanisms. Stem Cell Res Ther. 2012;3:3.

    CAS  Article  PubMed  PubMed Central  Google Scholar 

  17. Castro-Manrreza ME, Montesinos JJ. Immunoregulation by mesenchymal stem cells: biological aspects and clinical applications. J Immunol Res. 2015;2015:394917.

    Article  PubMed  PubMed Central  Google Scholar 

  18. Yang J, Yan Y, Ciric B, Yu S, Guan Y, Xu H, et al. Evaluation of bone marrow- and brain-derived neural stem cells in therapy of central nervous system autoimmunity. Am J Pathol. 2010;177:1989–2001.

    Article  PubMed  PubMed Central  Google Scholar 

  19. González MA, Gonzalez-Rey E, Rico L, Büscher D, Delgado M. Treatment of experimental arthritis by inducing immune tolerance with human adipose-derived mesenchymal stem cells. Arthritis Rheum. 2009;60:1006–19.

    Article  PubMed  Google Scholar 

  20. Brusaferri F, Candelise L. Steroids for multiple sclerosis and optic neuritis: a meta-analysis of randomized controlled clinical trials. J Neurol. 2000;247:435–42.

    CAS  Article  PubMed  Google Scholar 

  21. Ratzer R, Romme Christensen J, Romme Nielsen B, Sørensen PS, Börnsen L, Sellebjerg F. Immunological effects of methylprednisolone pulse treatment in progressive multiple sclerosis. J Neuroimmunol. 2014;276:195–201.

    CAS  Article  PubMed  Google Scholar 

  22. Correale J, Arias M, Gilmore W. Steroid hormone regulation of cytokine secretion by proteolipid protein-specific CD4+ T cell clones isolated from multiple sclerosis patients and normal control subjects. J Immunol. 1998;161:3365–74.

    CAS  PubMed  Google Scholar 

  23. Pozzilli C, Marinelli F, Romano S, Bagnato F. Corticosteroids treatment. J Neurol Sci. 2004;223:47–51.

    CAS  Article  PubMed  Google Scholar 

  24. Tischner D, Reichardt HM. Glucocorticoids in the control of neuroinflammation. Mol Cell Endocrinol. 2007;275:62–70.

    CAS  Article  PubMed  Google Scholar 

  25. Li XL, Zhang ZC, Zhang B, Jiang H, Yu CM, Zhang WJ, et al. Atorvastatin calcium in combination with methylprednisolone for the treatment of multiple sclerosis relapse. Int Immunopharmacol. 2014;23:546–9.

    CAS  Article  PubMed  Google Scholar 

  26. Ravnborg M, Sørensen PS, Andersson M, Celius EG, Jongen PJ, Elovaara I, et al. Methylprednisolone in combination with interferon beta-1a for relapsing-remitting multiple sclerosis (MECOMBIN study): a multicentre, double-blind, randomised, placebo-controlled, parallel-group trial. Lancet Neurol. 2010;9:672–80.

    CAS  Article  PubMed  Google Scholar 

  27. Goverman J. Autoimmune T cell responses in the central nervous system. Nat Rev Immunol. 2009;9:393–407.

    CAS  Article  PubMed  PubMed Central  Google Scholar 

  28. Chen Y, Kuchroo VK, Inobe J, Hafler DA, Weiner HL. Regulatory T cell clones induced by oral tolerance: suppression of autoimmune encephalomyelitis. Science. 1994;265:1237–40.

    CAS  Article  PubMed  Google Scholar 

  29. Gold R, Linington C, Lassmann H. Understanding pathogenesis and therapy of multiple sclerosis via animal models: 70 years of merits and culprits in experimental autoimmune encephalomyelitis research. Brain. 2006;129:1953–71.

    Article  PubMed  Google Scholar 

  30. Lv J, Du C, Wei W, Wu Z, Zhao G, Li Z, et al. The antiepileptic drug valproic acid restores T cell homeostasis and ameliorates pathogenesis of experimental autoimmune encephalomyelitis. J Biol Chem. 2012;287:28656–65.

    CAS  Article  PubMed  PubMed Central  Google Scholar 

  31. Lowther DE, Hafler DA. Regulatory T cells in the central nervous system. Immunol Rev. 2012;248:156–69.

    Article  PubMed  Google Scholar 

  32. Ashkenazi A, Dixit VM. Death receptors: signaling and modulation. Science. 1998;281:1305–8.

    CAS  Article  PubMed  Google Scholar 

  33. Ivanov VN, Nikolić-Zugić J. Biochemical and kinetic characterization of the glucocorticoid-induced apoptosis of immature CD4+ CD8+ thymocytes. Int Immunol. 1998;10:1807–17.

    CAS  Article  PubMed  Google Scholar 

  34. Goldenberg MM. Multiple sclerosis review. P T. 2012;37:175–84.

    PubMed  PubMed Central  Google Scholar 

  35. Berkovich R. Treatment of acute relapses in multiple sclerosis. Neurotherapeutics. 2013;10:97–105.

    CAS  Article  PubMed  Google Scholar 

  36. Milligan NM, Newcombe R, Compston DA. A double-blind controlled trial of high dose methylprednisolone in patients with multiple sclerosis: 1 clinical effects. J Neurol Neurosurg Psychiatry. 1987;50:511–6.

    CAS  Article  PubMed  PubMed Central  Google Scholar 

  37. Shu YQ, Yang Y, Wang YG, Dai YQ, Xiao L, Qiu W, et al. Combined therapy with methylprednisolone and ulinastatin in experimental autoimmune encephalomyelitis. Chin Med J (Engl). 2013;126:3439–45.

    CAS  Google Scholar 

  38. Wei ZS, Hong MF, Su QX, Wang XH, Yu QY, Peng ZX, et al. Super-high-dose methylprednisolone does not improve efficacy or induce glucocorticoid resistance in experimental allergic encephalomyelitis. Neuroimmunomodulation. 2011;18:28–36.

    CAS  Article  PubMed  Google Scholar 

  39. Rhen T, Cidlowski JA. Antiinflammatory action of glucocorticoids–new mechanisms for old drugs. N Engl J Med. 2005;353:1711–23.

    CAS  Article  PubMed  Google Scholar 

  40. Paintlia AS, Paintlia MK, Singh I, Skoff RB, Singh AK. Combination therapy of lovastatin and rolipram provides neuroprotection and promotes neurorepair in inflammatory demyelination model of multiple sclerosis. Glia. 2009;57:182–93.

    Article  PubMed  PubMed Central  Google Scholar 

  41. Luz-Crawford P, Kurte M, Bravo-Alegría J, Contreras R, Nova-Lamperti E, Tejedor G, et al. Mesenchymal stem cells generate a CD4+ CD25+ Foxp3+ regulatory T cell population during the differentiation process of Th1 and Th17 cells. Stem Cell Res Ther. 2013;4:65.

    CAS  Article  PubMed  PubMed Central  Google Scholar 

  42. Rodríguez-Sáinz Mdel C, Sánchez-Ramón S, de Andrés C, Rodríguez-Mahou M, Muñoz-Fernández MA. Th1/Th2 cytokine balance and nitric oxide in cerebrospinal fluid and serum from patients with multiple sclerosis. Eur Cytokine Netw. 2002;13:110–4.

    PubMed  Google Scholar 

  43. Nagelkerken L. Role of Th1 and Th2 cells in autoimmune demyelinating disease. Braz J Med Biol Res. 1998;31:55–60.

    CAS  Article  PubMed  Google Scholar 

  44. Steinman L. Mixed results with modulation of TH-17 cells in human autoimmune diseases. Nat Immunol. 2010;11:41–4.

    CAS  Article  PubMed  Google Scholar 

  45. Korn T, Bettelli E, Oukka M, Kuchroo VK. IL-17 and Th17 Cells. Annu Rev Immunol. 2009;27:485–517.

    CAS  Article  PubMed  Google Scholar 

  46. Schmidt-Weber CB, Alexander SI, Henault LE, James L, Lichtman AH. IL-4 enhances IL-10 gene expression in murine Th2 cells in the absence of TCR engagement. J Immunol. 1999;162:238–44.

    CAS  PubMed  Google Scholar 

  47. Imam SA, Guyton MK, Haque A, Vandenbark A, Tyor WR, Ray SK, et al. Increased calpain correlates with Th1 cytokine profile in PBMCs from MS patients. J Neuroimmunol. 2007;190:139–45.

    CAS  Article  PubMed  PubMed Central  Google Scholar 

  48. Ota K, Matsui M, Milford EL, Mackin GA, Weiner HL, Hafler DA. T-cell recognition of an immunodominant myelin basic protein epitope in multiple sclerosis. Nature. 1990;346:183–7.

    CAS  Article  PubMed  Google Scholar 

  49. Abdul-Majid KB, Wefer J, Stadelmann C, Stefferl A, Lassmann H, Olsson T, et al. Comparing the pathogenesis of experimental autoimmune encephalomyelitis in CD4-/- and CD8-/- DBA/1 mice defines qualitative roles of different T cell subsets. J Neuroimmunol. 2003;141:10–9.

    CAS  Article  PubMed  Google Scholar 

  50. Friese MA, Fugger L. Pathogenic CD8(+) T cells in multiple sclerosis. Ann Neurol. 2009;66:132–41.

    CAS  Article  PubMed  Google Scholar 

  51. Valencia X, Lipsky PE. CD4+ CD25+ FoxP3+ regulatory T cells in autoimmune diseases. Nat Clin Pract Rheumatol. 2007;3:619–26.

    CAS  Article  PubMed  Google Scholar 

  52. Zhang H, Podojil JR, Luo X, Miller SD. Intrinsic and induced regulation of the age-associated onset of spontaneous experimental autoimmune encephalomyelitis. J Immunol. 2008;181:4638–47.

    CAS  Article  PubMed  PubMed Central  Google Scholar 

  53. Koutrolos M, Berer K, Kawakami N, Wekerle H, Krishnamoorthy G. Treg cells mediate recovery from EAE by controlling effector T cell proliferation and motility in the CNS. Acta Neuropathol Commun. 2014;2:163.

    Article  PubMed  PubMed Central  Google Scholar 

  54. Galligan CL, Pennell LM, Murooka TT, Baig E, Majchrzak-Kita B, Rahbar R, et al. Interferon-beta is a key regulator of proinflammatory events in experimental autoimmune encephalomyelitis. Mult Scler. 2010;16:1458–73.

    CAS  Article  PubMed  Google Scholar 

  55. Makar TK, Trisler D, Bever CT, Goolsby JE, Sura KT, Balasubramanian S, et al. Stem cell based delivery of IFN-beta reduces relapses in experimental autoimmune encephalomyelitis. J Neuroimmunol. 2008;196:67–81.

    CAS  Article  PubMed  Google Scholar 

  56. Tabi Z, McCombe PA, Pender MP. Antigen-specific down-regulation of myelin basic protein-reactive T cells during spontaneous recovery from experimental autoimmune encephalomyelitis: further evidence of apoptotic deletion of autoreactive T cells in the central nervous system. Int Immunol. 1995;7:967–73.

    CAS  Article  PubMed  Google Scholar 

  57. Nguyen KB, McCombe PA, Pender MP. Increased apoptosis of T lymphocytes and macrophages in the central and peripheral nervous systems of Lewis rats with experimental autoimmune encephalomyelitis treated with dexamethasone. J Neuropathol Exp Neurol. 1997;56:58–69.

    CAS  Article  PubMed  Google Scholar 

Download references

Acknowledgements

This research was supported by Basic Science Research Program through the National Research Foundation of Korea (NRF) funded by the Ministry of Education (2014R1A1A2054772, 2016R1D1A1B03931146) and by the Ministry of Science, ICT and Future Planning (2014R1A2A2A01004525).

Author information

Affiliations

Authors

Corresponding authors

Correspondence to Chung Heon Ryu or Sin-Soo Jeun.

Ethics declarations

Conflict of interest

The authors declare that they have no conflicts of interest.

Ethical statement

All animal experiments in this study were approved by the Institutional Animal Care and Use Committee (IACUC), the Catholic University of Korea (Permit Number; 2015-0147-01).

Electronic supplementary material

Rights and permissions

Reprints and Permissions

About this article

Verify currency and authenticity via CrossMark

Cite this article

Kim, M.J., Ryu, C.H., Kim, S.M. et al. Combined Treatment with Methylprednisolone and Human Bone Marrow-Derived Mesenchymal Stem Cells Ameliorate Experimental Autoimmune Encephalomyelitis. Tissue Eng Regen Med 15, 183–194 (2018). https://doi.org/10.1007/s13770-017-0101-y

Download citation

  • Received:

  • Revised:

  • Accepted:

  • Published:

  • Issue Date:

  • DOI: https://doi.org/10.1007/s13770-017-0101-y

Keywords

  • Methylprednisolone
  • Bone marrow mesenchymal stem cells
  • Experimental autoimmune encephalomyelitis