Skip to main content

LncRNA NEAT1 regulates the proliferation and production of the inflammatory cytokines in rheumatoid arthritis fibroblast-like synoviocytes by targeting miR-204-5p

Abstract

Rheumatoid arthritis (RA) is a chronic inflammatory disease, featured by erosive arthritis, which will eventually lead to deprivation normal functions of the joint and joint malformations. Continued illness also results in more serious complications, such as cardiovascular diseases and disability. Long non-coding RNAs (lncRNAs) and microRNAs (miRNAs) function in various conditions, including RA. LncRNA NEAT1 was reported to promote migration and invasion in RA-FLSs, functioning as a promising diagnostic and therapeutic indicator in RA. The present work focused on the role of lncRNA NEAT1 in RA and the related mechanism. We collected the synovial tissue samples of 30 RA patients and 20 healthy controls. Moreover, RA fibroblast-like synoviocytes (RA-FLSs) cell line was bought and treated with tumor necrosis factor-α (TNF-α) to establish in vitro model of RA. Quantitative real-time polymerase chain reaction (qRT-PCR) was used to determine the expression of NEAT1 in synovial tissue and RA-FLSs. NEAT1 silencing plasmid were synthesized and co-trasnfected with miR-204-5p inhibitor into RA-FLSs. MTT and 5-Ethynyl-2′-deoxyuridine staining were used to assess cell proliferation. Flow cytometry and TUNEL assay were used to determine the cell apoptosis. miR-204-5p has been predicted as a target miRNA of NEAT1, and the interaction between NEAT1 and miR-204-5p was verified by dual-luciferase assay and RNA pull-down assay. qRT-PCR and enzyme-linked immunosorbent assay were used to determine the mRNA and protein concentration of interleukin‐1β and interleukin‐6. Finally, western blot assay was applied to measure the effect of NEAT1 and on p53, NF-κB, and p-NF-κB expressions. We found that NEAT1 was up-regulated, and miR-204-5p was down-regulated in the RA patients’ synovial tissue and TNF-α treated RA-FLSs. TNF-α increased NEAT1 level and decreased miR-204-5p level in RA-FLSs. There was no significant variance of p53 after transfected with NEAT1 in RA-FLSs. Meanwhile, Knockdown of NEAT1 attenuated TNF-α-induced RA-FLSs cell proliferation and inflammatory cytokine production while promoted cell apoptosis by targeting miR-204-5p through NF-κB pathway. These findings indicated that NEAT1 may be developed as a potential target for patients with RA.

This is a preview of subscription content, access via your institution.

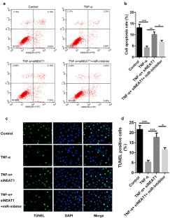
Fig. 1
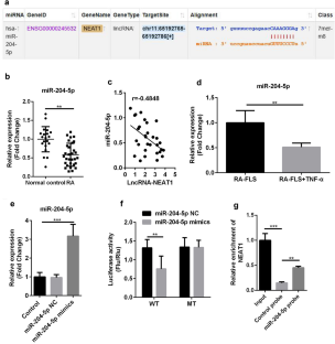
Fig. 2
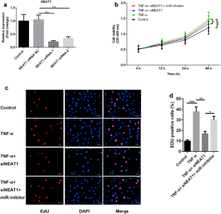
Fig. 3
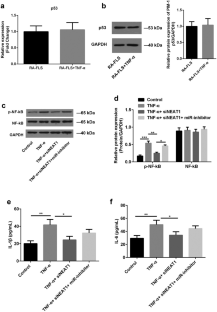
Fig. 4
Fig. 5

Data availability

The datasets used and analyzed during the current study are available from the corresponding author on reasonable request.

Abbreviations

RA:

Rheumatoid arthritis

RA-FLSs:

RA fibroblast-like synoviocytes

LncRNA:

Long non-coding RNA

miRNA:

MicroRNA

PBMCs:

Peripheral blood mononuclear cells

DMEM:

Dulbecco’s modified Eagle’s medium

FBS:

Fetal bovine serum

qRT-PCR:

Quantitative real-time polymerase chain reaction

GAPDH:

Glyceraldehyde-3-phosphate dehydrogenase

PVDF:

Polyvinylidene fluoride

BSA:

Bovine serum albumin

ECL:

Enhanced chemiluminescence

PBS:

Phosphate buffer saline

MTT:

3-(4,5-Dimethylthiazol-2-yl)-2,5-diphenyl-2H-tetrazolium bromide

DMSO:

Dimethyl sulfoxide

OD:

Optical density (OD)

FITC:

Fluorescein isothiocyanate

PI:

Propidium iodide

EdU:

5-Ethynyl-2′-deoxyuridine

TUNEL:

Terminal deoxynucleotidyl transferase (TdT)-mediated dUTP nick end labeling

ELISA:

Enzyme-linked immunosorbent assay

Interleukin‐1β:

IL‐1β

Interleukin-6:

IL‐6

Tumor necrosis factor-α:

TNF-α

SD:

Standard deviation

miR-204-5p:

MicroRNA-204-5p

NF-κB:

Nuclear factor kappa-B

p-NF-κB:

Phosphorylated-NF-κB

References

  1. Muraki Y, Mizuno S, Nakatani K, Wakabayashi H, et al. Monitoring of peripheral blood cluster of differentiation 4+ adenosine triphosphate activity and CYP3A5 genotype to determine the pharmacokinetics, clinical effects and complications of tacrolimus in patients with autoimmune diseases. Exp Ther Med. 2018;15(1):532–8.

    CAS  PubMed  Google Scholar 

  2. Shiraishi T, Ishimoto H, Akata K, Kawanami T, Yatera K, Mukae H. An autopsy case report of adult T-cell leukemia accompanied by rheumatoid arthritis mimicking diffuse panbronchiolitis. J UOEH. 2017;39(1):55–61.

    Article  Google Scholar 

  3. van den Bemt BJ, Zwikker HE, van den Ende CH. Medication adherence in patients with rheumatoid arthritis: A critical appraisal of the existing literature. Expert Rev Clin Immunol. 2012;8(4):337–51.

    Article  Google Scholar 

  4. Bottini N, Firestein GS. Duality of fibroblast-like synoviocytes in RA. passive responders and imprinted aggressors. Nat Rev Rheumatol. 2013;9(1):24–33.

    CAS  Article  Google Scholar 

  5. Taneja V. Cytokines pre-determined by genetic factors are involved in pathogenesis of Rheumatoid arthritis. Cytokine. 2015;75(2):216–21.

    CAS  Article  Google Scholar 

  6. Li Y, Wang X. Role of long non-coding RNAs in malignant disease (review). Mol Med Rep. 2016;13(2):1463–9.

    CAS  Article  Google Scholar 

  7. Nagano T, Fraser P. No-nonsense functions for long noncoding RNAs. Cell. 2011;145(2):178–81.

    CAS  Article  Google Scholar 

  8. Chen Q, Cai J, Wang Q, et al. Long non-coding RNA NEAT1, regulated by the EGFR pathway, contributes to glioblastoma progression through the WNT/betacatenin pathway by scaffolding EZH2. Clin Cancer Res. 2018;24(3):684–95.

    CAS  Article  Google Scholar 

  9. Liu H, Li C, Yang J, et al. Long non-coding RNA CASC9/miR-519d/STAT3 positive feedback loop facilitate the glioma tumourigenesis. J Cell Mol Med. 2018;22(12):6338–44.

    CAS  Article  Google Scholar 

  10. Wang J, Yan S, Yang J, Lu H, Xu D, Wang Z. Non-coding RNAs in rheumatoid arthritis: from bench to bedside. Front Immunol. 2020;10:3129.

    Article  Google Scholar 

  11. Müller V, Oliveira-Ferrer L, Steinbach B, Pantel K, Schwarzenbach H. Interplay of lncRNA H19/miR-675 and lncRNA NEAT1/miR-204 in breast cancer. Mol Oncol. 2019;13(5):1137–49.

    Article  Google Scholar 

  12. Lu Y, Li T, Wei G, et al. The long non-coding RNA NEAT1 regulates epithelial to mesenchymal transition and radioresistance through miR-204/ZEB1 axis in nasopharyngeal carcinoma. Tumour Biol. 2016;37(9):11733–41.

    CAS  Article  Google Scholar 

  13. Santoro M, Nociti V, Lucchini M, et al. Expression profile of long non-coding RNAs in serum of patients with multiple sclerosis. J Mol Neurosci. 2016;59(1):18–23.

    CAS  Article  Google Scholar 

  14. Zhang FF, Wu LL, Qian J, et al. Identification of the long noncoding RNA NEAT1 as a novel inflammatory regulator acting through MAPK pathway in human lupus. J Autoimmun. 2016;75:96–104.

    CAS  Article  Google Scholar 

  15. Li XY, Ye SL, Lu Y. Long non-coding RNA NEAT1 overexpression associates with increased exacerbation risk, severity, and inflammation, as well as decreased lung function through the interaction with microRNA-124 in asthma. J Clin Lab Anal. 2020;34(1):e23023.

    PubMed  Google Scholar 

  16. Shui X, Chen S, Lin J, Kong J, Zhou C, Wu J. Knockdown of lncRNA NEAT1 inhibits Th17/CD4+ T cell differentiation through reducing the STAT3 protein level. Cell Physiol. 2019;234(12):22477–84.

    CAS  Article  Google Scholar 

  17. Zhang Z, Zhu Z, Watabe K, et al. Negative regulation of lncRNA GAS5 by miR-21. Cell Death Differ. 2013;20(11):1558–68.

    CAS  Article  Google Scholar 

  18. Liu XH, Sun M, Nie FQ, et al. LncRNA HOTAIR functions as a competing endogenous RNA to regulate HER2 expression by sponging miR-331-3p in gastric cancer. Mol Cancer. 2014;13:92.

    CAS  Article  Google Scholar 

  19. Esteller M. Non-coding RNAs in human disease. Nat Rev Genet. 2011;12(12):861–74.

    CAS  Article  Google Scholar 

  20. Chen JQ, Papp G, Szodoray P, Zeher M. The role of microRNAs in the pathogenesis of autoimmune diseases. Autoimmun Rev. 2016;15(12):1171–80.

    CAS  Article  Google Scholar 

  21. Lai NS, Yu HC, Tung CH, Huang KY, Huang HB, Lu MC. The role of aberrant expression of T cell miRNAs affected by TNF-α in the immunopathogenesis of rheumatoid arthritis. Arthritis Res Ther. 2017;19(1):261.

    Article  Google Scholar 

  22. Hong S, Kim EJ, Lee EJ, et al. TNF-α confers resistance to Fas-mediated apoptosis in rheumatoid arthritis through the induction of soluble Fas. Comparative Study. 2015;122:37–41.

    CAS  Google Scholar 

  23. Wang Y, Chen JY, Luo XX, et al. Ginsenoside metabolite compound K exerts joint-protective effect by interfering with synoviocyte function mediated by TNF-α and Tumor necrosis factor receptor type 2. Eur J Pharmacol. 2016;771:48–55.

    CAS  Article  Google Scholar 

  24. Miao CG, Yang YY, He X, et al. Wnt signaling pathway in rheumatoid arthritis, with special emphasis on the different roles in synovial inflammation and bone remodeling. Cell Signal. 2013;25(10):2069–78.

    CAS  Article  Google Scholar 

  25. Aletaha D, Neogi T, Silman AJ, et al. 2010 rheumatoid arthritis classification criteria: an American College of Rheumatology/European League Against Rheumatism collaborative initiative. Ann Rheum Dis. 2010;62(9):1580–8.

    Article  Google Scholar 

  26. Piao X, Zhou J, Hu J. Role of RP11-83J16.1, a novel long non-coding RNA, in rheumatoid arthritis. Am J Transl Res. 2020;12(4):1397–414.

    CAS  PubMed  PubMed Central  Google Scholar 

  27. Liang Y, Li H, Gong X, Ding C. Long Non-coding RNA THRIL mediates cell growth and inflammatory response of fibroblast-like synoviocytes by activating PI3K/AKT signals in rheumatoid arthritis. Inflammation. 2020;43(3):1044–53.

    CAS  Article  Google Scholar 

  28. Zhang C, Chang J, Wu W, et al. Activation of GPR43 suppresses TNF-α-induced inflammatory response in human fibroblast-like synoviocytes. Arch Biochem Biophys. 2020;684:108297.

    CAS  Article  Google Scholar 

  29. Mello SS, Sinow C, Raj N, et al. Neat1 is a p53-inducible lincRNA essential for transformation suppression. Genes Dev. 2017;31(11):1095–108.

    CAS  Article  Google Scholar 

  30. Tonello S, Rizzi M, Migliario M, Rocchetti V, Renò F. Low concentrations of neutrophil extracellular traps induce proliferation in human keratinocytes via NF-κB activation. J Dermatol Sci. 2017;88(1):110–6.

    CAS  Article  Google Scholar 

  31. Knies N, Alankus B, Weilemann A, et al. Lymphomagenic CARD11/BCL10/MALT1 signaling drives malignant B-cell proliferation via cooperative NF-κB and JNK activation. Proc Natl Acad Sci U S A. 2015;112(52):E7230–8.

    CAS  Article  Google Scholar 

  32. Hwang SY, Kim JY, Kim KW, et al. IL-17 induces production of IL-6 and IL-8 in rheumatoid arthritis synovial fibroblasts via NF-kappaB- and PI3-kinase/Akt-dependent pathways. Arthritis Res Ther. 2004;6(2):R120–8.

    CAS  Article  Google Scholar 

  33. Erlandsson MC, Töyrä Silfverswärd S, Nadali M, et al. IGF-1R signalling contributes to IL-6 production and T cell dependent inflammation in rheumatoid arthritis. Biochim Biophys Acta. 2017;1863(9):2158–70.

    CAS  Article  Google Scholar 

Download references

Acknowledgements

Not applicable.

Funding

This study was supported by the funds from Science and Technology Commission of Shanghai Municipality (NO. STCSM19401934600) and Sanming Project of Medicine in Shenzhen (NO. SZSM201602087).

Author information

Affiliations

Authors

Contributions

JX performed most of the clinical studies and some of the cell experiments and wrote part of the manuscript. RW performed some of the cell experiments and performed most of the statistical analysis. WZ performed some of the clinical studies, some of the cell experiments and wrote part of the manuscript. XC performed some of the clinical studies and revised the manuscript. ZY designed the study, provided the funding, wrote, and revised most of the manuscript.

Corresponding author

Correspondence to Zhizhong Ye.

Ethics declarations

Conflict of interests

The authors declare that they have no competing interests.

Ethics approval and consent to participate

The ethical committee has approved the present work of Shenzhen Futian Hospital for Rheumatic Disease (NO.20170321) in accordance with the Declaration of Helsinki. The patients and healthy controls signed the informed consent forms.

Additional information

Publisher's Note

Springer Nature remains neutral with regard to jurisdictional claims in published maps and institutional affiliations.

Supplementary Information

Rights and permissions

Reprints and Permissions

About this article

Verify currency and authenticity via CrossMark

Cite this article

Xiao, J., Wang, R., Zhou, W. et al. LncRNA NEAT1 regulates the proliferation and production of the inflammatory cytokines in rheumatoid arthritis fibroblast-like synoviocytes by targeting miR-204-5p. Human Cell 34, 372–382 (2021). https://doi.org/10.1007/s13577-020-00461-4

Download citation

  • Received:

  • Accepted:

  • Published:

  • Issue Date:

  • DOI: https://doi.org/10.1007/s13577-020-00461-4

Keywords

  • Rheumatoid arthritis
  • lncRNA-NEAT1
  • miR-204-5p
  • Fibroblast-like synoviocytes