Skip to main content

Long noncoding RNA TSLNC8 enhances pancreatic cancer aggressiveness by regulating CTNNB1 expression via association with HuR

Abstract

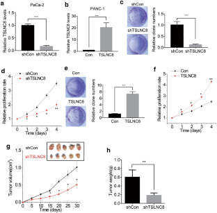
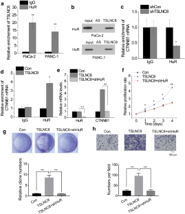
Pancreatic cancer (PC) is one of the most lethal malignancies worldwide. Tumor suppressor long noncoding RNA on chromosome 8p12 (TSLNC8) is a newly identified long noncoding RNA (lncRNA) and play an important role in human cancers. However, the function and molecular mechanism of TSLNC8 in PC progression remain to be elucidated. Our results showed a significant increase of TSLNC8 expression in PC tissues and cell lines. Upregulation of TSLNC8 expression in PC tissues was closely correlated with TNM stage, distant and lymph node metastasis, and poor prognosis of PC patients. Functional experiments demonstrated that TSLNC8 promoted PC cells proliferation and invasion in vitro, and enhanced PC growth and metastasis in vivo. Mechanistically, TSLNC8 associated with HuR, promoted the binding of HuR with CTNNB1 mRNA and increased the stability of CTNNB1 mRNA, thus activating WNT/β-catenin signaling pathway. Taken together, our present study revealed that oncogenic lncRNA TSLNC8 positively regulate PC growth and metastasis via HuR-mediated mRNA stability of CTNNB1, extending the understanding of PC pathogenesis regulated by lncRNAs.

This is a preview of subscription content, access via your institution.

Fig. 1
Fig. 2
Fig. 3
Fig. 4
Fig. 5
Fig. 6

Abbreviations

PC:

Pancreatic cancer

lncRNAs:

Long noncoding RNAs

EMT:

Epithelia-mesenchymal transition

YB1:

Y-box protein

HCC:

Hepatocellular carcinoma

termed TSLNC8:

Tumor suppressor long noncoding RNA on chromosome 8p12

CCK-8:

Cell counting Kit-8

qRT-PCR:

Quantitative real-time PCR

SDS-PAGE:

Sodium dodecyl sulfate–polyacrylamide gel electrophoresis

ECL:

Enhanced chemiluminescence

RIP:

RNA immunoprecipitation

References

  1. Siegel RL, Miller KD, Jemal A. Cancer statistics, 2017. CA Cancer J Clin. 2017;67(1):7–30. https://doi.org/10.3322/caac.21387.

    Article  PubMed  PubMed Central  Google Scholar 

  2. Ilic M, Ilic I. Epidemiology of pancreatic cancer. World J Gastroenterol. 2016;22(44):9694–705. https://doi.org/10.3748/wjg.v22.i44.9694.

    Article  PubMed  PubMed Central  Google Scholar 

  3. Singhi AD, Koay EJ, Chari ST, Maitra A. Early detection of pancreatic cancer: opportunities and challenges. Gastroenterology. 2019;156(7):2024–40. https://doi.org/10.1053/j.gastro.2019.01.259.

    Article  PubMed  PubMed Central  Google Scholar 

  4. Young K, Hughes DJ, Cunningham D, Starling N. Immunotherapy and pancreatic cancer: unique challenges and potential opportunities. Ther Adv Med Oncol. 2018;10:1758835918816281. https://doi.org/10.1177/1758835918816281.

    CAS  Article  PubMed  PubMed Central  Google Scholar 

  5. Jonas K, Calin GA, Pichler M. RNA-binding proteins as important regulators of long non-coding RNAs in cancer. Int J Mol Sci. 2020. https://doi.org/10.3390/ijms21082969.

    Article  PubMed  PubMed Central  Google Scholar 

  6. Huang Z, Zhou JK, Peng Y, He W, Huang C. The role of long noncoding RNAs in hepatocellular carcinoma. Mol Cancer. 2020;19(1):77. https://doi.org/10.1186/s12943-020-01188-4.

    CAS  Article  PubMed  PubMed Central  Google Scholar 

  7. Jin KT, Yao JY, Fang XL, Di H, Ma YY. Roles of lncRNAs in cancer: focusing on angiogenesis. Life Sci. 2020;252:117647. https://doi.org/10.1016/j.lfs.2020.117647.

    CAS  Article  PubMed  Google Scholar 

  8. Guzel E, Okyay TM, Yalcinkaya B, Karacaoglu S, Gocmen M, Akcakuyu MH. Tumor suppressor and oncogenic role of long non-coding RNAs in cancer. North Clin Istanb. 2020;7(1):81–6. https://doi.org/10.14744/nci.2019.46873.

    Article  PubMed  Google Scholar 

  9. Deng SJ, Chen HY, Ye Z, Deng SC, Zhu S, Zeng Z, et al. Hypoxia-induced LncRNA-BX111 promotes metastasis and progression of pancreatic cancer through regulating ZEB1 transcription. Oncogene. 2018;37(44):5811–28. https://doi.org/10.1038/s41388-018-0382-1.

    CAS  Article  PubMed  Google Scholar 

  10. Pan S, Shen M, Zhou M, Shi X, He R, Yin T, et al. Long noncoding RNA LINC01111 suppresses pancreatic cancer aggressiveness by regulating DUSP1 expression via microRNA-3924. Cell Death Dis. 2019;10(12):883. https://doi.org/10.1038/s41419-019-2123-y.

    Article  PubMed  PubMed Central  Google Scholar 

  11. Zhang J, Li Z, Liu L, Wang Q, Li S, Chen D, et al. Long noncoding RNA TSLNC8 is a tumor suppressor that inactivates the interleukin-6/STAT3 signaling pathway. Hepatology. 2018;67(1):171–87. https://doi.org/10.1002/hep.29405.

    CAS  Article  PubMed  Google Scholar 

  12. Chen D, Yu X. Long noncoding RNA TSLNC8 suppresses cell proliferation and metastasis and promotes cell apoptosis in human glioma. Mol Med Rep. 2018;18(6):5536–44. https://doi.org/10.3892/mmr.2018.9609.

    CAS  Article  PubMed  Google Scholar 

  13. Fan H, Li J, Wang J, Hu Z. Long non-coding RNAs (lncRNAs) tumor-suppressive role of lncRNA on chromosome 8p12 (TSLNC8) inhibits tumor metastasis and promotes apoptosis by regulating interleukin 6 (IL-6)/signal transducer and activator of transcription 3 (STAT3)/hypoxia-inducible factor 1-alpha (HIF-1alpha) signaling pathway in non-small cell lung cancer. Med Sc Monit. 2019;25:7624–33. https://doi.org/10.12659/MSM.917565.

    CAS  Article  Google Scholar 

  14. Qin CX, Yang XQ, Jin GC, Zhan ZY. LncRNA TSLNC8 inhibits proliferation of breast cancer cell through the miR-214-3p/FOXP2 axis. Eur Rev Med Pharmacol Sci. 2019;23(19):8440–8. https://doi.org/10.26355/eurrev_201910_19156.

    Article  PubMed  Google Scholar 

  15. In H, Solsky I, Palis B, Langdon-Embry M, Ajani J, Sano T. Validation of the of the 8th edition AJCC TNM staging system for gastric cancer using the national cancer database. Ann Surg Oncol. 2017;24(12):3683–91. https://doi.org/10.1245/s10434-017-6078-x.

    Article  PubMed  Google Scholar 

  16. Hu X, Feng Y, Zhang D, Zhao SD, Hu Z, Greshock J, et al. A functional genomic approach identifies FAL1 as an oncogenic long noncoding RNA that associates with BMI1 and represses p21 expression in cancer. Cancer Cell. 2014;26(3):344–57. https://doi.org/10.1016/j.ccr.2014.07.009.

    CAS  Article  PubMed  PubMed Central  Google Scholar 

  17. Yang F, Zhang L, Huo XS, Yuan JH, Xu D, Yuan SX, et al. Long noncoding RNA high expression in hepatocellular carcinoma facilitates tumor growth through enhancer of zeste homolog 2 in humans. Hepatology. 2011;54(5):1679–89. https://doi.org/10.1002/hep.24563.

    CAS  Article  PubMed  Google Scholar 

  18. Cao C, Sun J, Zhang D, Guo X, Xie L, Li X, et al. The long intergenic noncoding RNA UFC1, a target of MicroRNA 34a, interacts with the mRNA stabilizing protein HuR to increase levels of beta-catenin in HCC cells. Gastroenterology. 2015;148(2):415–26 e18. https://doi.org/10.1053/j.gastro.2014.10.012.

    CAS  Article  PubMed  Google Scholar 

  19. Shu C, Yan D, Mo Y, Gu J, Shah N, He J. Long noncoding RNA lncARSR promotes epithelial ovarian cancer cell proliferation and invasion by association with HuR and miR-200 family. Am J Cancer Res. 2018;8(6):981–92.

    CAS  PubMed  PubMed Central  Google Scholar 

  20. Xu Y, Yu X, Wei C, Nie F, Huang M, Sun M. Over-expression of oncigenic pesudogene DUXAP10 promotes cell proliferation and invasion by regulating LATS1 and beta-catenin in gastric cancer. J Exp Clin Cancer Res. 2018;37(1):13. https://doi.org/10.1186/s13046-018-0684-8.

    CAS  Article  PubMed  PubMed Central  Google Scholar 

  21. Zhang L, Wang Y, Zhang L, You G, Li C, Meng B, et al. LINC01006 promotes cell proliferation and metastasis in pancreatic cancer via miR-2682-5p/HOXB8 axis. Cancer Cell Int. 2019;19:320. https://doi.org/10.1186/s12935-019-1036-2.

    CAS  Article  PubMed  PubMed Central  Google Scholar 

  22. Cui K, Jin S, Du Y, Yu J, Feng H, Fan Q, et al. Long noncoding RNA DIO3OS interacts with miR-122 to promote proliferation and invasion of pancreatic cancer cells through upregulating ALDOA. Cancer Cell Int. 2019;19:202. https://doi.org/10.1186/s12935-019-0922-y.

    CAS  Article  PubMed  PubMed Central  Google Scholar 

  23. Zhang H, Feng X, Zhang M, Liu A, Tian L, Bo W, et al. Long non-coding RNA CASC2 upregulates PTEN to suppress pancreatic carcinoma cell metastasis by downregulating miR-21. Cancer Cell Int. 2019;19:18. https://doi.org/10.1186/s12935-019-0728-y.

    CAS  Article  PubMed  PubMed Central  Google Scholar 

  24. An Y, Chen XM, Yang Y, Mo F, Jiang Y, Sun DL, et al. LncRNA DLX6-AS1 promoted cancer cell proliferation and invasion by attenuating the endogenous function of miR-181b in pancreatic cancer. Cancer Cell Int. 2018;18:143. https://doi.org/10.1186/s12935-018-0643-7.

    CAS  Article  PubMed  PubMed Central  Google Scholar 

  25. Jiang D, Xu L, Ni J, Zhang J, Cai M, Shen L. Functional polymorphisms in LncRNA HOTAIR contribute to susceptibility of pancreatic cancer. Cancer Cell Int. 2019;19:47. https://doi.org/10.1186/s12935-019-0761-x.

    Article  PubMed  PubMed Central  Google Scholar 

  26. Zhang J, Shi K, Huang W, Weng W, Zhang Z, Guo Y, et al. The DNA methylation profile of non-coding RNAs improves prognosis prediction for pancreatic adenocarcinoma. Cancer Cell Int. 2019;19:107. https://doi.org/10.1186/s12935-019-0828-8.

    Article  PubMed  PubMed Central  Google Scholar 

  27. Liu Y, Ferguson JF, Xue C, Ballantyne RL, Silverman IM, Gosai SJ, et al. Tissue-specific RNA-Seq in human evoked inflammation identifies blood and adipose LincRNA signatures of cardiometabolic diseases. Arterioscler Thromb Vasc Biol. 2014;34(4):902–12. https://doi.org/10.1161/ATVBAHA.113.303123.

    CAS  Article  PubMed  PubMed Central  Google Scholar 

  28. Ounzain S, Micheletti R, Beckmann T, Schroen B, Alexanian M, Pezzuto I, et al. Genome-wide profiling of the cardiac transcriptome after myocardial infarction identifies novel heart-specific long non-coding RNAs. Eur Heart J. 2015;36(6):353–68. https://doi.org/10.1093/eurheartj/ehu180.

    CAS  Article  PubMed  Google Scholar 

  29. Jin S, He J, Zhou Y, Wu D, Li J, Gao W. LncRNA FTX activates FOXA2 expression to inhibit non-small-cell lung cancer proliferation and metastasis. J Cell Mol Med. 2020;24(8):4839–49. https://doi.org/10.1111/jcmm.15163.

    CAS  Article  PubMed  PubMed Central  Google Scholar 

  30. Yang Y, Zhang J, Chen X, Xu X, Cao G, Li H, et al. LncRNA FTX sponges miR-215 and inhibits phosphorylation of vimentin for promoting colorectal cancer progression. Gene Ther. 2018;25(5):321–30. https://doi.org/10.1038/s41434-018-0026-7.

    CAS  Article  PubMed  Google Scholar 

  31. Jakstaite A, Maziukiene A, Silkuniene G, Kmieliute K, Gulbinas A, Dambrauskas Z. HuR mediated post-transcriptional regulation as a new potential adjuvant therapeutic target in chemotherapy for pancreatic cancer. World J Gastroenterol. 2015;21(46):13004–19. https://doi.org/10.3748/wjg.v21.i46.13004.

    CAS  Article  PubMed  PubMed Central  Google Scholar 

  32. Chand SN, Zarei M, Schiewer MJ, Kamath AR, Romeo C, Lal S, et al. Posttranscriptional regulation of PARG mRNA by HuR facilitates DNA repair and resistance to PARP inhibitors. Can Res. 2017;77(18):5011–25. https://doi.org/10.1158/0008-5472.CAN-16-2704.

    CAS  Article  Google Scholar 

  33. Zarei M, Lal S, Parker SJ, Nevler A, Vaziri-Gohar A, Dukleska K, et al. Posttranscriptional upregulation of IDH1 by HuR establishes a powerful survival phenotype in pancreatic cancer cells. Cancer Res. 2017;77(16):4460–71. https://doi.org/10.1158/0008-5472.CAN-17-0015.

    CAS  Article  PubMed  PubMed Central  Google Scholar 

  34. Blanco FF, Jimbo M, Wulfkuhle J, Gallagher I, Deng J, Enyenihi L, et al. The mRNA-binding protein HuR promotes hypoxia-induced chemoresistance through posttranscriptional regulation of the proto-oncogene PIM1 in pancreatic cancer cells. Oncogene. 2016;35(19):2529–41. https://doi.org/10.1038/onc.2015.325.

    CAS  Article  PubMed  Google Scholar 

  35. Ale-Agha N, Galban S, Sobieroy C, Abdelmohsen K, Gorospe M, Sies H, et al. HuR regulates gap junctional intercellular communication by controlling beta-catenin levels and adherens junction integrity. Hepatology. 2009;50(5):1567–76. https://doi.org/10.1002/hep.23146.

    CAS  Article  PubMed  PubMed Central  Google Scholar 

Download references

Funding

This work was supported by the Natural Funding of Cangzhou Central Hospital (Grant no. 201808).

Author information

Affiliations

Authors

Corresponding author

Correspondence to Wei Chai.

Ethics declarations

Conflict of interest

All the authors declare that they have no conflict of interest.

Ethics approval

The present study was approved by the Ethics Committee of Cangzhou Central Hospital (Approval number: 202005-08). The research has been carried out in accordance with the World Medical Association Declaration of Helsinki.

Informed consent

All patients provided written informed consent.

Additional information

Publisher's Note

Springer Nature remains neutral with regard to jurisdictional claims in published maps and institutional affiliations.

Electronic supplementary material

Below is the link to the electronic supplementary material.

Supplementary file1 (DOCX 426 kb)

Rights and permissions

Reprints and Permissions

About this article

Verify currency and authenticity via CrossMark

Cite this article

Chai, W., Liu, R., Li, F. et al. Long noncoding RNA TSLNC8 enhances pancreatic cancer aggressiveness by regulating CTNNB1 expression via association with HuR. Human Cell 34, 165–176 (2021). https://doi.org/10.1007/s13577-020-00429-4

Download citation

  • Received:

  • Accepted:

  • Published:

  • Issue Date:

  • DOI: https://doi.org/10.1007/s13577-020-00429-4

Keywords

  • HuR
  • mRNA stability
  • Posttranscriptional regulation
  • wnt/β-catenin signaling pathway