Skip to main content

LINC00858 knockdown inhibits gastric cancer cell growth and induces apoptosis through reducing WNK2 promoter methylation

A Correction to this article was published on 19 November 2020

This article has been updated

Abstract

Background

Emerging evidence indicates a regulatory role of long non-coding RNAs (lncRNAs) in the development of gastric cancer (GC), but the mechanisms underlying their function have remained largely unknown. Recent microarray-based expression profiling has led to the identification of a novel differentially expressed lncRNA, LINC00858, in GC. Subsequently, LINC00858 was found to be highly expressed in GC tissues and cells. This study was designed to clarify the functional role of LINC00858 in GC, including its effect on methylation of the WNK2 gene promoter and its downstream MAPK signaling pathway.

Methods

After exogenous over-expression and knockdown of LINC00858 and the addition of a MAPK pathway inhibitor in GC cells, we explored the effects of LINC00858 and the MAPK signaling pathway on GC cell behavior using various in vitro and in vivo assays.

Results

LINC00858 was found to negatively regulate WNK2 expression by enhancing its promoter methylation and to activate the MAPK signaling pathway. Moreover, we found that knockdown of LINC00858 or inhibition of the MAPK signaling pathway resulted in decreased GC cell growth, migration and invasion, as well as decreased cell cycle progression, along with increased apoptosis and decreased tumorigenicity.

Conclusions

Together, these findings indicate that silencing of LINC00858 increases WNK2 expression and inhibits the MAPK signaling pathway, thereby inhibiting GC growth and development. Our data highlight LINC00858 as a potential target in GC therapy.

This is a preview of subscription content, access via your institution.

Fig. 1
Fig. 2
Fig. 3
Fig. 4
Fig. 5
Fig. 6
Fig. 7
Fig. 8
Fig. 9

Change history

  • 19 November 2020

    A Correction to this paper has been published: <ExternalRef><RefSource>https://doi.org/10.1007/s13402-020-00574-w</RefSource><RefTarget Address="10.1007/s13402-020-00574-w" TargetType="DOI"/></ExternalRef>

Abbreviations

GC:

gastric cancer

WNK2:

WNK lysine deficient protein kinase 2

MAPK:

mitogen-activated protein kinase

lncRNAs:

long non-coding RNAs

ERK:

extracellular signal-regulated kinase

JNK:

Jun amino-terminal kinase

CASC2:

cancer susceptibility 2

GEO:

Gene Expression Omnibus

OS:

overall survival

ATCC:

American Type Culture Collection

RPMI:

Roswell Park Memorial Institute

RT-qPCR:

reverse transcription quantitative polymerase chain reaction

shRNA:

short hairpin RNAs

NC:

negative control

cDNA:

complementary DNA

WT:

wild-type

MUT:

mutant

UV:

ultraviolet-visible

MSP:

methylation-specific polymerase chain reaction

EB:

ethidium bromide

SDS:

sodium dodecyl sulfate

PVDF:

polyvinylidene fluoride

IgG:

immunoglobulin G

ECL:

enhanced chemiluminescence

GAPDH:

glyceraldehyde-3-phosphate dehydrogenase

MTT:

3-(4, 5-dimethylthiazol-2-yl)-2, 5-diphenyltetrazolium bromide

OD:

optical density

PI:

propidium iodide

EDTA:

ethylenediaminetetraacetic acid

FITC:

fluorescein isothiocyanate

PBS:

phosphate-buffered saline

DMEM:

Dulbecco’s modified Eagle’s medium

ECM:

extracellular matrix

ANOVA:

analysis of variance

NCBI:

National Center for Biotechnology Information

UCSC:

University of California Santa Cruz.

References

  1. J. Caldeira, J. Simoes-Correia, J. Paredes, M.T. Pinto, S. Sousa, G. Corso, D. Marrelli, F. Roviello, P.S. Pereira, D. Weil, C. Oliveira, F. Casares, R. Seruca, CPEB1, a novel gene silenced in gastric cancer: A Drosophila approach. Gut 61, 1115–1123 (2012)

    CAS  Article  Google Scholar 

  2. W. Chen, R. Zheng, P.D. Baade, S. Zhang, H. Zeng, F. Bray, A. Jemal, X.Q. Yu, J. He, Cancer statistics in China, 2015. CA Cancer J Clin 66, 115–132 (2016)

    Article  Google Scholar 

  3. L. Zong, M. Abe, Y. Seto, J. Ji, The challenge of screening for early gastric cancer in China. Lancet 388, 2606 (2016)

    Article  Google Scholar 

  4. R. Herrero, J. Parsonnet, E.R. Greenberg, Prevention of gastric cancer. JAMA 312, 1197–1198 (2014)

    CAS  Article  Google Scholar 

  5. P. Zhang, L. Shi, T. Zhang, L. Hong, W. He, P. Cao, X. Shen, P. Zheng, Y. Xia, P. Zou, Piperlongumine potentiates the antitumor efficacy of oxaliplatin through ROS induction in gastric cancer cells. Cell Oncol 42, 847–860 (2019)

  6. A. Amedei, M. Benagiano, C. della Bella, E. Niccolai and M.M. D'Elios, Novel immunotherapeutic strategies of gastric cancer treatment, J Biomed Biotechnol 2011, 437348 (2011)

  7. S. Wang, M. Zhou, A. Ji, D. Zhang, J. He, Milk/dairy products consumption and gastric cancer: An update meta-analysis of epidemiological studies. Oncotarget 9, 7126–7135 (2018)

    Article  Google Scholar 

  8. Y. Yoda, H. Takeshima, T. Niwa, J.G. Kim, T. Ando, R. Kushima, T. Sugiyama, H. Katai, H. Noshiro, T. Ushijima, Integrated analysis of cancer-related pathways affected by genetic and epigenetic alterations in gastric cancer. Gastric Cancer 18, 65–76 (2015)

    CAS  Article  Google Scholar 

  9. J.H. Yuan, F. Yang, F. Wang, J.Z. Ma, Y.J. Guo, Q.F. Tao, F. Liu, W. Pan, T.T. Wang, C.C. Zhou, S.B. Wang, Y.Z. Wang, Y. Yang, N. Yang, W.P. Zhou, G.S. Yang, S.H. Sun, A long noncoding RNA activated by TGF-beta promotes the invasion-metastasis cascade in hepatocellular carcinoma. Cancer Cell 25, 666–681 (2014)

    CAS  Article  Google Scholar 

  10. X. Li, Z. Wu, X. Fu, W. Han, Long noncoding RNAs: Insights from biological features and functions to diseases. Med Res Rev 33, 517–553 (2013)

    Article  Google Scholar 

  11. M.L. Pecero, J. Salvador-Bofill, S. Molina-Pinelo, Long non-coding RNAs as monitoring tools and therapeutic targets in breast cancer. Cell Oncol 42, 1–12 (2019)

  12. R. Castro-Oropeza, J. Melendez-Zajgla, V. Maldonado, K. Vazquez-Santillan, The emerging role of lncRNAs in the regulation of cancer stem cells. Cell Oncol 41, 585–603 (2018)

  13. Q.K. Sha, L. Chen, J.Z. Xi, H. Song, Long non-coding RNA LINC00858 promotes cells proliferation, migration and invasion by acting as a ceRNA of miR-22-3p in colorectal cancer. Artif Cells Nanomed Biotechnol 47, 1057–1066 (2019)

    Article  Google Scholar 

  14. Z. Gu, Z. Hou, L. Zheng, X. Wang, L. Wu, C. Zhang, Long noncoding RNA LINC00858 promotes osteosarcoma through regulating miR-139-CDK14 axis. Biochem Biophys Res Commun 503, 1134–1140 (2018)

    CAS  Article  Google Scholar 

  15. B. Tasharrofi, S. Ghafouri-Fard, Long non-coding RNAs as regulators of the mitogen-activated protein kinase (MAPK) pathway in cancer. Klin Onkol 31, 95–102 (2018)

    Article  Google Scholar 

  16. D.D. Wu, Y.R. Gao, T. Li, D.Y. Wang, D. Lu, S.Y. Liu, Y. Hong, H.B. Ning, J.P. Liu, J. Shang, J.F. Shi, J.S. Wei, X.Y. Ji, PEST-containing nuclear protein mediates the proliferation, migration, and invasion of human neuroblastoma cells through MAPK and PI3K/AKT/mTOR signaling pathways. BMC Cancer 18, 499 (2018)

    Article  Google Scholar 

  17. P. Li, W.J. Xue, Y. Feng, Q.S. Mao, Long non-coding RNA CASC2 suppresses the proliferation of gastric cancer cells by regulating the MAPK signaling pathway. Am J Transl Res 8, 3522–3529 (2016)

    CAS  PubMed  PubMed Central  Google Scholar 

  18. D.M. Wu, Y.J. Wang, X.R. Han, X. Wen, S. Wang, M. Shen, S.H. Fan, J. Zhuang, Z.F. Zhang, Q. Shan, M.Q. Li, B. Hu, C.H. Sun, J. Lu, Y.L. Zheng, LncRNA LINC00880 promotes cell proliferation, migration, and invasion while inhibiting apoptosis by targeting CACNG5 through the MAPK signaling pathway in spinal cord ependymoma. J Cell Physiol 233, 6689–6704 (2018)

    CAS  Article  Google Scholar 

  19. A.M. Costa, F. Pinto, O. Martinho, M.J. Oliveira, P. Jordan, R.M. Reis, Silencing of the tumor suppressor gene WNK2 is associated with upregulation of MMP2 and JNK in gliomas. Oncotarget 6, 1422–1434 (2015)

    Article  Google Scholar 

  20. C. Dutruel, F. Bergmann, I. Rooman, M. Zucknick, D. Weichenhan, L. Geiselhart, T. Kaffenberger, P.S. Rachakonda, A. Bauer, N. Giese, C. Hong, H. Xie, J.F. Costello, J. Hoheisel, R. Kumar, M. Rehli, P. Schirmacher, J. Werner, C. Plass, O. Popanda, P. Schmezer, Early epigenetic downregulation of WNK2 kinase during pancreatic ductal adenocarcinoma development. Oncogene 33, 3401–3410 (2014)

    CAS  Article  Google Scholar 

  21. P. Jun, C. Hong, A. Lal, J.M. Wong, M.W. McDermott, A.W. Bollen, C. Plass, W.A. Held, D.J. Smiraglia, J.F. Costello, Epigenetic silencing of the kinase tumor suppressor WNK2 is tumor-type and tumor-grade specific. Neuro-Oncology 11, 414–422 (2009)

    CAS  Article  Google Scholar 

  22. A. Fujita, J.R. Sato, O. Rodrigues Lde, C.E. Ferreira, M.C. Sogayar, Evaluating different methods of microarray data normalization. BMC Bioinformatics 7, 469 (2006)

    Article  Google Scholar 

  23. G.K. Smyth, Linear Models and Empirical Bayes Methods for Assessing Differential Expression in Microarray Experiments, Stat Appl Genet Mol Biol 3, Article3 (2004)

  24. J. Yao, C.J. Qian, B. Ye, X. Zhang, Y. Liang, ERK inhibition enhances TSA-induced gastric cancer cell apoptosis via NF-kappaB-dependent and notch-independent mechanism. Life Sci 91, 186–193 (2012)

    CAS  Article  Google Scholar 

  25. K.J. Livak, T.D. Schmittgen, Analysis of relative gene expression data using real-time quantitative PCR and the 2(−Delta Delta C(T)) method. Methods 25, 402–408 (2001)

    CAS  Article  Google Scholar 

  26. S. Moniz, F. Verissimo, P. Matos, R. Brazao, E. Silva, L. Kotelevets, E. Chastre, C. Gespach, P. Jordan, Protein kinase WNK2 inhibits cell proliferation by negatively modulating the activation of MEK1/ERK1/2. Oncogene 26, 6071–6081 (2007)

    CAS  Article  Google Scholar 

  27. S. Moniz, P. Matos, P. Jordan, WNK2 modulates MEK1 activity through the rho GTPase pathway. Cell Signal 20, 1762–1768 (2008)

    CAS  Article  Google Scholar 

  28. Z. Zhou, Z. Lin, X. Pang, M.A. Tariq, X. Ao, P. Li, J. Wang, Epigenetic regulation of long non-coding RNAs in gastric cancer. Oncotarget 9, 19443–19458 (2018)

    Article  Google Scholar 

  29. S.P. Zhu, J.Y. Wang, X.G. Wang, J.P. Zhao, Long intergenic non-protein coding RNA 00858 functions as a competing endogenous RNA for miR-422a to facilitate the cell growth in non-small cell lung cancer. Aging (Albany NY) 9, 475–486 (2017)

    CAS  Article  Google Scholar 

  30. T. Li, X. Mo, L. Fu, B. Xiao, J. Guo, Molecular mechanisms of long noncoding RNAs on gastric cancer. Oncotarget 7, 8601–8612 (2016)

    Article  Google Scholar 

  31. N. Hu, M. Kadota, H. Liu, C.C. Abnet, H. Su, H. Wu, N.D. Freedman, H.H. Yang, C. Wang, C. Yan, L. Wang, S. Gere, A. Hutchinson, G. Song, Y. Wang, T. Ding, Y.L. Qiao, J. Koshiol, S.M. Dawsey, C. Giffen, A.M. Goldstein, P.R. Taylor, M.P. Lee, Genomic landscape of somatic alterations in esophageal squamous cell carcinoma and gastric cancer. Cancer Res 76, 1714–1723 (2016)

    CAS  Article  Google Scholar 

  32. S. Moniz, O. Martinho, F. Pinto, B. Sousa, C. Loureiro, M.J. Oliveira, L.F. Moita, M. Honavar, C. Pinheiro, M. Pires, J.M. Lopes, C. Jones, J.F. Costello, J. Paredes, R.M. Reis, P. Jordan, Loss of WNK2 expression by promoter gene methylation occurs in adult gliomas and triggers Rac1-mediated tumour cell invasiveness. Hum Mol Genet 22, 84–95 (2013)

    CAS  Article  Google Scholar 

  33. H. Li, X. Liu, L. Zhang, X. Li, LncRNA BANCR facilitates vascular smooth muscle cell proliferation and migration through JNK pathway. Oncotarget 8, 114568–114575 (2017)

    Article  Google Scholar 

  34. L. Han, L. Xiong, C. Wang, Y. Shi, Q. Song, G. Sun, MicroRNA-128 contributes to the progression of gastric carcinoma through GAREM-mediated MAPK signaling activation. Biochem Biophys Res Commun 504, 295–301 (2018)

    CAS  Article  Google Scholar 

Download references

Acknowledgements

We acknowledge and appreciate our colleagues for their valuable suggestions and technical assistance for this study.

Funding

This study was supported by a China Postdoctoral Science Foundation Grant (2019 M661171).

Author information

Affiliations

Authors

Corresponding author

Correspondence to Xu-Yong Lin.

Ethics declarations

Conflict of interest

The authors declare that they have no competing interests.

Additional information

Publisher’s note

Springer Nature remains neutral with regard to jurisdictional claims in published maps and institutional affiliations.

Electronic supplementary material

Supplementary Fig. 1
figure 10

Silencing of LINC00858 blocks activation of the MAPK signaling pathway in KATO III cells. A, protein bands of WNK2, ERK1/2, p-ERK1/2, p38 and p-p38 in KATO III cells determined by Western blot analysis. B, protein levels of WNK2 in KATO III cells determined by Western blot analysis. C, protein levels of ERK1/2 in KATO III cells determined by Western blot analysis. D, extent of ERK1/2 phosphorylation in KATO III cells determined by Western blot analysis. E, protein levels of p38 in KATO III cells determined by Western blot analysis. F, extent of p38 phosphorylation in KATO III cells determined by Western blot analysis. Data were expressed as mean ± standard deviation from three independent experiments, and analyzed using one-way ANOVA. *p < 0.05 vs. the un-transduced KATO III cells (PNG 1173 kb)

Supplementary Fig. 2
figure 11

LINC00858 silencing delays KATO III cell growth in GC via inhibition of the MAPK signaling pathway. A, OD values in KATO III cells at 0, 24, 48, and 72 h post culture measured by MTT assay. B, representative images of colony formation images of KATO III cells. C, quantitative analysis for the number of cell colonies. Data were expressed as mean ± standard deviation from three independent experiments. Data among multiple groups were compared by one-way ANOVA while those at different time points were compared by repeated measures ANOVA. MTT assay was used to measure the OD value at a wavelength of 490 nm at 0, 24, 48, and 72 h of KATO III cells in each group. *p < 0.05 vs. the un-transduced KATO III cells (PNG 525 kb)

Supplementary Fig. 3
figure 12

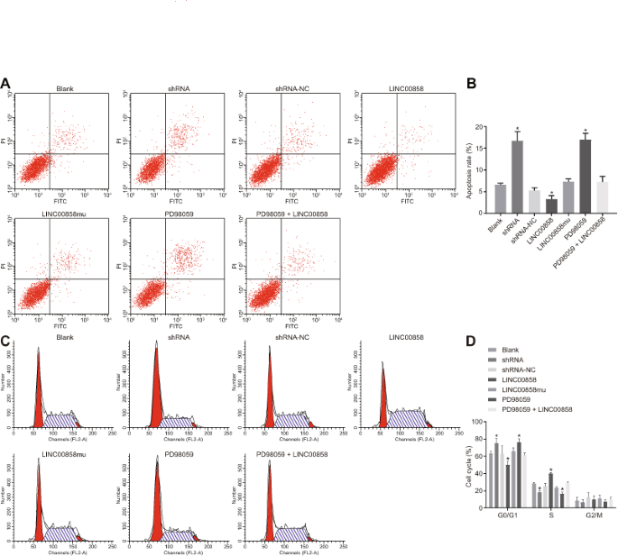
LINC00858 silencing promotes apoptosis and cell cycle arrest of KATO III cells via inhibition of the MAPK signaling pathway. A and B, the apoptosis conditions and quantitation of apoptosis rates of KATO III cells measured by flow cytometry. C and D, KATO III cell cycle progression detected using PI single staining. Data were expressed as mean ± standard deviation from three independent experiments and analyzed by one-way ANOVA. *p < 0.05 vs. un-transduced KATO III cells (PNG 1711 kb)

Supplementary Fig. 4
figure 13

LINC00858 silencing attenuates migration and invasion of KATO III cells via inhibition of the MAPK signaling pathway. A, the number of KATO III cells migrated to the basolateral chamber assessed by transwell assay. B, the number of KATO III cells invaded to the basolateral chamber assessed by transwell assay. Data were expressed as mean ± standard deviation from three independent experiments and tested by one-way ANOVA; *p < 0.05 vs. un-transduced KATO III cells (PNG 1304 kb)

High resolution image (EPS 920 kb)

High resolution image (EPS 6970 kb)

High resolution image (4.90 mb)

High resolution image (EPS 9034 kb)

Rights and permissions

Reprints and Permissions

About this article

Verify currency and authenticity via CrossMark

Cite this article

Du, J., Liang, Y., Li, J. et al. LINC00858 knockdown inhibits gastric cancer cell growth and induces apoptosis through reducing WNK2 promoter methylation. Cell Oncol. 43, 709–723 (2020). https://doi.org/10.1007/s13402-020-00518-4

Download citation

  • Accepted:

  • Published:

  • Issue Date:

  • DOI: https://doi.org/10.1007/s13402-020-00518-4

Keywords

  • Gastric cancer
  • Long non-coding RNA
  • LINC00858
  • WNK lysine deficient protein kinase 2
  • MAPK signaling pathway