Skip to main content

Long non-coding RNA LINC00858 exerts a tumor-promoting role in colon cancer via HNF4α and WNK2 regulation

Abstract

Background

Long non-coding RNAs (lncRNAs) are known to be frequently dysregulated in many types of human cancer. As yet, however, their roles in colon carcinogenesis have not been fully elucidated. In the current study, we assessed whether lncRNA LINC00858 may be involved in the progression of colon cancer and, in addition, investigated its downstream targets.

Methods

LINC00858 expression in patient-derived colon cancer tissues and in colon cancer cell lines was determined using RT-qPCR. Also, relationships between LINC00858 expression and various clinicopathological characteristics were analyzed. The subcellular localization of LINC00858 was determined using fluorescence in situ hybridization. Interactions between LINC00858 and its downstream targets were first predicted by bioinformatic analysis and, subsequently, confirmed by RNA pull-down, RNA immunoprecipitation, chromatin immunoprecipitation and dual luciferase reporter assays. After in vitro upregulation of LINC00858 and/or silencing of WNK2 and hepatocyte nuclear factor 4α (HNF4α), the biological behavior of colon cancer cells was assessed using 5-ethynyl-2′-deoxyuridine (EdU) incorporation, Transwell invasion and tube formation assays. In vivo cancer growth was evaluated in nude mice.

Results

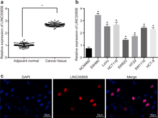
We found that LINC00858 was highly expressed in primary colon cancer tissues and colon cancer cell lines, and was mainly located in the nucleus. High LINC00858 expression was found to correlate with a poor differentiation, advanced TNM stages and lymph node metastasis. Exogenous overexpression of LINC00858 promoted cell proliferation, invasion and migration of colon cancer cells, and facilitated angiogenesis and tumor growth. In addition, we found that LINC00858 can bind to and upregulate the nuclear transcription factor HNF4α, leading to WNK2 expression downregulation. This, in turn, resulted in the promotion of colon cancer cell growth.

Conclusions

From our data we conclude that LINC00858 acts as a tumor-promoting lncRNA in colon cancer by upregulating HNF4α and downregulating WNK2. Our results may provide novel targets for the treatment for colon cancer.

This is a preview of subscription content, access via your institution.

Fig. 1
Fig. 2
Fig. 3
Fig. 4
Fig. 5
Fig. 6
Fig. 7
Fig. 8

Data Availability

The datasets generated/analyzed during the current study are available.

References

  1. M. Araghi, I. Soerjomataram, A. Bardot, J. Ferlay, C.J. Cabasag, D.S. Morrison, P. De, H. Tervonen, P.M. Walsh, O. Bucher, G. Engholm, C. Jackson, C. McClure, R.R. Woods, N. Saint-Jacques, E. Morgan, D. Ransom, V. Thursfield, B. Moller, S. Leonfellner, M.G. Guren, F. Bray, M. Arnold, Changes in colorectal cancer incidence in seven high-income countries: A population-based study. Lancet Gastroenterol. Hepatol. 4, 511–518 (2019)

    Article  Google Scholar 

  2. M.P. Coleman, D. Forman, H. Bryant, J. Butler, B. Rachet, C. Maringe, U. Nur, E. Tracey, M. Coory, J. Hatcher, C.E. McGahan, D. Turner, L. Marrett, M.L. Gjerstorff, T.B. Johannesen, J. Adolfsson, M. Lambe, G. Lawrence, D. Meechan, E.J. Morris, R. Middleton, J. Steward, M.A. Richards, I.M.W. Group, Cancer survival in Australia, Canada, Denmark, Norway, Sweden, and the UK, 1995–2007 (the International Cancer Benchmarking Partnership): an analysis of population-based cancer registry data. Lancet 377, 127–138 (2011)

    CAS  Article  Google Scholar 

  3. F. Bray, J. Ferlay, I. Soerjomataram, R.L. Siegel, L.A. Torre, A. Jemal, Global cancer statistics 2018: GLOBOCAN estimates of incidence and mortality worldwide for 36 cancers in 185 countries. CA Cancer J. Clin. 68, 394–424 (2018)

    Article  Google Scholar 

  4. H. Deng, J.M. Wang, M. Li, R. Tang, K. Tang, Y. Su, Y. Hou, J. Zhang, Long non-coding RNAs: New biomarkers for prognosis and diagnosis of colon cancer. Tumour Biol. 39, 1010428317706332 (2017)

    PubMed  Google Scholar 

  5. M.L. Pecero, J. Salvador-Bofill, S. Molina-Pinelo, Long non-coding RNAs as monitoring tools and therapeutic targets in breast cancer. Cell. Oncol. 42, 1–12 (2019)

  6. C. Fang, S. Qiu, F. Sun, W. Li, Z. Wang, B. Yue, X. Wu, D. Yan, Long non-coding RNA HNF1A-AS1 mediated repression of miR-34a/SIRT1/p53 feedback loop promotes the metastatic progression of colon cancer by functioning as a competing endogenous RNA. Cancer Lett. 410, 50–62 (2017)

    CAS  Article  Google Scholar 

  7. H.Y. Zhai, M.H. Sui, X. Yu, Z. Qu, J.C. Hu, H.Q. Sun, H.T. Zheng, K. Zhou, L.X. Jiang, Overexpression of long non-coding RNA TUG1 promotes Colon Cancer progression. Med. Sci. Monit. 22, 3281–3287 (2016)

    CAS  Article  Google Scholar 

  8. S.P. Zhu, J.Y. Wang, X.G. Wang, J.P. Zhao, Long intergenic non-protein coding RNA 00858 functions as a competing endogenous RNA for miR-422a to facilitate the cell growth in non-small cell lung cancer. Aging (Albany NY) 9, 475–486 (2017)

    CAS  Article  Google Scholar 

  9. Z. Gu, Z. Hou, L. Zheng, X. Wang, L. Wu, C. Zhang, Long noncoding RNA LINC00858 promotes osteosarcoma through regulating miR-139-CDK14 axis. Biochem. Biophys. Res. Commun. 503, 1134–1140 (2018)

    CAS  Article  Google Scholar 

  10. Q.K. Sha, L. Chen, J.Z. Xi, H. Song, Long non-coding RNA LINC00858 promotes cells proliferation, migration and invasion by acting as a ceRNA of miR-22-3p in colorectal cancer. Artif. Cells Nanomed. Biotechnol. 47, 1057–1066 (2019)

    Article  Google Scholar 

  11. D. Lin, Q. Huang, R. Wu, S. Dai, Z. Huang, L. Ren, S. Huang, Q. Chen, Long non-coding RNA AFAP1-AS1 promoting epithelial-mesenchymal transition of endometriosis is correlated with transcription factor ZEB1. Am. J. Reprod. Immunol. 81, e13074 (2019)

    Article  Google Scholar 

  12. X. Gao, S. Zhao, X. Yang, S. Zang, X. Yuan, Long non-coding RNA FLVCR1-AS1 contributes to the proliferation and invasion of lung cancer by sponging miR-573 to upregulate the expression of E2F transcription factor 3. Biochem. Biophys. Res. Commun. 505, 931–938 (2018)

    CAS  Article  Google Scholar 

  13. Q. Sun, W. Xu, S. Ji, Y. Qin, W. Liu, Q. Hu, Z. Zhang, M. Liu, X. Yu, X. Xu, Role of hepatocyte nuclear factor 4 alpha in cell proliferation and gemcitabine resistance in pancreatic adenocarcinoma. Cancer Cell Int. 19, 49 (2019)

    CAS  Article  Google Scholar 

  14. C. Walesky, U. Apte, Role of hepatocyte nuclear factor 4alpha (HNF4alpha) in cell proliferation and cancer. Gene Expr. 16, 101–108 (2015)

    CAS  Article  Google Scholar 

  15. K. Chellappa, G.R. Robertson, F.M. Sladek, HNF4alpha: a new biomarker in colon cancer? Biomark. Med. 6, 297–300 (2012)

  16. L.Y. Lenertz, B.H. Lee, X. Min, B.E. Xu, K. Wedin, S. Earnest, E.J. Goldsmith, M.H. Cobb, Properties of WNK1 and implications for other family members. J. Biol. Chem. 280, 26653–26658 (2005)

    CAS  Article  Google Scholar 

  17. C. Hong, K.S. Moorefield, P. Jun, K.D. Aldape, S. Kharbanda, H.S. Phillips, J.F. Costello, Epigenome scans and cancer genome sequencing converge on WNK2, a kinase-independent suppressor of cell growth. Proc. Natl. Acad. Sci. U. S. A. 104, 10974–10979 (2007)

    CAS  Article  Google Scholar 

  18. C. Dutruel, F. Bergmann, I. Rooman, M. Zucknick, D. Weichenhan, L. Geiselhart, T. Kaffenberger, P.S. Rachakonda, A. Bauer, N. Giese, C. Hong, H. Xie, J.F. Costello, J. Hoheisel, R. Kumar, M. Rehli, P. Schirmacher, J. Werner, C. Plass, O. Popanda, P. Schmezer, Early epigenetic downregulation of WNK2 kinase during pancreatic ductal adenocarcinoma development. Oncogene 33, 3401–3410 (2014)

    CAS  Article  Google Scholar 

  19. S. Moniz, F. Verissimo, P. Matos, R. Brazao, E. Silva, L. Kotelevets, E. Chastre, C. Gespach, P. Jordan, Protein kinase WNK2 inhibits cell proliferation by negatively modulating the activation of MEK1/ERK1/2. Oncogene 26, 6071–6081 (2007)

    CAS  Article  Google Scholar 

  20. A.L. Hamilton SR, World Health Organization, International Agency for Research on Cancer. Pathology and genetics of tumours of the digestive system. Lyon: IARC Press (2000).

  21. S.B. Edge, C.C. Compton, The American Joint Committee on Cancer: the 7th edition of the AJCC cancer staging manual and the future of TNM. Ann. Surg. Oncol. 17, 1471–1474 (2010)

    Article  Google Scholar 

  22. Y. Li, Y. Jiao, J. Hao, H. Xing, C. Li, Long noncoding RNA TP73-AS1 accelerates the epithelial ovarian cancer via epigenetically repressing p21. Am. J. Transl. Res. 11, 2447–2454 (2019)

    CAS  PubMed  PubMed Central  Google Scholar 

  23. X. Fu, Y. Tian, W. Kuang, S. Wen, W. Guo, Long non-coding RNA DLX6-AS1 silencing inhibits malignant phenotypes of gastric cancer cells. Exp. Ther. Med. 17, 4715–4722 (2019)

    CAS  PubMed  PubMed Central  Google Scholar 

  24. A. Yamada, P. Yu, W. Lin, Y. Okugawa, C.R. Boland, A. Goel, A RNA-Sequencing approach for the identification of novel long non-coding RNA biomarkers in colorectal cancer. Sci. Rep. 8, 575 (2018)

    Article  Google Scholar 

  25. M. Xue, D. Shi, G. Xu, W. Wang, The long noncoding RNA linc00858 promotes progress of lung cancer through miR-3182/MMP2 axis. Artif. Cells Nanomed. Biotechnol. 47, 2091–2097 (2019)

    CAS  Article  Google Scholar 

  26. H. Yan, Q. Wang, Q. Shen, Z. Li, J. Tian, Q. Jiang, L. Gao, Identification of potential transcription factors, long noncoding RNAs, and microRNAs associated with hepatocellular carcinoma. J. Cancer Res. Ther. 14, S622–S627 (2018)

    CAS  Article  Google Scholar 

  27. K. Chellappa, L. Jankova, J.M. Schnabl, S. Pan, Y. Brelivet, C.L. Fung, C. Chan, O.F. Dent, S.J. Clarke, G.R. Robertson, F.M. Sladek, Src tyrosine kinase phosphorylation of nuclear receptor HNF4alpha correlates with isoform-specific loss of HNF4alpha in human colon cancer. Proc. Natl. Acad. Sci. U. S. A. 109, 2302–2307 (2012)

    CAS  Article  Google Scholar 

  28. F. Weltmeier, J. Borlak, A high resolution genome-wide scan of HNF4alpha recognition sites infers a regulatory gene network in colon cancer. PLoS One 6, e21667 (2011)

    CAS  Article  Google Scholar 

  29. B. Fekry, A. Ribas-Latre, C. Baumgartner, J.R. Deans, C. Kwok, P. Patel, L. Fu, R. Berdeaux, K. Sun, M.G. Kolonin, S.H. Wang, S.H. Yoo, F.M. Sladek, K. Eckel-Mahan, Incompatibility of the circadian protein BMAL1 and HNF4alpha in hepatocellular carcinoma. Nat. Commun. 9, 4349 (2018)

    Article  Google Scholar 

  30. H.S. Yao, J. Wang, X.P. Zhang, L.Z. Wang, Y. Wang, X.X. Li, K.Z. Jin, Z.Q. Hu, W.J. Wang, Hepatocyte nuclear factor 4alpha suppresses the aggravation of colon carcinoma. Mol. Carcinog. 55, 458–472 (2016)

    CAS  Article  Google Scholar 

  31. Y.M. Yang, C.G. Lee, J.H. Koo, T.H. Kim, J.M. Lee, J. An, K.M. Kim, S.G. Kim, Galpha12 overexpressed in hepatocellular carcinoma reduces microRNA-122 expression via HNF4alpha inactivation, which causes c-Met induction. Oncotarget 6, 19055–19069 (2015)

    PubMed  PubMed Central  Google Scholar 

  32. Z. Li, H. Chen, miR-34a inhibits proliferation, migration and invasion of paediatric neuroblastoma cells via targeting HNF4alpha. Artif. Cells Nanomed. Biotechnol. 47, 3072–3078 (2019)

    CAS  Article  Google Scholar 

  33. L.M. Vuong, K. Chellappa, J.M. Dhahbi, J.R. Deans, B. Fang, E. Bolotin, N.V. Titova, N.P. Hoverter, S.R. Spindler, M.L. Waterman, F.M. Sladek, Differential Effects of Hepatocyte Nuclear Factor 4alpha Isoforms on Tumor Growth and T-Cell Factor 4/AP-1 Interactions in Human Colorectal Cancer Cells. Mol. Cell. Biol. 35, 3471–3490 (2015)

    CAS  Article  Google Scholar 

  34. K. Chellappa, P. Deol, J.R. Evans, L.M. Vuong, G. Chen, N. Briancon, E. Bolotin, C. Lytle, M.G. Nair, F.M. Sladek, Opposing roles of nuclear receptor HNF4alpha isoforms in colitis and colitis-associated colon cancer. Elife 5 (2016)

  35. S. Moniz, O. Martinho, F. Pinto, B. Sousa, C. Loureiro, M.J. Oliveira, L.F. Moita, M. Honavar, C. Pinheiro, M. Pires, J.M. Lopes, C. Jones, J.F. Costello, J. Paredes, R.M. Reis, P. Jordan, Loss of WNK2 expression by promoter gene methylation occurs in adult gliomas and triggers Rac1-mediated tumour cell invasiveness. Hum. Mol. Genet. 22, 84–95 (2013)

    CAS  Article  Google Scholar 

  36. A.M. Costa, F. Pinto, O. Martinho, M.J. Oliveira, P. Jordan, R.M. Reis, Silencing of the tumor suppressor gene WNK2 is associated with upregulation of MMP2 and JNK in gliomas. Oncotarget 6, 1422–1434 (2015)

    PubMed  Google Scholar 

  37. L. Huang, X. Liu, microRNA-370 Promotes Cell Growth by Targeting WNK2 in Breast Cancer. DNA Cell Biol. 38, 501–509 (2019)

    CAS  Article  Google Scholar 

  38. P. Jun, C. Hong, A. Lal, J.M. Wong, M.W. McDermott, A.W. Bollen, C. Plass, W.A. Held, D.J. Smiraglia, J.F. Costello, Epigenetic silencing of the kinase tumor suppressor WNK2 is tumor-type and tumor-grade specific. Neuro-Oncology 11, 414–422 (2009)

    CAS  Article  Google Scholar 

  39. E.N. Gurzov, L. Bakiri, J.M. Alfaro, E.F. Wagner, M. Izquierdo, Targeting c-Jun and JunB proteins as potential anticancer cell therapy. Oncogene 27, 641–652 (2008)

    CAS  Article  Google Scholar 

  40. C. Tam, J.H. Wong, S.K.W. Tsui, T. Zuo, T.F. Chan, T.B. Ng, LncRNAs with miRNAs in regulation of gastric, liver, and colorectal cancers: updates in recent years. Appl. Microbiol. Biotechnol. 103, 4649–4677 (2019)

    CAS  Article  Google Scholar 

Download references

Acknowledgements

We would like to give our sincere appreciation to the reviewers for their helpful comments on this article.

Funding

This study was supported by the Innovative Talents Project of Huaian First People’s Hospital (The Affiliated Huai’an No.1 People’s Hospital of Nanjing Medical University), Science and Technology Development Fund of Nanjing Medical University (NMUB2018155, NMUB2018156).

Author information

Affiliations

Authors

Contributions

Ting Xu, Kun Wu, Lei Zhang, Shutao Zheng, Xiaopeng Wang, Hao Zuo, Xu Wu, Guoquan Tao, Baofei Jiang and Li Zhang designed the study. Ting Xu, Kun Wu, Lei Zhang and Shutao Zheng collated the data, carried out data analyses and produced the initial draft of the manuscript. Xiaopeng Wang, Hao Zuo, Xu Wu, Guoquan Tao, Baofei Jiang and Li Zhang contributed to drafting the manuscript. All authors have read and approved the final submitted manuscript.

Corresponding authors

Correspondence to Baofei Jiang or Li Zhang.

Ethics declarations

Conflict of interest

The authors declare no conflict of interest.

Ethics statement

All patients signed informed consent forms. The study protocol was approved by the Ethics Committee of the Affiliated Huai’an No.1 People’s Hospital of Nanjing Medical University. Animal experimental procedures were carried out in line with the USA National Institutes of Health (NIH) laboratory animal care and usage guidelines.

Consent for publication

Not applicable.

Additional information

Publisher’s note

Springer Nature remains neutral with regard to jurisdictional claims in published maps and institutional affiliations.

Ting Xu and Kun Wu are regarded as co-first authors.

Rights and permissions

Reprints and Permissions

About this article

Verify currency and authenticity via CrossMark

Cite this article

Xu, T., Wu, K., Zhang, L. et al. Long non-coding RNA LINC00858 exerts a tumor-promoting role in colon cancer via HNF4α and WNK2 regulation. Cell Oncol. 43, 297–310 (2020). https://doi.org/10.1007/s13402-019-00490-8

Download citation

  • Accepted:

  • Published:

  • Issue Date:

  • DOI: https://doi.org/10.1007/s13402-019-00490-8

Keywords

  • Colon cancer
  • LINC00858
  • HNF4α
  • WNK2
  • Invasion
  • Migration
  • Angiogenesis