Skip to main content

Clinical and biological impact of miR-18a expression in breast cancer after neoadjuvant chemotherapy

Abstract

Purpose

The analysis of breast cancer residual tumors after neoadjuvant chemotherapy (nCT) may be useful for identifying new biomarkers. MicroRNAs are known to be involved in oncogenic pathways and treatment resistance of breast cancer. Our aim was to determine the role of miR-18a, a member of the miR-17-92a cluster, in breast cancer behavior and outcome after nCT.

Methods

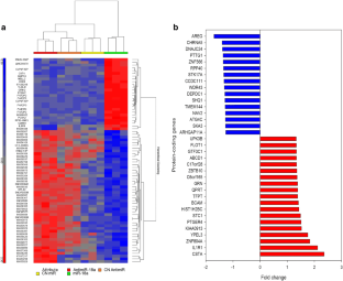
Pre- and post-nCT tumor miR-18a expression was retrospectively assessed by qRT-PCR in 121 patients treated with nCT and was correlated with survival outcomes and with clinical and pathological characteristics. Breast cancer-derived MCF-7 and MDA-MB-231 cell lines were transfected with miR-18a and anti-miR-18a to evaluate the biological effects of this molecule. In addition, whole-transcriptome expression analysis was performed.

Results

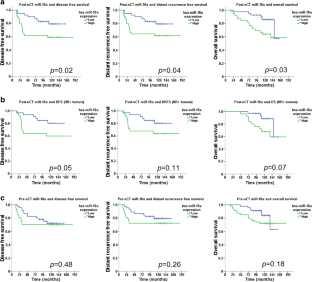
High miR-18a expression in post-nCT residual tumors was found to be associated with a significantly worse overall survival [hazard ratio (HR): 2.80, 95% confidence interval (CI): 1.01–7.76] and a strong trend towards a poorer disease-free survival (HR: 2.44, 95% CI: 0.99–5.02) compared to low miR-18a expressing post-nCT residual tumors. Clinical and experimental data were found to be in conformity with the proliferative effects of miR-18a, which showed a significant correlation with Ki67 and MYBL2 expression, both in pre- and post-nCT tumors and in public databases. In vitro analysis of the role of miR-18a in breast cancer-derived cell lines showed that a high expression of miR-18a was associated with a low expression of the estrogen receptor (ER), a decreased sensitivity to tamoxifen and an enrichment in luminal B and endocrine resistance gene expression signatures.

Conclusions

From our data we conclude that post-nCT miR-18a expression in breast cancer serves as a negative prognostic marker, especially in luminal tumors. Clinical, in vitro and in silico data support the role of miR-18a in breast cancer cell proliferation and endocrine resistance and suggest its potential utility as a biomarker for additional adjuvant treatment in patients without a pathologic complete response to neoadjuvant therapy.

This is a preview of subscription content, access via your institution.

Fig. 1
Fig. 2
Fig. 3
Fig. 4
Fig. 5
Fig. 6
Fig. 7
Fig. 8

References

  1. L.A. Torre, F. Bray, R.L. Siegel, J. Ferlay, J. Lortet-Tieulent, A. Jemal, Global cancer statistics, 2012. CA Cancer J Clin 65, 87–108 (2015)

    Article  Google Scholar 

  2. C.M. Perou, T. Sørlie, M.B. Eisen, M. van de Rijn, S.S. Jeffrey, C.A. Rees, J.R. Pollack, D.T. Ross, H. Johnsen, L.A. Akslen, Ø. Fluge, A. Pergamenschikov, C. Williams, S.X. Zhu, P.E. Lønning, A.-L. Børresen-Dale, P.O. Brown, D. Botstein, Molecular portraits of human breast tumours. Nature 406, 747–752 (2000)

    Article  CAS  PubMed  PubMed Central  Google Scholar 

  3. T. Sorlie, C.M. Perou, R. Tibshirani, T. Aas, S. Geisler, H. Johnsen, T. Hastie, M.B. Eisen, M. van de Rijn, S.S. Jeffrey, T. Thorsen, H. Quist, J.C. Matese, P.O. Brown, D. Botstein, P.E. Lonning, A.-L. Borresen-Dale, Gene expression patterns of breast carcinomas distinguish tumor subclasses with clinical implications. Proc Natl Acad Sci U S A 98, 10869–10874 (2001)

    Article  CAS  PubMed  PubMed Central  Google Scholar 

  4. M. Kaufmann, G. von Minckwitz, E.P. Mamounas, D. Cameron, L.A. Carey, M. Cristofanilli, C. Denkert, W. Eiermann, M. Gnant, J.R. Harris, T. Karn, C. Liedtke, D. Mauri, R. Rouzier, E. Ruckhaeberle, V. Semiglazov, W.F. Symmans, A. Tutt, L. Pusztai, Recommendations from an international consensus conference on the current status and future of neoadjuvant systemic therapy in primary breast cancer. Ann Surg Oncol 19, 1508–1516 (2012)

    Article  PubMed  Google Scholar 

  5. P. Cortazar, L. Zhang, M. Untch, K. Mehta, J.P. Costantino, N. Wolmark, H. Bonnefoi, D. Cameron, L. Gianni, P. Valagussa, S.M. Swain, T. Prowell, S. Loibl, D.L. Wickerham, J. Bogaerts, J. Baselga, C. Perou, G. Blumenthal, J. Blohmer, E.P. Mamounas, J. Bergh, V. Semiglazov, R. Justice, H. Eidtmann, S. Paik, M. Piccart, R. Sridhara, P.A. Fasching, L. Slaets, S. Tang, B. Gerber, C.E. Geyer, R. Pazdur, N. Ditsch, P. Rastogi, W. Eiermann, G. von Minckwitz, Pathological complete response and long-term clinical benefit in breast cancer: The CTNeoBC pooled analysis. Lancet 384, 164–172 (2014)

    Article  PubMed  Google Scholar 

  6. S. Di Cosimo, G. Arpino, D. Generali, Neoadjuvant treatment of HER2 and hormone-receptor positive breast cancer - moving beyond pathological complete response. Breast 23, 188–192 (2014)

    Article  PubMed  Google Scholar 

  7. J.M. Balko, J.M. Giltnane, K. Wang, L.J. Schwarz, C.D. Young, R.S. Cook, P. Owens, M.E. Sanders, M.G. Kuba, V. Sánchez, R. Kurupi, P.D. Moore, J.A. Pinto, F.D. Doimi, H. Gómez, D. Horiuchi, A. Goga, B.D. Lehmann, J.A. Bauer, J.A. Pietenpol, J.S. Ross, G.A. Palmer, R. Yelensky, M. Cronin, V.A. Miller, P.J. Stephens, C.L. Arteaga, Molecular profiling of the residual disease of triple-negative breast cancers after neoadjuvant chemotherapy identifies actionable therapeutic targets. Cancer Discov 4, 232–245 (2014)

    Article  CAS  PubMed  Google Scholar 

  8. M. Choi, Y.H. Park, J.S. Ahn, Y.-H. Im, S.J. Nam, S.Y. Cho, E.Y. Cho, Assessment of pathologic response and long-term outcome in locally advanced breast cancers after neoadjuvant chemotherapy: Comparison of pathologic classification systems. Breast Cancer Res Treat 160, 475–489 (2016)

    Article  CAS  PubMed  Google Scholar 

  9. P. Samadi, S. Saki, M. Pourjafar, M. Saidijam, Emerging ways to treat breast cancer: Will promises be met? Cell Oncol 41, 605–621 (2018)

    Article  CAS  Google Scholar 

  10. M. Negrini, M.S. Nicoloso, G.A. Calin, MicroRNAs and cancer — New paradigms in molecular oncology. Curr Opin Cell Biol 21, 470–479 (2009)

    Article  CAS  PubMed  Google Scholar 

  11. G.A. Calin, C.M. Croce, MicroRNA signatures in human cancers. Nat Rev Cancer 6, 857–866 (2006)

    Article  CAS  PubMed  Google Scholar 

  12. R.I. Gregory, R. Shiekhattar, R.I. Gregory, R. Shiekhattar, MicroRNA biogenesis and cancer microRNA biogenesis and cancer. Cancer Res 65, 3509–3512 (2005)

    Article  CAS  PubMed  Google Scholar 

  13. G.S. Markopoulos, E. Roupakia, M. Tokamani, E. Chavdoula, M. Hatziapostolou, C. Polytarchou, K.B. Marcu, A.G. Papavassiliou, R. Sandaltzopoulos, E. Kolettas, A step-by-step microRNA guide to cancer development and metastasis. Cell Oncol 40, 303–339 (2017)

    Article  CAS  Google Scholar 

  14. E. Enerly, I. Steinfeld, K. Kleivi, S.K. Leivonen, M.R. Aure, H.G. Russnes, J.A. Rønneberg, H. Johnsen, R. Navon, E. Rødland, R. Mäkelä, B. Naume, M. Perälä, O. Kallioniemi, V.N. Kristensen, Z. Yakhini, A.L. Børresen-Dale, miRNA-mRNA integrated analysis reveals roles for miRNAs in primary breast tumors. PLoS One 6, e16915–e16915 (2011)

    Article  CAS  PubMed  PubMed Central  Google Scholar 

  15. A.J. Lowery, N. Miller, A. Devaney, R.E. McNeill, P.A. Davoren, C. Lemetre, V. Benes, S. Schmidt, J. Blake, G. Ball, M.J. Kerin, MicroRNA signatures predict oestrogen receptor, progesterone receptor and HER2/neu receptor status in breast cancer. Breast Cancer Res 11, R27–R27 (2009)

    Article  CAS  PubMed  PubMed Central  Google Scholar 

  16. F.M. Buffa, C. Camps, L. Winchester, F.M. Buffa, C. Camps, L. Winchester, C.E. Snell, H.E. Gee, microRNA-associated progression pathways and potential therapeutic targets identified by integrated mRNA and microRNA expression profiling in breast Cancer Therapeutic Targets Identified by Integrated mRNA and microRNA Expression Profiling in Breast Cancer. Cancer Res 71, 5635–5645 (2011)

    Article  CAS  PubMed  Google Scholar 

  17. M. Raychaudhuri, H. Bronger, T. Buchner, M. Kiechle, W. Weichert, S. Avril, MicroRNAs miR-7 and miR-340 predict response to neoadjuvant chemotherapy in breast cancer. Breast Cancer Res Treat 162, 511–521 (2017)

    Article  CAS  PubMed  PubMed Central  Google Scholar 

  18. Z. Mourelatos, J. Dostie, S. Paushkin, A. Sharma, B. Charroux, L. Abel, J. Rappsilber, M. Mann, G. Dreyfuss, miRNPs: A novel class of ribonucleoproteins containing numerous microRNAs. Genes Dev 16, 720–728 (2002)

    Article  CAS  PubMed  PubMed Central  Google Scholar 

  19. S. Griffiths-Jones, The microRNA registry. Nucleic Acids Res 32, 109D–111D (2004)

    Article  CAS  Google Scholar 

  20. S. Griffiths-Jones, R.J. Grocock, S. van Dongen, A. Bateman, A.J. Enright, miRBase: microRNA sequences, targets and gene nomenclature. Nucleic Acids Res 34, D140–D144 (2006)

    Article  CAS  PubMed  Google Scholar 

  21. A. Kozomara, S. Griffiths-Jones, miRBase: Integrating microRNA annotation and deep-sequencing data. Nucleic Acids Res 39, D152–D157 (2011)

    Article  CAS  PubMed  Google Scholar 

  22. A. Kozomara, S. Griffiths-Jones, MiRBase: Annotating high confidence microRNAs using deep sequencing data. Nucleic Acids Res 42, D68–D73 (2014)

    Article  CAS  PubMed  Google Scholar 

  23. A. Tanzer, P.F. Stadler, Molecular evolution of a microRNA cluster. J Mol Biol 339, 327–335 (2004)

    Article  CAS  PubMed  Google Scholar 

  24. V. Ambros, microRNAsTiny regulators with great potential. Cell 107, 823–826 (2001)

    Article  CAS  PubMed  Google Scholar 

  25. M. Lagos-Quintana, R. Rauhut, W. Lendeckel, T. Tuschl, Identification of novel genes coding for RNAs of small expressed RNAs. Science 294, 853–858 (2001)

    Article  CAS  PubMed  Google Scholar 

  26. S. Landais, S. Landry, P. Legault, E. Rassart, Oncogenic potential of the miR-106-363 cluster and its implication in human T-cell leukemia. Cancer Res 67, 5699–5707 (2007)

    Article  CAS  PubMed  Google Scholar 

  27. C.L. Wang, B.B. Wang, G. Bartha, L. Li, N. Channa, M. Klinger, N. Killeen, M. Wabl, Activation of an oncogenic microRNA cistron by provirus integration. Proc Natl Acad Sci U S A 103, 18680–18684 (2006)

    Article  CAS  PubMed  PubMed Central  Google Scholar 

  28. H.C. Hwang, C.P. Martins, Y. Bronkhorst, E. Randel, A. Berns, M. Fero, B.E. Clurman, Identification of oncogenes collaborating with p27Kip1 loss by insertional mutagenesis and high-throughput insertion site analysis. Proc Natl Acad Sci U S A 99, 11293–11298 (2002)

    Article  CAS  PubMed  PubMed Central  Google Scholar 

  29. M. JT, miRiad roles for the miR-17[sim]92 cluster in development and disease. Cell 133, 217–222 (2008)

    Article  CAS  Google Scholar 

  30. A. Rinaldi, G. Poretti, I. Kwee, E. Zucca, C. Catapano, M.G. Tibiletti, F. Bertoni, Concomitant MYC and microRNA cluster miR-17-92 (C13orf25) amplification in human mantle cell lymphoma [2]. Leuk Lymphoma 48, 410–412 (2007)

    Article  PubMed  Google Scholar 

  31. A. Ota, H. Tagawa, S. Karnan, A. Ota, H. Tagawa, S. Karnan, S. Tsuzuki, A. Karpas, S. Kira, Y. Yoshida, M. Seto, Identification and characterization of a novel gene , C13orf25 , as a target for 13q31-q32 amplification in malignant lymphoma. Cancer Res 64, 3087–3095 (2004)

    Article  CAS  PubMed  Google Scholar 

  32. A. Ventura, A.G. Young, M.M. Winslow, L. Lintault, A. Meissner, S.J. Erkeland, J. Newman, R.T. Bronson, D. Crowley, J.R. Stone, R. Jaenisch, P.A. Sharp, Targeted deletion reveals essential and overlapping functions of the miR-17w92 family of miRNA clusters. Cell 132, 875–886 (2008)

    Article  CAS  PubMed  PubMed Central  Google Scholar 

  33. J.K. Mouw, Y. Yui, L. Damiano, R.O. Bainer, J.N. Lakins, I. Acerbi, G. Ou, A.C. Wijekoon, K.R. Levental, P.M. Gilbert, E.S. Hwang, Y.Y. Chen, V.M. Weaver, Tissue mechanics modulate microRNA-dependent PTEN expression to regulate malignant progression. Nat Med 20, 360–367 (2014)

    Article  CAS  PubMed  PubMed Central  Google Scholar 

  34. A. Shidfar, F.F. Costa, D. Scholtens, J.M. Bischof, M.E. Sullivan, D.Z. Ivancic, E.F. Vanin, M.B. Soares, J. Wang, S.A. Khan, Expression of miR-18a and miR-210 in normal breast tissue as candidate biomarkers of breast cancer risk. Cancer Prev Res 10, 89–97 (2017)

    Article  CAS  Google Scholar 

  35. C.M.C. Calvano Filho, D.C. Calvano-Mendes, K.C. Carvalho, G.A. Maciel, M.D. Ricci, A.P. Torres, J.R. Filassi, E.C. Baracat, Triple-negative and luminal A breast tumors: Differential expression of miR-18a-5p, miR-17-5p, and miR-20a-5p. Tumor Biol 35, 7733–7741 (2014)

    Article  CAS  Google Scholar 

  36. N. Yoshimoto, T. Toyama, S. Takahashi, H. Sugiura, Y. Endo, M. Iwasa, Y. Fujii, H. Yamashita, Distinct expressions of microRNAs that directly target estrogen receptor α in human breast cancer. Breast Cancer Res Treat 130, 331–339 (2011)

    Article  CAS  PubMed  Google Scholar 

  37. S.-K. Leivonen, R. Mäkelä, P. Östling, P. Kohonen, S. Haapa-Paananen, K. Kleivi, E. Enerly, A. Aakula, K. Hellström, N. Sahlberg, V.N. Kristensen, A.-L. Børresen-Dale, P. Saviranta, M. Perälä, O. Kallioniemi, Protein lysate microarray analysis to identify microRNAs regulating estrogen receptor signaling in breast cancer cell lines. Oncogene 28, 3926–3936 (2009)

    Article  CAS  PubMed  Google Scholar 

  38. R. Krutilina, W. Sun, A. Sethuraman, M. Brown, T.N. Seagroves, L.M. Pfeffer, T. Ignatova, M. Fan, MicroRNA-18a inhibits hypoxia-inducible factor 1α activity and lung metastasis in basal breast cancers. Breast Cancer Res 16, R78–R78 (2014)

    Article  CAS  PubMed  PubMed Central  Google Scholar 

  39. Y.-X. Fan, Y.-Z. Dai, X.-L. Wang, Y.-Q. Ren, J.-J. Han, H. Zhang, MiR-18a upregulation enhances autophagy in triple negative cancer cells via inhibiting mTOR signaling pathway. Eur Rev Med Pharmacol Sci 20, 2194–2200 (2016)

    PubMed  Google Scholar 

  40. L.-Y. Sha, Y. Zhang, W. Wang, X. Sui, S.-K. Liu, T. Wang, H. Zhang, MiR-18a upregulation decreases dicer expression and confers paclitaxel resistance in triple negative breast cancer. Eur Rev Med Pharmacol Sci 20, 2201–2208 (2016)

    PubMed  Google Scholar 

  41. K. Jonsdottir, S.R. Janssen, F.C. Da Rosa, E. Gudlaugsson, I. Skaland, J.P.A. Baak, E.A.M. Janssen, Validation of expression patterns for nine miRNAs in 204 lymph-node negative breast cancers. PLoS One 7, e48692–e48692 (2012)

    Article  CAS  PubMed  PubMed Central  Google Scholar 

  42. E.A.M. Janssen, A. Slewa, E. Gudlaugsson, K. Jonsdottir, I. Skaland, H. Søiland, J.P.A. Baak, Biologic profiling of lymph node negative breast cancers by means of microRNA expression. Mod Pathol 23, 1567–1576 (2010)

    Article  CAS  PubMed  Google Scholar 

  43. E. Lee, K. Ito, Y. Zhao, E.E. Schadt, H.Y. Irie, J. Zhu, Inferred miRNA activity identifies miRNA-mediated regulatory networks underlying multiple cancers. Bioinformatics 32, 96–105 (2016)

    CAS  PubMed  Google Scholar 

  44. F. Cardoso, A. Costa, E. Senkus, M. Aapro, F. André, C.H. Barrios, J. Bergh, G. Bhattacharyya, L. Biganzoli, M.J. Cardoso, L. Carey, D. Corneliussen-James, G. Curigliano, V. Dieras, N. El Saghir, A. Eniu, L. Fallowfield, D. Fenech, P. Francis, K. Gelmon, A. Gennari, N. Harbeck, C. Hudis, B. Kaufman, I. Krop, M. Mayer, H. Meijer, S. Mertz, S. Ohno, O. Pagani, E. Papadopoulos, F. Peccatori, F. Penault-Llorca, M.J. Piccart, J.Y. Pierga, H. Rugo, L. Shockney, G. Sledge, S. Swain, C. Thomssen, A. Tutt, D. Vorobiof, B. Xu, L. Norton, E. Winer, 3rd ESO-ESMO international consensus guidelines for advanced breast Cancer (ABC 3). Breast 31, 244–259 (2017)

    Article  CAS  PubMed  Google Scholar 

  45. A. Subramanian, P. Tamayo, V.K. Mootha, S. Mukherjee, B.L. Ebert, M.A. Gillette, A. Paulovich, S.L. Pomeroy, T.R. Golub, E.S. Lander, J.P. Mesirov, Gene set enrichment analysis: A knowledge-based approach for interpreting genome-wide expression profiles. Proc Natl Acad Sci U S A 102, 15545–15550 (2005)

    Article  CAS  PubMed  PubMed Central  Google Scholar 

  46. V.K. Mootha, C.M. Lindgren, K.-F. Eriksson, A. Subramanian, S. Sihag, J. Lehar, P. Puigserver, E. Carlsson, M. Ridderstråle, E. Laurila, N. Houstis, M.J. Daly, N. Patterson, J.P. Mesirov, T.R. Golub, P. Tamayo, B. Spiegelman, E.S. Lander, J.N. Hirschhorn, D. Altshuler, L.C. Groop, PGC-1alpha-responsive genes involved in oxidative phosphorylation are coordinately downregulated in human diabetes. Nat Genet 34, 267–273 (2003)

    Article  CAS  PubMed  Google Scholar 

  47. C.J. Creighton, S. Massarweh, S. Huang, A. Tsimelzon, S.G. Hilsenbeck, C.K. Osborne, J. Shou, L. Malorni, R. Schiff, Development of resistance to targeted therapies transforms the clinically associated molecular profile subtype of breast tumor xenografts. Cancer Res 68, 7493–7501 (2008)

    Article  CAS  PubMed  PubMed Central  Google Scholar 

  48. M. Smid, Y. Wang, Y. Zhang, A.M. Sieuwerts, J. Yu, J.G.M. Klijn, J.A. Foekens, J.W.M. Martens, Subtypes of breast cancer show preferential site of relapse. Cancer Res 68, 3108–3114 (2008)

    Article  CAS  PubMed  Google Scholar 

  49. Cancer Genome Atlas N, Comprehensive molecular portraits of human breast tumours. Nature 490, 61–70 (2012)

  50. D. Warde-Farley, S.L. Donaldson, O. Comes, K. Zuberi, R. Badrawi, P. Chao, M. Franz, C. Grouios, F. Kazi, C.T. Lopes, A. Maitland, S. Mostafavi, J. Montojo, Q. Shao, G. Wright, G.D. Bader, Q. Morris, The GeneMANIA prediction server: Biological network integration for gene prioritization and predicting gene function. Nucleic Acids Res 38, W214–W220 (2010)

    Article  CAS  PubMed  PubMed Central  Google Scholar 

  51. W. Wu, M. Sun, G.M. Zou, J. Chen, MicroRNA and cancer: Current status and prospective. Int J Cancer 120, 953–960 (2007)

    Article  CAS  PubMed  Google Scholar 

  52. J. Hayes, P. Peruzzi, S. Lawler, MicroRNAs in cancer: Biomarkers, functions and therapy. Trends Mol Med 20, 460–469 (2014)

    Article  CAS  PubMed  Google Scholar 

  53. Y. Chen, L. Tian, S. Wan, Y. Xie, X. Chen, X. Ji, Q. Zhao, C. Wang, K. Zhang, J.M. Hock, H. Tian, X. Yu, MicroRNA-17-92 cluster regulates pancreatic beta-cell proliferation and adaptation. Mol Cell Endocrinol 437, 213–223 (2016)

    Article  CAS  PubMed  Google Scholar 

  54. W. Zhang, C. Lei, J. Fan, J. Wang, miR-18a promotes cell proliferation of esophageal squamous cell carcinoma cells by increasing cylin D1 via regulating PTEN-PI3K-AKT-mTOR signaling axis. Biochem Biophys Res Commun 477, 144–149 (2016)

    Article  CAS  PubMed  Google Scholar 

  55. M.D. Bo, R. Bomben, L. Hernández, V. Gattei, The MYC/miR-17-92 axis in lymphoproliferative disorders: A common pathway with therapeutic potential. Oncotarget 6, 19381–19392 (2015)

    Article  Google Scholar 

  56. Y. Li, P.S. Choi, S.C. Casey, D.L. Dill, D.W. Felsher, MYC through miR-17-92 suppresses specific target genes to maintain survival, autonomous proliferation, and a neoplastic state. Cancer Cell 26, 262–272 (2014)

    Article  CAS  PubMed  PubMed Central  Google Scholar 

  57. R. Ferreira, T. Santos, A. Amar, S.M. Tahara, T.C. Chen, S.L. Giannotta, F.M. Hofman, MicroRNA-18a improves human cerebral arteriovenous malformation endothelial cell function. Stroke 45, 293–297 (2014)

    Article  CAS  PubMed  Google Scholar 

  58. G. Luengo-Gil, E. Gonzalez-Billalabeitia, S.A. Perez-Henarejos, E. Navarro Manzano, A. Chaves-Benito, E. Garcia-Martinez, E. Garcia-Garre, V. Vicente, F. Ayala de la Peña, Angiogenic role of miR-20a in breast cancer. PLoS One 13, e0194638 (2018)

    Article  CAS  PubMed  PubMed Central  Google Scholar 

  59. D.G. Stover, J.L. Coloff, W.T. Barry, J.S. Brugge, E.P. Winer, L.M. Selfors, The role of proliferation in determining response to neoadjuvant chemotherapy in breast cancer: A gene expression-based meta-analysis. Clin Cancer Res 22, 6039–6050 (2016)

    Article  CAS  PubMed  PubMed Central  Google Scholar 

  60. P. Wirapati, C. Sotiriou, S. Kunkel, P. Farmer, S. Pradervand, B. Haibe-Kains, C. Desmedt, M. Ignatiadis, T. Sengstag, F. Schütz, D.R. Goldstein, M. Piccart, M. Delorenzi, Meta-analysis of gene expression profiles in breast cancer: Toward a unified understanding of breast cancer subtyping and prognosis signatures. Breast Cancer Res 10, R65 (2008)

    Article  CAS  PubMed  PubMed Central  Google Scholar 

  61. L. Castellano, G. Giamas, J. Jacob, R.C. Coombes, W. Lucchesi, P. Thiruchelvam, G. Barton, L.R. Jiao, R. Wait, J. Waxman, G.J. Hannon, J. Stebbing, The estrogen receptor- -induced microRNA signature regulates itself and its transcriptional response. Proc Natl Acad Sci U S A 106, 15732–15737 (2009)

    Article  PubMed  PubMed Central  Google Scholar 

  62. S. Guil, J.F. Cáceres, The multifunctional RNA-binding protein hnRNP A1 is required for processing of miR-18a. Nat Struct Mol Biol 14, 591–596 (2007)

    Article  CAS  PubMed  Google Scholar 

  63. T.V. Bui, J.T. Mendell, Myc: Maestro of MicroRNAs. Genes and Cancer 1, 568–575 (2010)

    Article  CAS  PubMed  Google Scholar 

  64. K.A. O’Donnell, E.A. Wentzel, K.I. Zeller, C.V. Dang, J.T. Mendell, c-Myc-regulated microRNAs modulate E2F1 expression. Nature 435, 839–843 (2005)

    Article  CAS  PubMed  Google Scholar 

  65. A. Chamorro-Jorganes, M.Y. Lee, E. Araldi, S. Landskroner-Eiger, M. Fernández-Fuertes, M. Sahraei, M. Quiles Del Rey, C. Van Solingen, J. Yu, C. Fernández-Hernando, W.C. Sessa, Y. Suárez, VEGF-induced expression of miR-17-92 cluster in endothelial cells is mediated by ERK/ELK1 activation and regulates angiogenesis. Circ Res 118, 38–47 (2016)

    Article  CAS  PubMed  PubMed Central  Google Scholar 

  66. J. Xu, Y. Chen, O.I. Olopade, MYC and breast Cancer. Genes Cancer 1, 629–640 (2010)

    Article  CAS  PubMed  PubMed Central  Google Scholar 

  67. G. Luengo-Gil, E. González-Billalabeitia, A. Chaves-Benito, E. García Martínez, E. García Garre, V. Vicente, F. Ayala de la Peña, Effects of conventional neoadjuvant chemotherapy for breast cancer on tumor angiogenesis. Breast Cancer Res Treat 151, 577–587 (2015)

    Article  CAS  PubMed  Google Scholar 

  68. X. Li, Y. Wu, A. Liu, X. Tang, Long non-coding RNA UCA1 enhances tamoxifen resistance in breast cancer cells through a miR-18a-HIF1α feedback regulatory loop. Tumour Biol 37, 14733–14743 (2016)

    Article  CAS  PubMed  Google Scholar 

  69. A.R. Kodahl, M.B. Lyng, H. Binder, S. Cold, K. Gravgaard, A.S. Knoop, H.J. Ditzel, Novel circulating microRNA signature as a potential non-invasive multi-marker test in ER-positive early-stage breast cancer: A case control study. Mol Oncol 8, 874–883 (2014)

    Article  CAS  PubMed  PubMed Central  Google Scholar 

Download references

Acknowledgments

This study was funded by Instituto de Salud Carlos III (Projects PI12/02877 and PI15/1499), including FEDER funding by the European Union, and by Fundación Salud 2000 (Ayudas Merck Serono de Investigación 2012). ENM was funded by the Ministerio de Educación, Cultura y Deporte (Spain) (FPU16/06537). We acknowledge technical assistance by Dr. María José López Andreo (SAI-UM), Dr. Fara Sáez-Belmonte (SAI-UM), Charo Martínez-Marín (BIOBANC-MUR-IMIB), Lorena Velázquez (CRH), Nuria García Barberá (CRH-IMIB), Dr. Irene Martínez-Martínez (CRH-IMIB) and Natalia Bohdan (CRH-IMIB). We also acknowledge data managing support by Jose Antonio López Oliva and Natalia Andúgar (Hospital G. Universitario Morales Meseguer, Murcia, Spain).

Author information

Affiliations

Authors

Corresponding author

Correspondence to Francisco Ayala de la Peña.

Ethics declarations

Disclosure of potential conflict of interest

All authors declare that they have no conflict of interest.

Informed consent

All procedures performed in this study involving patients were in accordance with the ethical standards of the institutional research committee and with the Declaration of Helsinki. Written informed consent was obtained from all patients included in the study, and the study was approved by the hospital Ethics and Clinical Research Committee (CEIC Hospital G. Universitario Morales Meseguer; reference number: ESTU-23/12).

Additional information

Publisher’s note

Springer Nature remains neutral with regard to jurisdictional claims in published maps and institutional affiliations.

Electronic supplementary material

Fig. S1
figure 9

Comparative analysis of miR-18a expression (before and after chemotherapy) depending on hormone receptors (HR) and HER2 status. (a) MiR-18a expression was significantly decreased in HR + HER2- tumors before and after treatment (pre-CT n: yes = 45, no = 50, p = 0.001; post-CT n: yes = 50, no = 46; p = 0.013). (b) There were no differences in miR-18a expression in HR + HER2+ tumors (pre-CT n: yes = 14, no = 57, p = 0.170; post-CT n: yes = 13, no = 56; p = 0.771). (c) There were no differences in miR-18a expression in HR-HER2+ tumors (pre-CT n: yes = 13, no = 82, p = 0.119; post-CT n: yes = 11, no = 85; p = 0.726). (JPG 1110 kb)

Fig. S2
figure 10

MiR-18a expression among different breast cancer subtypes after chemotherapy. After treatment, significant differences were observed only between HR + HER2- and TNBC tumors (Kruskal-Wallis Test, p = 0.0443; HR + HER2- n = 50, HR + HER2+ n = 13, HR-HER2+ n = 11 and TNBC n = 22). (JPG 396 kb)

Fig. S3
figure 11

Validation analysis of miR-18a expression by breast cancer subtype. (a) In our validation series (Cartagena) (Kruskal-Wallis Test, p = 0.019; luminal A, n = 18; luminal B, n = 42; HR + HER2+, n = 15; HR-HER2+, n = 8; TNBC, n = 14). (b) In Oslo external series (GSE19536) (Kruskal-Wallis Test, p = 0.003; luminal A, n = 41; luminal B, n = 12; HER2+, n = 17; basal, n = 15). (c) In TCGA external series (Kruskal-Wallis Test, p < 0.0001; luminal A, n = 342; luminal B, n = 152; HER2+, n = 55; basal, n = 109). (JPG 1386 kb)

Fig. S4
figure 12

Baseline expression of miR-18a in different cell lines. MiR-18a expression in the luminal model, MCF7, was significantly lower than that in the triple negative model, MDA-MB-231 (p = 0.049); expression in the luminal model, MCF7, was significantly lower than that in the HER2+ model, SK-BR-3 (p = 0.049); the HER2+ model, SK-BR-3 did not significantly differ from the triple negative model, MDA-MB-231 (p = 0.513) (n = 3 per group, three independent experiments). (JPG 591 kb)

Fig. S5
figure 13

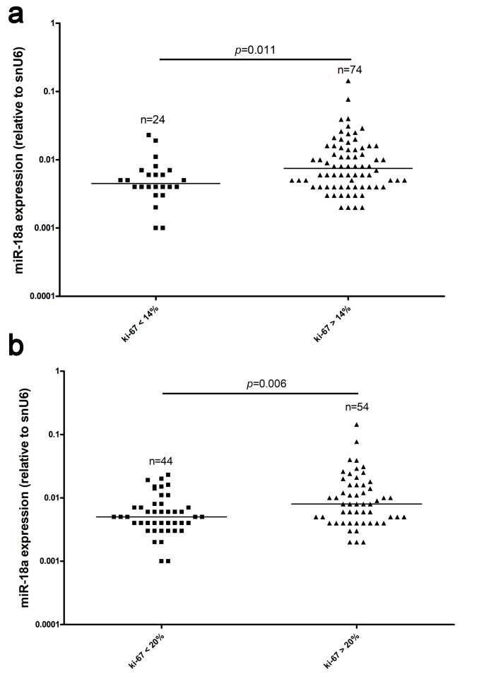
Expression of miR-18a depending on the level of ki67 (IHC). (a) Using a cutoff point of 14%. (b) Using a cutoff point of 20%. In both cases, the expression of miR-18a was associated with increased expression of ki67. N values for each group are shown in the figure. (JPG 441 kb)

Fig. S6
figure 14

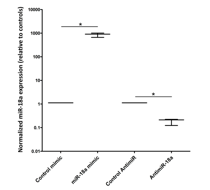
Efficient miR-18a transfection by RT-qPCR. Prior to array experiments, efficient transfection of MCF7 cells under all conditions was assessed by measuring the expression levels of miR-18a. (JPG 199 kb)

Fig. S7
figure 15

Absence of changes in EMT markers after transfection of MCF7 cells with miR-18a and anti-miR18a. (a) Vimentin mRNA expression (n = 3 per group, three independent experiments). (b) Cadherin-1 mRNA expression (n = 3 per group, three independent experiments). (JPG 535 kb)

Fig. S8
figure 16

Lack of modification of angiogenic marker expression (western blot) after transfection of MCF7 with miR-18a. (a) MiR-18a does not affect the protein expression of thrombospondin-1. (b) MiR-18a does not affect the protein expression of platelet-derived growth factor subunit B. (c) MiR-18a does not affect the protein expression of hypoxia-inducible factor 1-alpha. (d) MiR-18a does not affect the protein expression of vascular endothelial growth factor A. (JPG 2241 kb)

Fig. S9
figure 17

Analysis of the effects of miR-18a on MDA-MB-231 in vitro. (a) Overexpression of miR-18a showed a slight but significant increase in the proliferation index of MDA. (b) MiR-18a conditioned medium from MDA showed no angiogenic effects on the EA.hy926 endothelial cell model. (c) Impaired migration was observed after transfection with both miR-18a and anti-miR-18a. (d) MiR-18a did not affect the invasive features of MDA (JPG 16905 kb)

Fig. S10
figure 18

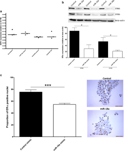
Association between ESR1/ERα and miR-18a expression. Expression of the estrogen receptor (mRNA: a, c; protein by immunohistochemistry: b, d) was inversely correlated with miR-18a in both prechemotherapy (a, b) and postchemotherapy (c, d) biopsies. (JPG 483 kb)

High Resolution Image (TIF 899 kb)

High Resolution Image (TIF 212 kb)

High Resolution Image (TIF 1526 kb)

High Resolution Image (TIF 924 kb)

High Resolution Image (TIF 381 kb)

High Resolution Image (TIF 179 kb)

High Resolution Image (TIF 107 kb)

High Resolution Image (TIF 2241 kb)

High Resolution Image (TIF 16905 kb)

High Resolution Image (TIF 483 kb)

ESM1

(DOCX 55 kb)

Rights and permissions

Reprints and Permissions

About this article

Verify currency and authenticity via CrossMark

Cite this article

Luengo-Gil, G., García-Martínez, E., Chaves-Benito, A. et al. Clinical and biological impact of miR-18a expression in breast cancer after neoadjuvant chemotherapy. Cell Oncol. 42, 627–644 (2019). https://doi.org/10.1007/s13402-019-00450-2

Download citation

  • Accepted:

  • Published:

  • Issue Date:

  • DOI: https://doi.org/10.1007/s13402-019-00450-2

Keywords

  • Breast cancer
  • Neoadjuvant chemotherapy
  • Prognostic markers
  • miR-18a
  • miR-17-92a
  • Endocrine resistance