Skip to main content

Neferine induces autophagy of human ovarian cancer cells via p38 MAPK/ JNK activation

Abstract

Ovarian cancer is the most lethal gynecological malignancy. Patients usually have poor prognosis because of late diagnosis, relapse, and chemoresistance. It is pressing to seek novel agent for the treatment of ovarian cancer. Neferine is a bisbenzylisoquinoline alkaloid isolated from the embryos of lotus (Nelumbo nucifera). In this study, we investigated the antitumor effect of neferine on ovarian cancer cells. We found that neferine exhibited growth-inhibitory effect on human ovarian cancer cells, whereas showing less cytotoxic to non-malignant fallopian tube epithelial cells. Furthermore, we demonstrated that neferine induced autophagy and inactivated the mTOR pathway. Finally, we found that both p38 MAPK and JNK signaling pathways were activated by neferine treatment and contributed to the induction of autophagy in ovarian cancer cells. In conclusion, our findings showed that neferine induced autophagy of human ovarian cancer cells via p38 MAPK/JNK activation. Neferine may be explored as a promising antitumoral agent in ovarian cancer.

This is a preview of subscription content, access via your institution.

Fig. 1
Fig. 2
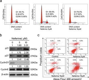
Fig. 3
Fig. 4
Fig. 5
Fig. 6

References

  1. Vaughan S, Coward JI, Bast Jr RC, Berchuck A, Berek JS, Brenton JD, et al. Rethinking ovarian cancer: recommendations for improving outcomes. Nat Rev Cancer. 2011;11:719–25.

    CAS  Article  PubMed  PubMed Central  Google Scholar 

  2. Gamarra-Luques CD, Hapon MB, Goyeneche AA, Telleria CM. Resistance to cisplatin and paclitaxel does not affect the sensitivity of human ovarian cancer cells to antiprogestin-induced cytotoxicity. J Ovarian Res. 2014;7:45.

    Article  PubMed  PubMed Central  Google Scholar 

  3. Poornima P, Quency RS, Padma VV. Neferine induces reactive oxygen species mediated intrinsic pathway of apoptosis in hepg2 cells. Food Chem. 2013;136:659–67.

    CAS  Article  PubMed  Google Scholar 

  4. Poornima P, Weng CF, Padma VV. Neferine, an alkaloid from lotus seed embryo, inhibits human lung cancer cell growth by mapk activation and cell cycle arrest. Biofactors. 2014;40:121–31.

    CAS  Article  PubMed  Google Scholar 

  5. Zhang X, Liu Z, Xu B, Sun Z, Gong Y, Shao C. Neferine, an alkaloid ingredient in lotus seed embryo, inhibits proliferation of human osteosarcoma cells by promoting p38 mapk-mediated p21 stabilization. Eur J Pharmacol. 2012;677:47–54.

    CAS  Article  PubMed  Google Scholar 

  6. Li T, Su L, Zhong N, Hao X, Zhong D, Singhal S, et al. Salinomycin induces cell death with autophagy through activation of endoplasmic reticulum stress in human cancer cells. Autophagy. 2013;9:1057–68.

    CAS  Article  PubMed  PubMed Central  Google Scholar 

  7. Kondo Y, Kanzawa T, Sawaya R, Kondo S. The role of autophagy in cancer development and response to therapy. Nat Rev Cancer. 2005;5:726–34.

    CAS  Article  PubMed  Google Scholar 

  8. Kondo Y, Kondo S. Autophagy and cancer therapy. Autophagy. 2006;2:85–90.

    Article  PubMed  Google Scholar 

  9. Moretti L, Yang ES, Kim KW, Lu B. Autophagy signaling in cancer and its potential as novel target to improve anticancer therapy. Drug Resist Updat. 2007;10:135–43.

    CAS  Article  PubMed  Google Scholar 

  10. Eisenberg-Lerner A, Bialik S, Simon HU, Kimchi A. Life and death partners: apoptosis, autophagy and the cross-talk between them. Cell Death Differ. 2009;16:966–75.

    CAS  Article  PubMed  Google Scholar 

  11. Viola G, Bortolozzi R, Hamel E, Moro S, Brun P, Castagliuolo I, et al. Mg-2477, a new tubulin inhibitor, induces autophagy through inhibition of the akt/mtor pathway and delayed apoptosis in a549 cells. Biochem Pharmacol. 2012;83:16–26.

    CAS  Article  PubMed  Google Scholar 

  12. Shan W, Mercado-Uribe I, Zhang J, Rosen D, Zhang S, Wei J, et al. Mucinous adenocarcinoma developed from human fallopian tube epithelial cells through defined genetic modifications. Cell Cycle. 2012;11:2107–13.

    CAS  Article  PubMed  PubMed Central  Google Scholar 

  13. Zhang X, Wang X, Wu T, Li B, Liu T, Wang R, et al. Isoliensinine induces apoptosis in triple-negative human breast cancer cells through ros generation and p38 mapk/jnk activation. Sci Rep. 2015;5:12579.

    CAS  Article  PubMed  PubMed Central  Google Scholar 

  14. Bachar-Wikstrom E, Wikstrom JD, Ariav Y, Tirosh B, Kaiser N, Cerasi E, et al. Stimulation of autophagy improves endoplasmic reticulum stress-induced diabetes. Diabetes. 2013;62:1227–37.

    CAS  Article  PubMed  PubMed Central  Google Scholar 

  15. Heras-Sandoval D, Perez-Rojas JM, Hernandez-Damian J, Pedraza-Chaverri J. The role of pi3k/akt/mtor pathway in the modulation of autophagy and the clearance of protein aggregates in neurodegeneration. Cell Signal. 2014;26:2694–701.

    CAS  Article  PubMed  Google Scholar 

  16. Heinonen H, Nieminen A, Saarela M, Kallioniemi A, Klefstrom J, Hautaniemi S, et al. Deciphering downstream gene targets of pi3k/mtor/p70s6k pathway in breast cancer. BMC Genomics. 2008;9:348.

    Article  PubMed  PubMed Central  Google Scholar 

  17. Rusten TE, Stenmark H. P62, an autophagy hero or culprit? Nat Cell Biol. 2010;12:207–9.

    CAS  Article  PubMed  Google Scholar 

  18. Lippai M, Low P. The role of the selective adaptor p62 and ubiquitin-like proteins in autophagy. BioMed Res Int. 2014;2014:832704.

    Article  PubMed  PubMed Central  Google Scholar 

  19. Sahani MH, Itakura E, Mizushima N. Expression of the autophagy substrate sqstm1/p62 is restored during prolonged starvation depending on transcriptional upregulation and autophagy-derived amino acids. Autophagy. 2014;10:431–41.

    CAS  Article  PubMed  PubMed Central  Google Scholar 

  20. Poornima P, Weng CF, Padma VV. Neferine from nelumbo nucifera induces autophagy through the inhibition of pi3k/akt/mtor pathway and ros hyper generation in a549 cells. Food Chem. 2013;141:3598–605.

    CAS  Article  PubMed  Google Scholar 

  21. Wong VK, Wu AG, Wang JR, Liu L, Law BY. Neferine attenuates the protein level and toxicity of mutant huntingtin in pc-12 cells via induction of autophagy. Molecules. 2015;20:3496–514.

    Article  PubMed  Google Scholar 

  22. Chen W, Liu L, Luo Y, Odaka Y, Awate S, Zhou H, et al. Cryptotanshinone activates p38/jnk and inhibits erk1/2 leading to caspase-independent cell death in tumor cells. Cancer Prev Res (Phila). 2012;5:778–87.

    CAS  Article  Google Scholar 

  23. Kang YH, Lee SJ. The role of p38 mapk and jnk in arsenic trioxide-induced mitochondrial cell death in human cervical cancer cells. J Cell Physiol. 2008;217:23–33.

    CAS  Article  PubMed  Google Scholar 

  24. Zikaki K, Aggeli IK, Gaitanaki C, Beis I. Curcumin induces the apoptotic intrinsic pathway via upregulation of reactive oxygen species and jnks in h9c2 cardiac myoblasts. Apoptosis. 2014;19:958–74.

    CAS  Article  PubMed  Google Scholar 

  25. Avisetti DR, Babu KS, Kalivendi SV. Activation of p38/jnk pathway is responsible for embelin induced apoptosis in lung cancer cells: transitional role of reactive oxygen species. PLoS One. 2014;9:e87050.

    Article  PubMed  PubMed Central  Google Scholar 

Download references

Acknowledgments

This study was supported by The National Natural Science Foundation of China (81472432, 81171897, 81401145).

Author information

Affiliations

Authors

Corresponding author

Correspondence to Zhaojian Liu.

Ethics declarations

Conflicts of interest

None.

Electronic supplementary material

Below is the link to the electronic supplementary material.

ESM 1

(GIF 56 kb)

ESM 2

(GIF 42 kb)

ESM 3

(DOCX 12 kb)

Rights and permissions

Reprints and Permissions

About this article

Verify currency and authenticity via CrossMark

Cite this article

Xu, L., Zhang, X., Li, Y. et al. Neferine induces autophagy of human ovarian cancer cells via p38 MAPK/ JNK activation. Tumor Biol. 37, 8721–8729 (2016). https://doi.org/10.1007/s13277-015-4737-8

Download citation

  • Received:

  • Accepted:

  • Published:

  • Issue Date:

  • DOI: https://doi.org/10.1007/s13277-015-4737-8

Keywords

  • Neferine
  • Autophagy
  • p38 MAPK
  • JNK
  • Ovarian cancer