Skip to main content

FOXC2 is up-regulated in pancreatic ductal adenocarcinoma and promotes the growth and migration of cancer cells

Abstract

The transcriptional factor Forkhead box protein C2 (FOXC2) was recently demonstrated to be up-regulated in various cancer types. However, its expression profile and the biological functions in pancreatic cancer remain unknown. In this study, we examined the expression pattern of FOXC2 in pancreatic ductal adenocarcinoma (PDAC) tissues and investigated the functions of FOXC2 in the progression of PDAC. It was found that the expression of FOXC2 was up-regulated in PDAC samples. Forced expression of FOXC2 promoted the growth and migration of the PDAC cells, while knocking down the expression of FOXC2 inhibited the growth and migration of the PDAC cells. Moreover, FOXC2 was found to interact with beta-catenin and promote cell growth by activating beta-catenin/TCF signaling. Taken together, this study demonstrated the oncogenic roles of FOXC2 in PDAC, and FOXC2 might be a therapeutic target for PDAC.

This is a preview of subscription content, access via your institution.

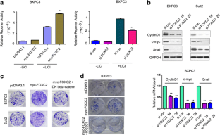
Fig. 1
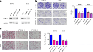
Fig. 2
Fig. 3
Fig. 4
Fig. 5

Reference

  1. Lam EW, Brosens JJ, Gomes AR, Koo CY. Forkhead box proteins: tuning forks for transcriptional harmony. Nat Rev Cancer. 2013;13:482–95.

    CAS  Article  PubMed  Google Scholar 

  2. Kume T. The cooperative roles of Foxc1 and Foxc2 in cardiovascular development. Adv Exp Med Biol. 2009;665:63–77.

    CAS  Article  PubMed  Google Scholar 

  3. Ren YH, Liu KJ, Wang M, et al. De-SUMOylation of FOXC2 by SENP3 promotes the epithelial-mesenchymal transition in gastric cancer cells. Oncotarget. 2014;5:7093–104.

    Article  PubMed  PubMed Central  Google Scholar 

  4. Hollier BG, Tinnirello AA, Werden SJ, et al. FOXC2 expression links epithelial-mesenchymal transition and stem cell properties in breast cancer. Cancer Res. 2013;73:1981–92.

    CAS  Article  PubMed  PubMed Central  Google Scholar 

  5. Hayashi H, Sano H, Seo S, Kume T. The Foxc2 transcription factor regulates angiogenesis via induction of integrin beta3 expression. J Biol Chem. 2008;283:23791–800.

    CAS  Article  PubMed  PubMed Central  Google Scholar 

  6. Mortazavi F, An J, Dubinett S, Rettig M. p120-catenin is transcriptionally downregulated by FOXC2 in non-small cell lung cancer cells. Mol Cancer Res. 2010;8:762–74.

    CAS  Article  PubMed  Google Scholar 

  7. Seo S, Fujita H, Nakano A, Kang M, Duarte A, Kume T. The forkhead transcription factors, Foxc1 and Foxc2, are required for arterial specification and lymphatic sprouting during vascular development. Dev Biol. 2006;294:458–70.

    CAS  Article  PubMed  Google Scholar 

  8. Sano H, Leboeuf JP, Novitskiy SV, et al. The Foxc2 transcription factor regulates tumor angiogenesis. Biochem Biophys Res Commun. 2010;392:201–6.

    CAS  Article  PubMed  PubMed Central  Google Scholar 

  9. Liu B, Han SM, Tang XY, Han L, Li CZ. Overexpressed FOXC2 in ovarian cancer enhances the epithelial-to-mesenchymal transition and invasion of ovarian cancer cells. Oncol Rep. 2014;31:2545–54.

    CAS  PubMed  Google Scholar 

  10. Zheng CH, Quan Y, Li YY, Deng WG, Shao WJ, Fu Y. Expression of transcription factor FOXC2 in cervical cancer and effects of silencing on cervical cancer cell proliferation. Asian Pac J Cancer Prev. 2014;15:1589–95.

    Article  PubMed  Google Scholar 

  11. Jiang S, Zhu L, Tang H, et al. Ape1 regulates WNT/beta-catenin signaling through its redox functional domain in pancreatic cancer cells. Int J Oncol. 2015;47:610–20.

    CAS  PubMed  Google Scholar 

  12. Cui J, Jiang W, Wang S, Wang L, Xie K. Role of Wnt/beta-catenin signaling in drug resistance of pancreatic cancer. Curr Pharm Des. 2012;18:2464–71.

    CAS  Article  PubMed  Google Scholar 

  13. Zeng G, Germinaro M, Micsenyi A, et al. Aberrant Wnt/beta-catenin signaling in pancreatic adenocarcinoma. Neoplasia. 2006;8:279–89.

    CAS  Article  PubMed  PubMed Central  Google Scholar 

  14. Clevers H, Nusse R. Wnt/beta-catenin signaling and disease. Cell. 2012;149:1192–205.

    CAS  Article  PubMed  Google Scholar 

  15. Clevers H. Wnt/beta-catenin signaling in development and disease. Cell. 2006;127:469–80.

    CAS  Article  PubMed  Google Scholar 

  16. You W, Fan L, Duan D, et al. Foxc2 over-expression in bone marrow mesenchymal stem cells stimulates osteogenic differentiation and inhibits adipogenic differentiation. Mol Cell Biochem. 2014;386:125–34.

    CAS  Article  PubMed  Google Scholar 

  17. Savage J, Voronova A, Mehta V, Sendi-Mukasa F, Skerjanc IS. Canonical Wnt signaling regulates Foxc1/2 expression in P19 cells. Differentiation. 2010;79:31–40.

    CAS  Article  PubMed  Google Scholar 

  18. Jho EH, Zhang T, Domon C, Joo CK, Freund JN, Costantini F. Wnt/beta-catenin/Tcf signaling induces the transcription of Axin2, a negative regulator of the signaling pathway. Mol Cell Biol. 2002;22:1172–83.

    CAS  Article  PubMed  PubMed Central  Google Scholar 

  19. Behrens J, Jerchow BA, Wurtele M, et al. Functional interaction of an axin homolog, conductin, with beta-catenin, APC, and GSK3beta. Science. 1998;280:596–9.

    CAS  Article  PubMed  Google Scholar 

  20. Deng YZ, Chen PP, Wang Y, et al. Connective tissue growth factor is overexpressed in esophageal squamous cell carcinoma and promotes tumorigenicity through beta-catenin-T-cell factor/Lef signaling. J Biol Chem. 2007;282:36571–81.

    CAS  Article  PubMed  Google Scholar 

  21. Jiang J, Tian S, Yu C, Chen M, Sun C. TRIM37 promoted the growth and migration of the pancreatic cancer cells. Tumour Biol. 2015. doi:10.1007/s13277-015-4078-7.

    Google Scholar 

  22. Endo H, Watanabe T, Sugioka Y, Niioka M, Inagaki Y, Okazaki I. Activation of two distinct MAPK pathways governs constitutive expression of matrix metalloproteinase-1 in human pancreatic cancer cell lines. Int J Oncol. 2009;35:1237–45.

    CAS  PubMed  Google Scholar 

  23. Ma J, Sawai H, Ochi N, et al. PTEN regulates angiogenesis through PI3K/Akt/VEGF signaling pathway in human pancreatic cancer cells. Mol Cell Biochem. 2009;331:161–71.

    CAS  Article  PubMed  Google Scholar 

  24. Cui YM, Jiang D, Zhang SH, et al. FOXC2 promotes colorectal cancer proliferation through inhibition of FOXO3a and activation of MAPK and AKT signaling pathways. Cancer Lett. 2014;353:87–94.

    CAS  Article  PubMed  Google Scholar 

Download references

Author information

Affiliations

Authors

Corresponding author

Correspondence to Jixiang Chen.

Ethics declarations

Conflicts of interest

None

Additional information

Lei Cui and Shengchun Dang contributed equally to this work.

Rights and permissions

Reprints and Permissions

About this article

Verify currency and authenticity via CrossMark

Cite this article

Cui, L., Dang, S., Qu, J. et al. FOXC2 is up-regulated in pancreatic ductal adenocarcinoma and promotes the growth and migration of cancer cells. Tumor Biol. 37, 8579–8585 (2016). https://doi.org/10.1007/s13277-015-4607-4

Download citation

  • Received:

  • Accepted:

  • Published:

  • Issue Date:

  • DOI: https://doi.org/10.1007/s13277-015-4607-4

Keywords

  • PDAC
  • FOXC2
  • Beta-catenin/TCF signaling
  • Cell growth and migration