Skip to main content

Γ-Ionizing radiation-induced activation of the EGFR–p38/ERK–STAT3/CREB-1–EMT pathway promotes the migration/invasion of non-small cell lung cancer cells and is inhibited by podophyllotoxin acetate

Abstract

Here, we report a new intracellular signaling pathway involved in γ-ionizing radiation (IR)-induced migration/invasion and show that podophyllotoxin acetate (PA) inhibits the IR-induced invasion and migration of A549 cells (a non-small cell lung cancer (NSCLC) cell line). Our results revealed that IR increased the invasion/migration of A549 cells, and this effect was decreased by 10 nM PA treatment. PA also inhibited the expressions/activities of matrix metalloprotase (MMP) -2, MMP-9, and vimentin, suggesting that PA could block the IR-induced epithelial-mesenchymal transition (EMT). The IR-induced increases in invasion/migration were associated with the activation of EGFR-AKT, and PA inhibited this effect. P38 and p44/42 ERK were also involved in IR-induced invasion/migration, and combined treatments with PA plus inhibitors of each MAPK synergistically blocked this invasion/migration. In terms of transcription factors (TFs), IR-induced increases in cyclic AMP response element-binding protein-1 (CREB-1) and signal transducer and activator of transcription 3 (STAT3) increased invasion/migration and EMT. PA also inhibited these transcription factors and then blocked IR-induced invasion/migration. Collectively, these results indicate that IR induces cancer cell invasion/migration by activating the EGFR–p38/ERK–CREB-1/STAT3–EMT pathway and that PA blocks this pathway to inhibit IR-induced invasion/migration.

This is a preview of subscription content, access via your institution.

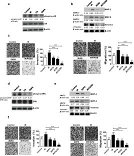
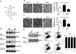
Fig. 1
Fig. 2
Fig. 3
Fig. 4
Fig. 5
Fig. 6
Fig. 7

References

  1. Siegel R, Ma J, Zou Z, Jemal A. Cancer statistics, 2014. CA Cancer J Clin. 2014;64:9–29.

    Article  PubMed  Google Scholar 

  2. Martini B. Lung cancer–epidemiology, prognosis and therapy. Med Monatsschr Pharm. 2006;29:217–21.

    PubMed  Google Scholar 

  3. Begg AC, Stewart FA, Vens C. Strategies to improve radiotherapy with targeted drugs. Nat Rev Cancer. 2011;11:239–53.

    CAS  Article  PubMed  Google Scholar 

  4. Park CM, Park MJ, Kwak HJ, Lee HC, Kim MS, Lee SH, et al. Ionizing radiation enhances matrix metalloproteinase-2 secretion and invasion of glioma cells through Src/epidermal growth factor receptor-mediated p38/Akt and phosphatidylinositol 3-kinase/Akt signaling pathways. Cancer Res. 2006;66:8511–9.

    CAS  Article  PubMed  Google Scholar 

  5. Cheng JC, Chou CH, Kuo ML, Hsieh CY. Radiation-enhanced hepatocellular carcinoma cell invasion with MMP-9 expression through PI3K/Akt/NF-kappaB signal transduction pathway. Oncogene. 2006;25:7009–18.

    CAS  Article  PubMed  Google Scholar 

  6. Ho JN, Kang GY, Lee SS, Kim J, Bae IH, Hwang SG, et al. Bcl-XL and STAT3 mediate malignant actions of gamma-irradiation in lung cancer cells. Cancer Sci. 2010;101:1417–23.

    CAS  Article  PubMed  Google Scholar 

  7. Ebos JM. Prodding the beast: assessing the impact of treatment-induced metastasis. Cancer Res. 2015;75:3417–35.

    Article  CAS  Google Scholar 

  8. Katz D, Ito E, Liu FF. On the path to seeking novel radio-sensitizers. Int J Radiat Oncol Biol Phys. 2009;73:988–96.

    Article  PubMed  Google Scholar 

  9. Choi JY, Cho HJ, Hwang SG, Kim WJ, Kim JI, Um HD, et al. Podophyllotoxin acetate enhances γ-ionizing radiation-induced apoptotic cell death by stimulating the ROS/p38/caspase pathway. Biomed Pharmacother. 2015;70:111–8.

    CAS  Article  PubMed  Google Scholar 

  10. Guerram M, Jiang Z-Z, Zhang L-Y. Podophyllotoxin, a medicinal agent of plant origin: past, present and future. Chin J Nat Med. 2012;10:161–9.

    CAS  Article  Google Scholar 

  11. Park JK, Jung HY, Park SH, Kang SY, Yi MR, Um HD, et al. Combination of PTEN and gamma-ionizing radiation enhances cell death and G(2)/M arrest through regulation of AKT activity and p21 induction in non-small-cell lung cancer cells. Int J Radiat Oncol Biol Phys. 2008;70:1552–60.

    CAS  Article  PubMed  Google Scholar 

  12. Park JK, Park SH, So K, Bae IH, Yoo YD, Um HD. ICAM-3 enhances the migratory and invasive potential of human non-small cell lung cancer cells by inducing MMP-2 and MMP-9 via Akt and CREB. Int J Oncol. 2010;36:181–92.

    CAS  PubMed  Google Scholar 

  13. Ahn KC, Choi JY, Kim JS, Hwang SG, Kim WJ, Park JK, et al. ICAM-3 endows anticancer drug resistance against microtubule-damaging agents via activation of the ICAM-3-AKT/ERK-CREB-2 pathway and blockage of apoptosis. Biochem Biophys Res Commun. 2013;441:507–13.

    CAS  Article  PubMed  Google Scholar 

  14. Choi JY, Hong WG, Cho JH, Kim EM, Kim J, Jung CH, et al. Podophyllotoxin acetate triggers anticancer effects against non-small cell lung cancer cells by promoting cell death via cell cycle arrest, ER stress and autophagy. Int J Oncol. 2015;47:1257–65.

    PubMed  PubMed Central  Google Scholar 

  15. Mayr BM, Montminy MR. Transcriptional regulation by the phosphorylation-dependent factor CREB. Nat Rev Mol Cell Biol. 2001;2:599–609.

    CAS  Article  PubMed  Google Scholar 

  16. Mayr BM, Canettieri G, Montminy MR. Distinct effects of cAMP and mitogenic signals on CREB-binding protein recruitment impart specificity to target gene activation via CREB. Proc Natl Acad Sci U S A. 2001;98:10936–41.

    CAS  Article  PubMed  PubMed Central  Google Scholar 

  17. Alexander S, Friedl P. Cancer invasion and resistance: interconnected processes of disease progression and therapy failure. Trends Mol Med. 2012;18:13–26.

    Article  PubMed  Google Scholar 

  18. Hanahan D, Weinberg RA. Hallmarks of cancer: the next generation. Cell. 2011;144:646–74.

    CAS  Article  PubMed  Google Scholar 

  19. Egeblad M, Nakasone ES, Werb Z. Tumors as organs: complex tissues that interface with the entire organism. Dev Cell. 2010;18:884–901.

    CAS  Article  PubMed  PubMed Central  Google Scholar 

  20. Quail DF, Joyce JA. Microenvironmental regulation of tumor progression and metastasis. Nat Med. 2013;19:1423–37.

    CAS  Article  PubMed  PubMed Central  Google Scholar 

  21. McMillin DW, Negri JM, Mitsiades CS. The role of tumour–stromal interactions in modifying drug response: challenges and opportunities. Nat Rev Drug Discov. 2013;12:217–28.

    CAS  Article  PubMed  Google Scholar 

  22. Correia AL, Bissell MJ. The tumor microenvironment is a dominant force in multidrug resistance. Drug Resist Updat. 2012;15:39–49.

    CAS  Article  PubMed  PubMed Central  Google Scholar 

  23. Thompson RF, Maity A. Radiotherapy and the tumor microenvironment: mutual influence and clinical implications. Adv Exp Med Biol. 2014;772:147–65.

    CAS  Article  PubMed  Google Scholar 

  24. Kuonen F, Secondini C, Rüegg C. Molecular pathways: emerging pathways mediating growth, invasion, and metastasis of tumors progressing in an irradiated microenvironment. Clin Cancer Res. 2012;18:5196–202.

    CAS  Article  PubMed  Google Scholar 

  25. Rüegg C, Monnier Y, Kuonen F, Imaizumi N. Radiation-induced modifications of the tumor microenvironment promote metastasis. Bull Cancer. 2011;98:47–57.

    PubMed  Google Scholar 

  26. von Essen CF. Radiation enhancement of metastasis: a review. Clin Exp Metastasis. 1991;9:77–104.

    Article  Google Scholar 

  27. Park JK, Jang SJ, Kang SW, Park S, Hwang SG, Kim WJ, et al. Establishment of animal model for the analysis of cancer cell metastasis during radiotherapy. Radiat Oncol. 2012;7:153.

    Article  PubMed  PubMed Central  Google Scholar 

  28. Schmidt-Ullrich RK, Mikkelsen RB, Dent P, Todd DG, Valerie K, Kavanagh BD, et al. Radiation-induced proliferation of the human A431 squamous carcinoma cells is dependent on EGFR tyrosine phosphorylation. Oncogene. 1997;15:1191–7.

    CAS  Article  PubMed  Google Scholar 

  29. Edwards E, Geng L, Tan J, Donnelly E, Hallahan DE. Phosphatidylinositol 3-Kinase/Akt signaling in the response of vascular endothelium to ionizing radiation. Cancer Res. 2002;62:4671–7.

    CAS  PubMed  Google Scholar 

  30. Munshi A, Ramesh R. Mitogen-activated protein kinases and their role in radiation response. Genes Cancer. 2013;4:401–8.

    Article  CAS  PubMed  PubMed Central  Google Scholar 

  31. Hynes NE, Lane HA. ERBB receptors and cancer: the complexity of targeted inhibitors. Nat Rev Cancer. 2005;5:341–54.

    CAS  Article  PubMed  Google Scholar 

  32. Mitsudomi T, Yatabe Y. Epidermal growth factor receptor in relation to tumor development: EGFR gene and cancer. FEBS J. 2010;277:301–8.

    CAS  Article  PubMed  Google Scholar 

  33. Pao W, Chmielecki J. Rational, biologically based treatment of EGFR-mutant non-small-cell lung cancer. Nat Rev Cancer. 2010;10:760–74.

    CAS  Article  PubMed  PubMed Central  Google Scholar 

  34. Normanno N, DeLuca A, Bianco C, Strizzi L, Mancino M, Maiello MR, et al. Epidermal growth factor receptor (EGFR) signaling in cancer. Gene. 2006;366:2–16.

    CAS  Article  PubMed  Google Scholar 

  35. Bode JG, Ehlting C, Häussinger D. The macrophage response towards LPS and its control through the p38(MAPK)-STAT3 axis. Cell Signal. 2012;24:1185–94.

    CAS  Article  PubMed  Google Scholar 

  36. Wierenga AT, Vogelzang I, Eggen BJ, Vellenga E. Erythropoietin-induced serine 727 phosphorylation of STAT3 in erythroid cells is mediated by a MEK-, ERK-, and MSK1-dependent pathway. Exp Hematol. 2003;31:398–405.

    CAS  Article  PubMed  Google Scholar 

  37. Amorino GP, Hamilton VM, Valerie K, Dent P, Lammering G, Schmidt-Ullrich RK. Epidermal growth factor receptor dependence of radiation-induced transcription factor activation in human breast carcinoma cells. Mol Biol Cell. 2002;13:2233–44.

    CAS  Article  PubMed  PubMed Central  Google Scholar 

  38. Matsumoto K, Yamamoto T, Kurachi H, Nishio Y, Takeda T, Homma H, et al. Human chorionic gonadotropin-alpha gene is transcriptionally activated by epidermal growth factor through cAMP response element in trophoblast cells. J Biol Chem. 1998;273:7800–6.

    CAS  Article  PubMed  Google Scholar 

  39. Swarthout JT, Tyson DR, Jefcoat Jr SC, Partridge NC. Induction of transcriptional activity of the cyclic adenosine monophosphate response element binding protein by parathyroid hormone and epidermal growth factor in osteoblastic cells. J Bone Miner Res. 2002;17:1401–7.

    CAS  Article  PubMed  Google Scholar 

Download references

Acknowledgments

This work was supported by a grant from the Nuclear Research & Development Program of the National Research Foundation of Korea (NRF), which is funded by the Korean government (MEST; 2012M2A2A7010422), and by the Basic Science Research Program of the NRF (NRF-2014R1A1A2054985).

Author information

Affiliations

Authors

Corresponding author

Correspondence to Jong Kuk Park.

Ethics declarations

Conflicts of interest

None

Electronic supplementary material

Below is the link to the electronic supplementary material.

Supplementary Fig. 1

Gelatin zymography assay to detect activity of MMPs. Cells were treated with various combinations of IR, PA, SB (10 μM SB203580), PD (10 μM PD98059) and Gefinitib (10 μM), and gelatin zymography was used to detect the activities of MMP-2 a and -9 b. Representative data from triplicate experiments are shown. (PPTX 116 kb)

Supplementary Fig. 2

Apoptotic cell death detection with PI uptake. IR increases invasion/migration by activating STAT3, and these effects are modulated by PA. Cells were treated with IR and C188-9 (10 μM), and apoptotic cell death was determined by PI-uptake assay. Representative data from triplicate experiments are shown. (PPTX 146 kb)

Supplementary Fig. 3

Apoptotic cell death detection with PI uptake. IR increases invasion/migration by activating CREB-1, and these effects are modulated by PA. Cells were subjected to IR and treated with an inhibitor of the CBP-CREB interaction (CREB inh; 10 μM), and apoptotic cell death was determined by PI-uptake assay. Representative data from repeated experiments performed in triplicate are shown. (PPTX 153 kb)

Rights and permissions

Reprints and Permissions

About this article

Verify currency and authenticity via CrossMark

Cite this article

Cho, J.H., Hong, W.G., Jung, YJ. et al. Γ-Ionizing radiation-induced activation of the EGFR–p38/ERK–STAT3/CREB-1–EMT pathway promotes the migration/invasion of non-small cell lung cancer cells and is inhibited by podophyllotoxin acetate. Tumor Biol. 37, 7315–7325 (2016). https://doi.org/10.1007/s13277-015-4548-y

Download citation

  • Received:

  • Accepted:

  • Published:

  • Issue Date:

  • DOI: https://doi.org/10.1007/s13277-015-4548-y

Keywords

  • Radiation
  • Podophyllotoxin acetate
  • Invasion
  • Migration
  • NSCLC