Skip to main content

miR-615-5p prevents proliferation and migration through negatively regulating serine hydromethyltransferase 2 (SHMT2) in hepatocellular carcinoma

Abstract

It has been reported that miR-615-5p was upregulated in hepatocellular carcinoma (HCC) preventing both growth and migration. However, the underlying mechanism by which miR-615-5p played a role in HCC remains unknown. Here, in our present study, to investigate the mechanism of miR-615-5p, bioinformatic prediction and luciferase reporter assay were employed to ascertain the downstream target of miR-615-5p finding that the serine hydromethyltransferase 2 (SHMT2) was the direct downstream target. Knockdown or overexpression of miR-615-5p can lead to increasing or decreasing expression of SHMT2 in HCC cells. Besides, knockdown or overexpression of SHMT2 can suppress or promote both proliferation and migration of HCC cells, indicating that miR-615-5p can directly and negatively regulate the SHMT2 in HCC cells. In addition, to understand the clinicopathological significance of SHMT2 expression in HCC, immunohistochemistry was performed. It was found that SHMT2 expression was significantly associated with poor prognosis and TNM stage. Together, our results for the first time showed that miR-615-5p prevents proliferation and migration through negatively regulating SHMT2 in HCC.

This is a preview of subscription content, access via your institution.

Fig. 1
Fig. 2
Fig. 3
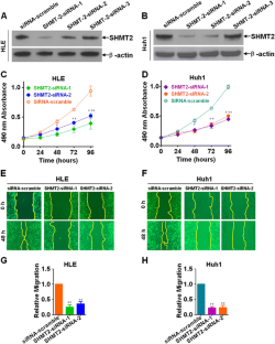
Fig. 4
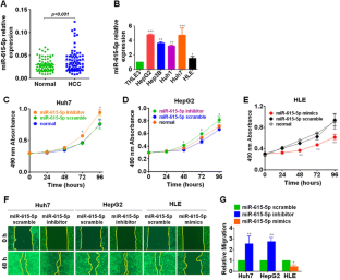
Fig. 5

References

  1. Galun D, Basaric D, Zuvela M, Bulajic P, Bogdanovic A, Bidzic N, et al. Hepatocellular carcinoma: from clinical practice to evidence-based treatment protocols. World J Hepatol. 2015;7(20):2274–91.

    Article  PubMed  PubMed Central  Google Scholar 

  2. Mazzola A, Costantino A, Petta S, Bartolotta TV, Raineri M, Sacco R, Brancatelli G, Camma C, Cabibbo G. Recurrence of hepatocellular carcinoma after liver transplantation: an update. Future Oncol. 2015.

  3. Palmer DH, Johnson PJ. Evaluating the role of treatment-related toxicities in the challenges facing targeted therapies for advanced hepatocellular carcinoma. Cancer Metastasis Rev. 2015;34(3):497–509.

    CAS  Article  PubMed  Google Scholar 

  4. Mao B, Wang G. MicroRNAs involved with hepatocellular carcinoma (review). Oncol Rep. 2015.

  5. Giordano S, Columbano A. MicroRNAs: new tools for diagnosis, prognosis, and therapy in hepatocellular carcinoma? Hepatology. 2013;57(2):840–7.

    CAS  Article  PubMed  Google Scholar 

  6. El Tayebi HM, Hosny KA, Esmat G, Breuhahn K, Abdelaziz AI. miR-615-5p is restrictedly expressed in cirrhotic and cancerous liver tissues and its overexpression alleviates the tumorigenic effects in hepatocellular carcinoma. FEBS Lett. 2012;586(19):3309–16.

    Article  PubMed  Google Scholar 

  7. Gao W, Gu Y, Li Z, Cai H, Peng Q, Tu M, et al. miR-615-5p is epigenetically inactivated and functions as a tumor suppressor in pancreatic ductal adenocarcinoma. Oncogene. 2015;34(13):1629–40.

    CAS  Article  PubMed  Google Scholar 

  8. Song LJ, Zhang WJ, Chang ZW, Pan YF, Zong H, Fan QX, et al. PU.1 is identified as a novel metastasis suppressor in hepatocellular carcinoma regulating the miR-615-5p/IGF2 axis. Asian Pac J Cancer Prev: APJCP. 2015;16(9):3667–71.

    Article  PubMed  Google Scholar 

  9. Betel D, Wilson M, Gabow A, Marks DS, Sander C. The microRNA.org resource: targets and expression. Nucleic Acids Res. 2008;36(Database issue):D149–153.

    CAS  PubMed  Google Scholar 

  10. Welten SM, Bastiaansen AJ, de Jong RC, de Vries MR, Peters EA, Boonstra MC, et al. Inhibition of 14q32 microRNAs miR-329, miR-487b, miR-494, and miR-495 increases neovascularization and blood flow recovery after ischemia. Circ Res. 2014;115(8):696–708.

    CAS  Article  PubMed  Google Scholar 

  11. Hulf T, Sibbritt T, Wiklund ED, Bert S, Strbenac D, Statham AL, et al. Discovery pipeline for epigenetically deregulated miRNAs in cancer: integration of primary miRNA transcription. BMC Genomics. 2011;12:54.

    CAS  Article  PubMed  PubMed Central  Google Scholar 

  12. Jiang Y, Zhang Y, Li F, Du X, Zhang J. CDX2 inhibits pancreatic adenocarcinoma cell proliferation via promoting tumor suppressor miR-615-5p. Tumour Biol: J Int Soc Oncodev Biol Med. 2015.

  13. Sun Y, Zhang T, Wang C, Jin X, Jia C, Yu S, et al. MiRNA-615-5p functions as a tumor suppressor in pancreatic ductal adenocarcinoma by targeting AKT2. PLoS One. 2015;10(4):e0119783.

    Article  PubMed  PubMed Central  Google Scholar 

  14. Hebbring SJ, Chai Y, Ji Y, Abo RP, Jenkins GD, Fridley B, et al. Serine hydroxymethyltransferase 1 and 2: gene sequence variation and functional genomic characterization. J Neurochem. 2012;120(6):881–90.

    CAS  PubMed  PubMed Central  Google Scholar 

  15. di Salvo ML, Contestabile R, Paiardini A, Maras B. Glycine consumption and mitochondrial serine hydroxymethyltransferase in cancer cells: the heme connection. Med Hypotheses. 2013;80(5):633–6.

    Article  PubMed  Google Scholar 

  16. Leivonen SK, Rokka A, Ostling P, Kohonen P, Corthals GL, Kallioniemi O, et al. Identification of miR-193b targets in breast cancer cells and systems biological analysis of their functional impact. Mol Cellular Proteomics. 2011;10(7):M110 005322.

    Article  Google Scholar 

  17. Antonov A, Agostini M, Morello M, Minieri M, Melino G, Amelio I. Bioinformatics analysis of the serine and glycine pathway in cancer cells. Oncotarget. 2014;5(22):11004–13.

    Article  PubMed  PubMed Central  Google Scholar 

  18. Lee GY, Haverty PM, Li L, Kljavin NM, Bourgon R, Lee J, et al. Comparative oncogenomics identifies PSMB4 and SHMT2 as potential cancer driver genes. Cancer Res. 2014;74(11):3114–26.

    CAS  Article  PubMed  Google Scholar 

  19. Kim D, Fiske BP, Birsoy K, Freinkman E, Kami K, Possemato RL, et al. SHMT2 drives glioma cell survival in ischaemia but imposes a dependence on glycine clearance. Nature. 2015;520(7547):363–7.

    CAS  Article  PubMed  PubMed Central  Google Scholar 

  20. Ye J, Fan J, Venneti S, Wan YW, Pawel BR, Zhang J, et al. Serine catabolism regulates mitochondrial redox control during hypoxia. Cancer Dis. 2014;4(12):1406–17.

    CAS  Article  Google Scholar 

  21. Kaplan RM, Chambers DA, Glasgow RE. Big data and large sample size: a cautionary note on the potential for bias. Clin Trans Sci. 2014;7(4):342–6.

    Article  Google Scholar 

  22. Bridges AJ, Holler KA. How many is enough? Determining optimal sample sizes for normative studies in pediatric neuropsychology. Child Neuropsychol. 2007;13(6):528–38.

    Article  PubMed  Google Scholar 

  23. Baker M. Reproducibility crisis: blame it on the antibodies. Nature. 2015;521(7552):274–6.

    CAS  Article  PubMed  Google Scholar 

  24. Holmseth S, Zhou Y, Follin-Arbelet VV, Lehre KP, Bergles DE, Danbolt NC. Specificity controls for immunocytochemistry: the antigen preadsorption test can lead to inaccurate assessment of antibody specificity. J Histochem Cytochem. 2012;60(3):174–87.

    CAS  Article  PubMed  PubMed Central  Google Scholar 

  25. Jiang T, Wang H. Identification of cross-contamination in SH-SY5Y cell line. Hum Cell. 2014;27(4):176–8.

    Article  PubMed  Google Scholar 

  26. International Cell Line Authentication C. Cell line cross-contamination: WSU-CLL is a known derivative of REH and is unsuitable as a model for chronic lymphocytic leukaemia. Leuk Res. 2014;38(8):999–1001.

    Article  Google Scholar 

  27. Dirks WG, MacLeod RA, Nakamura Y, Kohara A, Reid Y, Milch H, et al. Cell line cross-contamination initiative: an interactive reference database of STR profiles covering common cancer cell lines. Int J Cancer. 2010;126(1):303–4.

    CAS  Article  PubMed  Google Scholar 

Download references

Acknowledgments

The present work was supported by the National Science Foundation of China (NFSC no. 81373990 and 81402523).

Author information

Affiliations

Authors

Corresponding author

Correspondence to Gui Liang.

Ethics declarations

Conflicts of interest

None

Additional information

Xiaoyu Wu and Liang Deng contributed equally to this work.

Electronic supplementary material

Below is the link to the electronic supplementary material.

ESM 1

(DOCX 2469 kb)

Rights and permissions

Reprints and Permissions

About this article

Verify currency and authenticity via CrossMark

Cite this article

Wu, X., Deng, L., Tang, D. et al. miR-615-5p prevents proliferation and migration through negatively regulating serine hydromethyltransferase 2 (SHMT2) in hepatocellular carcinoma. Tumor Biol. 37, 6813–6821 (2016). https://doi.org/10.1007/s13277-015-4506-8

Download citation

  • Received:

  • Accepted:

  • Published:

  • Issue Date:

  • DOI: https://doi.org/10.1007/s13277-015-4506-8

Keywords

  • Hepatocellular carcinoma (HCC)
  • miR-615-5p
  • SHMT2
  • Proliferation
  • Migration