Skip to main content

Regulation of CXCR4/AKT-signaling-induced cell invasion and tumor metastasis by RhoA, Rac-1, and Cdc42 in human esophageal cancer

Abstract

CXC chemokines and their cognate receptors have been implicated wildly in cancer pathogenesis. In the present study, we report a critical cause relationship between CXCR4 expression and tumorigenesis in the setting of human esophageal squamous cell carcinoma (ESCC). In ESCC cells, CXCR4 expression was significantly higher than in human esophageal epithelial cells (HEEC). Reduction of CXCR4 in ESCC cells reduced cell proliferation and invasion in vitro and tumor growth in vivo. Among the potential downstream targets of CXCR4-CXCL12 are RhoA, Rac-1, and Cdc42, which are likely to contribute to the invasiveness of ESCC cells. Finally, we found that CXCR4-CXCL12/AKT axis regulates RhoA, Rac-1, and Cdc42 to modulate cell invasion and tumor metastasis. Together, these results demonstrate a role for CXCR4 in ESCC metastasis and progression and suggest potential targets for therapeutic intervention.

This is a preview of subscription content, access via your institution.

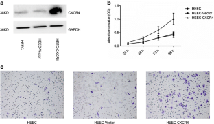
Fig. 1
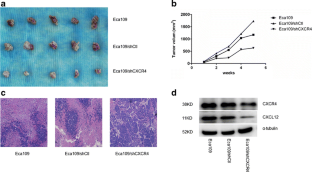
Fig. 2
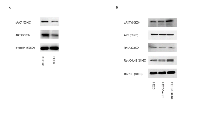
Fig. 3
Fig. 4
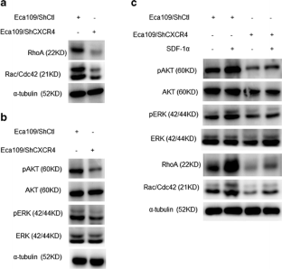
Fig. 5
Fig. 6

References

  1. Chen G, Wang Z, Liu XY, Liu FY. Recurrence pattern of squamous cell carcinoma in the middle thoracic esophagus after modified Ivor-Lewis esophagectomy. World J Surg. 2007;31(5):1107–14.

    Article  PubMed  Google Scholar 

  2. Dresner SM, Griffin SM. Pattern of recurrence following radical oesophagectomy with two-field lymphadenectomy. Br J Surg. 2000;87(10):1426–33.

    CAS  Article  PubMed  Google Scholar 

  3. Chen WQ, Zheng RS, Zhang SW, Zeng HM, Zou XN. The incidences and mortalities of major cancers in China, 2010. Chin J Cancer. 2014;33(8):402–5.

    PubMed  PubMed Central  Google Scholar 

  4. Brown LM, Devesa SS. Epidemiologic trends in esophageal and gastric cancer in the United States. Surg Oncol Clin N Am. 2002;11(2):235–56.

    Article  PubMed  Google Scholar 

  5. Lu CL, Ji Y, Ge D, Guo J, Ding JY. The expression of CXCR4 and its relationship with matrix metalloproteinase-9/vascular endothelial growth factor in esophageal squamous cell cancer. Dis Esophagus. 2011;24(4):283–90.

    CAS  Article  PubMed  Google Scholar 

  6. Lu CL, Guo J, Gu J, Ge D, Hou YY, Lin ZW, et al. CXCR4 heterogeneous expression in esophageal squamous cell cancer and stronger metastatic potential with CXCR4-positive cancer cells. Dis Esophagus. 2014;27(3):294–302.

    Article  PubMed  Google Scholar 

  7. Wu J, Wu X, Liang W, Chen C, Zheng L, An H. Clinicopathological and prognostic significance of chemokine receptor CXCR4 overexpression in patients with esophageal cancer: a meta-analysis. Tumour Biol. 2014;35(4):3709–15.

    CAS  Article  PubMed  Google Scholar 

  8. Gockel I, Schimanski CC, Heinrich C, Wehler T, Frerichs K, Drescher D, et al. Expression of chemokine receptor CXCR4 in esophageal squamous cell and adenocarcinoma. BMC Cancer. 2006;6:290.

    Article  PubMed  PubMed Central  Google Scholar 

  9. Faried A, Faried LS, Usman N, Kato H, Kuwano H. Clinical and prognostic significance of RhoA and RhoC gene expression in esophageal squamous cell carcinoma. Ann Surg Oncol. 2007;14(12):3593–601.

    Article  PubMed  Google Scholar 

  10. Yang Q, Luo GY, Li Y, Shan HB, Wang HY, Xu GL. Expression of Rac-1 related to tumor depth, lymph node metastasis and patient prognosis in esophageal squamous cell carcinoma. Med Oncol. 2013;30(4):689.

    Article  PubMed  Google Scholar 

  11. Zhao ZH, Tian Y, Yang JP, Zhou J, Chen KS. RhoC, vascular endothelial growth factor and microvascular density in esophageal squamous cell carcinoma. World J Gastroenterol. 2015;21(3):905–12.

    CAS  Article  PubMed  PubMed Central  Google Scholar 

  12. Lv B, Yang X, Lv S, Wang L, Fan K, Shi R et al. CXCR4 Signaling induced epithelial-mesenchymal transition by PI3K/AKT and ERK pathways in glioblastoma. Mol Neurobiol. 2014.

  13. Yang P, Wang G, Huo H, Li Q, Zhao Y, Liu Y. SDF-1/CXCR4 signaling up-regulates survivin to regulate human sacral chondrosarcoma cell cycle and epithelial-mesenchymal transition via ERK and PI3K/AKT pathway. Med Oncol. 2015;32(1):377.

    Article  PubMed  Google Scholar 

  14. Ponomaryov T, Peled A, Petit I, Taichman RS, Habler L, Sandbank J, et al. Induction of the chemokine stromal-derived factor-1 following DNA damage improves human stem cell function. J Clin Invest. 2000;106(11):1331–9.

    CAS  Article  PubMed  PubMed Central  Google Scholar 

  15. Wang J, Wang J, Dai J, Jung Y, Wei CL, Wang Y, et al. A glycolytic mechanism regulating an angiogenic switch in prostate cancer. Cancer Res. 2007;67(1):149–59.

    CAS  Article  PubMed  Google Scholar 

  16. Kato M, Kitayama J, Kazama S, Nagawa H. Expression pattern of CXC chemokine receptor-4 is correlated with lymph node metastasis in human invasive ductal carcinoma. Breast Cancer Res. 2003;5(5):R144–50.

    CAS  Article  PubMed  PubMed Central  Google Scholar 

  17. Wang J, Cai J, Han F, Yang C, Tong Q, Cao T, et al. Silencing of CXCR4 blocks progression of ovarian cancer and depresses canonical Wnt signaling pathway. Int J Gynecol Cancer. 2011;21(6):981–7.

    CAS  Article  PubMed  Google Scholar 

  18. Scala S, Ottaiano A, Ascierto PA, Cavalli M, Simeone E, Giuliano P, et al. Expression of CXCR4 predicts poor prognosis in patients with malignant melanoma. Clin Cancer Res Off J Am Assoc Cancer Res. 2005;11(5):1835–41.

    CAS  Article  Google Scholar 

  19. Spano JP, Andre F, Morat L, Sabatier L, Besse B, Combadiere C, et al. Chemokine receptor CXCR4 and early-stage non-small cell lung cancer: pattern of expression and correlation with outcome. Ann Oncol. 2004;15(4):613–7.

    Article  PubMed  Google Scholar 

  20. Itoh K, Yoshioka K, Akedo H, Uehata M, Ishizaki T, Narumiya S. An essential part for Rho-associated kinase in the transcellular invasion of tumor cells. Nat Med. 1999;5(2):221–5.

    CAS  Article  PubMed  Google Scholar 

  21. Clark EA, Golub TR, Lander ES, Hynes RO. Genomic analysis of metastasis reveals an essential role for RhoC. Nature. 2000;406(6795):532–5.

    CAS  Article  PubMed  Google Scholar 

  22. Ridley AJ. Rho GTPases and cell migration. J Cell Sci. 2001;114(Pt 15):2713–22.

    CAS  PubMed  Google Scholar 

  23. Etienne-Manneville S, Hall A. Rho GTPases in cell biology. Nature. 2002;420(6916):629–35.

    CAS  Article  PubMed  Google Scholar 

  24. Sahai E, Marshall CJ. RHO-GTPases and cancer. Nat Rev Cancer. 2002;2(2):133–42.

    Article  PubMed  Google Scholar 

  25. Lin ML, Lu YC, Chen HY, Lee CC, Chung JG, Chen SS. Suppressing the formation of lipid raft-associated Rac1/PI3K/Akt signaling complexes by curcumin inhibits SDF-1alpha-induced invasion of human esophageal carcinoma cells. Mol Carcinog. 2014;53(5):360–79.

    CAS  Article  PubMed  Google Scholar 

  26. Rubin JB, Kung AL, Klein RS, Chan JA, Sun Y, Schmidt K, et al. A small-molecule antagonist of CXCR4 inhibits intracranial growth of primary brain tumors. Proc Natl Acad Sci U S A. 2003;100(23):13513–8.

    CAS  Article  PubMed  PubMed Central  Google Scholar 

  27. Zou W, Machelon V, Coulomb-L'Hermin A, Borvak J, Nome F, Isaeva T, et al. Stromal-derived factor-1 in human tumors recruits and alters the function of plasmacytoid precursor dendritic cells. Nat Med. 2001;7(12):1339–46.

    CAS  Article  PubMed  Google Scholar 

Download references

Author information

Affiliations

Authors

Corresponding authors

Correspondence to Chunlai Lu or Di Ge.

Ethics declarations

Conflicts of interest

None

Grant support

The study was supported by Natural Science Foundation of Ningbo, Zhejiang province, China (No. 2014A610218), National Natural Science Foundation of China (No. 81302099), and ZHU XUE Program of Fudan University.

Additional information

Jing Guo and Xiaofang Yu contributed equally to this work.

Electronic supplementary material

Below is the link to the electronic supplementary material.

Supplementary Figure 1
figure 7

Western blotting analysis of phosphorylation AKT in Eca109 cell lines and HEEC cell lines (a). Western blotting analysis of phosphorylation AKT, RhoA, Rac-1, and Cdc42 in HEEC cells, HEEC-vector cells, and HEEC-CXCR4 cells (b). (GIF 24 kb)

Supplementary Figure 2
figure 8

Expression of CXCR4 in Eca109 with gene downregulation (a). Western blotting analysis of phosphorylation AKT, RhoA, Rac-1, and Cdc42 in Eca109/shCtl cells, Eca109/shCXCR4 cells, and Eca109/shCXCR4-AKT cells (b). The growth curves for Eca109/shCtl cells, Eca109/shCXCR4 cells, and Eca109/shCXCR4-AKT cells in vitro proliferation assays (c). Results of transwell assays showed the representative images of invasive Eca109/shCtl cells, Eca109/shCXCR4 cells, and Eca109/shCXCR4-AKT cells (d). (GIF 70 kb)

High resolution image (TIF 846 kb)

High resolution image (TIF 2227 kb)

Rights and permissions

Reprints and Permissions

About this article

Verify currency and authenticity via CrossMark

Cite this article

Guo, J., Yu, X., Gu, J. et al. Regulation of CXCR4/AKT-signaling-induced cell invasion and tumor metastasis by RhoA, Rac-1, and Cdc42 in human esophageal cancer. Tumor Biol. 37, 6371–6378 (2016). https://doi.org/10.1007/s13277-015-4504-x

Download citation

  • Received:

  • Accepted:

  • Published:

  • Issue Date:

  • DOI: https://doi.org/10.1007/s13277-015-4504-x

Keywords

  • CXCR4
  • Chemokines
  • Esophageal neoplasms
  • Neoplasm metastasis
  • PI3K/AKT