Skip to main content

Upregulation of PTEN suppresses invasion in Tca8113 tongue cancer cells through repression of epithelial–mesenchymal transition (EMT)

Abstract

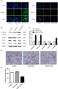
We previously discovered that the expression of the tumor suppressor phosphatase and tensin homolog (PTEN) was downregulated in the majority patients with tongue squamous cell carcinoma (TSCC). The aim of this study was to investigate the role of PTEN overexpression in the regulation of epithelial–mesenchymal transition (EMT) of the tongue squamous carcinoma cell line Tca8113 as well as explore the underlying mechanism. GV230 (containing the PTEN gene) and empty vectors were transfected into Tca8113 cells. After stable transfection, the messenger RNA (mRNA) and protein levels of PTEN were validated using quantitative real-time PCR (qPCR) and Western blot analysis. The growth and cell cycle were analyzed using Cell Counting Kit-8 (CCK-8) and flow cytometry, respectively. The invasion ability was measured with a transwell assay. The effects of PTEN overexpression on EMT and Hedgehog signaling were assessed by comparing Tca8113-PTEN cells with control and negative control cell groups. We found that PTEN expression was significantly upregulated after transfection. Meanwhile, upregulated PTEN inhibited the proliferation and invasion of Tca8113 cells. In addition, we observed changes in the EMT- and Hedgehog-associated proteins. These data demonstrated that PTEN upregulation could reduce invasion by inhibiting the process of EMT in Tca8113 cells, which might be related to the Hedgehog signaling pathway.

This is a preview of subscription content, access via your institution.

Fig. 1
Fig. 2
Fig. 3
Fig. 4

References

  1. Mao L, Hong WK, Papadimitrakopoulou VA. Focus on head and neck cancer. Cancer Cell. 2004;5:311–6.

    CAS  Article  PubMed  Google Scholar 

  2. Davis SJ, Divi V, Owen JH, Bradford CR, Carey TE, Papagerakis S, et al. Metastatic potential of cancer stem cells in head and neck squamous cell carcinoma. Arch Otolaryngol Head Neck Surg. 2010;136:1260–6.

    Article  PubMed  PubMed Central  Google Scholar 

  3. Song MS, Salmena L, Pandolfi PP. The functions and regulation of the PTEN tumour suppressor. Nat Rev Mol Cell Biol. 2012;13:283–96.

    CAS  PubMed  Google Scholar 

  4. Chu EC, Tarnawski AS. PTEN regulatory functions in tumor suppression and cell biology. Med Sci Monit. 2004;10:RA235–41.

    CAS  PubMed  Google Scholar 

  5. Colakoglu T, Yildirim S, Kayaselcuk F, Nursal TZ, Ezer A, Noyan T, et al. Clinicopathological significance of pten loss and the phosphoinositide 3-kinase/Akt pathway in sporadic colorectal neoplasms: Is PTEN loss predictor of local recurrence? Am J Surg. 2008;195:719–25.

    CAS  Article  PubMed  Google Scholar 

  6. Rychahou PG, Kang J, Gulhati P, Doan HQ, Chen LA, Xiao SY, et al. Akt2 overexpression plays a critical role in the establishment of colorectal cancer metastasis. Proc Natl Acad Sci U S A. 2008;105:20315–20.

    CAS  Article  PubMed  PubMed Central  Google Scholar 

  7. Yao SXLSCYPRX. Expression of tumor suppressor gene PTEN, PIP3 and cyclin D1 in oral squamous cell carcinoma and their correlation. Chin J Stomatol. 2006;41:407–10.

    Google Scholar 

  8. Shen CYRHHJZLSXYGL. Expression and the correlation of PTEN and CXCR4 protein in oral squamous cell carcinoma and precancerous lesions. J Dent Prev Treat. 2015;23:61–5.

    Google Scholar 

  9. Thompson EW, Newgreen DF, Tarin D. Carcinoma invasion and metastasis: a role for epithelial-mesenchymal transition? Cancer Res. 2005;65:5991–5. discussion 5995.

    CAS  Article  PubMed  Google Scholar 

  10. Zhou BB, Zhang H, Damelin M, Geles KG, Grindley JC, Dirks PB. Tumour-initiating cells: challenges and opportunities for anticancer drug discovery. Nat Rev Drug Discov. 2009;8:806–23.

    CAS  Article  PubMed  Google Scholar 

  11. Huber MA, Kraut N, Beug H. Molecular requirements for epithelial-mesenchymal transition during tumor progression. Curr Opin Cell Biol. 2005;17:548–58.

    CAS  Article  PubMed  Google Scholar 

  12. Garg M. Epithelial-mesenchymal transition—activating transcription factors—multifunctional regulators in cancer. World J Stem Cells. 2013;5:188–95.

    Article  PubMed  PubMed Central  Google Scholar 

  13. Zeisberg M, Neilson EG. Biomarkers for epithelial-mesenchymal transitions. J Clin Invest. 2009;119:1429–37.

    CAS  Article  PubMed  PubMed Central  Google Scholar 

  14. Kokkinos MI, Wafai R, Wong MK, Newgreen DF, Thompson EW, Waltham M. Vimentin and epithelial-mesenchymal transition in human breast cancer—observations in vitro and in vivo. Cells Tissues Organs. 2007;185:191–203.

    CAS  Article  PubMed  Google Scholar 

  15. Hazelbag S, Kenter GG, Gorter A, Fleuren GJ. Prognostic relevance of TGF-beta1 and PAI-1 in cervical cancer. Int J Cancer. 2004;112:1020–8.

    CAS  Article  PubMed  Google Scholar 

  16. Lastowska M, Al-Afghani H, Al-Balool HH, Sheth H, Mercer E, Coxhead JM, et al. Identification of a neuronal transcription factor network involved in medulloblastoma development. Acta Neuropathol Commun. 2013;1:35.

    Article  PubMed  PubMed Central  Google Scholar 

  17. Haque I, De A, Majumder M, Mehta S, McGregor D, Banerjee SK, et al. The matricellular protein CCN1/Cyr61 is a critical regulator of sonic hedgehog in pancreatic carcinogenesis. J Biol Chem. 2012;287:38569–79.

    CAS  Article  PubMed  PubMed Central  Google Scholar 

  18. Lu JT, Zhao WD, He W, Wei W. Hedgehog signaling pathway mediates invasion and metastasis of hepatocellular carcinoma via ERK pathway. Acta Pharmacol Sin. 2012;33:691–700.

    CAS  Article  PubMed  PubMed Central  Google Scholar 

  19. Flemban A, Qualtrough D. The potential role of hedgehog signaling in the luminal/basal phenotype of breast epithelia and in breast cancer invasion and metastasis. Cancers. 2015;7:1863–84.

    Article  PubMed  PubMed Central  Google Scholar 

  20. Thiery JP, Lim CT. Tumor dissemination: an EMT affair. Cancer Cell. 2013;23:272–3.

    CAS  Article  PubMed  Google Scholar 

  21. Li X, Lin G, Wu B, Zhou X, Zhou K. Overexpression of PTEN induces cell growth arrest and apoptosis in human breast cancer ZR-75-1 cells. Acta Biochim Biophys Sin. 2007;39:745–50.

    CAS  Article  PubMed  Google Scholar 

  22. Yang L, Kuang LG, Zheng HC, Li JY, Wu DY, Zhang SM, et al. PTEN encoding product: a marker for tumorigenesis and progression of gastric carcinoma. World J Gastroenterol. 2003;9:35–9.

    Article  PubMed  PubMed Central  Google Scholar 

  23. Mulholland DJ, Kobayashi N, Ruscetti M, Zhi A, Tran LM, Huang J, et al. Pten loss and RAS/MAPK activation cooperate to promote EMT and metastasis initiated from prostate cancer stem/progenitor cells. Cancer Res. 2012;72:1878–89.

    CAS  Article  PubMed  PubMed Central  Google Scholar 

  24. Bao L, Yan Y, Xu C, Ji W, Shen S, Xu G, et al. MicroRNA-21 suppresses pten and hSulf-1 expression and promotes hepatocellular carcinoma progression through AKT/ERK pathways. Cancer Lett. 2013;337:226–36.

    CAS  Article  PubMed  Google Scholar 

  25. Tanaka N, Odajima T, Ogi K, Ikeda T, Satoh M. Expression of e-cadherin, alpha-catenin, and beta-catenin in the process of lymph node metastasis in oral squamous cell carcinoma. Br J Cancer. 2003;89:557–63.

    CAS  Article  PubMed  PubMed Central  Google Scholar 

  26. Thiery JP. Epithelial-mesenchymal transitions in tumour progression. Nat Rev Cancer. 2002;2:442–54.

    CAS  Article  PubMed  Google Scholar 

  27. Dahmane N, Lee J, Robins P, Heller P, Ruiz i Altaba A. Activation of the transcription factor Gli1 and the Sonic hedgehog signalling pathway in skin tumours. Nature. 1997;389:876–81.

    CAS  Article  PubMed  Google Scholar 

  28. Berman DM, Karhadkar SS, Maitra A, Montes De Oca R, Gerstenblith MR, Briggs K, et al. Widespread requirement for hedgehog ligand stimulation in growth of digestive tract tumours. Nature. 2003;425:846–51.

    CAS  Article  PubMed  Google Scholar 

  29. de Oliveira SD, Loyola AM, Cardoso SV, Chammas R, Liu FT, de Faria PR. Hedgehog signaling pathway mediates tongue tumorigenesis in wild-type mice but not in Gal3-deficient mice. Exp Mol Pathol. 2014;97:332–7.

    Article  Google Scholar 

  30. Metcalfe C, Alicke B, Crow A, Lamoureux M, Dijkgraaf GJ, Peale F, et al. PTEN loss mitigates the response of medulloblastoma to hedgehog pathway inhibition. Cancer Res. 2013;73:7034–42.

    CAS  Article  PubMed  Google Scholar 

  31. Filbin MG, Dabral SK, Pazyra-Murphy MF, Ramkissoon S, Kung AL, Pak E, et al. Coordinate activation of Shh and PI3K signaling in pten-deficient glioblastoma: new therapeutic opportunities. Nat Med. 2013;19:1518–23.

    Article  PubMed  Google Scholar 

  32. Inaguma S, Kasai K, Hashimoto M, Ikeda H. Gli1 modulates EMT in pancreatic cancer—letter. Cancer Res. 2012;72:3702–3. author reply 3704–3705.

    CAS  Article  PubMed  Google Scholar 

Download references

Acknowledgments

This work was supported by the Science and Technology Planning Project of Guangdong Province (2011B080701054) and the Fundamental Research Funds for the Central Universities (Innovation funds of Jinan University, 21615418).

Author information

Affiliations

Authors

Corresponding author

Correspondence to Cao Yin.

Ethics declarations

Conflicts of interest

None

Additional information

Siming Xie, Zhiyuan Lu and Yanzhu Lin contributed equally to this work.

Rights and permissions

Reprints and Permissions

About this article

Verify currency and authenticity via CrossMark

Cite this article

Xie, S., Lu, Z., Lin, Y. et al. Upregulation of PTEN suppresses invasion in Tca8113 tongue cancer cells through repression of epithelial–mesenchymal transition (EMT). Tumor Biol. 37, 6681–6689 (2016). https://doi.org/10.1007/s13277-015-4486-8

Download citation

  • Received:

  • Accepted:

  • Published:

  • Issue Date:

  • DOI: https://doi.org/10.1007/s13277-015-4486-8

Keywords

  • PTEN
  • EMT
  • Tongue squamous cell carcinoma
  • Invasion