Skip to main content

Elevated expression of TGIF is involved in lung carcinogenesis

Abstract

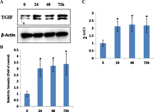
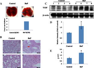
The purpose of this study was to explore the expression of TG-interacting factor (TGIF) in lung carcinogenesis. Malignant transformation of human bronchial epithelial (16HBE) cell was established by benzo(a)pyrene (BaP) treatment. Soft agar assay and tumor formation assay in nude mice were applied. Tumorigenesis experiment in vivo was done by BaP treatment. Western blotting, immunohistochemistry, and quantitative polymerase chain reaction were used to detect TGIF expression. We observed a higher level of TGIF messenger RNA (mRNA) in lung cancer tissues than that in paracancerous tissues. We observed significantly higher levels of TGIF mRNA and protein in A549 and H1299 cell lines than that in 16HBE cell. Increased expressions of TGIF protein and mRNA were observed in 16HBE cells induced by BaP treatment as compared to those in solvent control group. We observed significantly higher levels of TGIF mRNA and protein in 16HBE-BaP cells than that in 16HBE-control cells. We observed significantly higher levels of TGIF mRNA and protein in mice lung tissues treated with BaP than that in control group. Our results suggested that elevated expression of TGIF was involved in lung carcinogenesis.

This is a preview of subscription content, access via your institution.

Fig. 1
Fig. 2
Fig. 3
Fig. 4
Fig. 5
Fig. 6
Fig. 7

References

  1. Jemal A, Bray F, Center MM, Ferlay J, Ward E, Forman D. Global cancer statistics. CA Cancer J Clin. 2011;61:69–90.

    Article  PubMed  Google Scholar 

  2. Siegel R, Ma J, Zou Z, Jemal A. Cancer statistics, 2014. CA Cancer J Clin. 2014;64:9–29.

    Article  PubMed  Google Scholar 

  3. Luqman M, Javed MM, Daud S, Raheem N, Ahmad J, Khan AU. Risk factors for lung cancer in the Pakistani population. Asian Pac J Cancer Prev. 2014;15:3035–9.

    Article  PubMed  Google Scholar 

  4. Phukan RK, Saikia BJ, Borah PK, Zomawia E, Sekhon GS, Mahanta J. Role of household exposure, dietary habits and glutathione S-transferases M1, T1 polymorphisms in susceptibility to lung cancer among women in Mizoram India. Asian Pac J Cancer Prev. 2014;15:3253–60.

    Article  PubMed  Google Scholar 

  5. Zendehdel R, Tayefeh-Rahimian R, Kabir A. Chronic exposure to chlorophenol related compounds in the pesticide production workplace and lung cancer: a meta-analysis. Asian Pac J Cancer Prev. 2014;15:5149–53.

    Article  PubMed  Google Scholar 

  6. van Loon AJ, Kant IJ, Swaen GM, Goldbohm RA, Kremer AM, van den Brandt PA. Occupational exposure to carcinogens and risk of lung cancer: results from The Netherlands cohort study. Occup Environ Med. 1997;54:817–24.

    Article  PubMed  PubMed Central  Google Scholar 

  7. Risch A, Plass C. Lung cancer epigenetics and genetics. Int J Cancer. 2008;123:1–7.

    CAS  Article  PubMed  Google Scholar 

  8. Ridge CA, McErlean AM, Ginsberg MS. Epidemiology of lung cancer. Semin Intervent Radiol. 2013;30:93–8.

    Article  PubMed  PubMed Central  Google Scholar 

  9. Shames DS, Wistuba II. The evolving genomic classification of lung cancer. J Pathol. 2014;232:121–33.

    CAS  Article  PubMed  Google Scholar 

  10. Cooper WA, Lam DC, O’Toole SA, Minna JD. Molecular biology of lung cancer. J Thorac Dis. 2013;5 Suppl 5:S479–490.

    PubMed  PubMed Central  Google Scholar 

  11. D’Angelo SP, Pietanza MC. The molecular pathogenesis of small cell lung cancer. Cancer Biol Ther. 2010;10:1–10.

    Article  PubMed  Google Scholar 

  12. He B, Barg RN, You L, Xu Z, Reguart N, Mikami I, et al. Wnt signaling in stem cells and non-small-cell lung cancer. Clin Lung Cancer. 2005;7:54–60.

    CAS  Article  PubMed  Google Scholar 

  13. Wotton D, Lo RS, Lee S, Massague J. A Smad transcriptional corepressor. Cell. 1999;97:29–39.

    CAS  Article  PubMed  Google Scholar 

  14. Bartholin L, Powers SE, Melhuish TA, Lasse S, Weinstein M, Wotton D. TGIF inhibits retinoid signaling. Mol Cell Biol. 2006;26:990–1001.

    CAS  Article  PubMed  PubMed Central  Google Scholar 

  15. Yeh BW, Wu WJ, Li WM, Li CC, Huang CN, Kang WY, et al. Overexpression of TG-interacting factor is associated with worse prognosis in upper urinary tract urothelial carcinoma. Am J Pathol. 2012;181:1044–55.

    CAS  Article  PubMed  Google Scholar 

  16. Borlak J, Meier T, Halter R, Spanel R, Spanel-Borowski K. Epidermal growth factor-induced hepatocellular carcinoma: gene expression profiles in precursor lesions, early stage and solitary tumours. Oncogene. 2005;24:1809–19.

    CAS  Article  PubMed  Google Scholar 

  17. Castro M, Grau L, Puerta P, Gimenez L, Venditti J, Quadrelli S, et al. Multiplexed methylation profiles of tumor suppressor genes and clinical outcome in lung cancer. J Transl Med. 2010;8:86.

    Article  PubMed  PubMed Central  Google Scholar 

  18. Pang Y, Li W, Ma R, Ji W, Wang Q, Li D, et al. Development of human cell models for assessing the carcinogenic potential of chemicals. Toxicol Appl Pharmacol. 2008;232:478–86.

    CAS  Article  PubMed  Google Scholar 

  19. Wang Y, Cheng J, Li D, Duan H, Yang H, Bin P, et al. Modulation of DNA repair capacity by ataxia telangiectasia mutated gene polymorphisms among polycyclic aromatic hydrocarbons-exposed workers. Toxicol Sci. 2011;124:99–108.

    CAS  Article  PubMed  Google Scholar 

  20. Zhao P, Fu J, Yao B, Song Y, Mi L, Li Z, et al. In vitro malignant transformation of human bronchial epithelial cells induced by benzo(a)pyrene. Toxicol In Vitro. 2012;26:362–8.

    CAS  Article  PubMed  Google Scholar 

  21. Zhao Y, Liu H, Li Y, Wu J, Greenlee AR, Yang C, et al. The role of miR-506 in transformed 16HBE cells induced by anti-benzo[a]pyrene-trans-7,8-dihydrodiol-9,10-epoxide. Toxicol Lett. 2011;205:320–6.

    CAS  Article  PubMed  Google Scholar 

  22. Chen Z, Zhang Y, Yang J, Jin M, Wang XW, Shen ZQ, et al. Estrogen promotes benzo[a]pyrene-induced lung carcinogenesis through oxidative stress damage and cytochrome c-mediated caspase-3 activation pathways in female mice. Cancer Lett. 2011;308:14–22.

    CAS  Article  PubMed  Google Scholar 

  23. Bertolino E, Reimund B, Wildt-Perinic D, Clerc RG. A novel homeobox protein which recognizes a TGT core and functionally interferes with a retinoid-responsive motif. J Biol Chem. 1995;270:31178–88.

    CAS  Article  PubMed  Google Scholar 

  24. Pessah M, Prunier C, Marais J, Ferrand N, Mazars A, Lallemand F. c-Jun interacts with the corepressor TG-interacting factor (TGIF) to suppress Smad2 transcriptional activity. Proc Natl Acad Sci U S A. 2001;98:6198–203.

    CAS  Article  PubMed  PubMed Central  Google Scholar 

  25. Wotton D, Lo RS, Swaby LA, Massague J. Multiple modes of repression by the Smad transcriptional corepressor TGIF. J Biol Chem. 1999;274:37105–10.

    CAS  Article  PubMed  Google Scholar 

  26. Seo SR, Lallemand F, Ferrand N, Pessah M, L’Hoste S, Camonis J, et al. The novel E3 ubiquitin ligase Tiul1 associates with TGIF to target Smad2 for degradation. EMBO J. 2004;23:3780–92.

    CAS  Article  PubMed  PubMed Central  Google Scholar 

  27. Seo SR, Ferrand N, Faresse N, Prunier C, Abecassis L, Pessah M, et al. Nuclear retention of the tumor suppressor cPML by the homeodomain protein TGIF restricts TGF-beta signaling. Mol Cell. 2006;23:547–59.

    CAS  Article  PubMed  Google Scholar 

  28. Gripp KW, Wotton D, Edwards MC, Roessler E, Ades L, Meinecke P, et al. Mutations in TGIF cause holoprosencephaly and link NODAL signalling to human neural axis determination. Nat Genet. 2000;25:205–8.

    CAS  Article  PubMed  Google Scholar 

  29. Bartholin L, Melhuish TA, Powers SE, Goddard-Leon S, Treilleux I, Sutherland AE, et al. Maternal Tgif is required for vascularization of the embryonic placenta. Dev Biol. 2008;319:285–97.

    CAS  Article  PubMed  PubMed Central  Google Scholar 

  30. Horie T, Ono K, Kinoshita M, Nishi H, Nagao K, Kawamura T, et al. TG-interacting factor is required for the differentiation of preadipocytes. J Lipid Res. 2008;49:1224–34.

    CAS  Article  PubMed  Google Scholar 

  31. Nakakuki K, Imoto I, Pimkhaokham A, Fukuda Y, Shimada Y, Imamura M, et al. Novel targets for the 18p11.3 amplification frequently observed in esophageal squamous cell carcinomas. Carcinogenesis. 2002;23:19–24.

    CAS  Article  PubMed  Google Scholar 

  32. Liborio TN, Ferreira EN, Aquino Xavier FC, Carraro DM, Kowalski LP, Soares FA, et al. TGIF1 splicing variant 8 is overexpressed in oral squamous cell carcinoma and is related to pathologic and clinical behavior. Oral Surg Oral Med Oral Pathol Oral Radiol. 2013;116:614–25.

    Article  PubMed  Google Scholar 

  33. Hamid R, Patterson J, Brandt SJ. Genomic structure, alternative splicing and expression of TG-interacting factor, in human myeloid leukemia blasts and cell lines. Biochim Biophys Acta. 2008;1779:347–55.

    CAS  Article  PubMed  Google Scholar 

  34. Liu ZM, Tseng HY, Yeh BW, Wu WJ, Huang HS. TG-interacting factor mediates arsenic-induced malignant transformation of keratinocytes via c-Src/EGFR/AKT/FOXO3A and redox signalings. Arch Toxicol. 2014. doi:10.1007/s00204-014-1445-x.

    PubMed Central  Google Scholar 

  35. Zerlanko BJ, Bartholin L, Melhuish TA, Wotton D. Premature senescence and increased TGFbeta signaling in the absence of Tgif1. PLoS One. 2012;7:e35460.

    CAS  Article  PubMed  PubMed Central  Google Scholar 

  36. Liu ZM, Tseng JT, Hong DY, Huang HS. Suppression of TG-interacting factor sensitizes arsenic trioxide-induced apoptosis in human hepatocellular carcinoma cells. Biochem J. 2011;438:349–58.

    CAS  Article  PubMed  Google Scholar 

  37. Liu ZM, Tseng HY, Cheng YL, Yeh BW, Wu WJ, Huang HS. TG-interacting factor transcriptionally induced by AKT/FOXO3A is a negative regulator that antagonizes arsenic trioxide-induced cancer cell apoptosis. Toxicol Appl Pharmacol. 2015. doi:10.1016/j.taap.2015.03.007.

    Google Scholar 

Download references

Acknowledgments

This work was supported by the National Natural Science Foundation of China (U1404815).

Conflicts of interest

None

Author information

Affiliations

Authors

Corresponding author

Correspondence to Yadong Wang.

Rights and permissions

Reprints and Permissions

About this article

Verify currency and authenticity via CrossMark

Cite this article

Wang, Y., Wang, H., Gao, H. et al. Elevated expression of TGIF is involved in lung carcinogenesis. Tumor Biol. 36, 9223–9231 (2015). https://doi.org/10.1007/s13277-015-3615-8

Download citation

  • Received:

  • Accepted:

  • Published:

  • Issue Date:

  • DOI: https://doi.org/10.1007/s13277-015-3615-8

Keywords

  • TGIF
  • Lung carcinogenesis
  • Benzo(a)pyrene
  • Lung cancer