Skip to main content

Downregulation of glypican-3 expression increases migration, invasion, and tumorigenicity of human ovarian cancer cells

Abstract

Glypican-3 (GPC3) is a membrane of heparan sulfate proteoglycan family involved in cell proliferation, adhesion, migration, invasion, and differentiation during the development of the majority of mesodermal tissues and organs. GPC3 is explored as a potential biomarker for hepatocellular carcinoma screening. However, as a tumor-associated antigen, its role in ovarian cancer remains elusive. In this report, the expression levels of GPC3 in the various ovarian cancer cells were determined with quantitative reverse transcription–polymerase chain reaction (qRT-PCR), and GPC3 expression in ovarian cancer UCI 101 and A2780 cells was knocked down by siRNA transfection, and the effects of GPC3 knockdown on in vitro cell proliferation, migration, and invasion were respectively analyzed by 3-[4, 5-dimethylthiazol-2-yl]-2, 5-diphenyltetrazolium bromide (MTT) assay and Transwell migration assay. Additionally, the effect of GPC3 knockdown on in vivo tumorigenesis were investigated in athymic nude mice. The results indicated that GPC3 knockdown significantly promoted cell proliferation and increased cell migration and invasion by upregulation of matrix metalloproteinase (MMP)-2 and MMP-9 expression and downregulation of tissue inhibitor of metalloproteinase-1 expression. Additionally, GPC3 knockdown also increased in vivo tumorigenicity of UCI 101 and A2780 cells and final tumor weights and volumes after subcutaneous cell injection in the nude mice. The results of immunohistochemical staining and Western blotting both demonstrated a lower expression of GPC3 antigen in the tumors of GPC3 knockdown groups than that of negative control groups. Moreover, transforming growth factor-β2 protein expression in the tumors of GPC3 knockdown groups was significantly increased, which at least contributed to tumor growth in the nude mice. Taken together, these findings suggest that GPC3 knockdown promotes the progression of human ovarian cancer cells by increasing their migration, invasion, and tumorigenicity, and suggest that GPC3 is a potential therapeutic target for ovarian cancer patients.

This is a preview of subscription content, access via your institution.

Fig. 1
Fig. 2
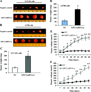
Fig. 3
Fig. 4
Fig. 5
Fig. 6
Fig. 7

References

  1. Jiao JW, Wen F. Tanshinone IIA acts via p38 MAPK to induce apoptosis is the down-regulation of ERCC1 and lung-resistance protein in cisplatin-resistant ovarian cancer cells. Oncol Rep. 2011;25:781–8.

    CAS  PubMed  Google Scholar 

  2. Yu J, Ma Y, Drisko J, Chen Q. Antitumor activities of Rauwolfia vomitoria extract and potentiation of carboplatin effects against ovarian cancer. Curr Ther Res Clin Exp. 2013;75:8–14.

    CAS  Article  PubMed  PubMed Central  Google Scholar 

  3. Zou S, Cao N, Cheng D, Zheng R, Wang J, Zhu K, et al. Enhanced apoptosis of ovarian cancer cells via nanocarrier-mediated codelivery of siRNA and doxorubicin. Int J Nanomedicine. 2012;7:3823–35.

    CAS  PubMed  PubMed Central  Google Scholar 

  4. Chen H, Landen CN, Li Y, Alvarez RD, Tollefsbol TO. Epigallocatechin gallate and sulforaphane combination treatment induce apoptosis in paclitaxel-resistant ovarian cancer cells through hTERT and Bcl-2 down-regulation. Exp Cell Res. 2013;319:697–706.

    CAS  Article  PubMed  PubMed Central  Google Scholar 

  5. Filmus J, Selleck SB. Glypicans: proteoglycans with a surprise. J Clin Invest. 2001;108:497–501.

    CAS  Article  PubMed  PubMed Central  Google Scholar 

  6. Wang F, Jing X, Wang T, Li G, Li T, Zhang Q, et al. Differential diagnostic value of GPC3-CD34 combined staining in small liver nodules with diameter less than 3 cm. Am J Clin Pathol. 2012;137:937–45.

    Article  PubMed  Google Scholar 

  7. Lai JP, Sandhu DS, Yu C, Han T, Moser CD, Jackson KK, et al. Sulfatase 2 up-regulates glypican-3, promotes fibroblast growth factor signaling, and decreases survival in hepatocellular carcinoma. Hepatology. 2008;47:1211–22.

    CAS  Article  PubMed  PubMed Central  Google Scholar 

  8. Pan Z, Chen C, Long H, Lei C, Tang G, Li L, et al. Overexpression of GPC3 inhibits hepatocellular carcinoma cell proliferation and invasion through induction of apoptosis. Mol Med Rep. 2013;7:969–74.

    CAS  PubMed  Google Scholar 

  9. Gonzalez AD, Kaya M, Shi W, Song H, Testa JR, Penn LZ, et al. OCI-5/GPC3, a glypican encoded by a gene that is mutated in the Simpson–Golabi–Behmel overgrowth syndrome, induces apoptosis in a cell line-specific manner. J Cell Biol. 1998;141:1407–14.

    CAS  Article  PubMed  PubMed Central  Google Scholar 

  10. Kim H, Xu GL, Borczuk AC, Busch S, Filmus J, Capurro M, et al. The heparan sulfate proteoglycan GPC3 is a potential lung tumor suppressor. Am J Respir Cell Mol Biol. 2003;29:694–701.

    CAS  Article  PubMed  Google Scholar 

  11. Valsechi MC, Oliveira AB, Conceição AL, Stuqui B, Candido NM, Provazzi PJ, et al. GPC3 reduces cell proliferation in renal carcinoma cell lines. BMC Cancer. 2014;14:631. doi:10.1186/1471-2407-14-631.

    Article  PubMed  PubMed Central  Google Scholar 

  12. Boily G, Ouellet S, Langlois S, Larivière M, Drouin R, Sinnett D. In vivo footprinting analysis of the Glypican 3 (GPC3) promoter region in neuroblastoma cells. Biochim Biophys Acta. 2007;1769:182–93.

    CAS  Article  PubMed  Google Scholar 

  13. Miao HL, Lei CJ, Qiu ZD, Liu ZK, Li R, Bao ST, et al. MicroRNA-520c-3p inhibits hepatocellular carcinoma cell proliferation and invasion through induction of cellapoptosis by targeting glypican-3. Hepatol Res. 2014;44:338–48.

    CAS  Article  PubMed  Google Scholar 

  14. Qi XH, Wu D, Cui HX, Ma N, Su J, Wang YT, et al. Silencing of the glypican-3 gene affects the biological behavior of human hepatocellular carcinoma cells. Mol Med Rep. 2014;10:3177–84.

    CAS  PubMed  Google Scholar 

  15. Wu Y, Liu H, Weng HL, Zhang X, Li P, Fan CL, et al. Glypican-3 promotes epithelial–mesenchymal transition of hepatocellular carcinoma cells through ERK signaling pathway. Int J Oncol. 2015;46:1275–85.

    CAS  PubMed  Google Scholar 

  16. Stadlmann S, Gueth U, Baumhoer D, Moch H, Terracciano L, Singer G. Glypican-3 expression in primary and recurrent ovarian carcinomas. Int J Gynecol Pathol. 2007;26:341–4.

    Article  PubMed  Google Scholar 

  17. Zynger DL, Everton MJ, Dimov ND, Chou PM, Yang XJ. Expression of glypican 3 in ovarian and extragonadal germ cell tumors. Am J Clin Pathol. 2008;130:224–30.

    Article  PubMed  Google Scholar 

  18. Sakurai M, Shibata K, Umezu T, Kajiyama H, Yamamoto E, Ino K, et al. Growth-suppressing function of glypican-3 (GPC3) via insulin like growth factor II (IGF-II) signaling pathway inovarian clear cell carcinoma cells. Gynecol Oncol. 2010;119:332–6.

    CAS  Article  PubMed  Google Scholar 

  19. Zynger DL, McCallum JC, Luan C, Chou PM, Yang XJ. Glypican 3 has a higher sensitivity than alpha-fetoprotein for testicular and ovarian yolk sac tumour: immunohistochemical investigation with analysis of histological growth patterns. Histopathology. 2010;56:750–7.

    Article  PubMed  Google Scholar 

  20. Lin H, Huber R, Schlessinger D, Morin PJ. Frequent silencing of the GPC3 gene in ovarian cancer cell lines. Cancer Res. 1999;59:807–10.

    CAS  PubMed  Google Scholar 

  21. Ruan J, Liu F, Chen X, Zhao P, Su N, Xie G, et al. Inhibition of glypican-3 expression via RNA interference influences the growth and invasive ability of the MHCC97-H human hepatocellular carcinoma cell line. Int J Mol Med. 2011;28:497–503.

    CAS  PubMed  Google Scholar 

  22. Jiang P, Wu H, Da Y, Sang F, Wei J, Sun X, et al. RFRCDB-siRNA: improved design of siRNAs by random forest regression model coupled with database searching. Comput Meth Prog Biomed. 2007;87:230–8.

    Article  Google Scholar 

  23. Zhang P, Li J, Tang X, Zhang J, Liang J, Zeng G. Dracorhodin perchlorate induces apoptosis in primary fibroblasts from human skin hypertrophic scars via participation of caspase-3. Eur J Pharmacol. 2014;728:82–92.

    CAS  Article  PubMed  Google Scholar 

  24. Brevnova EE, Platoshyn O, Zhang S, Yuan JX. Overexpression of human KCNA5 increases IK V and enhances apoptosis. Am J Physiol Cell Physiol. 2004;287:C715–22.

    CAS  Article  PubMed  Google Scholar 

  25. Kang H, Jang SW, Ko J. Human leucine zipper protein sLZIP induces migration and invasion of cervical cancer cells via expression of matrix metalloproteinase-9. J Biol Chem. 2011;286:42072–81.

    CAS  Article  PubMed  PubMed Central  Google Scholar 

  26. Nagai S, Moreno O, Smith CA, Ivanchuk S, Romaqnuolo R, Golbourn B, et al. Role of the cofilin activity cycle in astrocytoma migration and invasion. Genes Cancer. 2011;2:859–69.

    CAS  Article  PubMed  PubMed Central  Google Scholar 

  27. Gaur S, Chen L, Ann V, Lin WC, Wang Y, Chang VH, et al. Dovitinib synergizes with oxaliplatin in suppressing cell proliferation and inducing apoptosis in colorectal cancer cells regardless of RAS-RAF mutation status. Mol Cancer. 2014; doi:1186/1476-4598-13-21.

  28. Passaniti A, Isaacs JT, Haney JA, Adler SW, Cujdik TJ, Long PV, et al. Stimulation of human prostatic carcinoma tumor growth in athymic mice and control of migration in culture by extracellular matrix. Int J Cancer. 1992;51:318–24.

    CAS  Article  PubMed  Google Scholar 

  29. Zhang L, Liu H, Sun L, Li N, Ding H, Zheng J. Glypican-3 as a potential differential diagnosis marker for hepatocellular carcinoma: a tissue microarray-based study. Acta Histochem. 2012;114:547–52.

    CAS  Article  PubMed  Google Scholar 

  30. Zheng H, Takahashi H, Murai Y, Cui Z, Nomoto K, Niwa H, et al. Expression of MMP-2, MMP-9 and VEGF are closely linked to growth, invasion, metastasis and angiogenesis of gastric carcinoma. Anticancer Res. 2006;26:3579–83.

    CAS  PubMed  Google Scholar 

  31. Xiang YY, Ladeda V, Filmus J. Glypican-3 expression is silenced in human breast cancer. Oncogene. 2001;20:7408–12.

    CAS  Article  PubMed  Google Scholar 

  32. Takai H, Kato A, Kinoshita Y, Ishiguro T, Takai Y, Ohtani Y, et al. Histopathological analyses of the antitumor activity of anti-glypican-3 antibody (GC33) in human liver cancer xenograft models: the contribution of macrophages. Cancer Biol Ther. 2009;8:930–8.

    CAS  Article  PubMed  Google Scholar 

  33. Lai WC, Zhou M, Shankavaram U, Peng G, Wahl LM. Differential regulation of lipopolysaccharide-induced monocyte matrix metalloproteinase (MMP)-1 and MMP-9 by p38 and extracellular signal-regulated kinase 1/2 mitogen-activated protein kinases. J Immunol. 2003;170:6244–9.

    CAS  Article  PubMed  Google Scholar 

  34. Bernert B, Porsch H, Heldin P. Hyaluronan synthase 2 (HAS2) promotes breast cancer cell invasion by suppression of tissue metalloproteinase inhibitor 1 (TIMP-1). J Biol Chem. 2011;286:42349–59.

    CAS  Article  PubMed  PubMed Central  Google Scholar 

  35. Umezu T, Shibata K, Kajiyama H, Yamamoto E, Nawa A, Kikkawa F. Glypican-3 expression predicts poor clinical outcome of patients with early-stage clear cell carcinoma of the ovary. J Clin Pathol. 2010;63:962–6.

    CAS  Article  PubMed  Google Scholar 

  36. Esheba GE, Pate LL, Longacre TA. Oncofetal protein glypican-3 distinguishes yolk sac tumor from clear cell carcinoma of the ovary. Am J Surg Pathol. 2008;32:600–7.

    Article  PubMed  Google Scholar 

  37. Ishiguro T, Sugimoto M, Kinoshita Y, Miyazaki Y, Nakano K, Tsunoda H, et al. Anti-glypican 3 antibody as a potential antitumor agent for human liver cancer. Cancer Res. 2008;68:9832–8.

    CAS  Article  PubMed  Google Scholar 

  38. Inan S, Vatansever S, Celik-Ozenci C, Sanci M, Dicle N, Demir R. Immunolocalizations of VEGF, its receptors flt-1, KDR and TGF-beta’s in epithelial ovarian tumors. Histol Histopathol. 2006;21:1055–64.

    CAS  PubMed  Google Scholar 

  39. Do TV, Kubba LA, Du H, Sturgis CD, Woodruff TK. Transforming growth factor-beta1, transforming growth factor-beta2, and transforming growth factor-beta3 enhance ovarian cancer metastatic potential by inducing a Smad3-dependent epithelial-to-mesenchymal transition. Mol Cancer Res. 2008;6:695–705.

    CAS  Article  PubMed  PubMed Central  Google Scholar 

Download references

Acknowledgments

We thank Dr. Barak Foster for the critical reading and English-proof reading of the manuscript. This work was supported by the National Natural Science Foundation of China (No. 81301478).

Author information

Affiliations

Authors

Corresponding author

Correspondence to Guangrong Huang.

Additional information

Ying Liu and Dongping Zheng contributed equally to this work.

Rights and permissions

Reprints and Permissions

About this article

Verify currency and authenticity via CrossMark

Cite this article

Liu, Y., Zheng, D., Liu, M. et al. Downregulation of glypican-3 expression increases migration, invasion, and tumorigenicity of human ovarian cancer cells. Tumor Biol. 36, 7997–8006 (2015). https://doi.org/10.1007/s13277-015-3528-6

Download citation

  • Received:

  • Accepted:

  • Published:

  • Issue Date:

  • DOI: https://doi.org/10.1007/s13277-015-3528-6

Keywords

  • Glypican-3
  • Cell migration
  • Invasion
  • Tumorigenicity
  • siRNA
  • Ovarian cancer