Skip to main content

EMSY promoted the growth and migration of ovarian cancer cells

Abstract

Epithelial ovarian cancer is one of the most common and aggressive diseases among the female reproductive organ malignancies, and the molecular mechanism underlying this disease remains largely unknown. EMSY, a binding partner of BRCA2, has been reported to be amplified in ovarian cancer. However, the expression pattern and biological functions of EMSY in the progression of ovarian cancer are not fully understood. In this study, it was found that the expression of EMSY was significantly elevated in ovarian cancer samples compared to their adjacent normal tissues. Moreover, overexpression of EMSY promoted the growth and migration of ovarian cancer cells, while knocking down the expression of EMSY inhibited the growth, migration, and tumorigenesis of ovarian cancer cells in vitro and in vivo. Mechanistically, EMSY was found to interact with beta-catenin and activate beta-catenin/TCF signaling. Our study demonstrated that EMSY played an oncogenic role in the progression of ovarian cancer cells and EMSY might be a promising target for the treatment.

This is a preview of subscription content, access via your institution.

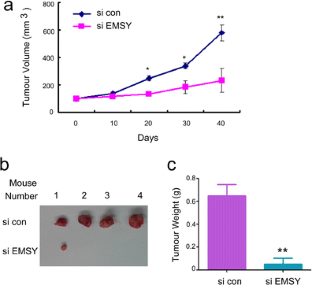
Fig. 1
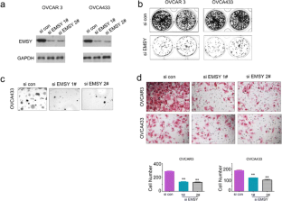
Fig. 2
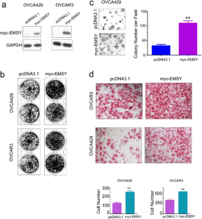
Fig. 3
Fig. 4
Fig. 5

References

  1. Siegel R, Ma J, Zou Z, Jemal A. Cancer statistics, 2014. CA Cancer J Clin. 2014;64(1):9–29.

    Article  PubMed  Google Scholar 

  2. Mutch DG, Prat J. 2014 FIGO staging for ovarian, fallopian tube and peritoneal cancer. Gynecol Oncol. 2014;133(3):401–4.

    Article  PubMed  Google Scholar 

  3. Hughes-Davies L, Huntsman D, Ruas M, et al. EMSY links the BRCA2 pathway to sporadic breast and ovarian cancer. Cell. 2003;115(5):523–35.

    CAS  Article  PubMed  Google Scholar 

  4. Haber DA. The BRCA2-EMSY connection: implications for breast and ovarian tumorigenesis. Cell. 2003;115(5):507–8.

    CAS  Article  PubMed  Google Scholar 

  5. Madjd Z, Akbari ME, Zarnani AH, Khayamzadeh M, Kalantari E, Mojtabavi N. Expression of EMSY, a novel BRCA2-link protein, is associated with lymph node metastasis and increased tumor size in breast carcinomas. Asian Pac J Cancer Prev. 2014;15(4):1783–9.

    Article  PubMed  Google Scholar 

  6. Ezell SA, Tsichlis PN. Akt1, EMSY, BRCA2 and type I IFN signaling: a novel arm of the IFN response. Transcription. 2012;3(6):305–9.

    Article  PubMed  PubMed Central  Google Scholar 

  7. Cousineau I, Belmaaza A. EMSY overexpression disrupts the BRCA2/RAD51 pathway in the DNA-damage response: implications for chromosomal instability/recombination syndromes as checkpoint diseases. Mol Genet Genomics. 2011;285(4):325–40.

    CAS  Article  PubMed  PubMed Central  Google Scholar 

  8. Brown LA, Irving J, Parker R, et al. Amplification of EMSY, a novel oncogene on 11q13, in high grade ovarian surface epithelial carcinomas. Gynecol Oncol. 2006;100(2):264–70.

    CAS  Article  PubMed  Google Scholar 

  9. Benusiglio PR, Lesueur F, Luccarini C. Common variation in EMSY and risk of breast and ovarian cancer: a case-control study using HapMap tagging SNPs. BMC Cancer. 2005;5:81.

    Article  PubMed  PubMed Central  Google Scholar 

  10. Hou J, Wang Z, Yang L, Guo X, Yang G. The function of EMSY in cancer development. Tumour Biol. 2014;35(6):5061–6.

    CAS  Article  PubMed  Google Scholar 

  11. Ezell SA, Polytarchou C, Hatziapostolou M, et al. The protein kinase Akt1 regulates the interferon response through phosphorylation of the transcriptional repressor EMSY. Proc Natl Acad Sci U S A. 2014;109(10):E613–21.

    Article  Google Scholar 

  12. Chalkley RJ, Thalhammer A, Schoepfer R, Burlingame AL. Identification of protein O-GlcNAcylation sites using electron transfer dissociation mass spectrometry on native peptides. Proc Natl Acad Sci U S A. 2009;106(22):8894–9.

    CAS  Article  PubMed  PubMed Central  Google Scholar 

  13. Moshkin YM, Kan TW, Goodfellow H, et al. Histone chaperones ASF1 and NAP1 differentially modulate removal of active histone marks by LID-RPD3 complexes during NOTCH silencing. Mol Cell. 2009;35(6):782–93.

    CAS  Article  PubMed  Google Scholar 

  14. Nurminen R, Wahlfors T, Tammela TL, Schleutker J. Identification of an aggressive prostate cancer predisposing variant at 11q13. Int J Cancer. 2011;129(3):599–606.

    CAS  Article  PubMed  Google Scholar 

  15. van Hattem WA, Carvalho R, Li A, Offerhaus GJ, Goggins M. Amplification of EMSY gene in a subset of sporadic pancreatic adenocarcinomas. Int J Clin Exp Pathol. 2008;1(4):343–51.

    PubMed  PubMed Central  Google Scholar 

  16. Altinisik J, Karateke A, Coksuer H, Ulutin T, Buyru N. Expression of EMSY gene in sporadic ovarian cancer. Mol Biol Rep. 2011;38(1):359–63.

    CAS  Article  PubMed  Google Scholar 

  17. Hidalgo M, Saez ME, Martinez-Tello FJ, et al. Absence of allelic imbalance involving EMSY, CAPN5, and PAK1 genes in papillary thyroid carcinoma. J Endocrinol Investig. 2008;31(7):618–23.

    CAS  Article  Google Scholar 

  18. Garapaty S, Xu CF, Trojer P, Mahajan MA, Neubert TA, Samuels HH. Identification and characterization of a novel nuclear protein complex involved in nuclear hormone receptor-mediated gene regulation. J Biol Chem. 2009;284(12):7542–52.

    CAS  Article  PubMed  PubMed Central  Google Scholar 

  19. Zhao H, Wei W, Sun Y, Gao J, Wang Q, Zheng J (2014) Interference with the expression of beta-catenin reverses cisplatin resistance in A2780/DDP cells and inhibits the progression of ovarian cancer in mouse model. DNA Cell Biol. (ahead of print)

  20. Condello S, Morgan CA, Nagdas S, et al. (2014) beta-Catenin-regulated ALDH1A1 is a target in ovarian cancer spheroids. Oncogene. (ahead of print).

  21. Arend RC, Londono-Joshi AI, Samant RS, et al. Inhibition of Wnt/beta-catenin pathway by niclosamide: a therapeutic target for ovarian cancer. Gynecol Oncol. 2014;134(1):112–20.

    CAS  Article  PubMed  Google Scholar 

  22. Wright K, Wilson P, Morland S, et al. beta-Catenin mutation and expression analysis in ovarian cancer: exon 3 mutations and nuclear translocation in 16% of endometrioid tumours. Int J Cancer. 1999;82(5):625–9.

    CAS  Article  PubMed  Google Scholar 

  23. Hosogi H, Nagayama S, Kanamoto N, et al. Biallelic APC inactivation was responsible for functional adrenocortical adenoma in familial adenomatous polyposis with novel germline mutation of the APC gene: report of a case. Jpn J Clin Oncol. 2009;39(12):837–46.

    Article  PubMed  Google Scholar 

  24. Gershoni-Baruch R, Patael Y, Dagan, et al. Association of the I1307K APC mutation with hereditary and sporadic breast/ovarian cancer: more questions than answers. Br J Cancer. 2000;83(2):153–5.

    CAS  Article  PubMed  PubMed Central  Google Scholar 

  25. Mostowska A, Pawlik P, Sajdak S, et al. An analysis of polymorphisms within the Wnt signaling pathway in relation to ovarian cancer risk in a Polish population. Mol Diagn Ther. 2013;18(1):85–91.

    Article  PubMed Central  Google Scholar 

  26. Bell DA. Origins and molecular pathology of ovarian cancer. Mod Pathol. 2005;18 Suppl 2:S19–32.

    CAS  Article  PubMed  Google Scholar 

Download references

Acknowledgments

This work was supported by the National Natural Science Foundation of China (81460445).

Conflicts of interest

None

Author information

Affiliations

Authors

Corresponding author

Correspondence to Shaosheng Wang.

Additional information

Xiaohong Zhao and Yan Zhou contributed equally to this work.

Rights and permissions

Reprints and Permissions

About this article

Verify currency and authenticity via CrossMark

Cite this article

Zhao, X., Zhou, Y., Nie, M. et al. EMSY promoted the growth and migration of ovarian cancer cells. Tumor Biol. 36, 3085–3092 (2015). https://doi.org/10.1007/s13277-014-2944-3

Download citation

  • Received:

  • Accepted:

  • Published:

  • Issue Date:

  • DOI: https://doi.org/10.1007/s13277-014-2944-3

Keywords

  • EMSY
  • Ovarian cancer
  • Cell growth and migration
  • Beta-catenin/TCF