Skip to main content

MicroRNA-93 suppress colorectal cancer development via Wnt/β-catenin pathway downregulating

Abstract

MicroRNA-93 (miR-93) is involved in several carcinoma progressions. It has been reported that miR-93 acts as a promoter or suppressor in different tumors. However, till now, the role of miR-93 in colon cancer is unclear. Herein, we have found that expression of miR-93 was lower in human colon cancer tissue and colorectal carcinoma cell lines compared with normal colon mucosa. Forced expression of miR-93 in colon cancer cells inhibits colon cancer invasion, migration, and proliferation. Furthermore, miR-93 may downregulate the Wnt/β-catenin pathway, which was confirmed by measuring the expression level of the β-catenin, axin, c-Myc, and cyclin-D1 in this pathway. Mothers against decapentaplegic homolog 7 (Smad7), as an essential molecular protein for nuclear accumulation of β-catenin in the canonical Wnt signaling pathway, is predicted as a putative target gene of miR-93 by the silico method and demonstrated that it may be suppressed by targeting its 3′UTR. These findings showed that miR-93 suppresses colorectal cancer development via downregulating Wnt/β-catenin, at least in part, by targeting Smad7. This study revealed that miR-93 is an important negative regulator in colon cancer and suggested that miR-93 may serve as a novel therapeutic agent that offers benefits for colon cancer treatment.

This is a preview of subscription content, access via your institution.

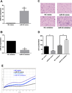
Fig. 1
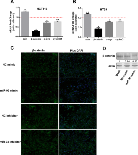
Fig. 2
Fig. 3
Fig. 4
Fig. 5
Fig. 6

References

  1. Schoen RE, Pinsky PF, Weissfeld JL, Yokochi LA, Church T, Laiyemo AO, et al. Colorectal-cancer incidence and mortality with screening flexible sigmoidoscopy. N Engl J Med. 2012;366:2345–57.

    CAS  Article  PubMed  PubMed Central  Google Scholar 

  2. Jemal A, Siegel R, Ward E, Murray T, Xu J, Thun MJ. Cancer statistics, 2007. CA Cancer J Clin. 2007;57:43–66.

    Article  PubMed  Google Scholar 

  3. Dean M. Cancer as a complex developmental disorder–nineteenth Cornelius P. Rhoads Memorial Award Lecture. Cancer Res. 1998;58:5633–6.

    CAS  PubMed  Google Scholar 

  4. Bartel DP. MicroRNAs: genomics, biogenesis, mechanism, and function. Cell. 2004;116:281–97.

    CAS  Article  PubMed  Google Scholar 

  5. Liang HH, Wei PL, Hung CS, Wu CT, Wang W, Huang MT, et al. MicroRNA-200a/b influenced the therapeutic effects of curcumin in hepatocellular carcinoma (HCC) cells. Tumour Biol. 2013;34:3209–18.

    CAS  Article  PubMed  Google Scholar 

  6. Hwang HW, Mendell JT. MicroRNAs in cell proliferation, cell death, and tumorigenesis. Br J Cancer. 2006;94:776–80.

    CAS  Article  PubMed  PubMed Central  Google Scholar 

  7. Bienertova-Vasku J, Mazanek P, Hezova R, Curdova A, Nekvindova J, Kren L, et al. Extension of microRNA expression pattern associated with high-risk neuroblastoma. Tumour Biol. 2013;34:2315–9.

    CAS  Article  PubMed  Google Scholar 

  8. Yang L, Belaguli N, Berger DH. MicroRNA and colorectal cancer. World J Surg. 2009;33:638–46.

    Article  PubMed  Google Scholar 

  9. Petrocca F, Vecchione A, Croce CM. Emerging role of miR-106b-25/miR-17-92 clusters in the control of transforming growth factor beta signaling. Cancer Res. 2008;68:8191–4.

    CAS  Article  PubMed  Google Scholar 

  10. Yang IP, Tsai HL, Hou MF, Chen KC, Tsai PC, Huang SW, et al. MicroRNA-93 inhibits tumor growth and early relapse of human colorectal cancer by affecting genes involved in the cell cycle. Carcinogenesis. 2012;33:1522–30.

    CAS  Article  PubMed  Google Scholar 

  11. Fang L, Du WW, Yang W, Rutnam ZJ, Peng C, Li H, et al. MiR-93 enhances angiogenesis and metastasis by targeting LATS2. Cell Cycle. 2012;11:4352–65.

    CAS  Article  PubMed  PubMed Central  Google Scholar 

  12. Fang L, Deng Z, Shatseva T, Yang J, Peng C, Du WW, et al. MicroRNA miR-93 promotes tumor growth and angiogenesis by targeting integrin-beta8. Oncogenesis. 2011;30:806–21.

    CAS  Article  Google Scholar 

  13. Morin PJ, Sparks AB, Korinek V, Barker N, Clevers H, Vogelstein B, et al. Activation of beta-catenin-Tcf signaling in colon cancer by mutations in beta-catenin or APC. Science. 1997;275:1787–90.

    CAS  Article  PubMed  Google Scholar 

  14. Hu X, Li L, Shang M, Zhou J, Song X, Lu X, et al. Association between microRNA genetic variants and susceptibility to colorectal cancer in Chinese population. Tumour Biol. 2014;35:2151–6.

    CAS  Article  PubMed  Google Scholar 

  15. Satoh S, Daigo Y, Furukawa Y, Kato T, Miwa N, Nishiwaki T, et al. AXIN1 mutations in hepatocellular carcinomas, and growth suppression in cancer cells by virus-mediated transfer of AXIN1. Nat Genet. 2000;24:245–50.

    CAS  Article  PubMed  Google Scholar 

  16. Barker N, Clevers H. Mining the Wnt pathway for cancer therapeutics. Nat Rev Drug Discov. 2006;5:997–1014.

    CAS  Article  PubMed  Google Scholar 

  17. Huang K, Zhang JX, Han L, You YP, Jiang T, Pu PY, et al. MicroRNA roles in beta-catenin pathway. Mol Cancer. 2010;9:252.

    Article  PubMed  PubMed Central  Google Scholar 

  18. Brabletz T, Jung A, Hermann K, Gunther K, Hohenberger W, Kirchner T. Nuclear overexpression of the oncoprotein beta-catenin in colorectal cancer is localized predominantly at the invasion front. Pathol Res Pract. 1998;194:701–4.

    CAS  Article  PubMed  Google Scholar 

  19. Edlund S, Lee SY, Grimsby S, Zhang S, Aspenstrom P, Heldin CH, et al. Interaction between Smad7 and beta-catenin: importance for transforming growth factor beta-induced apoptosis. Mol Cell Biol. 2005;25:1475–88.

    CAS  Article  PubMed  PubMed Central  Google Scholar 

  20. Li Q, Zou C, Zou C, Han Z, Xiao H, Wei H, et al. MicroRNA-25 functions as a potential tumor suppressor in colon cancer by targeting Smad7. Cancer Lett. 2013;335:168–74.

    CAS  Article  PubMed  Google Scholar 

  21. Xiao ZG, Deng ZS, Zhang YD, Zhang Y, Huang ZC. Clinical significance of microRNA-93 downregulation in human colon cancer. Eur J Gastroenterol Hepatol. 2013;25:296–301.

    CAS  Article  PubMed  Google Scholar 

  22. Mandel K, Seidl D, Rades D, Lehnert H, Gieseler F, Hass R, et al. Characterization of spontaneous and TGF-beta-induced cell motility of primary human normal and neoplastic mammary cells in vitro using novel real-time technology. PLoS One. 2013;8:e56591.

    CAS  Article  PubMed  PubMed Central  Google Scholar 

  23. Wang Y, Tang Q, Li M, Jiang S, Wang X. MicroRNA-375 inhibits colorectal cancer growth by targeting PIK3CA. Biochem Biophys Res Commun. 2014;444:199–204.

    CAS  Article  PubMed  Google Scholar 

  24. Halder SK, Rachakonda G, Deane NG, Datta PK. Smad7 induces hepatic metastasis in colorectal cancer. Br J Cancer. 2008;99:957–65.

    CAS  Article  PubMed  PubMed Central  Google Scholar 

  25. Slattery ML, Herrick J, Curtin K, Samowitz W, Wolff RK, Caan BJ, et al. Increased risk of colon cancer associated with a genetic polymorphism of SMAD7. Cancer Res. 2010;70:1479–85.

    CAS  Article  PubMed  PubMed Central  Google Scholar 

  26. Scholer-Dahirel A, McLaughlin ME. Determinants of Wnt/beta-catenin pathway dependency in colorectal cancer. Cell Cycle. 2012;11:9–10.

    CAS  Article  PubMed  Google Scholar 

  27. Tenbaum SP, Ordonez-Moran P, Puig I, Chicote I, Arques O, Landolfi S, et al. β-catenin confers resistance to PI3K and AKT inhibitors and subverts FOXO3a to promote metastasis in colon cancer. Nat Med. 2012;18:892–901.

    CAS  Article  PubMed  Google Scholar 

  28. Guo Q, Shen S, Liao M, Lian P, Wang X. NGX6 inhibits cell invasion and adhesion through suppression of Wnt/beta-catenin signal pathway in colon cancer. Acta Biochim Biophys Sin (Shanghai). 2010;42:450–6.

    CAS  Article  Google Scholar 

  29. Sivadas VP, Kannan S. The microRNA networks of TGFbeta signaling in cancer. Tumour Biol. 2014;35:2857–69.

    CAS  Article  PubMed  Google Scholar 

Download references

Funding

The work was supported by the National Natural Science Foundation of China (81272706).

Conflicts of interest

None.

Author information

Affiliations

Authors

Corresponding authors

Correspondence to Xu Gao or Xishan Wang.

Electronic supplementary material

Below is the link to the electronic supplementary material.

ESM 1

(DOC 118 kb)

Rights and permissions

Reprints and Permissions

About this article

Verify currency and authenticity via CrossMark

Cite this article

Tang, Q., Zou, Z., Zou, C. et al. MicroRNA-93 suppress colorectal cancer development via Wnt/β-catenin pathway downregulating. Tumor Biol. 36, 1701–1710 (2015). https://doi.org/10.1007/s13277-014-2771-6

Download citation

  • Received:

  • Accepted:

  • Published:

  • Issue Date:

  • DOI: https://doi.org/10.1007/s13277-014-2771-6

Keywords

  • Colorectal cancer
  • MicroRNA-93
  • Wnt/β-catenin
  • Invasion
  • Proliferation