Skip to main content

Evaluation of miR-720 prognostic significance in patients with colorectal cancer

Abstract

Aberrant expression of miR-720 had been reported in several cancers. However, the expression level and prognostic value of miR-720 in colorectal cancer (CRC) had not been addressed. In our study, we detected the expression level of miR-720 in 96 CRC tissues to evaluate its clinicopathological characteristics in colorectal cancer. Kaplan–Meier survival curve was performed to evaluate the prognostic role of miR-720 in patients with CRC. Furthermore, in vitro, we transfected the miR-720 mimics or inhibitors into the corresponding CRC cell lines and evaluated the effects on the abilities of cell growth, colony formation, migration, wound healing, and invasion in CRC cells. Our data showed that miR-720 level was significantly upregulated in CRC tissues than that in corresponding normal-appearing tissues (NATs) (p < 0.05), and high miR-720 correlated with the tumor size (p = 0.014), tumor–node–metastasis (TNM) stage (p = 0.040), lymphatic metastasis (p = 0.008), and distant metastasis (p = 0.016), which led to a poorer 5-year overall survival rate in CRC patients (p < 0.05). Our experiments in vitro also confirmed that miR-720 could promote the cell growth (p < 0.05), abilities of colony formation (p < 0.05), wound healing (p < 0.05), migration (p < 0.05), and invasion of CRC cells (p < 0.05). We identified StarD13 gene as a putative target of miR-720 in colorectal cancer by bioinformatics analysis, and subsequent dual luciferase activity and Western blot assay further certified that miR-720 might specifically target the StarD13 3′-untranslated region (UTR) at the 795 region (p < 0.05). miR-720 might act as a promoting factor in the development of CRC and could be a prognostic indicator in the prognosis of CRC. Downregulation of miR-720 might be considered to be a potentially important molecular treatment strategy for early stage CRC patients.

This is a preview of subscription content, access via your institution.

Fig. 1
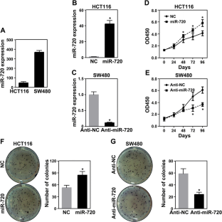
Fig. 2
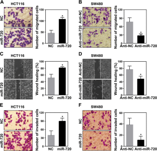
Fig. 3
Fig. 4

References

  1. Siegel R, Ward E, Brawley O, Jemal A. Cancer statistics, 2011: the impact of eliminating socioeconomic and racial disparities on premature cancer deaths. CA Cancer J Clin. 2011;61(4):212–36.

    Article  PubMed  Google Scholar 

  2. Karsa LV, Lignini TA, Patnick J, Lambert R, Sauvaget C. The dimensions of the CRC problem. Best Pract Res Clin Gastroenterol. 2010;24(4):381–96.

    CAS  Article  PubMed  Google Scholar 

  3. Peters U, Hutter CM, Hsu L, et al. Meta-analysis of new genome-wide association studies of colorectal cancer risk. Hum Genet. 2012;131(2):217–34.

    Article  PubMed  Google Scholar 

  4. Chan AT, Giovannucci EL. Primary prevention of colorectal cancer. Gastroenterology. 2010;138(6):2029–43. e2010.

    CAS  Article  PubMed  PubMed Central  Google Scholar 

  5. Binefa G, Rodriguez-Moranta F, Teule A, Medina-Hayas M. Colorectal cancer: from prevention to personalized medicine. World J Gastroenterol. 2014;20(22):6786–808.

    Article  PubMed  PubMed Central  Google Scholar 

  6. Lai EC. Micro RNAs are complementary to 3′ UTR sequence motifs that mediate negative post-transcriptional regulation. Nat Genet. 2002;30(4):363–4.

    CAS  Article  PubMed  Google Scholar 

  7. Iorio MV, Croce CM. Causes and consequences of microRNA dysregulation. Cancer J. 2012;18(3):215–22.

    CAS  Article  PubMed  PubMed Central  Google Scholar 

  8. Kozomara A, Griffiths-Jones S. miRBase: annotating high confidence microRNAs using deep sequencing data. Nucleic Acids Res. 2014;42(Database issue):D68–73.

    CAS  Article  PubMed  Google Scholar 

  9. Griffiths-Jones S, Grocock RJ, van Dongen S, Bateman A, Enright AJ. miRBase: microRNA sequences, targets and gene nomenclature. Nucleic Acids Res. 2006;34(Database issue):D140–4.

    CAS  Article  PubMed  Google Scholar 

  10. Lewis BP, Burge CB, Bartel DP. Conserved seed pairing, often flanked by adenosines, indicates that thousands of human genes are microRNA targets. Cell. 2005;120(1):15–20.

    CAS  Article  PubMed  Google Scholar 

  11. Kunej T, Godnic I, Ferdin J, Horvat S, Dovc P, Calin GA. Epigenetic regulation of microRNAs in cancer: an integrated review of literature. Mutat Res. 2011;717(1–2):77–84.

    CAS  Article  PubMed  Google Scholar 

  12. Winter J, Jung S, Keller S, Gregory RI, Diederichs S. Many roads to maturity: microRNA biogenesis pathways and their regulation. Nat Cell Biol. 2009;11(3):228–34.

    CAS  Article  PubMed  Google Scholar 

  13. Pizzini S, Bisognin A, Mandruzzato S, et al. Impact of microRNAs on regulatory networks and pathways in human colorectal carcinogenesis and development of metastasis. BMC Genomics. 2013;14:589.

    CAS  Article  PubMed  PubMed Central  Google Scholar 

  14. Zhang L, Pickard K, Jenei V, et al. miR-153 supports colorectal cancer progression via pleiotropic effects that enhance invasion and chemotherapeutic resistance. Cancer Res. 2013;73(21):6435–47.

    CAS  Article  PubMed  Google Scholar 

  15. Hofsli E, Sjursen W, Prestvik WS, et al. Identification of serum microRNA profiles in colon cancer. Br J Cancer. 2013;108(8):1712–9.

    CAS  Article  PubMed  PubMed Central  Google Scholar 

  16. Peng XH, Huang HR, Lu J, et al. MiR-124 suppresses tumor growth and metastasis by targeting Foxq1 in nasopharyngeal carcinoma. Mol Cancer. 2014;13(1):186.

    Article  PubMed  PubMed Central  Google Scholar 

  17. Duan JH, Fang L. MicroRNA-92 promotes gastric cancer cell proliferation and invasion through targeting FXR. Tumour Biol 2014.

  18. Muller V, Gade S, Steinbach B, et al. Changes in serum levels of miR-21, miR-210, and miR-373 in HER2-positive breast cancer patients undergoing neoadjuvant therapy: a translational research project within the Geparquinto trial. Breast Cancer Res Treat. 2014;147(1):61–8.

    Article  PubMed  Google Scholar 

  19. Li LZ, Zhang CZ, Liu LL, et al. miR-720 inhibits tumor invasion and migration in breast cancer by targeting TWIST1. Carcinogenesis. 2014;35(2):469–78.

    Article  PubMed  Google Scholar 

  20. Jones CI, Zabolotskaya MV, King AJ, et al. Identification of circulating microRNAs as diagnostic biomarkers for use in multiple myeloma. Br J Cancer. 2012;107(12):1987–96.

    CAS  Article  PubMed  PubMed Central  Google Scholar 

  21. Shinozuka E, Miyashita M, Mizuguchi Y, et al. SnoN/SKIL modulates proliferation through control of hsa-miR-720 transcription in esophageal cancer cells. Biochem Biophys Res Commun. 2013;430(1):101–6.

    CAS  Article  PubMed  Google Scholar 

  22. Sand M, Skrygan M, Sand D, et al. Comparative microarray analysis of microRNA expression profiles in primary cutaneous malignant melanoma, cutaneous malignant melanoma metastases, and benign melanocytic nevi. Cell Tissue Res. 2013;351(1):85–98.

    CAS  Article  PubMed  Google Scholar 

  23. Ragusa M, Statello L, Maugeri M, et al. Specific alterations of the microRNA transcriptome and global network structure in colorectal cancer after treatment with MAPK/ERK inhibitors. J Mol Med (Berl). 2012;90(12):1421–38.

    CAS  Article  Google Scholar 

  24. Lerebours F, Cizeron-Clairac G, Susini A, et al. miRNA expression profiling of inflammatory breast cancer identifies a 5-miRNA signature predictive of breast tumor aggressiveness. Int J Cancer. 2013;133(7):1614–23.

    CAS  Article  PubMed  Google Scholar 

  25. Gupta GP, Massague J. Cancer metastasis: building a framework. Cell. 2006;127(4):679–95.

    CAS  Article  PubMed  Google Scholar 

  26. Eccles SA, Welch DR. Metastasis: recent discoveries and novel treatment strategies. Lancet. 2007;369(9574):1742–57.

    CAS  Article  PubMed  PubMed Central  Google Scholar 

  27. Ching YP, Wong CM, Chan SF, et al. Deleted in liver cancer (DLC) 2 encodes a RhoGAP protein with growth suppressor function and is underexpressed in hepatocellular carcinoma. J Biol Chem. 2003;278(12):10824–30.

    CAS  Article  PubMed  Google Scholar 

  28. El-Sitt S, Khalil BD, Hanna S, El-Sabban M, Fakhreddine N, El-Sibai M. DLC2/StarD13 plays a role of a tumor suppressor in astrocytoma. Oncol Rep. 2012;28(2):511–8.

    CAS  PubMed  Google Scholar 

  29. Hanna S, Khalil B, Nasrallah A, et al. StarD13 is a tumor suppressor in breast cancer that regulates cell motility and invasion. Int J Oncol. 2014;44(5):1499–511.

    CAS  PubMed  PubMed Central  Google Scholar 

  30. Tang F, Zhang R, He Y, Zou M, Guo L, Xi T. MicroRNA-125b induces metastasis by targeting STARD13 in MCF-7 and MDA-MB-231 breast cancer cells. PLoS One. 2012;7(5):e35435.

    CAS  Article  PubMed  PubMed Central  Google Scholar 

  31. Nasrallah A, Saykali B, Al Dimassi S, Khoury N, Hanna S, El-Sibai M. Effect of StarD13 on colorectal cancer proliferation, motility and invasion. Oncol Rep. 2014;31(1):505–15.

    CAS  PubMed  Google Scholar 

Download references

Acknowledgments

This study was supported by a grant from the National Youthful Science Foundation of China (Nos. 81101858 and 81302147); the National Science Foundation of Jiangsu Province, China (No. BK20130270); and the Science and Education Youth Health Foundation, Suzhou, China (No. KJXW2012005).

Conflicts of interest

None

Author information

Affiliations

Authors

Corresponding authors

Correspondence to Qiaoming Zhi or Xiaofeng Xue.

Additional information

Xu Wang, Yuting Kuang, and Xiaochun Shen contributed equally to this work.

Rights and permissions

Reprints and Permissions

About this article

Verify currency and authenticity via CrossMark

Cite this article

Wang, X., Kuang, Y., Shen, X. et al. Evaluation of miR-720 prognostic significance in patients with colorectal cancer. Tumor Biol. 36, 719–727 (2015). https://doi.org/10.1007/s13277-014-2697-z

Download citation

  • Received:

  • Accepted:

  • Published:

  • Issue Date:

  • DOI: https://doi.org/10.1007/s13277-014-2697-z

Keywords

  • miR-720
  • Prognosis
  • Colorectal cancer