Skip to main content

TES was epigenetically silenced and suppressed the epithelial–mesenchymal transition in breast cancer

Abstract

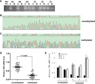
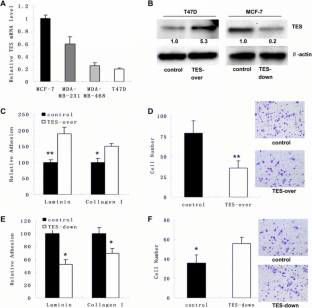
The TES gene was frequently lost in breast cancer, which could inhibit tumor invasion and the formation of distant metastasis. However, the underlying mechanisms remain unknown yet. In the present study, we aimed to investigate how TES was silenced and its roles in EMT—the key step for tumor metastasis. Real-time polymerase chain reaction (PCR) and Western blot were used to detect the mRNA and protein expression of target genes; the status of TES promoter was determined by methylation-specific PCR and subsequently, DNA sequencing. Overexpression or downregulation of TES was achieved by pcDNA3.1-TES or shRNA-TES transfection. Cellular adhesion and migration were investigated by the adhesion and Transwell assays. Morphological changes of breast cancer cells were observed under the optical microscope. The Rho A activity was measured using a commercial kit, and its roles in TES-manipulated EMT were determined by real-time PCR and Western blot. The 42.3 % (33/78) breast cancer tissues presented hypermethylation of the TES gene, whereas only 2 (2.6 %) non-malignant cases were hypermethylated (P < 0.001). Moreover, TES hypermethylation was significantly correlated with larger tumor diameter (P = 0.03) and lympho node metastasis (P = 0.024). In primary cultured breast cancer cells, the demethylation treatment using 5-aza-dC notably restored the expression of TES. In vitro, overexpression of TES enhanced cellular adhesion inhibited migration and suppressed EMT, while downregulation of TES impaired cellular adhesion, promoted migration, and enhanced EMT. TES overexpression also activated the Rho A signal, which is a critical factor for the effects of TES on the EMT procedure. We firstly proved that frequent loss of TES in breast cancer was caused by promoter hypermethylation, which was correlated with poor prognosis. In vitro, TES enhanced cellular adhesion, suppressed tumor migration, and inhibited EMT. Moreover, the Rho A pathway was critical for the effects of TES on EMT, which can be blocked by the Rho A inhibitor. Therefore, we propose restoration of TES as a potent strategy for breast cancer therapy.

This is a preview of subscription content, access via your institution.

Fig. 1
Fig. 2
Fig. 3
Fig. 4

References

  1. Siegel R, Ma J, Zou Z, Jemal A. Cancer statistics, 2014. CA Cancer J Clin. 2014;64(1):9–29.

    PubMed  Article  Google Scholar 

  2. Siegel R, Naishadham D, Jemal A. Cancer statistics, 2013. CA Cancer J Clin. 2013;63(1):11–30.

    PubMed  Article  Google Scholar 

  3. Jemal A, Bray F, Center MM, Ferlay J, Ward E, Forman D. Global cancer statistics. CA Cancer J Clin. 2011;61(2):69–90.

    PubMed  Article  Google Scholar 

  4. Poortmans P, Marsiglia H, De Las Heras M, Algara M. Clinical and technological transition in breast cancer. Rep Pract Oncol Radiother. 2013;18(6):345–52.

    PubMed Central  PubMed  Article  Google Scholar 

  5. Banin Hirata BK, Oda JM, Losi Guembarovski R, Ariza CB, de Oliveira CE, Watanabe MA. Molecular markers for breast cancer: prediction on tumor behavior. Dis Markers. 2014;2014:513158.

    PubMed Central  PubMed  Article  Google Scholar 

  6. Rivenbark AG, O’Connor SM, Coleman WB. Molecular and cellular heterogeneity in breast cancer: challenges for personalized medicine. Am J Pathol. 2013;183(4):1113–24.

    CAS  PubMed  Article  Google Scholar 

  7. Huang H, Qian C, Jenkins RB, Smith DI. Fish mapping of YAC clones at human chromosomal band 7q31.2: identification of YACS spanning FRA7G within the common region of LOH in breast and prostate cancer. Gene Chromosome Cancer. 1998;21(2):152–9.

    CAS  Article  Google Scholar 

  8. Huang H, Qian J, Proffit J, Wilber K, Jenkins R, Smith DI. FRA7G extends over a broad region: coincidence of human endogenous retroviral sequences (HERV-H) and small polydispersed circular DNAs (spcDNA) and fragile sites. Oncogene. 1998;16(18):2311–9.

    CAS  PubMed  Article  Google Scholar 

  9. Tatarelli C, Linnenbach A, Mimori K, Croce CM. Characterization of the human TESTIN gene localized in the FRA7G region at 7q31.2. Genomics. 2000;68(1):1–12.

    CAS  PubMed  Article  Google Scholar 

  10. Zhu J, Li X, Kong X, Moran MS, Su P, Haffty BG, et al. Testin is a tumor suppressor and prognostic marker in breast cancer. Cancer Sci. 2012;103(12):2092–101.

    CAS  PubMed  Article  Google Scholar 

  11. Drusco A, Zanesi N, Roldo C, Trapasso F, Farber JL, Fong LY, et al. Knockout mice reveal a tumor suppressor function for testin. Proc Natl Acad Sci U S A. 2005;102(31):10947–51.

    CAS  PubMed Central  PubMed  Article  Google Scholar 

  12. Tobias ES, Hurlstone AF, MacKenzie E, McFarlane R, The BDM, TES. Gene at 7q31.1 is methylated in tumours and encodes a novel growth-suppressing LIM domain protein. Oncogene. 2001;20(22):2844–53.

    CAS  PubMed  Article  Google Scholar 

  13. Chene L, Giroud C, Desgrandchamps F, Boccon-Gibod L, Cussenot O, Berthon P, et al. Extensive analysis of the 7q31 region in human prostate tumors supports TES as the best candidate tumor suppressor gene. Int J Cancer. 2004;111(5):798–804.

    CAS  PubMed  Article  Google Scholar 

  14. Mueller W, Nutt CL, Ehrich M, Riemenschneider MJ, von Deimling A, van den Boom D, et al. Downregulation of RUNX3 and TES by hypermethylation in glioblastoma. Oncogene. 2007;26(4):583–93.

    CAS  PubMed  Article  Google Scholar 

  15. Sarti M, Sevignani C, Calin GA, Aqeilan R, Shimizu M, Pentimalli F, et al. Adenoviral transduction of TESTIN gene into breast and uterine cancer cell lines promotes apoptosis and tumor reduction in vivo. Clin Cancer Res. 2005;11(2 Pt 1):806–13.

    CAS  PubMed  Google Scholar 

  16. Coutts AS, MacKenzie E, Griffith E, Black DM. TES is a novel focal adhesion protein with a role in cell spreading. J Cell Sci. 2003;116(Pt 5):897–906.

    CAS  PubMed  Article  Google Scholar 

  17. Garvalov BK, Higgins TE, Sutherland JD, Zettl M, Scaplehorn N, Kocher T, et al. The conformational state of Tes regulates its zyxin-dependent recruitment to focal adhesions. J Cell Biol. 2003;161(1):33–9.

    CAS  PubMed Central  PubMed  Article  Google Scholar 

  18. Griffith E, Coutts AS, Black DM. Characterisation of chicken TES and its role in cell spreading and motility. Cell Motil Cytoskeleton. 2004;57(3):133–42.

    CAS  PubMed  Article  Google Scholar 

  19. Thiery JP. Epithelial–mesenchymal transitions in tumour progression. Nat Rev Cancer. 2002;2(6):442–54.

    CAS  PubMed  Article  Google Scholar 

  20. Grunert S, Jechlinger M, Beug H. Diverse cellular and molecular mechanisms contribute to epithelial plasticity and metastasis. Nat Rev Mol Cell Biol. 2003;4(8):657–65.

    PubMed  Article  Google Scholar 

  21. Yilmaz M, Christofori G. EMT, the cytoskeleton, and cancer cell invasion. Cancer Metastasis Rev. 2009;28(1–2):15–33.

    PubMed  Article  Google Scholar 

  22. Bastid J. EMT in carcinoma progression and dissemination: facts, unanswered questions, and clinical considerations. Cancer Metastasis Rev. 2012;31(1–2):277–83.

    PubMed  Article  Google Scholar 

  23. Minafra L, Norata R, Bravata V, Viola M, Lupo C, Gelfi C, et al. Unmasking epithelial–mesenchymal transition in a breast cancer primary culture: a study report. BMC Res Notes. 2012;5:343.

    PubMed Central  PubMed  Article  Google Scholar 

  24. Qiu H, Zhu J, Yuan C, Yan S, Yang Q, Kong B. Frequent hypermethylation and loss of heterozygosity of the testis derived transcript gene in ovarian cancer. Cancer Sci. 2010;101(5):1255–60.

    CAS  PubMed  Article  Google Scholar 

  25. Jones PA. DNA methylation and cancer. Oncogene. 2002;21(35):5358–60.

    CAS  PubMed  Article  Google Scholar 

  26. Gunduz E, Gunduz M, Beder L, Nagatsuka H, Fukushima K, Sutcu R, et al. Downregulation of TESTIN and its association with cancer history and a tendency toward poor survival in head and neck squamous cell carcinoma. Arch Otolaryngol Head Neck Surg. 2009;135(3):254–60.

    PubMed  Article  Google Scholar 

  27. Choi JD, Lee JS. Interplay between epigenetics and genetics in cancer. Genomics Inform. 2013;11(4):164–73.

    PubMed Central  PubMed  Article  Google Scholar 

  28. Sarkar S, Goldgar S, Byler S, Rosenthal S, Heerboth S. Demethylation and re-expression of epigenetically silenced tumor suppressor genes: sensitization of cancer cells by combination therapy. Epigenomics. 2013;5(1):87–94.

    CAS  PubMed  Article  Google Scholar 

  29. Hagrass HA, Pasha HF, Shaheen MA, Abdel Bary EH, Kassem R. Methylation status and protein expression of RASSF1A in breast cancer patients. Mol Biol Rep. 2014;41(1):57–65.

    CAS  PubMed  Article  Google Scholar 

  30. Kang HF, Dai ZJ, Bai HP, Lu WF, Ma XB, Bao X, et al. RUNX3 gene promoter demethylation by 5-Aza-CdR induces apoptosis in breast cancer MCF-7 cell line. Onco Targets Ther. 2013;6:411–7.

    CAS  PubMed Central  PubMed  Google Scholar 

  31. Askari M, Sobti RC, Nikbakht M, Sharma SC. Aberrant promoter hypermethylation of p21 (WAF1/CIP1) gene and its impact on expression and role of polymorphism in the risk of breast cancer. Mol Cell Biochem. 2013;382(1–2):19–26.

    CAS  PubMed  Article  Google Scholar 

  32. Pulling LC, Grimes MJ, Damiani LA, Juri DE, Do K, Tellez CS, et al. Dual promoter regulation of death-associated protein kinase gene leads to differentially silenced transcripts by methylation in cancer. Carcinogenesis. 2009;30(12):2023–30.

    CAS  PubMed Central  PubMed  Article  Google Scholar 

  33. Herman JG, Graff JR, Myohanen S, Nelkin BD, Baylin SB. Methylation-specific PCR: a novel PCR assay for methylation status of CpG islands. Proc Natl Acad Sci U S A. 1996;93(18):9821–6.

    CAS  PubMed Central  PubMed  Article  Google Scholar 

  34. Griffith E, Coutts AS, Black DM. RNAi knockdown of the focal adhesion protein TES reveals its role in actin stress fibre organisation. Cell Motil Cytoskeleton. 2005;60(3):140–52.

    CAS  PubMed  Article  Google Scholar 

Download references

Acknowledgments

This work was supported by the grants from the Hebei University, Administration of Traditional Chinese Medicine of Hebei Province, Research Center for Eco-Environmental Sciences of the Chinese Academy of Sciences (Nos. 2012A1002,2011213, KF2010-17, and 2008071).

Conflicts of interest

None

Author information

Affiliations

Authors

Corresponding author

Correspondence to Shang Yanhong.

Rights and permissions

Reprints and Permissions

About this article

Verify currency and authenticity via CrossMark

Cite this article

Yongbin, Y., Jinghua, L., Zhanxue, Z. et al. TES was epigenetically silenced and suppressed the epithelial–mesenchymal transition in breast cancer. Tumor Biol. 35, 11381–11389 (2014). https://doi.org/10.1007/s13277-014-2472-1

Download citation

  • Received:

  • Accepted:

  • Published:

  • Issue Date:

  • DOI: https://doi.org/10.1007/s13277-014-2472-1

Keywords

  • Breast cancer
  • The TES gene
  • Tumor suppressor
  • Hypermethylation
  • EMT