Skip to main content

Secreted protein acidic and rich in cysteine inhibits the growth of human pancreatic cancer cells with G1 arrest induction

Abstract

Aberrant secreted protein acidic and rich in cysteine (SPARC) expression has been reported to play an important role in the tumor development. However, the pattern and the role of SPARC in pancreatic cancer remain largely unknown. Therefore, we further deciphered the role of SPARC played in pancreatic cancer. We first evaluated the SPARC expression in human pancreatic cancer tissues and pancreatic cancer cells. Then we forced expression and silenced SPARC expression in pancreatic cancer cell lines MIA PaCa2 and PANC-1, respectively, using lentivirus vectors. We characterized the stable cells in vitro. In this study, we found that SPARC expression was weak in cancer cells in specimens which negatively correlated with the expression level of phosphorylated pRB and poorer outcome. Moreover, our results demonstrated that SPARC negatively regulated pancreatic cell growth in vitro. Furthermore, we disclosed that the activation of p53 and p27Kip1 may involve in the effect of SPARC on pancreatic cancer cells. SPARC is downregulated in pancreatic cancer cells and retards the growth of pancreatic cancer cell. Taken together, these results indicate SPARC may be a potential target for pancreatic cancer therapy.

This is a preview of subscription content, access via your institution.

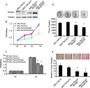
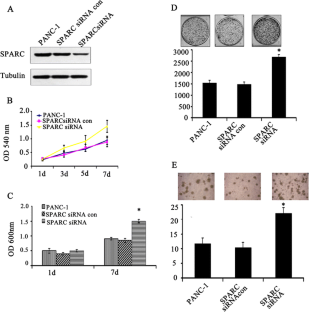
Fig. 1
Fig. 2
Fig. 3
Fig. 4
Fig. 5

References

  1. Siegel R, Naishadham D, Jemal A. Cancer statistics, 2013. CA Cancer J Clin. 2013;63:11–30.

    Article  PubMed  Google Scholar 

  2. Cohen SJ, Pinover WH, Watson JC, Meropol NJ. Pancreatic cancer. Curr Treat Options in Oncol. 2000;1:375–86.

    Article  CAS  Google Scholar 

  3. Lionetto R, Pugliese V, Bruzzi P, Rosso R. No standard treatment is available for advanced pancreatic cancer. Eur J Cancer. 1995;31A:882–7.

    Article  CAS  PubMed  Google Scholar 

  4. Sohn TA, Yeo CJ, Cameron JL, Koniaris L, Kaushal S, Abrams RA, et al. Resected adenocarcinoma of the pancreas-616 patients: Results, outcomes, and prognostic indicators. J Gastrointest Surg. 2000;4:567–79.

    Article  CAS  PubMed  Google Scholar 

  5. Lane TF, Sage EH. The biology of Sparc, a protein that modulates cell-matrix interactions. FASEB J. 1994;8:163–73.

    CAS  PubMed  Google Scholar 

  6. Mason IJ, Taylor A, Williams JG, Sage H, Hogan BL. Evidence from molecular cloning that Sparc, a major product of mouse embryo parietal endoderm, is related to an endothelial cell ‘culture shock’ glycoprotein of mr 43,000. EMBO J. 1986;5:1465–72.

    PubMed Central  CAS  PubMed  Google Scholar 

  7. Schwarzbauer JE, Spencer CS. The Caenorhabditis elegans homologue of the extracellular calcium binding protein Sparc/osteonectin affects nematode body morphology and mobility. Mol Biol Cell. 1993;4:941–52.

    PubMed Central  Article  CAS  PubMed  Google Scholar 

  8. Neuzillet C, Tijeras-Raballand A, Cros J, Faivre S, Hammel P, Raymond E. Stromal expression of Sparc in pancreatic adenocarcinoma. Cancer Metastasis Rev. 2013;32:585–602.

    Article  CAS  PubMed  Google Scholar 

  9. Franke K, Carl-McGrath S, Rohl FW, Lendeckel U, Ebert MP, Tanzer M, et al. Differential expression of Sparc in intestinal-type gastric cancer correlates with tumor progression and nodal spread. Transl Oncol. 2009;2:310–20.

    PubMed Central  Article  PubMed  Google Scholar 

  10. Girotti MR, Fernandez M, Lopez JA, Camafeita E, Fernandez EA, Albar JP, et al. Sparc promotes cathepsin b-mediated melanoma invasiveness through a collagen i/alpha2beta1 integrin axis. J Investig Dermatol. 2011;131:2438–47.

    Article  CAS  PubMed  Google Scholar 

  11. Liu H, Xu Y, Chen Y, Zhang H, Fan S, Feng S, et al. Rna interference against Sparc promotes the growth of u-87 mg human malignant glioma cells. Oncol Lett. 2011;2:985–90.

    PubMed Central  CAS  PubMed  Google Scholar 

  12. Atorrasagasti C, Malvicini M, Aquino JB, Alaniz L, Garcia M, Bolontrade M, et al. Overexpression of Sparc obliterates the in vivo tumorigenicity of human hepatocellular carcinoma cells. Int J Cancer. 2010;126:2726–40.

    CAS  PubMed  Google Scholar 

  13. Hsiao YH, Lien HC, Hwa HL, Kuo WH, Chang KJ, Hsieh FJ. Sparc (osteonectin) in breast tumors of different histologic types and its role in the outcome of invasive ductal carcinoma. Breast J. 2010;16:305–8.

    Article  PubMed  Google Scholar 

  14. Cheetham S, Tang MJ, Mesak F, Kennecke H, Owen D, Tai IT. Sparc promoter hypermethylation in colorectal cancers can be reversed by 5-aza-2′deoxycytidine to increase Sparc expression and improve therapy response. Br J Cancer. 2008;98:1810–9.

    PubMed Central  Article  CAS  PubMed  Google Scholar 

  15. Puolakkainen PA, Brekken RA, Muneer S, Sage EH. Enhanced growth of pancreatic tumors in Sparc-null mice is associated with decreased deposition of extracellular matrix and reduced tumor cell apoptosis. Mol Cancer Res. 2004;2:215–24.

    CAS  PubMed  Google Scholar 

  16. Brekken RA, Puolakkainen P, Graves DC, Workman G, Lubkin SR, Sage EH. Enhanced growth of tumors in Sparc null mice is associated with changes in the Ecm. J Clin Invest. 2003;111:487–95.

    PubMed Central  Article  CAS  PubMed  Google Scholar 

  17. Guweidhi A, Kleeff J, Adwan H, Giese NA, Wente MN, Giese T, et al. Osteonectin influences growth and invasion of pancreatic cancer cells. Ann Surg. 2005;242:224–34.

    PubMed Central  Article  PubMed  Google Scholar 

  18. Sato N, Fukushima N, Maehara N, Matsubayashi H, Koopmann J, Su GH, et al. Sparc/osteonectin is a frequent target for aberrant methylation in pancreatic adenocarcinoma and a mediator of tumor-stromal interactions. Oncogene. 2003;22:5021–30.

    Article  CAS  PubMed  Google Scholar 

  19. Sun ZJ, Wang Y, Cai Z, Chen PP, Tong XJ, Xie D. Involvement of cyr61 in growth, migration, and metastasis of prostate cancer cells. Br J Cancer. 2008;99:1656–67.

    PubMed Central  Article  CAS  PubMed  Google Scholar 

  20. Deng YZ, Chen PP, Wang Y, Yin D, Koeffler HP, Li B, et al. Connective tissue growth factor is overexpressed in esophageal squamous cell carcinoma and promotes tumorigenicity through beta-catenin-t-cell factor/Lef signaling. J Biol Chem. 2007;282:36571–81.

    Article  CAS  PubMed  Google Scholar 

  21. Feng P, Wang B, Ren EC. Cyr61/ccn1 is a tumor suppressor in human hepatocellular carcinoma and involved in DNA damage response. Int J Biochem Cell Biol. 2008;40:98–109.

    Article  CAS  PubMed  Google Scholar 

  22. Taylor WR, Stark GR. Regulation of the g2/m transition by p53. Oncogene. 2001;20:1803–15.

    Article  CAS  PubMed  Google Scholar 

  23. Toyoshima H, Hunter T. P27, a novel inhibitor of g1 cyclin-cdk protein kinase activity, is related to p21. Cell. 1994;78:67–74.

    Article  CAS  PubMed  Google Scholar 

  24. Wang C, Hou X, Mohapatra S, Ma Y, Cress WD, Pledger WJ, et al. Activation of p27kip1 expression by e2f1. A negative feedback mechanism. J Biol Chem. 2005;280:12339–43.

    Article  CAS  PubMed  Google Scholar 

Download references

Acknowledgments

This work was sponsored by The Natural Science Foundation of Jiangsu Province (Youth Fund), grant number: BK20130475, Zhenjiang Science and Technology Pillar Program, grant numbers: SH2012030 and SH2012031, The Foundation for Young Scientists of affiliated Hospital of Jiangsu University (grant number: JDFYRC2013009), and post-doctoral research funding schemes of Jiangsu Province (grant number: 1302096B)

Conflicts of interest

None

Author information

Affiliations

Authors

Corresponding author

Correspondence to Xuqing Wang.

Additional information

Zhengfa Mao and Xiaoyan Ma equally contributed to this work.

Rights and permissions

Reprints and Permissions

About this article

Verify currency and authenticity via CrossMark

Cite this article

Mao, Z., Ma, X., Fan, X. et al. Secreted protein acidic and rich in cysteine inhibits the growth of human pancreatic cancer cells with G1 arrest induction. Tumor Biol. 35, 10185–10193 (2014). https://doi.org/10.1007/s13277-014-2315-0

Download citation

  • Received:

  • Accepted:

  • Published:

  • Issue Date:

  • DOI: https://doi.org/10.1007/s13277-014-2315-0

Keywords

  • SPARC
  • Pancreatic ductal adenocarcinoma
  • Cell cycle