Skip to main content

MicroRNA-320a suppresses in GBM patients and modulates glioma cell functions by targeting IGF-1R

Abstract

Glioblastoma (GBM) is the most aggressive and malignant glioma. Currently, a few modern surgical and medical therapeutic strategies are applied for GBM, but the prognosis of GBM patients remains poor, and the average median survival time is only 14.6 months. In this study, we for the first time found that the levels of miR-320a were decreased in both GBM patients and glioma cells. In GBM patients, elevated miR-320a expression was associated with better prognosis. In addition, insulin-like growth factor-1 receptor (IGF-1R) was identified as a key direct target of miR-320a. Overexpression of miR-320a led to the inhibition of cell proliferation, migration, invasion, as well as tumorigenesis by targeting IGF-1R, and thus regulated the signaling pathways downstream, including PI3K/AKT and MAPK/ERK. In tumor orthotopic xenograft experiment, the tumor growth was depressed and survival time of mice model was prolonged when miR-320a was overexpressed. Therefore, our results suggested that miR-320a could suppress tumor development and growth by targeting IGF-1R, and miR-320a might serve as a new effective target for anti-cancer therapy strategies.

This is a preview of subscription content, access via your institution.

Fig. 1
Fig. 2
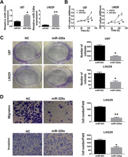
Fig. 3
Fig. 4
Fig. 5

References

  1. Vredenburgh JJ, Desjardins A, Reardon DA, Friedman HS. Experience with irinotecan for the treatment of malignant glioma. Neuro Oncol. 2009;11(1):80–91. doi:10.1215/15228517-2008-075.

    CAS  PubMed Central  PubMed  Article  Google Scholar 

  2. Van Meir EG, Hadjipanayis CG, Norden AD, Shu HK, Wen PY, Olson JJ. Exciting new advances in neuro-oncology: the avenue to a cure for malignant glioma. CA Cancer J Clin. 2010;60(3):166–93. doi:10.3322/caac.20069.

    PubMed Central  PubMed  Article  Google Scholar 

  3. Bartel DP. MicroRNAs: target recognition and regulatory functions. Cell. 2009;136(2):215–33. doi:10.1016/j.cell.2009.01.002.

    CAS  PubMed Central  PubMed  Article  Google Scholar 

  4. Lewis BP, Burge CB, Bartel DP. Conserved seed pairing, often flanked by adenosines, indicates that thousands of human genes are microRNA targets. Cell. 2005;120(1):15–20. doi:10.1016/j.cell.2004.12.035.

    CAS  PubMed  Article  Google Scholar 

  5. Gabriely G, Wurdinger T, Kesari S, Esau CC, Burchard J, Linsley PS, et al. MicroRNA 21 promotes glioma invasion by targeting matrix metalloproteinase regulators. Mol Cell Biol. 2008;28(17):5369–80. doi:10.1128/MCB.00479-08.

    CAS  PubMed Central  PubMed  Article  Google Scholar 

  6. Shi ZM, Wang XF, Qian X, Tao T, Wang L, Chen QD, et al. MiRNA-181b suppresses IGF-1R and functions as a tumor suppressor gene in gliomas. RNA. 2013;19(4):552–60. doi:10.1261/rna.035972.112.

    CAS  PubMed Central  PubMed  Article  Google Scholar 

  7. Sun JY, Huang Y, Li JP, Zhang X, Wang L, Meng YL, et al. MicroRNA-320a suppresses human colon cancer cell proliferation by directly targeting beta-catenin. Biochem Biophys Res Commun. 2012;420(4):787–92. doi:10.1016/j.bbrc.2012.03.075.

    CAS  PubMed  Article  Google Scholar 

  8. Schepeler T, Reinert JT, Ostenfeld MS, Christensen LL, Silahtaroglu AN, Dyrskjot L, et al. Diagnostic and prognostic microRNAs in stage II colon cancer. Cancer Res. 2008;68(15):6416–24. doi:10.1158/0008-5472.CAN-07-6110.

    CAS  PubMed  Article  Google Scholar 

  9. Annunziata M, Granata R, Ghigo E. The IGF system. Acta Diabetol. 2011;48(1):1–9. doi:10.1007/s00592-010-0227-z.

    CAS  PubMed  Article  Google Scholar 

  10. Cao Z, Liu LZ, Dixon DA, Zheng JZ, Chandran B, Jiang BH. Insulin-like growth factor-I induces cyclooxygenase-2 expression via PI3K, MAPK and PKC signaling pathways in human ovarian cancer cells. Cell Signal. 2007;19(7):1542–53. doi:10.1016/j.cellsig.2007.01.028.

    CAS  PubMed Central  PubMed  Article  Google Scholar 

  11. Kong KL, Kwong DL, Chan TH, Law SY, Chen L, Li Y, et al. MicroRNA-375 inhibits tumour growth and metastasis in oesophageal squamous cell carcinoma through repressing insulin-like growth factor 1 receptor. Gut. 2012;61(1):33–42. doi:10.1136/gutjnl-2011-300178.

    CAS  PubMed  Article  Google Scholar 

  12. Zhao X, Dou W, He L, Liang S, Tie J, Liu C, et al. MicroRNA-7 functions as an anti-metastatic microRNA in gastric cancer by targeting insulin-like growth factor-1 receptor. Oncogene. 2013;32(11):1363–72. doi:10.1038/onc.2012.156.

    CAS  PubMed  Article  Google Scholar 

  13. Zhou X, Ren Y, Moore L, Mei M, You Y, Xu P, et al. Downregulation of miR-21 inhibits EGFR pathway and suppresses the growth of human glioblastoma cells independent of PTEN status. Lab Invest. 2010;90(2):144–55. doi:10.1038/labinvest.2009.126.

    CAS  PubMed  Article  Google Scholar 

  14. Zhang J, Han L, Zhang A, Wang Y, Yue X, You Y, et al. AKT2 expression is associated with glioma malignant progression and required for cell survival and invasion. Oncol Rep. 2010;24(1):65–72.

    PubMed  Google Scholar 

  15. Zhang CZ, Zhang JX, Zhang AL, Shi ZD, Han L, Jia ZF, et al. MiR-221 and miR-222 target PUMA to induce cell survival in glioblastoma. Mol Cancer. 2010;9:229. doi:10.1186/1476-4598-9-229.

    PubMed Central  PubMed  Article  Google Scholar 

  16. Yao J, Liang LH, Zhang Y, Ding J, Tian Q, Li JJ, et al. GNAI1 suppresses tumor cell migration and invasion and is post-transcriptionally regulated by Mir-320a/c/d in hepatocellular carcinoma. Cancer Biol Med. 2012;9(4):234–41. doi:10.7497/j.issn.2095-3941.2012.04.003.

    CAS  PubMed Central  PubMed  Google Scholar 

  17. Mauro L, Surmacz E. IGF-I receptor, cell-cell adhesion, tumour development and progression. J Mol Histol. 2004;35(3):247–53.

    CAS  PubMed  Article  Google Scholar 

  18. Osaki LH, Gama P. MAPKs and signal transduction in the control of gastrointestinal epithelial cell proliferation and differentiation. Int J Mol Sci. 2013;14(5):10143–61. doi:10.3390/ijms140510143.

    PubMed Central  PubMed  Article  Google Scholar 

  19. Bruhn MA, Pearson RB, Hannan RD, Sheppard KE. AKT-independent PI3-K signaling in cancer - emerging role for SGK3. Cancer Manag Res. 2013;5:281–92. doi:10.2147/CMAR.S35178.

    CAS  PubMed Central  PubMed  Google Scholar 

  20. Bartel DP. MicroRNAs: genomics, biogenesis, mechanism, and function. Cell. 2004;116(2):281–97.

    CAS  PubMed  Article  Google Scholar 

  21. Lewis BP, Shih IH, Jones-Rhoades MW, Bartel DP, Burge CB. Prediction of mammalian microRNA targets. Cell. 2003;115(7):787–98.

    CAS  PubMed  Article  Google Scholar 

  22. Zhang Y, Dutta A, Abounader R. The role of microRNAs in glioma initiation and progression. Front Biosci (Landmark Ed). 2012;17:700–12.

    CAS  Article  Google Scholar 

  23. Tognon CE, Sorensen PH. Targeting the insulin-like growth factor 1 receptor (IGF1R) signaling pathway for cancer therapy. Expert Opin Ther Targets. 2012;16(1):33–48. doi:10.1517/14728222.2011.638626.

    CAS  PubMed  Article  Google Scholar 

  24. Pollak M. Insulin and insulin-like growth factor signalling in neoplasia. Nat Rev Cancer. 2008;8(12):915–28. doi:10.1038/nrc2536.

    CAS  PubMed  Article  Google Scholar 

Download references

Acknowledgments

This research was supported by grants from the National High Technology Research and Development Program (No. 2012AA02A508), the International Science and Technology Cooperation Program (No. 2012DFA30470), the National 973 Program (No. 2011CB707804), and the National Natural Science Foundation of China (No. 91229121, 81201993, 81071626).

Conflicts of interest

None.

Author information

Affiliations

Authors

Corresponding authors

Correspondence to Tao Jiang, Yan Chen or Quangeng Zhang.

Rights and permissions

Reprints and Permissions

About this article

Verify currency and authenticity via CrossMark

Cite this article

Guo, T., Feng, Y., Liu, Q. et al. MicroRNA-320a suppresses in GBM patients and modulates glioma cell functions by targeting IGF-1R. Tumor Biol. 35, 11269–11275 (2014). https://doi.org/10.1007/s13277-014-2283-4

Download citation

  • Received:

  • Accepted:

  • Published:

  • Issue Date:

  • DOI: https://doi.org/10.1007/s13277-014-2283-4

Keywords

  • Glioma
  • MiR-320a
  • IGF-1R
  • Carcinogenesis