Skip to main content

Increased expression of HSP27 inhibits invasion and metastasis in human esophageal squamous cell carcinoma

Abstract

Previous studies have indicated that heat shock protein 27 (HSP27) had high correlation with the development and progression in several tumors. However, the roles of HSP27 in esophageal squamous cell carcinoma (ESCC) were uncertain. The aim in this study is to investigate the potential roles of HSP27 in the metastasis of ESCC. The expression of HSP27 in ESCC tissues and four human esophageal cancer cell lines were examined by immunohistochemistry and Western blotting, respectively. Wound healing assays, transwell assays, and in vivo assays were used to identify the differences of metastasis potential between normal and HSP27 overexpressed cells. HSP27 expression was downregulated in cancer tissue compared to the matched normal tissue. And the positive staining was mainly located in the cytoplasm. Statistical analyses showed that the expression of HSP27 in ESCC was significantly correlated with the tumor differentiation (P = 0.023), the patient’s TNM stage (P = 0.013), lymph metastasis (P = 0.020), and distant metastasis (P = 0.017). HSP27 expression was significantly lower in highly metastatic cells than the less ones. The metastatic potentials of EC9706-H and EC109-H cells were higher than EC9706-L and EC109-L cells. In vitro and in vivo assays showed that overexpression of HSP27 in highly metastatic cells dramatically decreased their metastatic capacity. This study indicated that the expression level of HSP27 may be inversely correlated with the metastasis behavior of ESCC, and HSP27 may play an important role in this progression. HSP27 may be a potential molecular target for the therapy and prognosis of patients with ESCC.

This is a preview of subscription content, access via your institution.

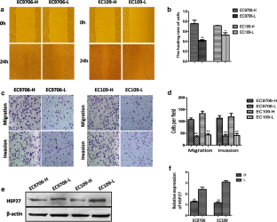
Fig. 1
Fig. 2
Fig. 3
Fig. 4

References

  1. Jemal A, Bray F, Center MM, Ferlay J, Ward E, Forman D. Global cancer statistics. CA Cancer J Clin. 2011;61:69–90.

    Article  PubMed  Google Scholar 

  2. Tang S, Gao L, Bi Q, Xu G, Wang S, Zhao G, et al. SDR9C7 promotes lymph node metastases in patients with esophageal squamous cell carcinoma. PLoS ONE. 2013;8:e52184.

    PubMed Central  CAS  Article  PubMed  Google Scholar 

  3. Sugimachi K, Matsuoka H, Ohno S, Mori M, Kuwano H. Multivariate approach for assessing the prognosis of clinical oesophageal carcinoma. Br J Surg. 1988;75:1115–8.

    CAS  Article  PubMed  Google Scholar 

  4. Nair KS, Naidoo R, Chetty R. Expression of cell adhesion molecules in oesophageal carcinoma and its prognostic value. J Clin Pathol. 2005;58:343–51.

    PubMed Central  CAS  Article  PubMed  Google Scholar 

  5. Kuwano H, Kato H, Miyazaki T, Fukuchi M, Masuda N, Nakajima M, et al. Genetic alterations in esophageal cancer. Surg Today. 2005;35:7–18.

    Article  PubMed  Google Scholar 

  6. Shang L, Wang W, Li X, Liu J, Wen F, Li J. Study on the variation of serum HSP27, HSP70, DKK-1, RFER, RFIR in patients with esophageal carcinoma during perioperative period. China Med Herald. 2012;07:0046–7.

    Google Scholar 

  7. Georgopoulos C, Welch WJ. Role of the major heat shock proteins as molecular chaperones. Ann Rev Cell Biol. 1993;9:601–34.

    CAS  Article  PubMed  Google Scholar 

  8. Malusecka E, Krzyowska-Gruca S, Gawrychowski J, Fiszer-Kierzkowska A, Kolosza Z, Krawczyk Z. Stress proteins Hsp27 and Hsp70i predict survival in non-small cell lung carcinoma. Anticancer Res. 2008;28:501–6.

    PubMed  Google Scholar 

  9. Lebret T, Watson RW, Molinie V, Molinié V, O’Neill A, Gabriel C, et al. Heat shock proteins HSP27, HSP60, HSP70, and HSP90: expression in bladder carcinoma. Cancer. 2003;98:970–7.

    CAS  Article  PubMed  Google Scholar 

  10. Mehlen P, Mehlen A, Godet J, Arrigo AP. HSP27 as a switch between differentiation and apoptosis in murine embryonic stem cells. J Biol Chem. 1997;272:31657–65.

    CAS  Article  PubMed  Google Scholar 

  11. Straume O, Shimamura T, Lampa MJ, Carretero J, Øyan AM, Jia D, et al. Suppression of heat shock protein 27 induces long-term dormancy in human breast cancer. Proc Natl Acad Sci U S A. 2012;109:8699–704.

    PubMed Central  CAS  Article  PubMed  Google Scholar 

  12. Zhao M, Shen F, Yin YX, Yang YY, Xiang DJ, Chen Q. Increased expression of heat shock protein 27 correlates with peritoneal metastasis in epithelial ovarian cancer. Reprod Sci. 2012;19:748–53.

    CAS  Article  PubMed  Google Scholar 

  13. Yu Z, Zhi J, Peng X, Zhong X, Xu A. Clinical significance of HSP27 expression in colorectal cancer. Mol Med Rep. 2010;3:953–8.

    CAS  PubMed  Google Scholar 

  14. Norton JA, Weinberger PM, Merkley MA, Khichi SS, Jackson LL, Dynan WS. Multi-spectral imaging analysis of HSPB1 expression in head and neck squamous cell carcinoma. Laryngoscope. 2010;120:S171.

    Article  PubMed  Google Scholar 

  15. Huang Q, Ye J, Chen W, Wang L, Lin W, Lin J, et al. Heat shock protein 27 is over-expressed in tumor tissues and increased in sera of patients with gastric adenocarcinoma. Clin Chem Lab Med. 2010;48:263–9.

    CAS  Article  PubMed  Google Scholar 

  16. Gibert B, Eckel B, Gonin V, Goldschneider D, Fombonne J, Deux B, et al. Targeting heat shock protein 27 (HspB1) interferes with bone metastasis and tumour formation in vivo. Br J Cancer. 2012;107:63–70.

    PubMed Central  CAS  Article  PubMed  Google Scholar 

  17. Nakajima M, Kuwano H, Miyazaki T, Masuda N, Kato H. Significant correlation between expression of heat shock proteins 27, 70 and lymphocyte infiltration in esophageal squamous cell carcinoma. Cancer Lett. 2002;178:99–106.

    CAS  Article  PubMed  Google Scholar 

  18. Kawanishi K, Shiozaki H, Doki Y, Sakita I, Inoue M, Yano M, et al. Prognostic significance of heat shock proteins 27 and 70 in patients with squamous cell carcinoma of the esophagus. Cancer. 1999;85:1649–57.

    CAS  Article  PubMed  Google Scholar 

  19. Gong T, Xue Z, Tang S, Zheng X, Xu G, Gao L, et al. Nuclear expression of twist promotes lymphatic metastasis in esophageal squamous cell carcinoma. Cancer Biol Ther. 2012;13:606–13.

    CAS  Article  PubMed  Google Scholar 

  20. Xu G, Tang S, Yang J, Chen K, Kang J, Zhao G, et al. BMP7 expression in esophageal squamous cell carcinoma and its potential role in modulating metastasis. Dig Dis Sci. 2013;58:1871–9.

    CAS  Article  PubMed  Google Scholar 

  21. Qian H, Lu N, Xue L, Liang X, Zhang X, Fu M, et al. Reduced MTA1 expression by RNAi inhibits in vitro invasion and migration of esophageal squamous cell carcinoma cell line. Clin Exp Metastasis. 2005;22:653–62.

    CAS  Article  PubMed  Google Scholar 

  22. Song Y, Zhao C, Dong L, Fu M, Xue L, Huang Z, et al. Overexpression of cyclin B1 in human esophageal squamous cell carcinoma cells induces tumor cell invasive growth and metastasis. Carcinogenesis. 2008;29:307–15.

    CAS  Article  PubMed  Google Scholar 

  23. Parcellier A, Schmitt E, Brunet M, Hammann A, Solary E, Garrido C. Small heat shock proteins HSP27 and alphaB-crystallin: cytoprotective and oncogenic functions. Antioxid Redox Signal. 2005;7:404–13.

    CAS  Article  PubMed  Google Scholar 

  24. Guo K, Kang NX, Li Y, Sun L, Gan L, Cui FJ, et al. Regulation of HSP27 on NF–kappaB pathway activation may be involved in metastatic hepatocellular carcinoma cells apoptosis. BMC Cancer. 2009;9:100.

    PubMed Central  Article  PubMed  Google Scholar 

  25. Bhargavan B, Fatma N, Chhunchha B, Singh V, Kubo E, Singh DP. LEDGF gene silencing impairs the tumorigenicity of prostate cancer DU145 cells by abating the expression of Hsp27 and activation of the Akt/ERK signaling pathway. Cell Death Dis. 2012;3:e316.

    PubMed Central  CAS  Article  PubMed  Google Scholar 

  26. Zhao L, Li ZG, Ding YQ. Expression of HSP27 in colorectal carcinoma and its relationship with lymphatic metastasis. Nan Fang Yi Ke Da Xue Bao. 2008;28:41–4.

    CAS  Google Scholar 

  27. Chen JH, Chen LM, Xu LY, Wu MY, Shen ZY. Expression and significance of heat shock proteins in esophageal squamous cell carcinoma. Zhonghua Zhong Liu ZaZhi. 2006;28:758–61.

    CAS  Google Scholar 

  28. Lambot MA, Peny MO, Fayt I, Haot J, Noël JC. Overexpression of 27-kDa heat shock protein relates to poor histological differentiation in human oesophageal squamous cell carcinoma. Histopathology. 2000;36:326–30.

    CAS  Article  PubMed  Google Scholar 

Download references

Acknowledgements

This work was supported by the National Natural Science Foundations of China (NO. 30900674, 81272516, 30973428, 81090273, 81090270) and the Clinical New Techniques Project of Xijing Hospital (No. XJGX13LZ02).

Conflict of interest

None

Author information

Affiliations

Authors

Corresponding authors

Correspondence to Shu-hui Liang or Jie Ding.

Additional information

L. Xue, L. Yang, and Zhi-an Jin contributed equally to this work.

Rights and permissions

Reprints and Permissions

About this article

Verify currency and authenticity via CrossMark

Cite this article

Xue, L., Yang, L., Jin, Za. et al. Increased expression of HSP27 inhibits invasion and metastasis in human esophageal squamous cell carcinoma. Tumor Biol. 35, 6999–7007 (2014). https://doi.org/10.1007/s13277-014-1946-5

Download citation

  • Received:

  • Accepted:

  • Published:

  • Issue Date:

  • DOI: https://doi.org/10.1007/s13277-014-1946-5

Keywords

  • HSP27
  • Esophageal squamous cell carcinoma
  • Invasion
  • Metastasis