Skip to main content

The roles of miR-200c in colon cancer and associated molecular mechanisms

Abstract

The expression of miR-200c has been widely reported to be elevated in tumor tissues and sera of patients with colorectal cancer (CRC) and has been found to correlate with poor prognosis. However, how miR-200c regulates the apoptosis, survival, invasion, metastasis, and tumor growth in colon cancer cells remains to be fully elucidated. This study seeks to further investigate the role of miR-200c in colon cancer development. The expression of miR-200c in tumor and peritumoral tissues of 101 colon cancer patients was measured by real-time PCR. miR-200c expression in HCT-116 and HT-29 colon cancer cells was silenced by adenovirus-carried expression of antisense mRNA against miR-200c. The protein levels of PTEN, p53 Ser15, PP1, and activated caspase-3 in HCT-116 and HT-29 cells were measured by Western blot. This study demonstrated that the expression of miR-200c was significantly higher in tumor tissues than in peritumoral tissues of colon cancer patients. The elevated miR-200c expression significantly correlated with the TNM stage, lymph node metastasis, and invasion of colon cancer. Silencing miR-200c expression significantly induced cell apoptosis, inhibited long-term survival, invasion, and metastasis, and delayed xenograft tumor growth. Importantly, silencing miR-200c expression sensitized the therapeutic effect of Ara-C (Cytarabine). The effects of silencing miR-200c expression were associated with upregulation of PTEN protein and p53 Ser15 phosphorylation levels in HCT-116 cells and PTEN protein expression in HT-29 cells. In conclusion, miR-200c functions as an oncogene in colon cancer cells through regulating tumor cell apoptosis, survival, invasion, and metastasis as well as xenograft tumor growth through inhibition of PTEN expression and p53 phosphorylation.

This is a preview of subscription content, access via your institution.

Fig. 1
Fig. 2
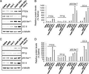
Fig. 3
Fig. 4
Fig. 5
Fig. 6
Fig. 7

References

  1. Haggar FA, Boushey RP. Colorectal cancer epidemiology: incidence, mortality, survival, and risk factors. Clin Colon Rectal Surg. 2009;22:191–7.

    PubMed Central  Article  PubMed  Google Scholar 

  2. Xu AG, Yu ZJ, Jiang B, Wang XY, Zhong XH, Liu JH, et al. Colorectal cancer in Guangdong Province of China: a demographic and anatomic survey. World J Gastroenterol. 2010;16:960–5.

    PubMed Central  Article  PubMed  Google Scholar 

  3. Brenner H, Kloor M, Pox CP. Colorectal cancer. Lancet. 2013;S0140–6736:61649–9.

    Google Scholar 

  4. Boominathan L. The tumor suppressors p53, p63, and p73 are regulators of microRNA processing complex. PLoS One. 2010;5:e10615.

    PubMed Central  Article  PubMed  Google Scholar 

  5. Li J, Chen Y, Zhao J, Kong F, Zhang Y. miR-203 reverses chemoresistance in p53-mutated colon cancer cells through downregulation of Akt2 expression. Cancer Lett. 2011;304:52–9.

    CAS  Article  PubMed  Google Scholar 

  6. Wang Y, Lee CG. MicroRNA and cancer—focus on apoptosis. J Cell Mol Med. 2009;13:12–23.

    PubMed Central  Article  PubMed  Google Scholar 

  7. Xiong J, Du Q, Liang Z. Tumor-suppressive microRNA-22 inhibits the transcription of E-box-containing c-Myc target genes by silencing c-Myc binding protein. Oncogene. 2010;29:4980–8.

    CAS  Article  PubMed  Google Scholar 

  8. Dassow H, Aigner A. MicroRNAs (miRNAs) in colorectal cancer: from aberrant expression towards therapy. Curr Pharm Des. 2013;19:1242–52.

    CAS  PubMed  Google Scholar 

  9. Baffa R, Fassan M, Volinia S, O’Hara B, Liu CG, Palazzo JP, et al. MicroRNA expression profiling of human metastatic cancers identifies cancer gene targets. J Pathol. 2009;219:214–21.

    CAS  Article  PubMed  Google Scholar 

  10. Wang M, Zhang P, Li Y, Liu G, Zhou B, Zhan L, et al. The quantitative analysis by stem-loop real-time PCR revealed the microRNA-34a, microRNA-155 and microRNA-200c overexpression in human colorectal cancer. Med Oncol. 2012;29:3113–8.

    CAS  Article  PubMed  Google Scholar 

  11. Xi Y, Formentini A, Chien M, Weir DB, Russo JJ, Ju J, et al. Prognostic values of microRNAs in colorectal cancer. Biomark Insights. 2006;2:113–21.

    PubMed  Google Scholar 

  12. Toiyama Y, Hur K, Tanaka K, Inoue Y, Kusunoki M, Boland CR, Goel A. Serum miR-200c is a novel prognostic and metastasis-predictive biomarker in patients with colorectal cancer. Ann Surg. 2013 Aug 26. [Epub ahead of print].

  13. Chen J, Wang W, Zhang Y, Chen Y, Hu T. Predicting distant metastasis and chemoresistance using plasma miRNAs. 2014;31:799.

  14. Ota T, Doi K, Fujimoto T, Tanaka Y, Ogawa M, Matsuzaki H, et al. KRAS up-regulates the expression of miR-181a, miR-200c and miR-210 in a three-dimensional-specific manner in DLD-1 colorectal cancer cells. Anticancer Res. 2012;32:2271–5.

    CAS  PubMed  Google Scholar 

  15. Chen ML, Liang LS, Wang XK. miR-200c inhibits invasion and migration in human colon cancer cells SW480/620 by targeting ZEB1. Clin Exp Metastasis. 2012;29:457–69.

    CAS  Article  PubMed  Google Scholar 

  16. Hur K, Toiyama Y, Takahashi M, Balaguer F, Nagasaka T, Koike J, et al. MicroRNA-200c modulates epithelial-to-mesenchymal transition (EMT) in human colorectal cancer metastasis. Gut. 2013;62:1315–26.

    PubMed Central  CAS  Article  PubMed  Google Scholar 

  17. Bai M, Zhu X, Zhang Y, Zhang S, Zhang L, Xue L, et al. Abnormal hippocampal BDNF and miR-16 expression is associated with depression-like behaviors induced by stress during early life. PLoS One. 2012;7:e46921.

    PubMed Central  CAS  Article  PubMed  Google Scholar 

  18. Zhang X, Kon T, Wang H, Li F, Huang Q, Rabbani ZN, et al. Enhancement of hypoxia-induced tumor cell death in vitro and radiation therapy in vivo by use of small interfering RNA targeted to hypoxia-inducible factor-1alpha. Cancer Res. 2004;64:8139–42.

    CAS  Article  PubMed  Google Scholar 

  19. Yamada T, Sato K, Komachi M, Malchinkhuu E, Tobo M, Kimura T, et al. Lysophosphatidic acid (LPA) in malignant ascites stimulates motility of human pancreatic cancer cells through LPA1. J Biol Chem. 2004;279:6595–605.

    CAS  Article  PubMed  Google Scholar 

  20. Komachi M, Tomura H, Malchinkhuu E, Tobo M, Mogi C, Yamada T, et al. LPA1 receptors mediate stimulation, whereas LPA2 receptors mediate inhibition, of migration of pancreatic cancer cells in response to lysophosphatidic acid and malignant ascites. Carcinogenesis. 2009;30:457–65.

    CAS  Article  PubMed  Google Scholar 

  21. Scatena CD, Kumer JL, Arbitrario JP, Howlett AR, Hawtin RE, Fox JA, et al. Voreloxin, a first-in-class anticancer quinolone derivative, acts synergistically with cytarabine in vitro and induces bone marrow aplasia in vivo. Cancer Chemother Pharmacol. 2010;66:881–8.

    PubMed Central  CAS  Article  PubMed  Google Scholar 

  22. Zhang X, Li Y, Huang Q, Wang H, Yan B, Dewhirst MW, et al. Increased resistance of tumor cells to hyperthermia mediated by integrin-linked kinase. Clin Cancer Res. 2003;9:1155–60.

    CAS  PubMed  Google Scholar 

  23. Li DW, Liu JP, Schmid PC, Schlosser R, Feng H, Liu WB, et al. Protein serine/threonine phosphatase-1 dephosphorylates p53 at Ser-15 and Ser-37 to modulate its transcriptional and apoptotic activities. Oncogene. 2006;25:3006–22.

    CAS  Article  PubMed  Google Scholar 

  24. Iiizumi M, Liu W, Pai SK, Furuta E, Watabe K. Drug development against metastasis-related genes and their pathways: a rationale for cancer therapy. Biochim Biophys Acta. 2008;1786:87–104.

    PubMed Central  CAS  PubMed  Google Scholar 

  25. Hamano R, Miyata H, Yamasaki M, Kurokawa Y, Hara J, Moon JH, et al. Overexpression of miR-200c induces chemoresistance in esophageal cancers mediated through activation of the Akt signaling pathway. Clin Cancer Res. 2011;17:3029–38.

    CAS  Article  PubMed  Google Scholar 

  26. Ahmed D, Eide PW, Eilertsen IA, Danielsen SA, Eknæs M, Hektoen M, et al. Epigenetic and genetic features of 24 colon cancer cell lines. Oncogenesis. 2013;2:e71.

    PubMed Central  CAS  Article  PubMed  Google Scholar 

  27. Tibbetts RS, Brumbaugh KM, Williams JM, Sarkaria JN, Cliby WA, Shieh SY, et al. A role for ATR in the DNA damage-induced phosphorylation of p53. Genes Dev. 1999;13:152–7.

    PubMed Central  CAS  Article  PubMed  Google Scholar 

Download references

Conflict of interest

None.

Author information

Affiliations

Authors

Corresponding author

Correspondence to Yuxiang Chen.

Rights and permissions

Reprints and Permissions

About this article

Cite this article

Chen, J., Wang, W., Zhang, Y. et al. The roles of miR-200c in colon cancer and associated molecular mechanisms. Tumor Biol. 35, 6475–6483 (2014). https://doi.org/10.1007/s13277-014-1860-x

Download citation

  • Received:

  • Accepted:

  • Published:

  • Issue Date:

  • DOI: https://doi.org/10.1007/s13277-014-1860-x

Keywords

  • Colon cancer
  • miR-200c
  • Apoptosis
  • Metastasis
  • PTEN
  • p53
  • PP1