Skip to main content

Fluorouracil selectively enriches stem-like cells in the lung adenocarcinoma cell line SPC

Abstract

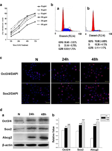
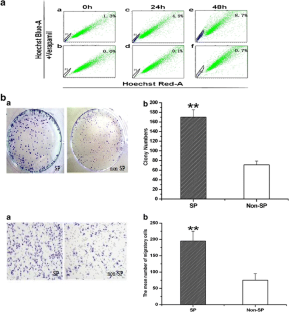
Most adult stem cells are in the G0 or quiescent phase of the cell cycle and account for only a small percentage of the cells in the tissue. Thus, isolation of stem cells from tissues for further study represents a major challenge. This study sought to enrich cancer stem cells and explore cancer stem-like cell clones using 5-fluorouracil (5-FU) in the lung adenocarcinoma cell line, SPC. Proliferation inhibition was analyzed using 3-(4,5-dimethylthiazol-2-yl)-2,5-diphenyltetrazolium bromide assays, according to which half maximal inhibitory concentration values were calculated. Expression levels of stem cell markers after treatment with 5-FU were examined using immunofluorescence and Western blotting. Additionally, side population (SP) cells were sorted using FACS. Properties of SP cells were evaluated by using Transwell, colony-forming assays, and tumor formation experiments. 5-FU greatly inhibits proliferation, especially of cells in S phase. SP cells possess greater invasive potential, higher clone-forming potential, and greater tumor-forming ability than non-SP cells. Treatment with 5-FU enriches the SP cells with stem cell properties in human lung adenocarcinoma cell lines.

This is a preview of subscription content, access via your institution.

Fig. 1
Fig. 2
Fig. 3
Fig. 4

References

  1. Jemal A, Tiwaei RC, Murray T, et al. Cancer statistics, 2004. CA Cancer J Clin. 2004;54:8–29.

    PubMed  Article  Google Scholar 

  2. Castilho A, Cheung VC, Tang KH, et al. CD24+ liver tumor-initiating cells drive self-renewal and tumor initiation through STAT3-mediated NANOG regulation. Cell Stem Cell. 2011;9:50–63.

    PubMed  Article  Google Scholar 

  3. Dalerba P, Dylla SJ, Park IK, et al. Phenotypic characterization of human colorectal cancer stem cells. Proc Natl Acad Sci USA. 2007;104:58–63.

    Article  Google Scholar 

  4. Prince ME, Sivanandan R, Kaczorowski A, et al. Identification of a subpopulation of cells with cancer stem cell properties in head and neck squamous cell carcinoma. Proc Natl Acad Sci USA. 2007;104:973–8.

    PubMed  Article  CAS  Google Scholar 

  5. O’Brien CA, Pollett A, Gallinger S, Dick JE. A human colon cancer cell capable of initiating tumour growth in immunodeficient mice. Nature. 2007;445:106–10.

    PubMed  Article  Google Scholar 

  6. Al-Hajj M, Wicha MS, Benito-Hernandez A, Morrison SJ, Clarke MF. Prospective identification of tumorigenic breast cancer cells. Proc Natl Acad Sci USA. 2003;100:3983–8.

    PubMed  Article  CAS  Google Scholar 

  7. Goodell MA, Brose K, Paradis G, Conner AS, Mulligan RC. Isolation and functional properties of murine hematopoietic stem cells that are replicating in vivo. J Exp Med. 1996;183:1797–806.

    PubMed  Article  CAS  Google Scholar 

  8. Sarkadi B, Ozvegy-Laczka C, Nemet K, Varadi A. ABCG2—a transporter for all seasons. FEBS Lett. 2004;567:116–20.

    PubMed  Article  CAS  Google Scholar 

  9. Zhou S, Schuetz JD, Bunting KD, Colapietro AM, Sampath J, et al. The ABC transporter Bcrp1/ABCG2 is expressed in a wide variety of stem cells and is a molecular determinant of the side-population phenotype. Nat Med. 2001;7:1028–34.

    PubMed  Article  CAS  Google Scholar 

  10. Szotek PP, Pieretti-Vanmarcke R, Masiakos PT, et al. Ovarian cancer side population defines cells with stem cell-like characteristics and Mullerian Inhibiting Substance responsiveness. Proc Natl Acad Sci USA. 2006;103:11154–9.

    PubMed  Article  CAS  Google Scholar 

  11. Kondo T, Setoguchi T, Taga T. Persistence of a small subpopulation of cancer stem-like cells in the C6 glioma cell line. Proc Natl Acad Sci USA. 2004;101:781–6.

    PubMed  Article  CAS  Google Scholar 

  12. Haraguchi N, Utsunomiya T, Inoue H, et al. Characterization of a side population of cancer cells from human gastrointestinal system. Stem Cells. 2006;24:506–13.

    PubMed  Article  CAS  Google Scholar 

  13. Chiba T, Kita K, Zheng YW, et al. Side population purified from hepatocellular carcinoma cells harbors cancer stem cell-like properties. Hepatology. 2006;44:240–51.

    PubMed  Article  CAS  Google Scholar 

  14. Chen JS, Pardo FS, Wang-Rodriguez J, et al. EGFR regulates the side population in head and neck squamous cell carcinoma. Laryngoscope. 2006;116:401–6.

    PubMed  Article  CAS  Google Scholar 

  15. Ho MM, Ng AV, Lam S, Hung JY. Side population in human lung cancer cell lines and tumors is enriched with stem-like cancer cells. Cancer Res. 2007;67:4827–33.

    PubMed  Article  CAS  Google Scholar 

  16. Boiani M, Scholer HR. Regulatory networks in embryo-derived pluripotent stem cells. Nat Rev Mol Cell Biol. 2005;6:872–84.

    PubMed  Article  CAS  Google Scholar 

  17. Nichols J, Zevnik B, Anastassiadis K, Niwa H, Klewe-Nebenius D, et al. Formation of pluripotent stem cells in the mammalian embryo depends on the POU transcription factor Oct4. Cell. 1998;95:379–91.

    PubMed  Article  CAS  Google Scholar 

  18. Pesce M, Scholer HR. Oct3/4: gatekeeper in the beginnings of mammalian development. Stem Cells. 2001;19:271–8.

    PubMed  Article  CAS  Google Scholar 

  19. Jin T, Branch DR, Zhang X, Qi S, Youngson B, et al. Examination of POU homeobox gene expression in human breast cancer cells. Int J Cancer. 1998;81:104–12.

    Article  Google Scholar 

  20. Wang P, Branch DR, Bali M, Schultz GA, Goss PE, et al. The POU homeodomain protein OCT3 as a potential transcriptional activator for fibroblast growth factor-4 (FGF-4) in human breast cancer cells. Biochem J. 2003;375:199–205.

    PubMed  Article  CAS  Google Scholar 

  21. Monk M, Holding C. Human embryonic genes re-expressed in cancer cells. Oncogene. 2001;20:8085–91.

    PubMed  Article  CAS  Google Scholar 

  22. Gidekel S, Pizov G, Bergman Y, Pikarsky E. Oct-3/4 is a dose-dependent oncogenic fate determinant. Cancer Cell. 2003;4:361–70.

    PubMed  Article  CAS  Google Scholar 

  23. Ponti D, Costa A, Zaffaroni N, Pratesi G, Petrangolini G, et al. Isolation and in vitro propagation of tumorigenic breast cancer cells with stem/progenitor cell properties. Cancer Res. 2005;65:5506–11.

    PubMed  Article  CAS  Google Scholar 

  24. Chiou SH, Yu CC, Huang CY, et al. Positive correlations of Oct3/4 and Nanog in oral cancer stem-like cells and high-grade oral squamous cell carcinoma. Clin Cancer Res. 2008;14:4085–95.

    PubMed  Article  CAS  Google Scholar 

  25. Chen YC, Hsu HS, Chen YW, et al. Oct-4 expression maintained cancer stem-like properties in lung cancer-derived CD133-positive cells. PLoS One. 2008;3:e2637.

    PubMed  Article  Google Scholar 

  26. Vera, Adele M, Richard D, et al. Drug-selected human lung cancer stem cells: cytokine network, tumorigenic and metastatic properties. PLoS One. 2008;3:e3077.

    Article  Google Scholar 

  27. Yao Zhi-fang, Xiao Gao-fang, Shi Jun-wen, et al. Construction of A lentiviral expression vector harboring human Sox2 and EGFP genes. J Trop Med. 2010–03.

  28. Hussenet T, Dali S, Exinger J, Monga B, Jost B, et al. SOX2 is an oncogene activated by recurrent 3q26.3 amplifications in human lung squamous cell carcinomas. PLoS One. 2010;5:e8960.

    PubMed  Article  Google Scholar 

  29. Yuan P, Kadara H, Behrens C, Tang X, Woods D, et al. Sex determining region Y-Box 2 (SOX2) is a potential cell-lineage gene highly expressed in the pathogenesis of squamous cell carcinomas of the lung. PLoS One. 2010;5:e9112.

    PubMed  Article  Google Scholar 

  30. Zheng X, Cui D, Xu S, Brabant G, et al. Doxorubicin fails to eradicate cancer stem cells derived from anaplastic thyroid carcinoma cells: characterization of resistant cells. Int J Oncol. 2010;37:307–15.

    PubMed  Article  CAS  Google Scholar 

  31. Bacher G, Nickel B, Emig P, et al. D-24851, a novel synthetic microtubule inhibitor, exerts curative antitumoral activity in vivo, shows efficacy toward multidrug-resistant tumor cells, and lacks neurotoxicity. Cancer Res. 2001;61:392–9.

    PubMed  CAS  Google Scholar 

  32. Chemotherapy causes delayed severe neural damage, study shows. BioMed Central/J Biol. Science Daily. 2008-4-22 (2008-4-30).

  33. Longley DB, Harkin DP, Johnston PG. 5-Fluorouracil: mechanisms of action and clinical strategies. Nat Rev Cancer. 2003;3:330–8.

    PubMed  Article  CAS  Google Scholar 

  34. Sun Y, Ren Y, Fang Z, et al. Lung adenocarcinoma from East Asian never-smokers is a disease largely defined by targetable oncogenic mutant kinases. Am Soc Clin Oncol. 2010;30:4616–20.

    Article  Google Scholar 

  35. Goodell MA, Rosenzweig M, Kim H, et al. Dye efflux studies suggest that hematopoietic stem cells expressing low or undetectable levels of CD34 antigen exist in multiple species. Nat Med. 1997;3:1337–45.

    PubMed  Article  CAS  Google Scholar 

  36. Patrawala L, Calhoun T, Schneider-Broussard R, et al. Side population is enriched in tumorigenic, stem-like cancer cells, whereas ABCG2+ and ABCG2-cancer cells are similarly tumorigenic. Cancer Res. 2005;65:6207–19.

    PubMed  Article  CAS  Google Scholar 

  37. Reya T, Morrison SJ, Clarke MF, Weissman IL. Stem cells, cancer, and cancer stem cells. Nature. 2001;414:105–11.

    PubMed  Article  CAS  Google Scholar 

  38. Vescovi AL, Galli R, Reynolds BA. Brain tumour stem cells. Nat Rev Cancer. 2006;6:425–36.

    PubMed  Article  CAS  Google Scholar 

  39. Cheradame S, Etienne MC, Chazal M, et al. Relevance of tumoral folylpolyglutamate synthetase and reduced folates for optimal 5-fluorouracil efficacy: experimental data. Eur J Cancer. 1997;33:950–9.

    PubMed  Article  CAS  Google Scholar 

  40. Cheshier SH, Morrison SJ, Liao X, et al. In vivo proliferation and cell cycle kinetics of long-term self-renewing hematopoietic stem cells. Proc Natl Acad Sci USA. 1999; 3120–5.

  41. Nygren JM, Bryder D, Jacobsen SE. Prolonged cell cycle transit is a defining and developmentally conserved hemopoietic stem cell property. J Immunol. 2006;177:201–8.

    PubMed  CAS  Google Scholar 

  42. Dunnwald M, Chinnathambi S, Alexandrunas D, Bickenbach JR. Mouse epidermal stem cells proceed through the cell cycle. J Cell Physiol. 2003;195:194–201.

    PubMed  Article  CAS  Google Scholar 

  43. Blagosklonny MV. Target for cancer therapy: proliferating cells or stem cells. Leukemia. 2006;20:385–91.

    PubMed  Article  CAS  Google Scholar 

  44. Yu F, Yao H, Zhu P, et al. let-7 regulates self renewal and tumorigenicity of breast cancer cells. Cell. 2007;131:1109–23.

    PubMed  Article  CAS  Google Scholar 

  45. Pang R, Law WL, Chu AC, et al. A subpopulation of CD26+ cancer stem cells with metastatic capacity in human colorectal cancer. Cell Stem Cell. 2010;6:603–15.

    PubMed  Article  CAS  Google Scholar 

  46. Song N, Jia X-S, Jia L-L, et al. Expression and role of Oct3/4, Nanog and Sox2 in regeneration of rat tracheal epithelium. Cell Prolif. 2010;43:49–55.

    PubMed  Article  CAS  Google Scholar 

  47. Jec JA, Polard JW. Microenvironmental regulation of metastasis. Nat Rev Cancer. 2009.

  48. Ma XB, Jia XS, Liu YL, Wang LL, Sun SL, Song N, et al. Expression and role of notch signaling in the regeneration of rat tracheal epithelium. Cell Prolif. 2009;42:15–28.

    PubMed  Article  CAS  Google Scholar 

  49. Eramo A, Loti F, Sete G, et al. Identification and expansion of the tumorigenic lung cancer stem cell population. Cell Death Differ. 2008;15:504–14.

    PubMed  Article  CAS  Google Scholar 

  50. Meng X, Li M, Wang X, et al. Both CD133+ and CD133− subpopulations of A549 and H446 cells contain cancer-initiating cells. Cancer Sci. 2009;100:1040–6.

    PubMed  Article  CAS  Google Scholar 

  51. Deyev IE, Polanovsky OL. The Oct genes and Oct proteins. Mol Biol. 2004;38:48–55.

    Article  Google Scholar 

  52. Karoubi G, Gugger M, Schmid R, Dutly A. OCT3/4 expression in human non-small cell lung cancer: implications for therapeutic. Interact Cardiovasc Thorac Surg. 2009;8:393–7.

    PubMed  Article  Google Scholar 

Download references

Acknowledgments

This study was supported by the National Natural Science Foundation of China (grant 30972966 to X. S. Jia).

Conflicts of interest

None

Author information

Affiliations

Authors

Corresponding author

Correspondence to Xin-shan Jia.

Rights and permissions

Reprints and Permissions

About this article

Cite this article

Shi, Mm., Xiong, Yl., Jia, Xs. et al. Fluorouracil selectively enriches stem-like cells in the lung adenocarcinoma cell line SPC. Tumor Biol. 34, 1503–1510 (2013). https://doi.org/10.1007/s13277-013-0675-5

Download citation

  • Received:

  • Accepted:

  • Published:

  • Issue Date:

  • DOI: https://doi.org/10.1007/s13277-013-0675-5

Keywords

  • Cancer stem cells
  • Lung adenocarcinoma cell
  • 5-Fluorouracil
  • Side population (SP) cells