Abstract
Background
Bladder cancer is the 10th common cancer worldwide. Osteopontin has been found to enhance cell proliferation, metastasis and invasion in various human tumors.
Objective
To investigate the roles of osteopontin in bladder cancer.
Methods
The RNA interference and overexpression of osteopontin were performed in bladder cancer cell lines (T24 and SCaBER). Cell proliferation and apoptosis were measured using CCK-8 assay and flow cytometry, respectively. Cell invasion was determined using transwell assay.
Results
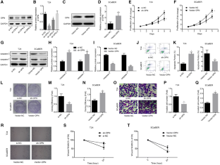
Osteopontin was highly expressed in bladder cancer tissues in comparison with the adjacent normal tissues. Its high expression significantly correlated with high histologic grade, high TNM stage (III and IV) and poor prognosis. For T24 cells with osteopontin interference and SCaBER cells with osteopontin overexpression, cell proliferation was significantly inhibited (3.58-fold vs. 5.62-fold) and enhanced (7.81-fold vs. 5.29-fold), respectively. The apoptosis portion of T24 cells significantly increased from 4.48 to 10.75%, and that of SCaBER cells significantly declined from 7.33 to 4.01%. The invaded T24 and SCaBER cells significantly decreased to 52.0% and increased to 2.0-fold, respectively. Osteopontin overexpression enhanced the expression (1.54-fold and 2.39-fold; 2.33-fold and 2.05-fold) and activation (1.80-fold and 1.96-fold; 2.00-fold and 2.59-fold) of JAK1 and STAT1 in two cell lines of bladder cancer.
Conclusion
Osteopontin might enhance proliferation, inhibit apoptosis and accelerate invasion and thus promote the development and metastasis of bladder cancer, and osteopontin’s functions might be mediated by activating JAK1/STAT1 signaling pathway.



References
Behera R, Kumar V, Lohite K, Karnik S, Kundu GC (2010) Activation of JAK2/STAT3 signaling by osteopontin promotes tumor growth in human breast cancer cells. Carcinogenesis 31:192–200. https://doi.org/10.1093/carcin/bgp289
Bray F, Ferlay J, Soerjomataram I, Siegel RL, Torre LA, Jemal A (2018) Global cancer statistics 2018: GLOBOCAN estimates of incidence and mortality worldwide for 36 cancers in 185 countries. CA Cancer J Clin 68:394–424. https://doi.org/10.3322/caac.21492
Chen X, Gu P, Xie R, Han J, Liu H, Wang B, Xie W, Xie W, Zhong G, Chen C, Xie S, Jiang N, Lin T, Huang J (2017) Heterogeneous nuclear ribonucleoprotein K is associated with poor prognosis and regulates proliferation and apoptosis in bladder cancer. J Cell Mol Med 21:1266–1279. https://doi.org/10.1111/jcmm.12999
Chen Z, Zhou L, Wang L, Kazobinka G, Zhang X, Han X, Li B, Hou T (2018) HBO1 promotes cell proliferation in bladder cancer via activation of Wnt/beta-catenin signaling. Mol Carcinogen 57:12–21. https://doi.org/10.1002/mc.22715
Forootan SS, Foster CS, Aachi VR, Adamson J, Smith PH, Lin K, Ke Y (2006) Prognostic significance of osteopontin expression in human prostate cancer. Int J Cancer 118:2255–2261. https://doi.org/10.1002/ijc.21619
Greenwood C, Metodieva G, Al-Janabi K, Lausen B, Alldridge L, Leng L, Bucala R, Fernandez N, Metodiev MV (2012) Stat1 and CD74 overexpression is co-dependent and linked to increased invasion and lymph node metastasis in triple-negative breast cancer. J Proteom 75:3031–3040. https://doi.org/10.1016/j.jprot.2011.11.033
Higashiyama M, Ito T, Tanaka E, Shimada Y (2007) Prognostic significance of osteopontin expression in human gastric carcinoma. Ann Surg Oncol 14:3419–3427. https://doi.org/10.1245/s10434-007-9564-8
Jiang G, Wu AD, Huang C, Gu J, Zhang L, Huang H, Liao X, Li J, Zhang D, Zeng X, Jin H, Huang H, Huang C (2016) Isorhapontigenin (ISO) inhibits invasive bladder cancer formation in vivo and human bladder cancer invasion in vitro by targeting STAT1/FOXO1 axis. Cancer Prev Res (Phila) 9:567–580. https://doi.org/10.1158/1940-6207.capr-15-0338
Joung YH, Na YM, Yoo YB, Darvin P, Sp N, Kang DY, Kim SY, Kim HS, Choi YH, Lee HK, Park KD, Cho BW, Kim HS, Park JH, Yang YM (2014) Combination of AG490, a Jak2 inhibitor, and methylsulfonylmethane synergistically suppresses bladder tumor growth via the Jak2/STAT3 pathway. Int J Oncol 44:883–895. https://doi.org/10.3892/ijo.2014.2250
Ke HL, Chang LL, Yang SF, Lin HH, Li CC, Wu DC, Wu WJ (2011) Osteopontin overexpression predicts poor prognosis of upper urinary tract urothelial carcinoma. Urol Oncol 29:703–709. https://doi.org/10.1016/j.urolonc.2009.10.009
Kharma B, Baba T, Matsumura N, Kang HS, Hamanishi J, Murakami R, McConechy MM, Leung S, Yamaguchi K, Hosoe Y, Yoshioka Y, Murphy SK, Mandai M, Hunstman DG, Konishi I (2014) STAT1 drives tumor progression in serous papillary endometrial cancer. Cancer Res 74:6519–6530. https://doi.org/10.1158/0008-5472.can-14-0847
Li Y, Shan Z, Liu C, Yang D, Wu J, Men C, Xu Y (2017) MicroRNA-294 promotes cellular proliferation and motility through the PI3K/AKT and JAK/STAT pathways by upregulation of NRAS in bladder cancer. Biochemistry (Mosc) 82:474–482. https://doi.org/10.1134/s0006297917040095
Ma T, Xiao P, Xu Y, Liu Y, Li Y, Shi P, Zhou Y (2014) Expression and correlation of CIP2A and OPN in bladder cancer. Zhonghua Yi Xue Za Zhi 94:3005–3007
Sanz-Moreno V, Gaggioli C, Yeo M, Albrengues J, Wallberg F, Viros A, Hooper S, Mitter R, Feral CC, Cook M, Larkin J, Marais R, Meneguzzi G, Sahai E, Marshall CJ (2011) ROCK and JAK1 signaling cooperate to control actomyosin contractility in tumor cells and stroma. Cancer Cell 20:229–245. https://doi.org/10.1016/j.ccr.2011.06.018
Siegel RL, Miller KD, Jemal A (2019) Cancer statistics, 2019. CA Cancer J Clin 69:7–34. https://doi.org/10.3322/caac.21551
Song L, Rawal B, Nemeth JA, Haura EB (2011) JAK1 activates STAT3 activity in non-small-cell lung cancer cells and IL-6 neutralizing antibodies can suppress JAK1-STAT3 signaling. Mol Cancer Ther 10:481–494. https://doi.org/10.1158/1535-7163.mct-10-0502
Sun Y, Cheng MK, Griffiths TR, Mellon JK, Kai B, Kriajevska M, Manson MM (2013) Inhibition of STAT signalling in bladder cancer by diindolylmethane: relevance to cell adhesion, migration and proliferation. Curr Cancer Drug Targets 13:57–68. https://doi.org/10.2174/156800913804486610
Wai PY, Guo L, Gao C, Mi Z, Guo H, Kuo PC (2006) Osteopontin inhibits macrophage nitric oxide synthesis to enhance tumor proliferation. Surgery 140:132–140. https://doi.org/10.1016/j.surg.2006.02.005
Weber GF, Lett GS, Haubein NC (2010) Osteopontin is a marker for cancer aggressiveness and patient survival. Br J Cancer 103:861–869. https://doi.org/10.1038/sj.bjc.6605834
Xu ST, Guo C, Ding X, Fan WJ, Zhang FH, Xu WL, Ma YC (2015) Role of osteopontin in the regulation of human bladder cancer proliferation and migration in T24 cells. Mol Med Rep 11:3701–3707. https://doi.org/10.3892/mmr.2015.3202
Xu L, Li H, Wu L, Huang S (2017) YBX1 promotes tumor growth by elevating glycolysis in human bladder cancer. Oncotarget 8:65946–65956. https://doi.org/10.18632/oncotarget.19583
Zaravinos A, Lambrou GI, Volanis D, Delakas D, Spandidos DA (2011) Spotlight on differentially expressed genes in urinary bladder cancer. PLoS One 6:e18255. https://doi.org/10.1371/journal.pone.0018255
Zaravinos A, Volanis D, Lambrou GI, Delakas D, Spandidos DA (2012) Role of the angiogenic components, VEGFA, FGF2, OPN and RHOC, in urothelial cell carcinoma of the urinary bladder. Oncol Rep 28:1159–1166. https://doi.org/10.3892/or.2012.1948
Zhu J, Li Y, Chen C, Ma J, Sun W, Tian Z, Li J, Xu J, Liu CS, Zhang D, Huang C, Huang H (2017) NF-kappaB p65 overexpression promotes bladder cancer cell migration via FBW7-mediated degradation of RhoGDIalpha protein. Neoplasia 19:672–683. https://doi.org/10.1016/j.neo.2017.06.002
Funding
None.
Author information
Authors and Affiliations
Contributions
NZ designed this study, collected data, analyzed data and prepared manuscript. JG participated in data analysis. FL and SZ participated in data collection and manuscript review. QW also participated in study design.
Corresponding author
Ethics declarations
Conflict of interest
Na Zhang, Fei Li, Juanyu Gao, Shibao Zhang and Qihong Wang declare that they have no conflict of interest.
Additional information
Publisher's Note
Springer Nature remains neutral with regard to jurisdictional claims in published maps and institutional affiliations.
Rights and permissions
About this article
Cite this article
Zhang, N., Li, F., Gao, J. et al. Osteopontin accelerates the development and metastasis of bladder cancer via activating JAK1/STAT1 pathway. Genes Genom 42, 467–475 (2020). https://doi.org/10.1007/s13258-019-00907-6
Received:
Accepted:
Published:
Issue Date:
DOI: https://doi.org/10.1007/s13258-019-00907-6