Abstract
In agricultural and environmental surveys, obtaining spatially balanced area samples that are also representative probability samples in the presence of auxiliary variables is a challenge, especially when the study regions have fragmentary boundaries and possess holes of various shapes. This paper describes a sampling procedure that achieves this goal and is implemented in the U.S. Department of the Interior Bureau of Land Management (BLM) Rangeland Survey, a longitudinal environmental survey. This survey aims to assess status and trends of rangeland conditions on BLM-managed lands. In the sampling procedure, we first generate a 10-year master sample using Thiessen polygons and then draw annual samples through rejective sampling techniques using elevation as the auxiliary variable. The resulting annual samples as well as any consecutive multi-year combined samples are spatially well-dispersed and representative probability samples. Details about the sampling design, weighting procedure and replicate variance estimation are provided. Issues related to boundary error, ineligibility and nonresponse are also discussed. Some of the empirical results from the BLM Rangeland Survey are presented.
Supplementary materials accompanying this paper appear online.






Similar content being viewed by others
References
Bellhouse, D. (1977). Some optimal designs for sampling in two dimensions. Biometrika, 64(3):605–611.
Breidt, F. J. (1995). Markov chain designs for one-per-stratum spatial sampling. In Proceedings of the Section on Survey Research Methods, American Statistical Association, Washington, DC, pages 356–361.
Deville, J.-C. and Tillé, Y. (2004). Efficient balanced sampling: the cube method. Biometrika, 91(4):893–912.
Fattorini, L., Gregoire, T. G., and Trentini, S. (2018). The use of calibration weighting for variance estimation under systematic sampling: Applications to forest cover assessment. Journal of Agricultural, Biological and Environmental Statistics, 23(3):358–373.
Fuller, W. A. (1981). An empirical study of the ratio estimator and estimators of its variance: Comment. Journal of the American Statistical Association, 76(373):78–80.
Fuller, W. A. (2009). Some design properties of a rejective sampling procedure. Biometrika, 96(4):933–944.
Grafström, A., Lundström, N. L., and Schelin, L. (2012). Spatially balanced sampling through the pivotal method. Biometrics, 68(2):514–520.
Iachan, R. (1985). Plane sampling. Statistics & probability letters, 3(3):151–159.
Isaki, C. T. and Fuller, W. A. (1982). Survey design under the regression superpopulation model. Journal of the American Statistical Association, 77(377):89–96.
Karl, M. S., Kachergis, E., and Karl, J. (2016). Bureau of Land Management Rangeland Resources Assessment – 2011. U.S. Department of the Interior. Bureau of Land Management, National Operations Center, Denver, CO. 96 p.
Legg, J. C. and Yu, C. L. (2010). A comparison of sample set restriction procedures. Survey Methodology, 36(1):69–79.
Munholland, P. L. and Borkowski, J. J. (1996). Simple latin square sampling+ 1: a spatial design using quadrats. Biometrics, pages 125–136.
Omernik, J. M. (1987). Ecoregions of the conterminous united states. Annals of the Association of American Geographers, 77(1):118–125.
Särndal, C. E. (1980). On \(\pi \)-inverse weighting versus best linear unbiased weighting in probability sampling. Biometrika, 67(3):639–650.
Schreuder, H. T., Gregoire, T. G., and Wood, G. B. (1993). Sampling methods for multiresource forest inventory. John Wiley & Sons.
Stevens Jr, D. L. and Olsen, A. R. (2004). Spatially balanced sampling of natural resources. Journal of the American statistical Association, 99(465):262–278.
Walton, G. M. and Rockoff, H. (2013). History of the American economy. Cengage Learning.
Acknowledgements
The authors thank Cooperative Agreement No. L13AC00264 between the DOI Bureau of Land Management and the Center for Survey Statistics and Methodology at Iowa State University (CSSM). Dr. Wayne Fuller has provided invaluable input and guidance from the onset of this project. We would also like to thank Shannon Schmidt, Marc Rogers, Hengfang Wang and Xiaofei Zhang for their contributions.
Author information
Authors and Affiliations
Corresponding author
Additional information
Publisher's Note
Springer Nature remains neutral with regard to jurisdictional claims in published maps and institutional affiliations.
Electronic supplementary material
Below is the link to the electronic supplementary material.
Appendices
Appendices
A Procedure of creating Thiessen polygons as substrata
Approximately equal-sized TPs were created by an experienced GIS team member using ArcMap from ArcGIS for Desktop version 10.3 as follows:
- 1.
For input, calculate \(n_{\mathrm{TP}}\), the number of TPs to generate as substrata for a State by Type stratum (See Sect. 2.2 for details).
- 2.
Import the boundary of a State by Type stratum and use the Create Random Points tool to make \(n_{\mathrm{TP}}\) point generators initially.
- 3.
Calculate the average distance of the point generators initially chosen \(\bar{d}\); set \(\bar{d}\) as the minimum allowed distance in between any two point generators and make random point generators again.
- 4.
Use the adjusted point generator layer to construct \(n_{\mathrm{TP}}\) TPs.
- 5.
Calculate desired TP size \(A_{\mathrm{TP}}\) as the BLM acres in the stratum divided by \(n_{\mathrm{TP}}\). Use colored symbology to identify TPs outside the \(\pm 10\%\times A_{\mathrm{TP}}\) window. Specifically, if a polygon was below the \(-10\%\times A_{\mathrm{TP}}\) threshold, ArcMap would draw it as one color; a different color if the polygon was within the 10% threshold; those above the +10% threshold would take on a third color. If 20% or more of TPs fall out of the window, go back to Step 2. If not, partially move some point generators and partially remake some TPs against real-time colored symbology based on real-time acreage of polygons.
- 6.
Cut and/or explode oversized TPs, and merge portions to undersized TPs until all TPs are within the \(\pm 10\%\times A_{\mathrm{TP}}\) window, i.e., indicated by the real-time colored symbology.
The resulting TPs are relatively equal-sized.
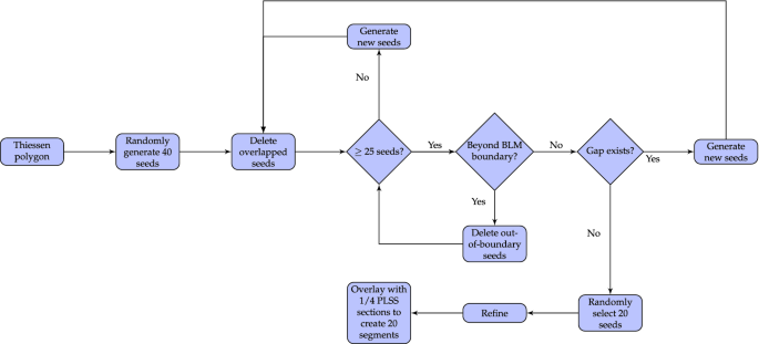
B Procedure of creating seeds within TPs to determine segment locations
- 1.
Let \(n_s\) be the number of seeds within a substratum. Randomly generate \(n_s\) =40 initial seeds.
- 2.
Build circular buffers with radius \(r_s=1134.5\) m surrounding them and existing NRI segments centroids within the substratum. Reject seeds to avoid buffer overlapping.
- 3.
If \(n_s <25\), generate more seeds and reject ones beyond the BLM boundary as well as those failing the distance buffer test until \(n_s \ge 25\) seeds are retained within the substratum.
- 4.
Improve the coverage quality of the substratum by creating additional seeds for single-polygon areas failing the gap test or multi-polygon highly fragmented areas (See Supplement for details).
- 5.
Reject seeds failing distance buffer test or with poor review statistics to arrive at the final \(n_s \ge 25\) seeds per substratum.
- 6.
Overlay randomly selected 20 out of the remaining seeds with PLSS sections. The quarter PLSS sections with seeds falling in them become segments for the BLM Rangeland Survey.
Figure 7 illustrates the process.
Rights and permissions
About this article
Cite this article
Yu, C.L., Li, J., Karl, M.G. et al. Obtaining a Balanced Area Sample for the Bureau of Land Management Rangeland Survey. JABES 25, 250–275 (2020). https://doi.org/10.1007/s13253-020-00392-5
Received:
Accepted:
Published:
Issue Date:
DOI: https://doi.org/10.1007/s13253-020-00392-5


